Report Overview
Visitedpublic
2026-03-02 20:57:56
Tags
Submit Tags
URL
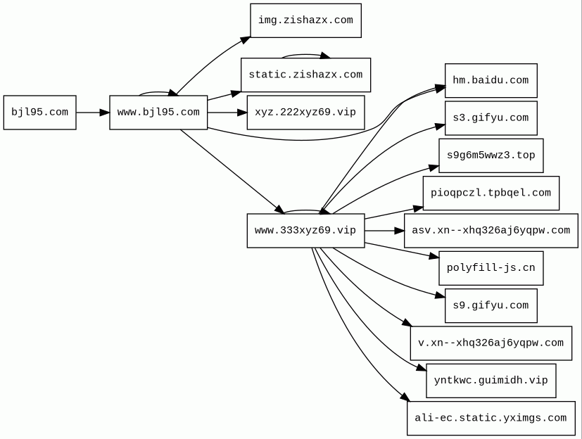
bjl95.com
Finishing URL
www.333xyz69.vip/main.html
IP / ASN

104.221.166.126
Title
小姨子TV
Detections
urlquery
0
Network Intrusion Detection
0
Threat Detection Systems
2
Host Summary
| Host | Rank | Registered | First Seen | Last Seen | Sent | Received | IP | Fingerprints |
|---|---|---|---|---|---|---|---|---|
s9g6m5wwz3.top | unknown | 2025-09-19 | 2025-11-01 | 2026-02-28 | 425 B | 0 B | ![]() 0.0.0.0 | |
img.zishazx.com | unknown | 2017-12-29 | 2026-03-02 | 2026-03-02 | 4.4 kB | 65 kB | ![]() 0.0.0.0 | |
www.aoptf.top 1 alert(s) on this Host | unknown | 2025-02-06 | 2025-02-14 | 2026-02-28 | 464 B | 0 B | ![]() 0.0.0.0 | |
s3.gifyu.com | 2002039 | 2014-06-29 | 2019-04-21 | 2026-02-24 | 439 B | 54 kB | ![]() 142.132.219.49 | |
xyz.222xyz69.vip | unknown | 2025-12-10 | 2025-12-21 | 2026-02-28 | 411 B | 603 B | ![]() 137.175.70.154 | |
ali-ec.static.yximgs.com | 212020 | 2012-04-19 | 2019-06-10 | 2026-02-28 | 611 B | 971 B | ![]() 155.102.212.196 | ![]() |
www.333xyz69.vip | unknown | 2026-01-29 | 2026-02-06 | 2026-02-28 | 7.1 kB | 466 kB | ![]() 137.175.70.154 | |
s9.gifyu.com | 2882946 | 2014-06-29 | 2021-08-21 | 2026-02-24 | 2.2 kB | 543 kB | ![]() 142.132.219.49 | |
v.xn--xhq326aj6yqpw.com | 5725731 | 2024-06-29 | 2024-10-16 | 2026-03-01 | 908 B | 706 kB | ![]() 104.21.7.170 | |
hm.baidu.com | 54491 | 1999-10-11 | 2012-05-26 | 2026-03-02 | 2.0 kB | 61 kB | ![]() 111.45.3.198 | |
bjl95.com | unknown | 2025-03-16 | 2026-03-02 | 2026-03-02 | 872 B | 211 B | ![]() 0.0.0.0 | |
www.bjl95.com | unknown | 2025-03-16 | 2026-03-02 | 2026-03-02 | 1.2 kB | 206 kB | ![]() 104.221.166.126 | |
static.zishazx.com | unknown | 2017-12-29 | 2026-03-02 | 2026-03-02 | 1.9 kB | 117 kB | ![]() 106.15.92.222 | |
pioqpczl.tpbqel.com | unknown | 2025-07-10 | 2025-11-01 | 2026-02-28 | 438 B | 0 B | ![]() 0.0.0.0 | |
asv.xn--xhq326aj6yqpw.com | unknown | 2024-06-29 | 2025-08-06 | 2026-02-27 | 912 B | 409 kB | ![]() 104.21.7.170 | |
yntkwc.guimidh.vip | unknown | 2025-03-07 | 2025-11-01 | 2026-02-28 | 462 B | 0 B | ![]() 0.0.0.0 | |
polyfill-js.cn 1 alert(s) on this Host | 240780 | 2024-08-01 | 2024-08-04 | 2026-03-01 | 439 B | 493 B | ![]() 192.252.179.114 |
Apache HTTP Server:2.2.15 (Web servers)
Apache is a free and open-source cross-platform web server software.CentOS (Operating systems)
CentOS is a Linux distribution that provides a free, community-supported computing platform functionally compatible with its upstream source, Red Hat Enterprise Linux (RHEL).Nginx:1.27.5 (Web servers, Reverse proxies)
Nginx is a web server that can also be used as a reverse proxy, load balancer, mail proxy and HTTP cache.Nginx (Web servers, Reverse proxies)
Nginx is a web server that can also be used as a reverse proxy, load balancer, mail proxy and HTTP cache.Alibaba Cloud Object Storage Service (IaaS)
Alibaba Cloud Object Storage Service (OSS) is a cloud-based object storage service provided by Alibaba Cloud, which allows users to store and access large amounts of data in the cloud.Tengine (Web servers)
Tengine is a web server which is based on the Nginx HTTP server.Bootstrap (UI frameworks)
Bootstrap is a free and open-source CSS framework directed at responsive, mobile-first front-end web development. It contains CSS and JavaScript-based design templates for typography, forms, buttons, navigation, and other interface components.jQuery (JavaScript libraries)
jQuery is a JavaScript library which is a free, open-source software designed to simplify HTML DOM tree traversal and manipulation, as well as event handling, CSS animation, and Ajax.Cloudflare (CDN)
Cloudflare is a web-infrastructure and website-security company, providing content-delivery-network services, DDoS mitigation, Internet security, and distributed domain-name-server services.Apache HTTP Server (Web servers)
Apache is a free and open-source cross-platform web server software.RequireJS (JavaScript frameworks)
RequireJS is a JavaScript library and file loader which manages the dependencies between JavaScript files and in modular programming.Related reports
Threat Detection Systems
| Detection System | Indicator | Verdict | Alert |
|---|---|---|---|
| Hagezi Threat Feed | www.aoptf.top | malicious | Sinkholed |
| Hagezi Threat Feed | polyfill-js.cn | malicious | Sinkholed |
JavaScript (26)
No JavaScripts
HTTP Transactions (58)
| URL | IP | Response | Size |
|---|




