Report Overview
Visitedpublic
2024-02-11 12:15:00
Tags
Submit Tags
URL
popiszmy.pl/redir/indianloves.com/
Finishing URL
indianloves.com/
IP / ASN

46.105.127.186
Title
Indian Porn Love, Desi Sex Videos, Hot India Girls Fuck
Detections
urlquery
0
Network Intrusion Detection
0
Threat Detection Systems
0
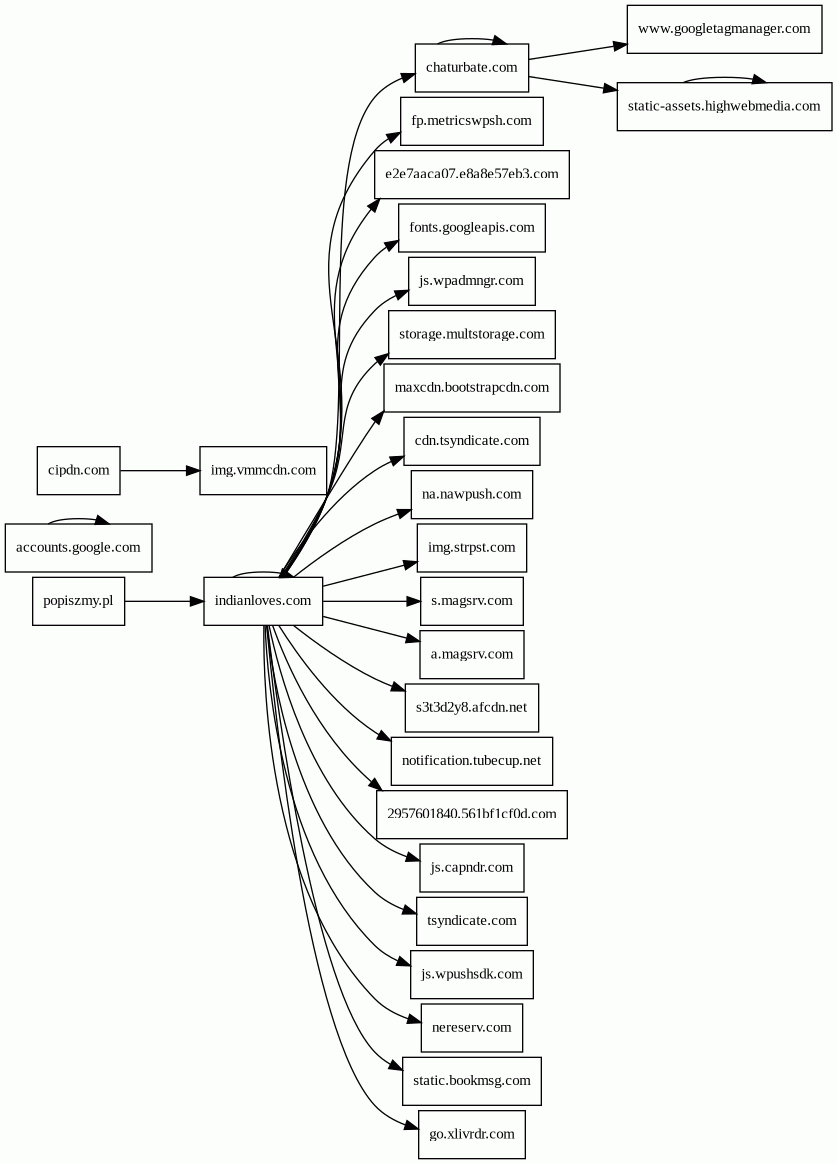
Host Summary
| Host | Rank | Registered | First Seen | Last Seen | Sent | Received | IP | Fingerprints |
|---|---|---|---|---|---|---|---|---|
img.strpst.com | 12993 | 2021-05-31 | 2021-06-03 10:45:56 | 2024-02-11 01:58:22 | 1.3 kB | 46 kB | ![]() 104.18.63.132 | |
2957601840.561bf1cf0d.com | unknown | unknown | No data | No data | 6.0 kB | 7.1 kB | ![]() 157.90.84.246 | |
static.bookmsg.com | 47495 | 2020-09-15 | 2020-11-24 15:56:32 | 2024-02-09 12:48:19 | 643 B | 1.1 kB | ![]() 45.133.44.25 | |
maxcdn.bootstrapcdn.com | 724 | 2012-05-25 | 2014-06-18 02:37:31 | 2024-02-10 18:17:55 | 846 B | 87 kB | ![]() 104.18.11.207 | |
www.googletagmanager.com | 75 | 2011-11-11 | 2013-05-22 04:07:37 | 2024-02-10 21:06:40 | 421 B | 86 kB | ![]() 142.250.74.168 | |
accounts.google.com | 81 | 1997-09-15 | 2016-03-20 13:44:49 | 2024-02-10 21:32:25 | 1.1 kB | 3.7 kB | ![]() 74.125.131.84 | |
tsyndicate.com | 13042 | 2017-03-08 | 2017-03-16 10:04:54 | 2024-02-10 21:48:16 | 630 B | 8.3 kB | ![]() 148.251.19.25 | |
fonts.googleapis.com | 8877 | 2005-01-25 | 2013-06-10 22:14:26 | 2024-02-10 20:07:46 | 497 B | 7.6 kB | ![]() 142.250.74.106 | |
cdn.tsyndicate.com | 16265 | 2017-03-08 | 2017-07-04 08:00:09 | 2024-02-11 01:58:20 | 663 B | 49 kB | ![]() 45.133.44.2 | |
na.nawpush.com | 38563 | 2020-12-21 | 2020-12-23 09:18:12 | 2024-02-11 01:58:21 | 439 B | 1.4 kB | ![]() 45.133.44.25 | |
e2e7aaca07.e8a8e57eb3.com 1 alert(s) on this Host | unknown | 2024-01-12 | 2024-02-08 17:25:52 | 2024-02-11 01:58:22 | 1.1 kB | 320 B | ![]() 45.133.44.52 | |
popiszmy.pl | unknown | 2008-11-26 | 2015-03-14 12:57:57 | 2024-02-11 01:53:10 | 488 B | 205 B | ![]() 46.105.127.186 | |
a.magsrv.com | unknown | 2023-08-01 | 2023-08-04 18:18:00 | 2024-02-11 01:58:20 | 414 B | 37 kB | ![]() 185.76.9.23 | |
fp.metricswpsh.com | unknown | 2021-10-29 | 2022-04-22 13:20:32 | 2024-02-11 01:58:22 | 1.0 kB | 814 B | ![]() 157.90.84.242 | |
js.wpadmngr.com | 25762 | 2021-06-02 | 2021-06-02 16:43:46 | 2024-02-11 01:58:20 | 410 B | 2.1 kB | ![]() 45.133.44.52 | |
cipdn.com | unknown | 2023-07-13 | 2023-07-13 19:31:03 | 2024-02-10 22:40:06 | 989 B | 66 kB | ![]() 213.239.207.252 | |
s3t3d2y8.afcdn.net | unknown | 2022-06-27 | 2022-08-09 00:22:56 | 2024-02-11 01:04:48 | 2.4 kB | 98 kB | ![]() 185.76.9.24 | |
notification.tubecup.net | 8210 | 2008-09-26 | 2019-08-30 11:36:01 | 2024-02-11 01:58:22 | 506 B | 1.1 kB | ![]() 78.47.199.204 | |
static-assets.highwebmedia.com | 16059 | 2004-12-03 | 2021-01-19 22:46:26 | 2024-02-11 01:58:22 | 5.9 kB | 1.8 MB | ![]() 104.16.93.42 | |
go.xlivrdr.com | unknown | 2021-06-22 | 2021-07-02 12:51:24 | 2024-02-11 01:36:04 | 2.1 kB | 11 kB | ![]() 104.18.51.106 | |
js.capndr.com | 316718 | 2021-08-30 | 2021-08-30 14:51:01 | 2024-02-11 01:58:21 | 403 B | 376 B | ![]() 45.133.44.52 | |
indianloves.com | unknown | 2021-05-12 | 2020-12-24 15:03:47 | 2024-01-20 11:59:29 | 56 kB | 17 MB | ![]() 188.114.97.1 | |
s.magsrv.com | unknown | 2023-08-01 | 2023-08-04 14:48:00 | 2024-02-11 01:04:50 | 5.6 kB | 9.0 kB | ![]() 95.211.229.246 | |
js.wpushsdk.com | 36947 | 2021-05-07 | 2021-05-07 14:03:12 | 2024-02-11 01:58:22 | 830 B | 180 kB | ![]() 45.133.44.52 | |
img.vmmcdn.com | 36292 | 2019-11-26 | 2019-11-26 11:59:17 | 2024-02-10 18:34:01 | 807 B | 94 kB | ![]() 138.201.51.142 | |
storage.multstorage.com | unknown | 2023-09-22 | 2023-09-22 14:56:00 | 2024-02-11 01:58:22 | 526 B | 1.6 kB | ![]() 104.21.30.242 | |
chaturbate.com | 6807 | 2011-02-26 | 2012-05-23 01:11:36 | 2024-02-11 01:58:21 | 3.4 kB | 68 kB | ![]() 104.18.101.40 | |
nereserv.com | 40015 | 2020-12-21 | 2020-12-21 12:07:56 | 2024-02-10 11:35:42 | 588 B | 320 B | ![]() 168.119.25.102 |
Related reports
Threat Detection Systems
Public InfoSec YARA rules
No alerts detected
OpenPhish
No alerts detected
PhishTank
No alerts detected
mnemonic secure dns
No alerts detected
Quad9 DNS
| Scan Date | Severity | Indicator | Alert |
|---|---|---|---|
| 2024-02-11 | medium | e8a8e57eb3.com | Sinkholed |
ThreatFox
No alerts detected
JavaScript (41)
No JavaScripts
HTTP Transactions (192)
| URL | IP | Response | Size |
|---|




