Report Overview
Visitedpublic
2025-12-27 09:31:59
Tags
Submit Tags
URL
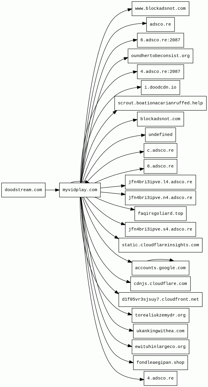
Doodstream.com/f/
Finishing URL
about:neterror?e=dnsNotFound&u=https%3A//hungrygrizzly.com/%3Fs1%3Dwin%26s3%3Dhaf_cam&c=UTF-8&d=We%20can%E2%80%99t%20connect%20to%20the%20server%20at%20hungrygrizzly.com.
IP / ASN

185.178.208.163
Title
Server Not Found
Detections
urlquery
0
Network Intrusion Detection
2
Threat Detection Systems
19
Host Summary
| Host | Rank | Registered | First Seen | Last Seen | Sent | Received | IP | Fingerprints |
|---|---|---|---|---|---|---|---|---|
4.adsco.re | 95532 | 2017-02-14 | 2021-01-04 | 2025-12-26 | 853 B | 1.1 kB | ![]() 162.252.214.5 | |
i.doodcdn.io | 200454 | 2025-03-05 | 2025-03-05 | 2025-12-21 | 2.4 kB | 462 kB | ![]() 172.67.75.50 | |
c.adsco.re | 100769 | 2017-02-14 | 2017-11-29 | 2025-12-23 | 510 B | 74 kB | ![]() 104.16.83.77 | |
static.cloudflareinsights.com | 4073 | 2019-08-30 | 2019-09-24 | 2025-12-21 | 504 B | 20 kB | ![]() 104.16.79.73 | |
cdnjs.cloudflare.com | 1222 | 2009-02-17 | 2012-05-23 | 2025-12-21 | 443 B | 89 kB | ![]() 104.17.25.14 | |
undefined | unknown | unknown | 2020-01-28 | 2025-12-23 | 2.0 kB | 0 B | ![]() 0.0.0.0 | |
jfn4bri3ipve.n4.adsco.re | unknown | 2017-02-14 | 2025-12-27 | 2025-12-27 | 438 B | 463 B | ![]() 38.132.109.126 | |
adsco.re | 3069 | 2017-02-14 | 2017-04-03 | 2025-12-24 | 446 B | 1.8 kB | ![]() 162.252.214.5 | |
faqirsgoliard.top 6 alert(s) on this Host | 151288 | 2025-02-27 | 2025-03-03 | 2025-12-26 | 845 B | 92 kB | ![]() 188.42.241.229 | |
fondleaegipan.shop 8 alert(s) on this Host | unknown | 2025-08-06 | 2025-10-20 | 2025-12-23 | 1.1 kB | 1.1 kB | ![]() 188.42.143.60 | |
jfn4bri3ipve.s4.adsco.re | unknown | 2017-02-14 | 2025-12-27 | 2025-12-27 | 438 B | 463 B | ![]() 185.200.116.60 | |
blockadsnot.com | 54363 | 2020-04-18 | 2020-04-28 | 2025-12-24 | 1.7 kB | 257 B | ![]() 208.95.112.254 | |
ewituhinlargeco.org | unknown | 2025-10-06 | 2025-12-25 | 2025-12-25 | 1.0 kB | 3.7 kB | ![]() 3.164.240.45 | |
6.adsco.re | 91627 | 2017-02-14 | 2018-01-15 | 2025-12-26 | 853 B | 1.2 kB | ![]() 104.16.84.77 | |
jfn4bri3ipve.l4.adsco.re | unknown | 2017-02-14 | 2025-12-27 | 2025-12-27 | 438 B | 463 B | ![]() 185.200.118.62 | |
accounts.google.com | 103 | 1997-09-15 | 2012-05-23 | 2025-12-22 | 3.8 kB | 14 kB | ![]() 142.250.150.84 | |
d1f05vr3sjsuy7.cloudfront.net 2 alert(s) on this Host | unknown | 2008-04-25 | 2020-12-01 | 2025-12-26 | 429 B | 321 kB | ![]() 54.192.209.49 | |
myvidplay.com | unknown | 2025-11-28 | 2025-11-28 | 2025-12-26 | 1.9 kB | 22 kB | ![]() 104.26.12.13 | |
torealiukzemydr.org 3 alert(s) on this Host | unknown | 2025-10-06 | 2025-12-21 | 2025-12-21 | 1.7 kB | 1.6 kB | ![]() 104.21.3.24 | |
www.blockadsnot.com | 502145 | 2020-04-18 | 2020-04-18 | 2025-12-24 | 446 B | 42 kB | ![]() 185.76.9.27 | ![]() |
scrout.boationacarianruffed.help | unknown | 2025-12-27 | 2025-12-27 | 2025-12-27 | 2.8 kB | 2.8 kB | ![]() 172.255.106.28 | |
ukankingwithea.com 12 alert(s) on this Host | 32650 | 2024-01-01 | 2024-09-05 | 2025-12-23 | 1.3 kB | 2.8 kB | ![]() 188.114.96.1 | |
doodstream.com 1 alert(s) on this Host | 110237 | 2020-01-27 | 2020-01-27 | 2025-12-26 | 485 B | 3.8 kB | ![]() 185.178.208.163 | |
oundhertobeconsist.org 4 alert(s) on this Host | unknown | 2025-08-08 | 2025-10-01 | 2025-12-26 | 762 B | 4.7 kB | ![]() 65.9.46.26 |
Cloudflare (CDN)
Cloudflare is a web-infrastructure and website-security company, providing content-delivery-network services, DDoS mitigation, Internet security, and distributed domain-name-server services.Nginx (Web servers, Reverse proxies)
Nginx is a web server that can also be used as a reverse proxy, load balancer, mail proxy and HTTP cache.OpenResty:1.17.8.2 (Web servers)
OpenResty is a web platform based on nginx which can run Lua scripts using its LuaJIT engine.Amazon CloudFront (CDN)
Amazon CloudFront is a fast content delivery network (CDN) service that securely delivers data, videos, applications, and APIs to customers globally with low latency, high transfer speeds.Amazon Web Services (PaaS)
Amazon Web Services (AWS) is a comprehensive cloud services platform offering compute power, database storage, content delivery and other functionality.OpenGSE (Web servers)
OpenGSE is a test suite used for testing servlet compliance. It is deployed by using WAR files that are deployed on the server engine.Java (Programming languages)
Java is a class-based, object-oriented programming language that is designed to have as few implementation dependencies as possible.Bootstrap (UI frameworks)
Bootstrap is a free and open-source CSS framework directed at responsive, mobile-first front-end web development. It contains CSS and JavaScript-based design templates for typography, forms, buttons, navigation, and other interface components.jQuery:3.4.1 (JavaScript libraries)
jQuery is a JavaScript library which is a free, open-source software designed to simplify HTML DOM tree traversal and manipulation, as well as event handling, CSS animation, and Ajax.cdnjs (CDN)
cdnjs is a free distributed JS library delivery service.Cloudflare Browser Insights (Analytics, RUM)
Cloudflare Browser Insights is a tool that measures the performance of websites from the perspective of users.CDN77 (CDN)
CDN77 is a content delivery network (CDN).DDoS-Guard (Security)
DDoS-Guard is a Russian Internet infrastructure company which provides DDoS protection, content delivery network services, and web hosting services.Related reports
Network Intrusion Detection Systems
Suricata /w Emerging Threats Pro
| Timestamp | Severity | Source IP | Destination IP | Alert |
|---|---|---|---|---|
| low | ![]() 172.18.0.26 | ![]() 162.159.207.0 | ET INFO Session Traversal Utilities for NAT (STUN Binding Request) | |
| low | ![]() 162.159.207.0 | ![]() 172.18.0.26 | ET INFO Session Traversal Utilities for NAT (STUN Binding Response) |
Threat Detection Systems
| Detection System | Indicator | Verdict | Alert |
|---|---|---|---|
| DigiCert UltraDNS | torealiukzemydr.org | malicious | Sinkholed |
| DNS0 Zero | faqirsgoliard.top | malicious | Sinkholed |
| DNS4EU | faqirsgoliard.top | malicious | Sinkholed |
| Quad9 DNS | faqirsgoliard.top | malicious | Sinkholed |
| Quad9 DNS | ukankingwithea.com | malicious | Sinkholed |
| DigiCert UltraDNS | ukankingwithea.com | malicious | Sinkholed |
| DNS4EU | ukankingwithea.com | malicious | Sinkholed |
| DNS0 Zero | ukankingwithea.com | malicious | Sinkholed |
| Cloudflare DNS | doodstream.com | malicious | Sinkholed |
| Cloudflare DNS | fondleaegipan.shop | malicious | Sinkholed |
| DigiCert UltraDNS | fondleaegipan.shop | malicious | Sinkholed |
| DNS0 Zero | fondleaegipan.shop | malicious | Sinkholed |
| Quad9 DNS | fondleaegipan.shop | malicious | Sinkholed |
| Cloudflare DNS | oundhertobeconsist.org | malicious | Sinkholed |
| DigiCert UltraDNS | oundhertobeconsist.org | malicious | Sinkholed |
| DNS0 Zero | oundhertobeconsist.org | malicious | Sinkholed |
| DNS4EU | oundhertobeconsist.org | malicious | Sinkholed |
| Hagezi Threat Feed | d1f05vr3sjsuy7.cloudfront.net | malicious | Sinkholed |
| DNS4EU | d1f05vr3sjsuy7.cloudfront.net | malicious | Sinkholed |
JavaScript (7)
| HASH | FROM | Size | First Seen | Last Seen | |
|---|---|---|---|---|---|
| c44c7ea6f72bb8f2d22be2fd9663da75 | DocumentWrite | 4.4 kB | 2025-12-27 | 2025-12-27 | |
Introduced by DocumentWrite First Seen 2025-12-27 Last Seen 2025-12-27 Times Seen 1 Size 4.4 kB (4367 bytes) MD5 c44c7ea6f72bb8f2d22be2fd9663da75 SHA1 782d25e579e1f9a3557bbe2f7e8aa9a47cc6fd69 Loading... | |||||
| fa8b5608d7744e9db3b9585c9e754a53 | DocumentWrite | 113 B | 2025-08-02 | 2026-01-11 | |
Introduced by DocumentWrite First Seen 2025-08-02 Last Seen 2026-01-11 Times Seen 5 Size 113 B (113 bytes) MD5 fa8b5608d7744e9db3b9585c9e754a53 SHA1 9eedabc62622cabe779aaa833fad2b4978f3732c Loading... | |||||
HTTP Transactions (46)
| URL | IP | Response | Size |
|---|








