Report Overview
Visitedpublic
2026-03-21 03:19:02
Tags
Submit Tags
URL
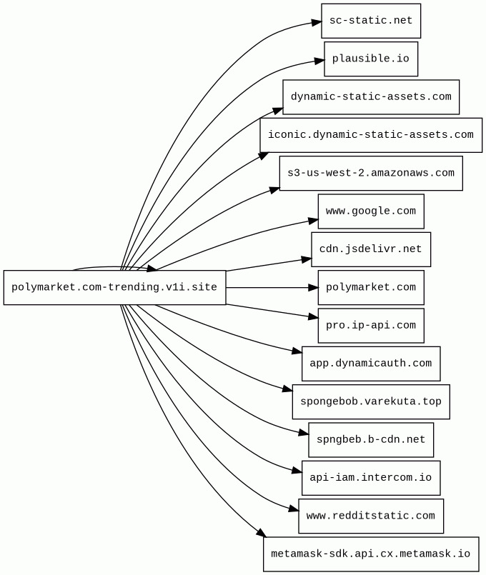
polymarket.com-trending.v1i.site
Finishing URL
polymarket.com-trending.v1i.site/
IP / ASN

35.214.225.47
Title
Polymarket | The World's Largest Prediction Market™
Detections
urlquery
0
Network Intrusion Detection
0
Threat Detection Systems
0
Host Summary
| Host | Rank | Registered | First Seen | Last Seen | Sent | Received | IP | Fingerprints |
|---|---|---|---|---|---|---|---|---|
api-iam.intercom.io | 17818 | 2011-08-15 | 2018-08-02 | 2026-03-18 | 1.1 kB | 2.7 kB | ![]() 3.234.10.95 | |
www.redditstatic.com | 5235 | 2011-11-09 | 2012-06-30 | 2026-03-18 | 438 B | 68 kB | ![]() 151.101.129.140 | |
metamask-sdk.api.cx.metamask.io | 907454 | 2015-07-02 | 2024-11-22 | 2026-03-20 | 623 B | 1.1 kB | ![]() 104.18.30.173 | |
polymarket.com-trending.v1i.site | unknown | 2026-03-19 | 2026-03-21 | 2026-03-21 | 139 kB | 32 MB | ![]() 35.214.225.47 | ![]() ![]() |
sc-static.net | 3142 | 2017-03-16 | 2017-09-05 | 2026-03-18 | 433 B | 59 kB | ![]() 3.163.248.4 | |
s3-us-west-2.amazonaws.com | 1196509 | 2005-08-18 | 2017-01-29 | 2026-03-18 | 456 B | 96 kB | ![]() 52.92.160.192 | |
www.google.com | 22 | 1997-09-15 | 2015-05-10 | 2026-03-15 | 5.9 kB | 3.0 kB | ![]() 142.251.150.119 | |
plausible.io | 8565 | 2018-12-30 | 2019-02-01 | 2026-03-16 | 521 B | 728 B | ![]() 194.242.11.186 | |
app.dynamicauth.com | 1824779 | 2020-04-24 | 2023-07-05 | 2026-03-20 | 4.4 kB | 24 kB | ![]() 104.18.21.179 | |
iconic.dynamic-static-assets.com | 1804516 | 2023-02-10 | 2023-03-28 | 2026-03-18 | 470 B | 2.1 MB | ![]() 104.18.14.33 | |
spngbeb.b-cdn.net | unknown | 2016-04-25 | 2026-01-19 | 2026-03-20 | 485 B | 7.4 MB | ![]() 194.242.11.186 | |
dynamic-static-assets.com | 62467 | 2023-02-10 | 2023-06-27 | 2026-03-20 | 1.0 kB | 538 kB | ![]() 104.18.14.33 | |
cdn.jsdelivr.net | 1678 | 2012-05-16 | 2012-09-30 | 2026-03-15 | 581 B | 15 kB | ![]() 104.16.174.226 | |
polymarket.com | 21681 | 2003-02-04 | 2016-11-05 | 2026-03-20 | 467 B | 18 kB | ![]() 64.239.109.1 | |
spongebob.varekuta.top | unknown | 2025-09-01 | 2025-12-24 | 2026-03-20 | 1.1 kB | 1.7 kB | ![]() 104.21.21.129 | |
pro.ip-api.com | 40593 | 2012-04-24 | 2015-04-06 | 2026-03-18 | 507 B | 257 B | ![]() 51.195.5.58 |
Nginx (Web servers, Reverse proxies)
Nginx is a web server that can also be used as a reverse proxy, load balancer, mail proxy and HTTP cache.Varnish (Caching)
Varnish is a reverse caching proxy.Cloudflare (CDN)
Cloudflare is a web-infrastructure and website-security company, providing content-delivery-network services, DDoS mitigation, Internet security, and distributed domain-name-server services.Amazon ALB (Load balancers)
Amazon Application Load Balancer (ALB) distributes incoming application traffic to increase availability and support content-based routing.Amazon Web Services (PaaS)
Amazon Web Services (AWS) is a comprehensive cloud services platform offering compute power, database storage, content delivery and other functionality.C3.js (JavaScript libraries)
D3 based reusable chart librarydc.js (JavaScript graphics, JavaScript libraries)
A multi-dimensional charting library built to work natively with crossfilter and rendered using d3.jsAmazon CloudFront (CDN)
Amazon CloudFront is a fast content delivery network (CDN) service that securely delivers data, videos, applications, and APIs to customers globally with low latency, high transfer speeds.Amazon S3 (CDN)
Amazon S3 or Amazon Simple Storage Service is a service offered by Amazon Web Services (AWS) that provides object storage through a web service interface.Bunny (CDN)
Cloudflare Bot Management (Security)
Cloudflare bot management solution identifies and mitigates automated traffic to protect websites from bad bots.Express (Web frameworks, Web servers)
Express is a web application framework for Node.js, released as free and open-source software under the MIT License. It is designed for building web applications and APIs.Node.js (Programming languages)
Node.js is an open-source, cross-platform, JavaScript runtime environment that executes JavaScript code outside a web browser.Vercel (PaaS)
Vercel is a cloud platform for static frontends and serverless functions.Related reports
Threat Detection Systems
No alerts detected
JavaScript (77)
No JavaScripts
HTTP Transactions (294)
| URL | IP | Response | Size |
|---|





