Report Overview
Visitedpublic
2025-12-02 15:01:57
Tags
Submit Tags
URL
stores.bealls.com/
Finishing URL
stores.bealls.com/
IP / ASN

104.18.43.185
Title
Find a Store: bealls
Detections
urlquery
0
Network Intrusion Detection
0
Threat Detection Systems
2
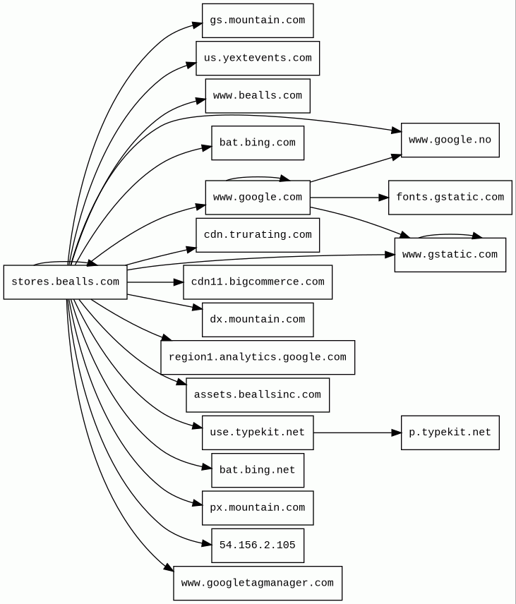
Host Summary
| Host | Rank | Registered | First Seen | Last Seen | Sent | Received | IP | Fingerprints |
|---|---|---|---|---|---|---|---|---|
gs.mountain.com | 57667 | 1997-06-18 | 2021-07-16 | 2025-12-01 | 459 B | 686 B | ![]() 34.49.192.216 | |
region1.analytics.google.com | 22257 | 1997-09-15 | 2022-03-17 | 2025-11-30 | 1.0 kB | 851 B | ![]() 216.239.32.36 | |
www.gstatic.com | 146047 | 2008-02-11 | 2012-05-29 | 2025-11-30 | 3.8 kB | 5.1 MB | ![]() 172.217.21.163 | |
assets.beallsinc.com | unknown | 1996-10-29 | 2025-11-18 | 2025-11-18 | 504 B | 8.8 kB | ![]() 54.240.174.122 | |
cdn11.bigcommerce.com | 22040 | 1999-02-08 | 2018-09-27 | 2025-12-01 | 2.9 kB | 208 kB | ![]() 63.141.128.3 | |
us.yextevents.com 1 alert(s) on this Host | 233718 | 2023-03-20 | 2023-08-07 | 2025-12-01 | 479 B | 662 B | ![]() 172.64.145.185 | |
p.typekit.net | 4638 | 2010-08-02 | 2012-05-23 | 2025-11-30 | 1.1 kB | 680 B | ![]() 23.36.77.57 | |
dx.mountain.com | 29566 | 1997-06-18 | 2021-06-28 | 2025-12-01 | 507 B | 26 kB | ![]() 34.49.192.216 | |
54.156.2.105 | unknown | unknown | No data | No data | 436 B | 437 B | ![]() 54.156.2.105 | ![]() ![]() |
www.google.com | 22 | 1997-09-15 | 2015-05-10 | 2025-11-30 | 9.6 kB | 173 kB | ![]() 142.250.74.36 | |
fonts.gstatic.com | unknown | 2008-02-11 | 2014-04-02 | 2025-11-30 | 2.1 kB | 65 kB | ![]() 216.58.207.227 | |
cdn.trurating.com | 6114995 | 2011-06-04 | 2019-11-30 | 2025-11-18 | 438 B | 4.8 kB | ![]() 188.114.97.1 | |
use.typekit.net | 4054 | 2010-08-02 | 2012-07-05 | 2025-11-30 | 2.7 kB | 110 kB | ![]() 23.36.77.81 | |
px.mountain.com | 17304 | 1997-06-18 | 2021-07-08 | 2025-12-01 | 5.2 kB | 5.8 kB | ![]() 34.49.192.216 | |
www.googletagmanager.com | 283 | 2011-11-11 | 2012-10-04 | 2025-11-30 | 2.3 kB | 1.9 MB | ![]() 142.250.178.72 | |
stores.bealls.com 15 alert(s) on this Host | 1023726 | unknown | No data | No data | 10 kB | 2.3 MB | ![]() 172.64.144.71 | ![]() |
bat.bing.net | 24312 | 1997-09-03 | 2023-11-04 | 2025-11-30 | 1.2 kB | 1.1 kB | ![]() 150.171.27.10 | |
www.bealls.com | 263148 | 1995-08-25 | 2014-06-15 | 2025-11-22 | 3.6 kB | 2.0 kB | ![]() 76.76.21.123 | |
www.google.no | 92680 | 2001-02-26 | 2012-06-26 | 2025-11-30 | 2.6 kB | 1.2 kB | ![]() 142.250.74.99 | |
bat.bing.com | 2924 | 1996-01-29 | 2014-04-08 | 2025-11-30 | 832 B | 56 kB | ![]() 150.171.27.10 |
Google Cloud CDN (CDN)
Cloud CDN uses Google's global edge network to serve content closer to users.Google Cloud (IaaS)
Google Cloud is a suite of cloud computing services.Amazon Web Services (PaaS)
Amazon Web Services (AWS) is a comprehensive cloud services platform offering compute power, database storage, content delivery and other functionality.Nginx (Web servers, Reverse proxies)
Nginx is a web server that can also be used as a reverse proxy, load balancer, mail proxy and HTTP cache.Amazon CloudFront (CDN)
Amazon CloudFront is a fast content delivery network (CDN) service that securely delivers data, videos, applications, and APIs to customers globally with low latency, high transfer speeds.Cloudflare (CDN)
Cloudflare is a web-infrastructure and website-security company, providing content-delivery-network services, DDoS mitigation, Internet security, and distributed domain-name-server services.Cloudflare Bot Management (Security)
Cloudflare bot management solution identifies and mitigates automated traffic to protect websites from bad bots.Spring (Web frameworks)
Java (Programming languages)
Java is a class-based, object-oriented programming language that is designed to have as few implementation dependencies as possible.Envoy (Reverse proxies)
Envoy is an open-source edge and service proxy, designed for cloud-native applications.Typekit (Font scripts)
Typekit is an online service which offers a subscription library of fonts.reCAPTCHA (Security)
reCAPTCHA is a free service from Google that helps protect websites from spam and abuse.Adobe Fonts (Font scripts)
Adobe Fonts is a web-based service providing access to a vast library of high-quality fonts for web and print design.WordPress Block Editor (Page builders)
Sites using the WordPress Block Editor, also known as Gutenberg.Google Tag Manager (Tag managers)
Google Tag Manager is a tag management system (TMS) that allows you to quickly and easily update measurement codes and related code fragments collectively known as tags on your website or mobile app.Vercel (PaaS)
Vercel is a cloud platform for static frontends and serverless functions.Related reports
Threat Detection Systems
| Detection System | Indicator | Verdict | Alert |
|---|---|---|---|
| DNS0 Zero | stores.bealls.com | malicious | Sinkholed |
| DNS0 Zero | us.yextevents.com | malicious | Sinkholed |
JavaScript (75)
No JavaScripts
HTTP Transactions (79)
| URL | IP | Response | Size |
|---|




