Report Overview
Visitedpublic
2026-03-18 16:54:45
Tags
Submit Tags
URL
donate.schoolsforchildren.org/fundraisers/fnd_fc9e280d2d602f9b
Finishing URL
donate.schoolsforchildren.org/fundraisers/fnd_fc9e280d2d602f9b
IP / ASN

157.230.94.204
Title
Schools for the Children of the World - Donate to Why Am I Not Getting EarthLink Emails? Complete Troubleshooting Guide
Detections
urlquery
0
Network Intrusion Detection
0
Threat Detection Systems
5
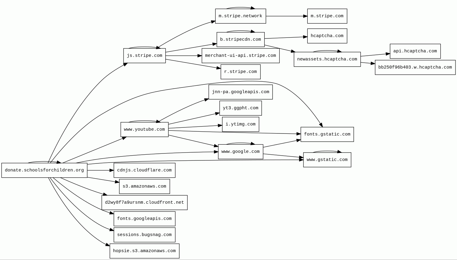
Host Summary
| Host | Rank | Registered | First Seen | Last Seen | Sent | Received | IP | Fingerprints |
|---|---|---|---|---|---|---|---|---|
bb250f96b403.w.hcaptcha.com | unknown | 2018-01-12 | 2026-03-18 | 2026-03-18 | 466 B | 2.1 kB | ![]() 104.18.12.205 | |
i.ytimg.com | 436 | 2007-12-11 | 2012-10-03 | 2026-03-16 | 453 B | 207 kB | ![]() 142.251.142.246 | |
hopsie.s3.amazonaws.com | unknown | 2005-08-18 | 2014-12-03 | 2026-03-11 | 2.6 kB | 360 kB | ![]() 52.216.212.9 | |
donate.schoolsforchildren.org | unknown | 1999-02-13 | 2026-03-18 | 2026-03-18 | 4.1 kB | 1.7 MB | ![]() 157.230.94.204 | ![]() ![]() |
fonts.gstatic.com | unknown | 2008-02-11 | 2014-04-02 | 2026-03-15 | 2.7 kB | 293 kB | ![]() 172.217.19.227 | |
www.google.com | 22 | 1997-09-15 | 2015-05-10 | 2026-03-15 | 2.4 kB | 162 kB | ![]() 142.251.151.119 | |
api.hcaptcha.com | 28177 | 2018-01-12 | 2021-07-31 | 2026-03-18 | 2.2 kB | 7.2 kB | ![]() 104.19.230.21 | |
s3.amazonaws.com | 1245 | 2005-08-18 | 2020-05-13 | 2026-03-16 | 1.6 kB | 674 kB | ![]() 16.15.193.232 | |
b.stripecdn.com | 58330 | 2014-03-07 | 2015-05-19 | 2026-03-12 | 2.0 kB | 99 kB | ![]() 65.9.46.95 | |
merchant-ui-api.stripe.com | 52559 | 1995-09-12 | 2022-10-04 | 2026-03-11 | 1.1 kB | 5.9 kB | ![]() 54.194.97.239 | |
m.stripe.network | 9008 | 2017-03-16 | 2017-05-17 | 2026-03-16 | 956 B | 92 kB | ![]() 3.164.240.22 | |
newassets.hcaptcha.com 3 alert(s) on this Host | 29228 | 2018-01-12 | 2021-03-22 | 2026-03-18 | 2.3 kB | 2.0 MB | ![]() 104.19.230.21 | |
m.stripe.com | 7920 | 1995-09-12 | 2017-01-30 | 2026-03-16 | 1.6 kB | 2.3 kB | ![]() 35.167.50.231 | |
cdnjs.cloudflare.com | 1222 | 2009-02-17 | 2012-05-23 | 2026-03-15 | 543 B | 998 B | ![]() 104.17.24.14 | |
jnn-pa.googleapis.com | 1579 | 2005-01-25 | 2021-11-16 | 2026-03-16 | 1.2 kB | 1.2 kB | ![]() 142.251.142.234 | |
sessions.bugsnag.com | 6736 | 2011-08-18 | 2017-12-08 | 2026-03-11 | 1.3 kB | 685 B | ![]() 35.190.88.7 | |
www.youtube.com 1 alert(s) on this Host | 286 | 2005-02-15 | 2013-04-13 | 2026-03-16 | 5.2 kB | 3.7 MB | ![]() 172.217.20.174 | |
fonts.googleapis.com | 313 | 2005-01-25 | 2012-05-23 | 2026-03-15 | 1.4 kB | 10 kB | ![]() 142.251.38.106 | |
hcaptcha.com 1 alert(s) on this Host | 3135 | 2018-01-12 | 2018-04-03 | 2026-03-11 | 444 B | 301 kB | ![]() 104.19.230.21 | |
www.gstatic.com | 146047 | 2008-02-11 | 2012-05-29 | 2026-03-15 | 2.4 kB | 2.7 MB | ![]() 142.251.142.227 | |
js.stripe.com | 7985 | 1995-09-12 | 2012-09-30 | 2026-03-16 | 18 kB | 11 MB | ![]() 151.101.128.176 | |
r.stripe.com | 19942 | 1995-09-12 | 2021-03-08 | 2026-03-11 | 8.7 kB | 6.5 kB | ![]() 54.187.119.242 | |
d2wy8f7a9ursnm.cloudfront.net | unknown | 2008-04-25 | 2014-05-01 | 2026-03-13 | 451 B | 45 kB | ![]() 3.164.247.142 | |
yt3.ggpht.com | 1275 | 2008-01-16 | 2014-01-15 | 2026-03-16 | 524 B | 3.2 kB | ![]() 172.217.20.161 |
Cloudflare (CDN)
Cloudflare is a web-infrastructure and website-security company, providing content-delivery-network services, DDoS mitigation, Internet security, and distributed domain-name-server services.Cloudflare Bot Management (Security)
Cloudflare bot management solution identifies and mitigates automated traffic to protect websites from bad bots.Amazon Web Services (PaaS)
Amazon Web Services (AWS) is a comprehensive cloud services platform offering compute power, database storage, content delivery and other functionality.Amazon S3 (CDN)
Amazon S3 or Amazon Simple Storage Service is a service offered by Amazon Web Services (AWS) that provides object storage through a web service interface.Ruby on Rails (Web frameworks)
Ruby on Rails is a server-side web application framework written in Ruby under the MIT License.Modernizr (JavaScript libraries)
Modernizr is a JavaScript library that detects the features available in a user's browser.cdnjs (CDN)
cdnjs is a free distributed JS library delivery service.Nginx:1.18.0 (Web servers, Reverse proxies)
Nginx is a web server that can also be used as a reverse proxy, load balancer, mail proxy and HTTP cache.Ruby (Programming languages)
Ruby is an open-source object-oriented programming language.BugSnag (Analytics, Issue trackers)
Bugsnag is a cross-platform error monitoring, reporting, and resolution software.Stripe (Payment processors)
Stripe offers online payment processing for internet businesses as well as fraud prevention, invoicing and subscription management.YouTube (Video players)
YouTube is a video sharing service where users can create their own profile, upload videos, watch, like and comment on other videos.Ubuntu (Operating systems)
Ubuntu is a free and open-source operating system on Linux for the enterprise server, desktop, cloud, and IoT.reCAPTCHA (Security)
reCAPTCHA is a free service from Google that helps protect websites from spam and abuse.hCaptcha:1 (Security)
hCaptcha is an anti-bot solution that protects user privacy and rewards websites.Amazon CloudFront (CDN)
Amazon CloudFront is a fast content delivery network (CDN) service that securely delivers data, videos, applications, and APIs to customers globally with low latency, high transfer speeds.Nginx (Web servers, Reverse proxies)
Nginx is a web server that can also be used as a reverse proxy, load balancer, mail proxy and HTTP cache.hCaptcha (Security)
hCaptcha is an anti-bot solution that protects user privacy and rewards websites.Google Cloud CDN (CDN)
Cloud CDN uses Google's global edge network to serve content closer to users.Google Cloud (IaaS)
Google Cloud is a suite of cloud computing services.Varnish (Caching)
Varnish is a reverse caching proxy.Fastly (CDN)
Fastly is a cloud computing services provider. Fastly's cloud platform provides a content delivery network, Internet security services, load balancing, and video & streaming services.Related reports
Threat Detection Systems
| Detection System | Indicator | Verdict | Alert |
|---|---|---|---|
| Private YARA rules | newassets.hcaptcha.com/captcha/v1/6ae4a3c801c9d99b7e0b591e01eb3ddc17b34400/static/hcaptcha.html#frame=challenge&id=0zpqdfr5elx&host=b.stripecdn.com&sentry=true&reportapi=https%3A%2F%2Faccounts.hcaptcha.com&recaptchacompat=true&custom=false&hl=en&tplinks=on&andint=off&pstissuer=https%3A%2F%2Fpst-issuer.hcaptcha.com&sitekey=463b917e-e264-403f-ad34-34af0ee10294&size=invisible&theme=light&origin=https%3A%2F%2Fb.stripecdn.com | audit | Hunting_JS_WebAssembly |
| Private YARA rules | newassets.hcaptcha.com/captcha/v1/6ae4a3c801c9d99b7e0b591e01eb3ddc17b34400/static/hcaptcha.html#frame=checkbox-invisible | audit | Hunting_JS_WebAssembly |
| Private YARA rules | hcaptcha.com/1/api.js?onload=captchaLoad&render=explicit | audit | Hunting_JS_WebAssembly |
| Private YARA rules | www.youtube.com/s/player/f4f314f0/player_es6.vflset/en_US/base.js | audit | Hunting_JS_WebAssembly |
| Private YARA rules | newassets.hcaptcha.com/c/0a28fae83361d9d8e6263a92d1b7ec62745bba44a11fce1ff825fe115e8b90ef/hsw.js | audit | Hunting_JS_WebAssembly |
JavaScript (284)
No JavaScripts
HTTP Transactions (116)
| URL | IP | Response | Size |
|---|



