Report Overview
Visitedpublic
2026-04-23 11:26:05
Tags
Submit Tags
URL
s4w.in/roblox-com-games-2753549-Fisch-privateserverlinkcode-16568468842156548881651236556
Finishing URL
www.roblox.com.ml/games/16732694052/Fisch-MERMAID-COVE?privateServerLinkCode=272424415149230454813798826714
IP / ASN

104.21.52.173
Title
Fisch 🌊 | Play on Roblox
Detections
urlquery
0
Network Intrusion Detection
1
Threat Detection Systems
14
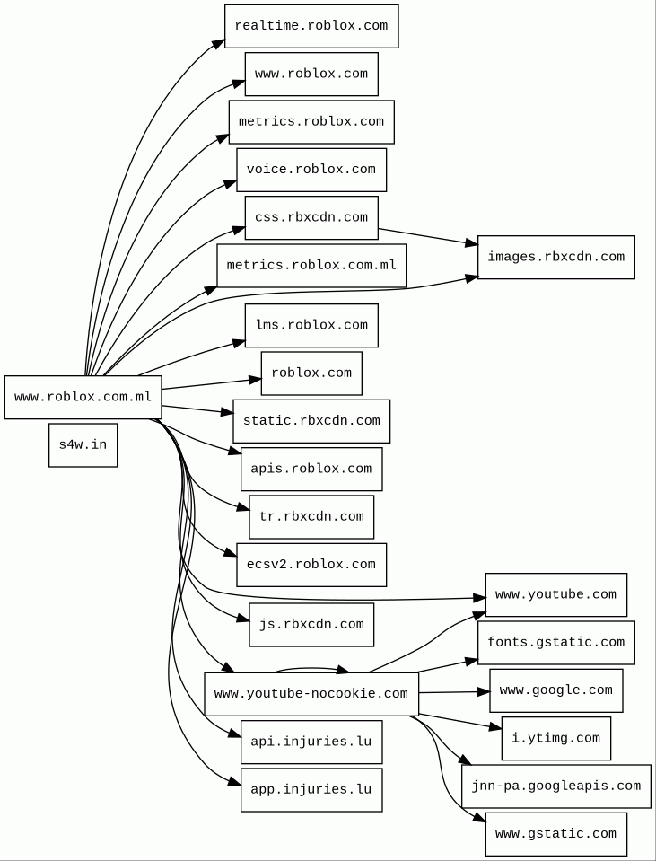
Host Summary
| Host | Rank | Registered | First Seen | Last Seen | Sent | Received | IP | Fingerprints |
|---|---|---|---|---|---|---|---|---|
css.rbxcdn.com | 73058 | 2013-07-17 | 2017-02-16 | 2026-04-18 | 18 kB | 2.6 MB | ![]() 2.22.55.27 | |
app.injuries.lu 26 alert(s) on this Host | 4683579 | unknown | 2024-10-27 | 2026-04-21 | 6.1 kB | 1.2 MB | ![]() 138.226.236.35 | |
metrics.roblox.com.ml 4 alert(s) on this Host | unknown | unknown | 2025-12-01 | 2026-04-20 | 517 B | 0 B | ![]() 0.0.0.0 | |
jnn-pa.googleapis.com | 1579 | 2005-01-25 | 2021-11-16 | 2026-04-20 | 1.2 kB | 1.1 kB | ![]() 142.251.38.106 | |
realtime.roblox.com | unknown | 2004-01-30 | 2017-01-29 | 2026-04-18 | 1.3 kB | 980 B | ![]() 128.116.5.3 | |
www.roblox.com | 1776 | 2004-01-30 | 2012-05-24 | 2026-04-17 | 2.8 kB | 15 kB | ![]() 128.116.5.3 | |
www.youtube.com | 286 | 2005-02-15 | 2013-04-13 | 2026-04-20 | 2.5 kB | 1.5 MB | ![]() 142.250.178.110 | |
images.rbxcdn.com | 99657 | 2013-07-17 | 2013-08-19 | 2026-04-16 | 4.1 kB | 149 kB | ![]() 2.23.13.27 | |
www.gstatic.com | 146047 | 2008-02-11 | 2012-05-29 | 2026-04-19 | 503 B | 1.2 kB | ![]() 142.251.142.227 | |
fonts.gstatic.com | unknown | 2008-02-11 | 2014-04-02 | 2026-04-19 | 2.2 kB | 85 kB | ![]() 192.178.25.3 | |
roblox.com | 80 | 2004-01-30 | 2012-05-24 | 2026-04-17 | 415 B | 1.0 kB | ![]() 128.116.5.3 | |
www.google.com | 22 | 1997-09-15 | 2015-05-10 | 2026-04-19 | 464 B | 63 kB | ![]() 142.251.156.119 | |
i.ytimg.com | 436 | 2007-12-11 | 2012-10-03 | 2026-04-20 | 464 B | 22 kB | ![]() 142.250.178.86 | |
static.rbxcdn.com | 57272 | 2013-07-17 | 2017-01-30 | 2026-04-17 | 958 B | 74 kB | ![]() 52.84.50.35 | |
js.rbxcdn.com | 67902 | 2013-07-17 | 2013-08-16 | 2026-04-17 | 55 kB | 10 MB | ![]() 52.84.50.52 | |
voice.roblox.com | 30097 | 2004-01-30 | 2019-10-15 | 2026-04-21 | 512 B | 535 B | ![]() 128.116.5.3 | ![]() |
api.injuries.lu 70 alert(s) on this Host | 5485296 | unknown | 2024-10-15 | 2026-04-22 | 20 kB | 70 kB | ![]() 138.226.236.35 | |
www.youtube-nocookie.com 1 alert(s) on this Host | 20734 | 2009-01-23 | 2012-05-31 | 2026-04-22 | 10 kB | 2.2 MB | ![]() 142.250.178.110 | ![]() |
tr.rbxcdn.com | 26027 | 2013-07-17 | 2019-05-23 | 2026-04-17 | 8.9 kB | 812 kB | ![]() 52.84.50.35 | ![]() |
www.roblox.com.ml 30 alert(s) on this Host | unknown | unknown | 2025-10-09 | 2026-04-20 | 4.1 kB | 98 kB | ![]() 138.226.236.35 | |
metrics.roblox.com | 30666 | 2004-01-30 | 2019-02-13 | 2026-04-23 | 462 B | 758 B | ![]() 128.116.5.3 | ![]() |
apis.roblox.com | 22537 | 2004-01-30 | 2019-10-02 | 2026-04-18 | 479 B | 707 B | ![]() 128.116.5.3 | ![]() |
ecsv2.roblox.com | 21988 | 2004-01-30 | 2015-06-10 | 2026-04-17 | 2.1 kB | 2.0 kB | ![]() 128.116.5.3 | ![]() |
lms.roblox.com | 57671 | 2004-01-30 | 2020-05-12 | 2026-04-18 | 454 B | 1.6 kB | ![]() 128.116.5.3 | ![]() |
Amazon S3 (CDN)
Amazon S3 or Amazon Simple Storage Service is a service offered by Amazon Web Services (AWS) that provides object storage through a web service interface.Amazon Web Services (PaaS)
Amazon Web Services (AWS) is a comprehensive cloud services platform offering compute power, database storage, content delivery and other functionality.Arkose Labs (Security)
Arkose Labs is a toolkit for fraud prevention that provides solutions to detect and mitigate malicious activity across digital platforms.Amazon CloudFront (CDN)
Amazon CloudFront is a fast content delivery network (CDN) service that securely delivers data, videos, applications, and APIs to customers globally with low latency, high transfer speeds.Envoy (Reverse proxies)
Envoy is an open-source edge and service proxy, designed for cloud-native applications.Apache Traffic Server (Web servers)
Apache Traffic Server is an open-source caching and proxying server that serves as an HTTP/1.1 and HTTP/2 reverse proxy with caching capabilities, load balancing, request routing, SSL termination, and support for advanced HTTP features.YouTube (Video players)
YouTube is a video sharing service where users can create their own profile, upload videos, watch, like and comment on other videos.AngularJS (JavaScript frameworks)
AngularJS is a JavaScript-based open-source web application framework led by the Angular Team at Google.Related reports
Network Intrusion Detection Systems
Suricata /w Emerging Threats Pro
| Timestamp | Severity | Source IP | Destination IP | Alert |
|---|---|---|---|---|
| low | Client IP | ![]() 138.226.236.35 | ET INFO Suspicious Domain (*.ml) in TLS SNI |
Threat Detection Systems
| Detection System | Indicator | Verdict | Alert |
|---|---|---|---|
| Private YARA rules | www.youtube-nocookie.com/s/player/1bb6ee63/player_embed_es6.vflset/en_US/base.js | audit | Hunting_JS_WebAssembly |
| Hagezi Threat Feed | api.injuries.lu | malicious | Sinkholed |
| DigiCert UltraDNS | api.injuries.lu | malicious | Sinkholed |
| Hagezi Threat Feed | app.injuries.lu | malicious | Sinkholed |
| DigiCert UltraDNS | app.injuries.lu | malicious | Sinkholed |
| OpenDNS | metrics.roblox.com.ml | phishing | Phishing Block |
| Hagezi Threat Feed | metrics.roblox.com.ml | malicious | Sinkholed |
| Cloudflare DNS | metrics.roblox.com.ml | malicious | Sinkholed |
| DNS4EU | metrics.roblox.com.ml | malicious | Sinkholed |
| Quad9 DNS | www.roblox.com.ml | malicious | Sinkholed |
| OpenDNS | www.roblox.com.ml | phishing | Phishing Block |
| Hagezi Threat Feed | www.roblox.com.ml | malicious | Sinkholed |
| DNS4EU | www.roblox.com.ml | malicious | Sinkholed |
| Cloudflare DNS | www.roblox.com.ml | malicious | Sinkholed |
JavaScript (222)
No JavaScripts
HTTP Transactions (273)
| URL | IP | Response | Size |
|---|






