Report Overview
Visitedpublic
2025-10-08 00:53:49
Tags
Submit Tags
URL
quickworkhero.info/
Finishing URL
www.useworkhero.com/
IP / ASN

52.33.207.7
Title
Agencies’ Premium WordPress Support | Work Hero
Detections
urlquery
0
Network Intrusion Detection
0
Threat Detection Systems
0
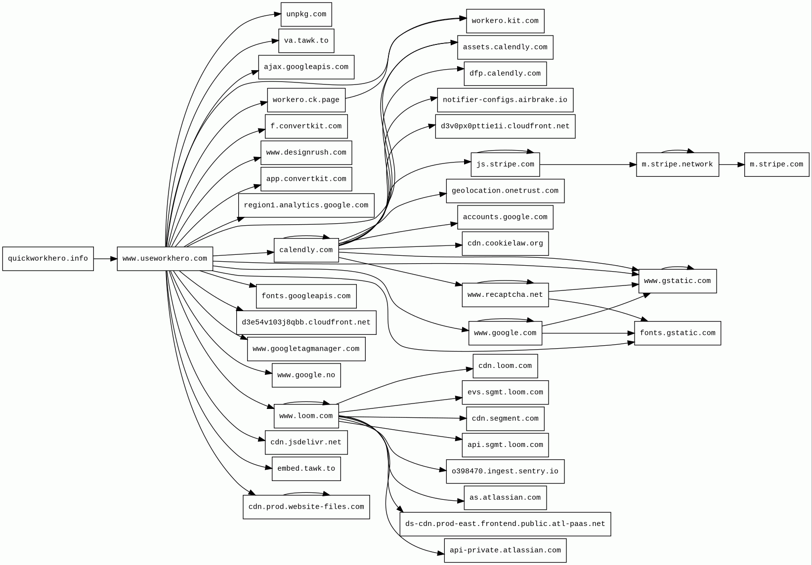
Host Summary
| Host | Rank | Registered | First Seen | Last Seen | Sent | Received | IP | Fingerprints |
|---|---|---|---|---|---|---|---|---|
region1.analytics.google.com | 22257 | 1997-09-15 | 2022-03-17 | 2025-10-05 | 2.0 kB | 1.7 kB | ![]() 216.239.34.36 | |
m.stripe.network | 9008 | 2017-03-16 | 2017-05-17 | 2025-10-05 | 956 B | 91 kB | ![]() 151.101.0.176 | |
js.stripe.com | 7985 | 1995-09-12 | 2012-09-30 | 2025-10-05 | 1.5 kB | 893 kB | ![]() 151.101.0.176 | |
cdn.jsdelivr.net | 1678 | 2012-05-16 | 2012-09-30 | 2025-10-05 | 935 B | 31 kB | ![]() 151.101.129.229 | |
d3v0px0pttie1i.cloudfront.net | unknown | 2008-04-25 | 2016-04-03 | 2025-10-07 | 476 B | 25 kB | ![]() 3.167.7.87 | |
geolocation.onetrust.com | 4022 | 2004-01-12 | 2018-02-07 | 2025-10-05 | 481 B | 461 B | ![]() 104.18.32.137 | |
cdn.prod.website-files.com | 20159 | 2019-01-23 | 2023-11-01 | 2025-10-05 | 18 kB | 1.3 MB | ![]() 104.18.161.117 | |
app.convertkit.com | 153594 | 2013-01-16 | 2013-12-25 | 2025-10-01 | 1.1 kB | 3.6 kB | ![]() 18.216.44.204 | |
m.stripe.com | 7920 | 1995-09-12 | 2017-01-30 | 2025-10-05 | 1.0 kB | 1.5 kB | ![]() 44.232.169.157 | |
www.useworkhero.com | unknown | 2017-08-09 | 2019-06-09 | 2023-02-28 | 488 B | 183 kB | ![]() 16.16.119.222 | ![]() |
unpkg.com | 1093 | 2016-01-06 | 2016-01-07 | 2025-10-05 | 2.6 kB | 117 kB | ![]() 104.18.0.22 | ![]() |
workero.ck.page | unknown | 2019-03-25 | 2025-10-08 | 2025-10-08 | 427 B | 36 kB | ![]() 104.21.41.48 | |
va.tawk.to | 51316 | unknown | 2017-01-30 | 2025-10-05 | 1.6 kB | 4.9 kB | ![]() 104.20.42.169 | |
www.recaptcha.net | 7582 | 2007-01-06 | 2012-07-11 | 2025-10-05 | 1.9 kB | 80 kB | ![]() 142.250.74.99 | |
ajax.googleapis.com | 3691 | 2005-01-25 | 2012-05-22 | 2025-10-05 | 447 B | 14 kB | ![]() 142.250.178.106 | |
www.google.no | 92680 | 2001-02-26 | 2012-06-26 | 2025-10-05 | 882 B | 580 B | ![]() 142.250.74.131 | |
quickworkhero.info | unknown | unknown | 2025-10-08 | 2025-10-08 | 487 B | 182 kB | ![]() 44.230.85.241 | |
fonts.googleapis.com | 313 | 2005-01-25 | 2012-05-23 | 2025-10-05 | 574 B | 34 kB | ![]() 216.58.211.10 | |
api.sgmt.loom.com | 346629 | 1997-12-04 | 2020-10-03 | 2025-10-01 | 962 B | 526 B | ![]() 54.148.233.230 | |
f.convertkit.com | 115659 | 2013-01-16 | 2019-08-05 | 2025-10-01 | 455 B | 39 kB | ![]() 104.19.253.91 | |
calendly.com | 556 | 2013-02-26 | 2014-01-10 | 2025-10-06 | 6.5 kB | 41 kB | ![]() 104.18.41.175 | |
www.loom.com | 10496 | 1997-12-04 | 2012-10-10 | 2025-09-30 | 14 kB | 53 kB | ![]() 3.164.230.59 | |
cdn.cookielaw.org | 2972 | 2011-06-20 | 2013-12-28 | 2025-10-05 | 4.8 kB | 885 kB | ![]() 104.18.87.42 | |
www.google.com | 22 | 1997-09-15 | 2015-05-10 | 2025-10-05 | 5.7 kB | 122 kB | ![]() 216.58.207.196 | |
ds-cdn.prod-east.frontend.public.atl-paas.net | 52027 | 2016-12-16 | 2025-01-17 | 2025-09-30 | 1.1 kB | 84 kB | ![]() 108.157.229.11 | ![]() |
dfp.calendly.com | 208430 | 2013-02-26 | 2024-12-16 | 2025-10-06 | 1.1 kB | 471 B | ![]() 54.244.230.133 | |
evs.sgmt.loom.com | 388018 | 1997-12-04 | 2020-11-03 | 2025-09-30 | 551 B | 110 kB | ![]() 3.164.240.24 | |
d3e54v103j8qbb.cloudfront.net | unknown | 2008-04-25 | 2016-03-11 | 2025-10-05 | 519 B | 90 kB | ![]() 3.164.226.210 | |
accounts.google.com | 103 | 1997-09-15 | 2012-05-23 | 2025-10-05 | 415 B | 241 kB | ![]() 142.250.147.84 | |
assets.calendly.com | 89318 | 2013-02-26 | 2018-10-07 | 2025-10-05 | 4.8 kB | 4.8 MB | ![]() 104.18.41.175 | |
workero.kit.com | unknown | 1995-11-29 | 2025-10-08 | 2025-10-08 | 427 B | 36 kB | ![]() 104.18.38.176 | |
o398470.ingest.sentry.io | 288505 | 2012-04-07 | 2020-08-06 | 2025-10-01 | 630 B | 522 B | ![]() 34.120.195.249 | |
fonts.gstatic.com | unknown | 2008-02-11 | 2014-04-02 | 2025-10-05 | 12 kB | 776 kB | ![]() 142.250.178.35 | |
www.gstatic.com | 146047 | 2008-02-11 | 2012-05-29 | 2025-10-05 | 4.8 kB | 5.1 MB | ![]() 142.250.74.99 | |
embed.tawk.to | 52083 | unknown | 2014-03-19 | 2025-10-05 | 4.3 kB | 678 kB | ![]() 104.20.42.169 | |
cdn.segment.com | 9348 | 1998-07-06 | 2014-04-11 | 2025-10-06 | 1.9 kB | 39 kB | ![]() 3.164.239.145 | |
notifier-configs.airbrake.io | 66184 | 2011-09-06 | 2022-12-04 | 2025-10-06 | 1.4 kB | 964 B | ![]() 52.0.178.98 | |
www.googletagmanager.com | 283 | 2011-11-11 | 2012-10-04 | 2025-10-05 | 1.8 kB | 1.5 MB | ![]() 142.250.74.168 | |
www.designrush.com | 826326 | 2015-04-14 | 2017-12-07 | 2025-08-19 | 4.5 kB | 78 kB | ![]() 172.66.152.73 | |
cdn.loom.com | 211128 | 1997-12-04 | 2019-04-26 | 2025-10-07 | 32 kB | 7.7 MB | ![]() 108.157.229.66 | |
as.atlassian.com | 26062 | 2001-03-19 | 2025-05-20 | 2025-10-07 | 978 B | 2.2 kB | ![]() 185.166.143.33 | |
api-private.atlassian.com | 108549 | 2001-03-19 | 2017-09-01 | 2025-10-07 | 538 B | 1.6 kB | ![]() 13.227.180.4 |
Fastly (CDN)
Fastly is a cloud computing services provider. Fastly's cloud platform provides a content delivery network, Internet security services, load balancing, and video & streaming services.Varnish (Caching)
Varnish is a reverse caching proxy.Amazon Web Services (PaaS)
Amazon Web Services (AWS) is a comprehensive cloud services platform offering compute power, database storage, content delivery and other functionality.Amazon CloudFront (CDN)
Amazon CloudFront is a fast content delivery network (CDN) service that securely delivers data, videos, applications, and APIs to customers globally with low latency, high transfer speeds.Amazon S3 (CDN)
Amazon S3 or Amazon Simple Storage Service is a service offered by Amazon Web Services (AWS) that provides object storage through a web service interface.Cloudflare (CDN)
Cloudflare is a web-infrastructure and website-security company, providing content-delivery-network services, DDoS mitigation, Internet security, and distributed domain-name-server services.Nginx (Web servers, Reverse proxies)
Nginx is a web server that can also be used as a reverse proxy, load balancer, mail proxy and HTTP cache.Google Tag Manager (Tag managers)
Google Tag Manager is a tag management system (TMS) that allows you to quickly and easily update measurement codes and related code fragments collectively known as tags on your website or mobile app.Google Font API (Font scripts)
Google Font API is a web service that supports open-source font files that can be used on your web designs.Calendly (Appointment scheduling)
Calendly is an app for scheduling appointments, meetings, and events.Linkedin Ads (Advertising)
Linkedin Ads is a paid marketing tool that offers access to Linkedin social networks through various sponsored posts and other methods.jQuery:3.5.1 (JavaScript libraries)
jQuery is a JavaScript library which is a free, open-source software designed to simplify HTML DOM tree traversal and manipulation, as well as event handling, CSS animation, and Ajax.Popper (Miscellaneous)
Popper is a positioning engine, its purpose is to calculate the position of an element to make it possible to position it near a given reference element.Unpkg (CDN)
Unpkg is a content delivery network for everything on npm.Google Analytics (Analytics)
Google Analytics is a free web analytics service that tracks and reports website traffic.Google Hosted Libraries (CDN)
Google Hosted Libraries is a stable, reliable, high-speed, globally available content distribution network for the most popular, open-source JavaScript libraries.jsDelivr (CDN)
JSDelivr is a free public CDN for open-source projects. It can serve web files directly from the npm registry and GitHub repositories without any configuration.Tippy.js:4 (JavaScript libraries)
Tippy.js is the complete tooltip, popover, dropdown, and menu solution for the web, powered by Popper.Fly.io (PaaS)
Fly is a platform for running full stack apps and databases.OpenResty (Web servers)
OpenResty is a web platform based on nginx which can run Lua scripts using its LuaJIT engine.Cloudflare Bot Management (Security)
Cloudflare bot management solution identifies and mitigates automated traffic to protect websites from bad bots.Sanity (CMS)
Sanity is a platform for structured content. It comes with an open-source, headless CMS that can be customized with Javascript, a real-time hosted data store and an asset delivery pipeline.Zipkin (Analytics)
Google Cloud CDN (CDN)
Cloud CDN uses Google's global edge network to serve content closer to users.Google Cloud (IaaS)
Google Cloud is a suite of cloud computing services.Related reports
Threat Detection Systems
No alerts detected
JavaScript (122)
No JavaScripts
HTTP Transactions (242)
| URL | IP | Response | Size |
|---|





