Report Overview
URL
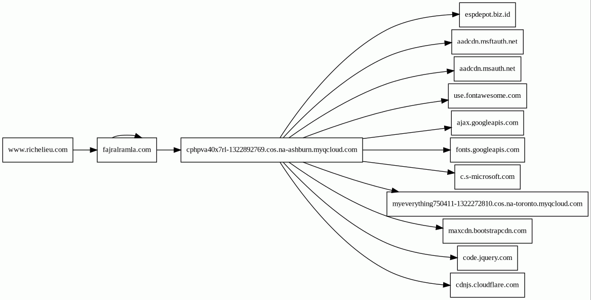
www.richelieu.com/newsflash/redirect.php?code=7OW516fmfNDxMzA2OTgz&urlRedirect=https://fajralramla.com/%23%23_nathan@slurpmail.net
Finishing URL
cphpva40x7rl-1322892769.cos.na-ashburn.myqcloud.com/cphpva40x7rl.html?e=nathan@slurpmail.net
IP / ASN

206.162.132.224
Title
Sign in to your account
Phishing - Microsoft
Phishing - Microsoft Outlook
Detections
urlquery
0
Network Intrusion Detection
0
Threat Detection Systems
0
Host Summary
| Host | Rank | Registered | First Seen | Last Seen | Sent | Received | IP | Fingerprints |
|---|---|---|---|---|---|---|---|---|
code.jquery.com | 634 | 2005-12-10 | 2012-05-21 19:28:02 | 2023-12-05 05:09:20 | 1.5 kB | 136 kB | ![]() 151.101.194.137 | |
cdnjs.cloudflare.com | 235 | 2009-02-17 | 2015-04-17 22:46:33 | 2023-12-05 05:09:58 | 553 B | 7.2 kB | ![]() 104.17.24.14 | |
fonts.googleapis.com | 8877 | 2005-01-25 | 2013-06-10 22:14:26 | 2023-12-05 07:37:50 | 495 B | 1.6 kB | ![]() 142.250.74.106 | |
espdepot.biz.id 2 alert(s) on this Host | unknown | 2023-09-01 | 2023-09-04 06:34:34 | 2023-12-04 18:46:51 | 1.2 kB | 824 B | ![]() 162.241.71.126 | |
aadcdn.msauth.net | 1421 | 2018-10-25 | 2018-11-19 11:50:03 | 2023-12-04 18:12:12 | 1.1 kB | 20 kB | ![]() 13.107.246.53 | |
maxcdn.bootstrapcdn.com | 724 | 2012-05-25 | 2014-06-18 02:37:31 | 2023-12-05 05:18:59 | 549 B | 50 kB | ![]() 104.18.11.207 | |
www.richelieu.com | 431203 | 1996-02-24 | 2013-01-18 17:56:58 | 2023-12-04 12:22:04 | 596 B | 817 B | ![]() 206.162.132.224 | |
ajax.googleapis.com | 12905 | 2005-01-25 | 2013-08-16 11:51:31 | 2023-12-05 08:15:49 | 970 B | 62 kB | ![]() 142.250.74.138 | |
c.s-microsoft.com | 10166 | 2012-02-07 | 2013-11-06 16:56:27 | 2023-12-04 18:32:06 | 475 B | 1.3 kB | ![]() 2.18.173.151 | |
aadcdn.msftauth.net | 1455 | 2018-10-25 | 2018-11-19 11:50:32 | 2023-12-05 07:34:10 | 539 B | 1.5 kB | ![]() 152.199.23.37 | |
fajralramla.com | unknown | 2023-02-23 | 2023-02-25 23:17:09 | 2023-08-22 12:08:55 | 931 B | 3.1 kB | ![]() 172.67.175.144 | |
cphpva40x7rl-1322892769.cos.na-ashburn.myqcloud.com | unknown | unknown | No data | No data | 593 B | 8.3 kB | ![]() 49.51.77.119 | |
use.fontawesome.com | 942 | 2012-10-18 | 2017-01-30 05:43:25 | 2023-12-05 05:14:35 | 551 B | 56 kB | ![]() 172.64.141.13 | |
myeverything750411-1322272810.cos.na-toronto.myqcloud.com | unknown | 2013-04-24 | 2023-11-14 16:41:51 | 2023-12-04 18:46:49 | 495 B | 620 kB | ![]() 49.51.54.104 |
Related reports
Threat Detection Systems
Public InfoSec YARA rules
No alerts detected
OpenPhish
No alerts detected
PhishTank
No alerts detected
mnemonic secure dns
No alerts detected
Quad9 DNS
No alerts detected
ThreatFox
No alerts detected
JavaScript (12)
| HASH | FROM | Size | First Seen | Last Seen | |
|---|---|---|---|---|---|
| 7d1facc72353ea7ad62361e17a8d74e7 | DocumentWrite | 2.3 kB | 2023-11-15 | 2025-01-19 | |
Introduced by DocumentWrite First Seen 2023-11-15 Last Seen 2025-01-19 Times Seen 2289 Size 2.3 kB (2265 bytes) MD5 7d1facc72353ea7ad62361e17a8d74e7 SHA1 9f82837f7a5d018e8db403801b1c30a2873c6e7c Loading... | |||||
HTTP Transactions (20)
| URL | IP | Response | Size |
|---|


