Report Overview
Visitedpublic
2026-03-07 13:24:13
Tags
Submit Tags
URL
ziw.xyg5.monster/cn/home/web/index.php/vod/play/id/481671/sid/1/nid/1.html
Finishing URL
ziw.xyg5.monster/cn/home/web/index.php/vod/play/id/481671/sid/1/nid/1.html
IP / ASN

154.26.179.150
Title
在线播放催近所巨乳妻日洗乳首喉奥返寝取妻自子中出求 第1集 - 高清资源 - 逍遥阁
Detections
urlquery
0
Network Intrusion Detection
0
Threat Detection Systems
1
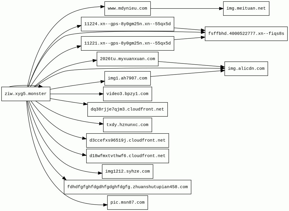
Host Summary
| Host | Rank | Registered | First Seen | Last Seen | Sent | Received | IP | Fingerprints |
|---|---|---|---|---|---|---|---|---|
ziw.xyg5.monster 31 alert(s) on this Host | unknown | 2026-02-19 | 2026-03-07 | 2026-03-07 | 16 kB | 1.1 MB | ![]() 154.26.180.150 | |
dq38rjje7qjm3.cloudfront.net | unknown | 2008-04-25 | 2025-03-24 | 2026-03-06 | 455 B | 94 kB | ![]() 54.230.245.127 | |
img1212.syhze.com | unknown | 2014-05-15 | 2025-12-21 | 2026-03-07 | 896 B | 941 kB | ![]() 205.198.65.15 | |
11224.xn--gps-8y0gm25n.xn--55qx5d | unknown | 2025-04-18 | 2025-12-12 | 2026-03-02 | 465 B | 687 kB | ![]() 36.158.231.176 | |
pic.msn87.com | unknown | 2024-02-18 | 2024-02-22 | 2026-03-04 | 2.9 kB | 231 kB | ![]() 172.67.159.163 | |
d3ccefxs96519j.cloudfront.net | unknown | 2008-04-25 | 2025-06-30 | 2026-03-06 | 455 B | 96 kB | ![]() 54.192.209.198 | |
www.mdynieu.com | unknown | unknown | 2025-11-07 | 2026-03-02 | 461 B | 407 kB | ![]() 82.40.34.135 | |
2026tu.myxuanxuan.com | unknown | 2016-04-10 | 2026-01-26 | 2026-03-03 | 449 B | 644 kB | ![]() 101.33.21.239 | |
img1.ah7907.com | unknown | 2024-08-29 | 2025-11-08 | 2026-03-06 | 1.8 kB | 631 kB | ![]() 47.242.20.187 | |
img.meituan.net | 189994 | 2010-01-25 | 2017-02-03 | 2026-03-06 | 442 B | 408 kB | ![]() 163.171.134.109 | |
d18wfmxtvthwf6.cloudfront.net | unknown | 2008-04-25 | 2025-10-19 | 2026-03-02 | 911 B | 558 kB | ![]() 54.192.209.209 | |
fdhdfgfghfdgdhfgdghfdgfg.zhuanshutupian458.com | unknown | 2025-12-18 | 2026-01-09 | 2026-03-06 | 490 B | 0 B | ![]() 0.0.0.0 | |
11221.xn--gps-8y0gm25n.xn--55qx5d | unknown | 2025-04-18 | 2025-12-03 | 2026-03-07 | 465 B | 597 kB | ![]() 36.158.231.176 | |
txdy.hznunxc.com | unknown | 2025-07-15 | 2026-02-12 | 2026-03-06 | 438 B | 120 kB | ![]() 157.185.128.120 | |
pg888.12img707989.com | unknown | 2025-12-17 | 2025-12-18 | 2026-03-06 | 457 B | 733 kB | ![]() 205.198.65.15 | |
img.alicdn.com | 61670 | 2008-06-25 | 2015-03-04 | 2026-03-04 | 5.4 kB | 3.3 MB | ![]() 155.102.215.179 | ![]() |
fsffbhd.4000522777.xn--fiqs8s | unknown | 2025-07-31 | 2026-02-08 | 2026-03-02 | 980 B | 1.3 MB | ![]() 104.26.6.77 | |
video3.bpzy1.com | unknown | 2023-07-21 | 2025-05-24 | 2026-02-08 | 988 B | 1.0 kB | ![]() 104.160.171.186 |
jQuery (JavaScript libraries)
jQuery is a JavaScript library which is a free, open-source software designed to simplify HTML DOM tree traversal and manipulation, as well as event handling, CSS animation, and Ajax.Amazon Web Services (PaaS)
Amazon Web Services (AWS) is a comprehensive cloud services platform offering compute power, database storage, content delivery and other functionality.Amazon S3 (CDN)
Amazon S3 or Amazon Simple Storage Service is a service offered by Amazon Web Services (AWS) that provides object storage through a web service interface.Amazon CloudFront (CDN)
Amazon CloudFront is a fast content delivery network (CDN) service that securely delivers data, videos, applications, and APIs to customers globally with low latency, high transfer speeds.Nginx (Web servers, Reverse proxies)
Nginx is a web server that can also be used as a reverse proxy, load balancer, mail proxy and HTTP cache.Cloudflare (CDN)
Cloudflare is a web-infrastructure and website-security company, providing content-delivery-network services, DDoS mitigation, Internet security, and distributed domain-name-server services.OpenResty (Web servers)
OpenResty is a web platform based on nginx which can run Lua scripts using its LuaJIT engine.Tengine (Web servers)
Tengine is a web server which is based on the Nginx HTTP server.Related reports
Threat Detection Systems
| Detection System | Indicator | Verdict | Alert |
|---|---|---|---|
| DNS4EU | ziw.xyg5.monster | malicious | Sinkholed |
JavaScript (23)
| HASH | FROM | Size | First Seen | Last Seen | |
|---|---|---|---|---|---|
| fab63f38bfbc924c21807739b4671d14 | DocumentWrite | 712 B | 2023-03-07 | 2026-04-04 | |
Introduced by DocumentWrite First Seen 2023-03-07 Last Seen 2026-04-04 Times Seen 4623 Size 712 B (712 bytes) MD5 fab63f38bfbc924c21807739b4671d14 SHA1 87cf4443de5e7f7aecfb727af93d92eaea3ed992 Loading... | |||||
| 3b010ac73a623bb3987f09d1d7bc3432 | DocumentWrite | 62 B | 2023-03-07 | 2026-04-04 | |
Introduced by DocumentWrite First Seen 2023-03-07 Last Seen 2026-04-04 Times Seen 4410 Size 62 B (62 bytes) MD5 3b010ac73a623bb3987f09d1d7bc3432 SHA1 852f613940f58226f5e7d161766f366e9f610029 Loading... | |||||
HTTP Transactions (70)
| URL | IP | Response | Size |
|---|







