Report Overview
Visitedpublic
2026-02-21 20:41:00
Tags
Submit Tags
URL
www.google.com/url?sa=t&source=web&rct=j&opi=89978449&url=https://xhamster.com/videos/came-to-fix-ac-increased-heat-got-discount-xheNrYV&ved=2ahUKEwi_zf6PnOqSAxXDZ_UHHdy7CvcQFnoECGYQAQ&usg=AOvVaw2d7BkJfxSDoCzHe0PFTM-Y
Finishing URL
xhamster.com/videos/came-to-fix-ac-increased-heat-got-discount-xheNrYV
IP / ASN

216.58.211.4
Title
Came to Fix Ac Increased Heat got Discount: Blowjob Porn feat. ItsIndianhotWife | xHamster
Detections
urlquery
0
Network Intrusion Detection
0
Threat Detection Systems
0
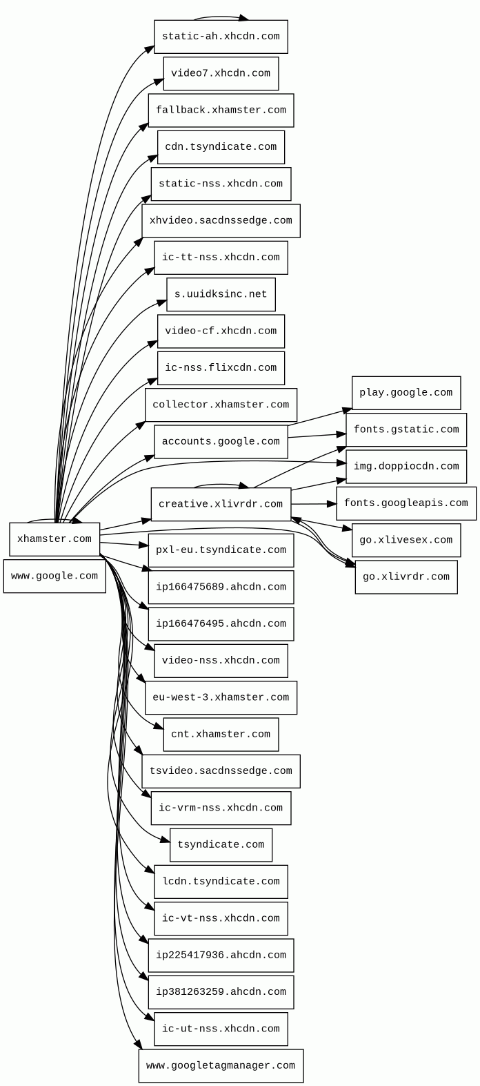
Host Summary
| Host | Rank | Registered | First Seen | Last Seen | Sent | Received | IP | Fingerprints |
|---|---|---|---|---|---|---|---|---|
static-nss.xhcdn.com | 66985 | 2011-04-20 | 2024-02-12 | 2026-02-18 | 1.4 kB | 26 kB | ![]() 185.76.9.5 | ![]() ![]() |
go.xlivesex.com | 456573 | 2007-06-17 | 2021-04-06 | 2026-02-08 | 439 B | 306 B | ![]() 104.18.40.50 | |
ic-ut-nss.xhcdn.com | 164421 | 2011-04-20 | 2024-02-12 | 2026-02-21 | 515 B | 37 kB | ![]() 185.76.9.4 | ![]() ![]() |
tsyndicate.com | 1289 | 2017-03-08 | 2017-03-16 | 2026-02-19 | 5.6 kB | 48 kB | ![]() 94.130.140.146 | |
video-nss.xhcdn.com | 207641 | 2011-04-20 | 2023-11-29 | 2026-01-11 | 2.9 kB | 324 kB | ![]() 185.76.9.4 | ![]() |
ic-vrm-nss.xhcdn.com | 223403 | 2011-04-20 | 2025-03-14 | 2026-02-16 | 535 B | 15 kB | ![]() 185.76.9.4 | ![]() ![]() |
pxl-eu.tsyndicate.com | 61788 | 2017-03-08 | 2025-07-17 | 2026-02-20 | 2.2 kB | 197 B | ![]() 94.130.132.184 | |
eu-west-3.xhamster.com | 439836 | 2007-04-02 | 2024-06-22 | 2026-02-08 | 2.8 kB | 40 kB | ![]() 45.144.148.184 | ![]() |
xhvideo.sacdnssedge.com | 189200 | 2024-01-30 | 2024-02-27 | 2026-02-21 | 1.1 kB | 536 kB | ![]() 212.102.62.46 | ![]() |
ip166475689.ahcdn.com | 2247425 | 2009-02-25 | 2019-05-19 | 2026-02-21 | 674 B | 5.4 MB | ![]() 188.209.213.202 | |
static-ah.xhcdn.com | 85744 | 2011-04-20 | 2018-08-19 | 2026-02-16 | 45 kB | 6.1 MB | ![]() 45.133.44.23 | ![]() |
xhamster.com | 397 | 2007-04-02 | 2012-05-21 | 2026-02-18 | 12 kB | 1.2 MB | ![]() 104.18.146.40 | |
go.xlivrdr.com | 49821 | 2021-06-22 | 2021-07-02 | 2026-02-16 | 6.7 kB | 29 kB | ![]() 172.64.147.206 | |
cdn.tsyndicate.com | 40822 | 2017-03-08 | 2017-07-04 | 2026-02-20 | 857 B | 6.8 kB | ![]() 45.133.44.71 | |
lcdn.tsyndicate.com | 74367 | 2017-03-08 | 2020-03-31 | 2026-02-21 | 843 B | 65 kB | ![]() 45.133.44.70 | |
ic-tt-nss.xhcdn.com | 169819 | 2011-04-20 | 2024-02-12 | 2026-02-15 | 512 B | 51 kB | ![]() 185.76.9.5 | ![]() ![]() |
ic-vt-nss.xhcdn.com | 118358 | 2011-04-20 | 2024-02-12 | 2026-02-15 | 6.8 kB | 341 kB | ![]() 185.76.9.5 | ![]() ![]() |
play.google.com | 48 | 1997-09-15 | 2013-05-30 | 2026-02-15 | 1.1 kB | 1.1 kB | ![]() 172.217.19.238 | |
fallback.xhamster.com | 459544 | 2007-04-02 | 2024-06-19 | 2025-12-27 | 6.2 kB | 65 kB | ![]() 45.144.148.184 | ![]() |
fonts.googleapis.com | 313 | 2005-01-25 | 2012-05-23 | 2026-02-15 | 490 B | 6.1 kB | ![]() 142.250.178.106 | |
s.uuidksinc.net | 47808 | 2015-05-05 | 2015-07-20 | 2026-02-20 | 476 B | 560 B | ![]() 31.220.27.134 | |
video7.xhcdn.com | 393700 | 2011-04-20 | 2020-04-18 | 2026-02-21 | 2.5 kB | 20 MB | ![]() 185.185.15.1 | |
video-cf.xhcdn.com | 222736 | 2011-04-20 | 2024-03-21 | 2026-02-15 | 6.8 kB | 532 kB | ![]() 104.18.55.227 | |
fonts.gstatic.com | unknown | 2008-02-11 | 2014-04-02 | 2026-02-15 | 1.6 kB | 133 kB | ![]() 216.58.207.227 | |
creative.xlivrdr.com | 91274 | 2021-06-22 | 2021-07-02 | 2026-02-15 | 5.2 kB | 1.2 MB | ![]() 188.114.96.1 | |
ip225417936.ahcdn.com | 2997820 | 2009-02-25 | 2020-10-28 | 2026-01-25 | 674 B | 4.7 MB | ![]() 188.209.213.220 | |
ip166476495.ahcdn.com | 2033138 | 2009-02-25 | 2019-05-18 | 2026-02-11 | 674 B | 4.5 MB | ![]() 188.209.213.196 | |
cnt.xhamster.com | 179719 | 2007-04-02 | 2016-08-15 | 2025-11-23 | 639 B | 334 B | ![]() 185.207.236.139 | |
www.googletagmanager.com | 283 | 2011-11-11 | 2012-10-04 | 2026-02-15 | 431 B | 471 kB | ![]() 172.217.19.232 | |
ic-nss.flixcdn.com | 60032 | 2017-05-17 | 2024-04-26 | 2026-02-21 | 5.4 kB | 123 kB | ![]() 185.76.9.5 | ![]() |
collector.xhamster.com | 74763 | 2007-04-02 | 2017-04-28 | 2026-02-18 | 1.1 kB | 572 B | ![]() 185.207.236.45 | ![]() |
img.doppiocdn.com | 38793 | 2022-02-16 | 2025-02-10 | 2026-02-18 | 2.3 kB | 78 kB | ![]() 104.17.222.114 | |
www.google.com | 22 | 1997-09-15 | 2015-05-10 | 2026-02-15 | 754 B | 2.2 kB | ![]() 142.251.143.132 | |
accounts.google.com | 103 | 1997-09-15 | 2012-05-23 | 2026-02-16 | 2.5 kB | 520 kB | ![]() 64.233.162.84 | |
ip381263259.ahcdn.com | 1879951 | 2009-02-25 | 2024-10-16 | 2026-02-12 | 674 B | 5.9 MB | ![]() 31.14.234.197 | |
tsvideo.sacdnssedge.com | 173953 | 2024-01-30 | 2024-02-27 | 2026-02-19 | 565 B | 2.5 MB | ![]() 212.102.62.46 | ![]() |
Envoy (Reverse proxies)
Envoy is an open-source edge and service proxy, designed for cloud-native applications.CDN77 (CDN)
CDN77 is a content delivery network (CDN).Cloudflare (CDN)
Cloudflare is a web-infrastructure and website-security company, providing content-delivery-network services, DDoS mitigation, Internet security, and distributed domain-name-server services.Nginx (Web servers, Reverse proxies)
Nginx is a web server that can also be used as a reverse proxy, load balancer, mail proxy and HTTP cache.Amazon Web Services (PaaS)
Amazon Web Services (AWS) is a comprehensive cloud services platform offering compute power, database storage, content delivery and other functionality.Nginx:1.22.0 (Web servers, Reverse proxies)
Nginx is a web server that can also be used as a reverse proxy, load balancer, mail proxy and HTTP cache.Google Tag Manager (Tag managers)
Google Tag Manager is a tag management system (TMS) that allows you to quickly and easily update measurement codes and related code fragments collectively known as tags on your website or mobile app.Nginx:1.20.1 (Web servers, Reverse proxies)
Nginx is a web server that can also be used as a reverse proxy, load balancer, mail proxy and HTTP cache.Google Web Server (Web servers)
Nginx:1.26.2 (Web servers, Reverse proxies)
Nginx is a web server that can also be used as a reverse proxy, load balancer, mail proxy and HTTP cache.Related reports
Threat Detection Systems
No alerts detected
JavaScript (292)
| HASH | FROM | Size | First Seen | Last Seen | |
|---|---|---|---|---|---|
| 6b9a829d58ff11651c171ac52c39cfd6 | DocumentWrite | 15 kB | 2026-02-21 | 2026-02-21 | |
Introduced by DocumentWrite First Seen 2026-02-21 Last Seen 2026-02-21 Times Seen 1 Size 15 kB (14671 bytes) MD5 6b9a829d58ff11651c171ac52c39cfd6 SHA1 f28c753e3f72ea8e7fa0378c94295df41b036780 Loading... | |||||
HTTP Transactions (212)
| URL | IP | Response | Size |
|---|







