Report Overview
Visitedpublic
2025-10-12 08:15:25
Tags
Submit Tags
URL
uschyperloop.com/
Finishing URL
uschyperloop.com/
IP / ASN

95.129.234.17
Title
RTP Live: RTP Slot Gacor Hari Ini Pragmatic Play Terupdate Dan Kisi-Kisi Link RTP Live Slot Malam Ini
Detections
urlquery
0
Network Intrusion Detection
7
Threat Detection Systems
7
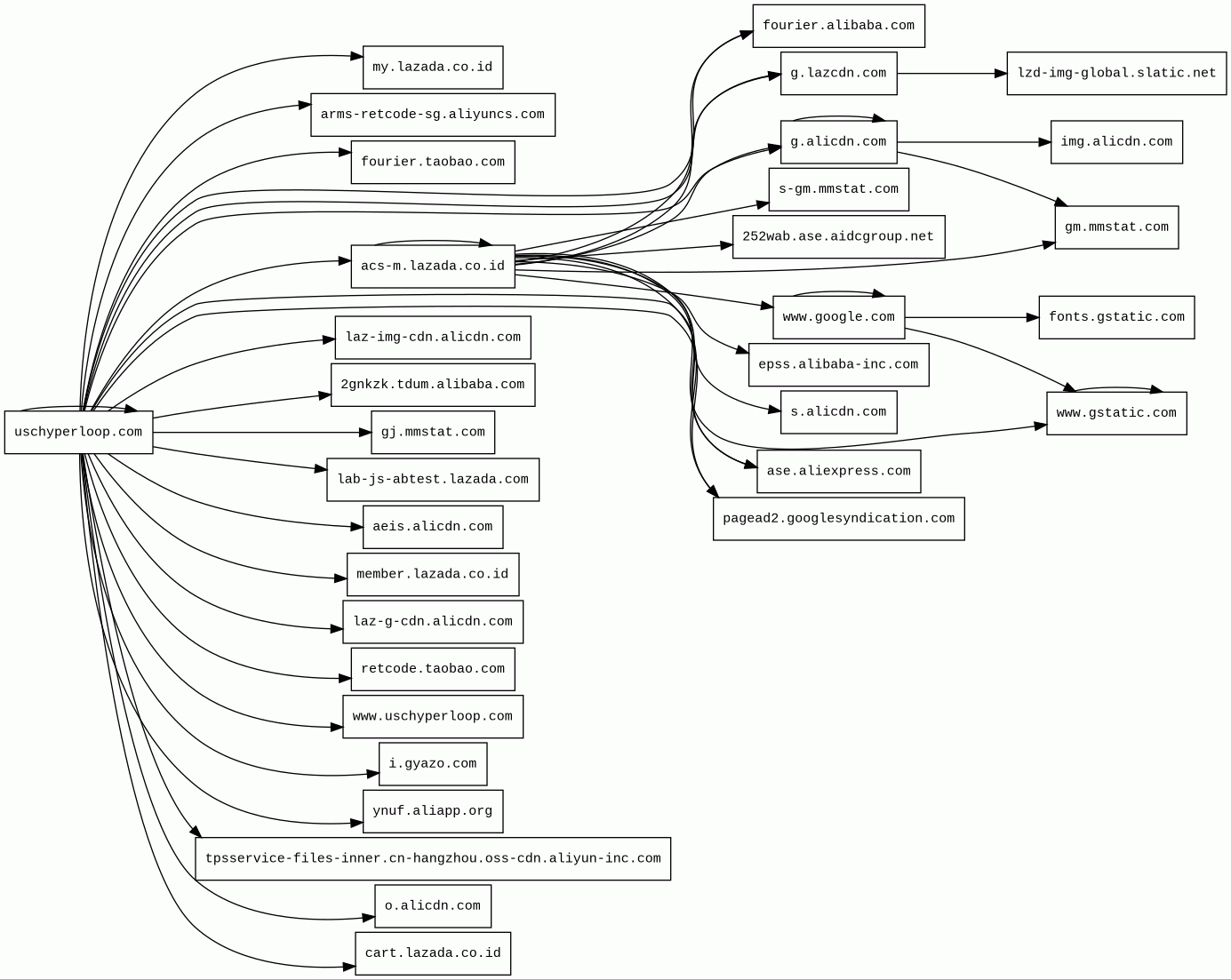
Host Summary
| Host | Rank | Registered | First Seen | Last Seen | Sent | Received | IP | Fingerprints |
|---|---|---|---|---|---|---|---|---|
pagead2.googlesyndication.com | 610 | 2003-01-21 | 2012-05-21 | 2025-10-05 | 950 B | 322 kB | ![]() 216.58.207.226 | |
fonts.gstatic.com | unknown | 2008-02-11 | 2014-04-02 | 2025-10-05 | 525 B | 16 kB | ![]() 142.250.74.3 | |
tpsservice-files-inner.cn-hangzhou.oss-cdn.aliyun-inc.com | 622645 | 2009-09-22 | 2020-04-10 | 2025-10-07 | 541 B | 0 B | ![]() 0.0.0.0 | |
2gnkzk.tdum.alibaba.com | unknown | 1999-04-15 | 2025-10-12 | 2025-10-12 | 419 B | 407 B | ![]() 47.246.146.190 | ![]() |
fourier.taobao.com | 73681 | 2003-04-21 | 2019-10-09 | 2025-10-06 | 3.8 kB | 2.4 kB | ![]() 123.183.232.34 | ![]() |
acs-m.lazada.co.id | 155180 | 2012-02-24 | 2017-12-21 | 2025-10-06 | 6.6 kB | 15 kB | ![]() 47.246.174.175 | ![]() |
laz-g-cdn.alicdn.com | 98700 | 2008-06-25 | 2017-09-28 | 2025-10-06 | 1.6 kB | 74 kB | ![]() 90.84.160.24 | |
o.alicdn.com | 89234 | 2008-06-25 | 2021-04-29 | 2025-10-06 | 884 B | 90 kB | ![]() 47.246.50.180 | ![]() |
ase.aliexpress.com | 168553 | 2006-04-16 | 2024-08-02 | 2025-10-06 | 2.1 kB | 2.2 kB | ![]() 47.246.146.94 | ![]() |
fourier.alibaba.com | 73547 | 1999-04-15 | 2017-12-29 | 2025-10-06 | 5.3 kB | 1.3 kB | ![]() 47.246.167.158 | ![]() |
retcode.taobao.com | 346953 | 2003-04-21 | 2015-07-07 | 2025-10-06 | 6.7 kB | 1.1 kB | ![]() 59.82.120.37 | ![]() |
i.gyazo.com | 157397 | 2007-08-31 | 2014-03-14 | 2025-10-06 | 458 B | 1.0 kB | ![]() 104.18.24.163 | |
epss.alibaba-inc.com | 498005 | 1999-08-24 | 2023-06-11 | 2025-10-07 | 533 B | 237 B | ![]() 47.246.173.50 | ![]() |
www.google.com | 22 | 1997-09-15 | 2015-05-10 | 2025-10-05 | 2.7 kB | 90 kB | ![]() 216.58.207.196 | |
s.alicdn.com | 122221 | 2008-06-25 | 2019-04-29 | 2025-10-07 | 499 B | 2.9 kB | ![]() 54.230.80.202 | ![]() |
g.alicdn.com | 38802 | 2008-06-25 | 2014-10-06 | 2025-10-05 | 8.1 kB | 572 kB | ![]() 23.36.77.80 | ![]() |
gj.mmstat.com | 103095 | 2007-12-25 | 2014-12-16 | 2025-10-06 | 4.9 kB | 2.8 kB | ![]() 47.246.136.160 | |
img.alicdn.com | 61670 | 2008-06-25 | 2015-03-04 | 2025-10-07 | 951 B | 19 kB | ![]() 47.246.44.177 | ![]() |
lzd-img-global.slatic.net | 132440 | 2013-09-24 | 2021-12-16 | 2025-10-06 | 960 B | 112 kB | ![]() 163.53.19.13 | |
my.lazada.co.id | 19316 | 2012-02-24 | 2018-03-26 | 2025-10-07 | 1.1 kB | 2.1 kB | ![]() 47.246.165.111 | ![]() |
aeis.alicdn.com | 75152 | 2008-06-25 | 2016-08-25 | 2025-10-06 | 426 B | 222 kB | ![]() 23.49.27.47 | ![]() |
laz-img-cdn.alicdn.com | 123602 | 2008-06-25 | 2017-09-20 | 2025-10-06 | 1.9 kB | 65 kB | ![]() 38.54.123.57 | |
cart.lazada.co.id | 168624 | 2012-02-24 | 2018-03-26 | 2025-10-09 | 1.1 kB | 2.2 kB | ![]() 47.246.165.111 | ![]() |
g.lazcdn.com | 82941 | 2021-11-05 | 2022-09-16 | 2025-10-06 | 25 kB | 9.7 MB | ![]() 38.54.123.57 | |
www.uschyperloop.com 12 alert(s) on this Host | unknown | 2015-08-14 | 2025-09-27 | 2025-09-27 | 2.2 kB | 211 kB | ![]() 95.129.234.17 | |
uschyperloop.com 9 alert(s) on this Host | 4415313 | 2015-08-14 | 2025-10-12 | 2025-10-12 | 2.7 kB | 482 kB | ![]() 95.129.234.17 | |
lab-js-abtest.lazada.com | 208720 | 2009-08-25 | 2023-01-23 | 2025-10-08 | 1.1 kB | 1.9 kB | ![]() 38.54.123.60 | |
s-gm.mmstat.com | 219681 | 2007-12-25 | 2022-05-11 | 2025-10-06 | 940 B | 852 B | ![]() 140.205.151.5 | |
member.lazada.co.id | 11163 | 2012-02-24 | 2018-02-10 | 2025-10-06 | 4.6 kB | 8.8 kB | ![]() 47.246.165.111 | ![]() |
252wab.ase.aidcgroup.net | unknown | 2023-05-26 | 2025-10-12 | 2025-10-12 | 457 B | 358 B | ![]() 47.246.174.217 | ![]() |
gm.mmstat.com | 104988 | 2007-12-25 | 2013-09-16 | 2025-10-06 | 2.8 kB | 1.3 kB | ![]() 140.205.151.5 | |
ynuf.aliapp.org | 49898 | 2008-01-04 | 2017-01-30 | 2025-10-06 | 414 B | 969 B | ![]() 124.239.14.252 | ![]() ![]() |
arms-retcode-sg.aliyuncs.com | 118752 | 2012-04-01 | 2017-12-29 | 2025-10-06 | 10 kB | 1.9 kB | ![]() 8.222.203.130 | |
www.gstatic.com | 146047 | 2008-02-11 | 2012-05-29 | 2025-10-05 | 3.4 kB | 3.5 MB | ![]() 142.250.74.99 |
Tengine (Web servers)
Tengine is a web server which is based on the Nginx HTTP server.Nginx (Web servers, Reverse proxies)
Nginx is a web server that can also be used as a reverse proxy, load balancer, mail proxy and HTTP cache.Alibaba Cloud Object Storage Service (IaaS)
Alibaba Cloud Object Storage Service (OSS) is a cloud-based object storage service provided by Alibaba Cloud, which allows users to store and access large amounts of data in the cloud.OpenResty (Web servers)
OpenResty is a web platform based on nginx which can run Lua scripts using its LuaJIT engine.Cloudflare (CDN)
Cloudflare is a web-infrastructure and website-security company, providing content-delivery-network services, DDoS mitigation, Internet security, and distributed domain-name-server services.Google Cloud CDN (CDN)
Cloud CDN uses Google's global edge network to serve content closer to users.Google Cloud (IaaS)
Google Cloud is a suite of cloud computing services.Amazon CloudFront (CDN)
Amazon CloudFront is a fast content delivery network (CDN) service that securely delivers data, videos, applications, and APIs to customers globally with low latency, high transfer speeds.Amazon Web Services (PaaS)
Amazon Web Services (AWS) is a comprehensive cloud services platform offering compute power, database storage, content delivery and other functionality.DDoS-Guard (Security)
DDoS-Guard is a Russian Internet infrastructure company which provides DDoS protection, content delivery network services, and web hosting services.AMP (JavaScript frameworks)
AMP, originally created by Google, is an open-source HTML framework developed by the AMP open-source Project. AMP is designed to help webpages load faster.React (JavaScript frameworks)
React is an open-source JavaScript library for building user interfaces or UI components.RequireJS (JavaScript frameworks)
RequireJS is a JavaScript library and file loader which manages the dependencies between JavaScript files and in modular programming.jQuery (JavaScript libraries)
jQuery is a JavaScript library which is a free, open-source software designed to simplify HTML DOM tree traversal and manipulation, as well as event handling, CSS animation, and Ajax.Alibaba Cloud CDN (CDN)
Alibaba Cloud CDN is a global network of servers designed to deliver high-performance, low-latency content to users around the world. It is a cloud-based service provided by Alibaba Cloud, a subsidiary of the Alibaba Group, that enables businesses to accelerate the delivery of their web content, including images, videos, and static files, to end-users.Spring (Web frameworks)
Java (Programming languages)
Java is a class-based, object-oriented programming language that is designed to have as few implementation dependencies as possible.Related reports
Network Intrusion Detection Systems
Suricata /w Emerging Threats Pro
| Timestamp | Severity | Source IP | Destination IP | Alert |
|---|---|---|---|---|
| low | ![]() 172.18.0.4 | ![]() 74.125.250.129 | ET INFO Session Traversal Utilities for NAT (STUN Binding Request On Non-Standard High Port) | |
| low | ![]() 172.18.0.4 | ![]() 8.222.203.130 | ET INFO Observed Alibaba Cloud CDN Domain (aliyuncs .com in TLS SNI) | |
| low | ![]() 172.18.0.4 | ![]() 8.222.203.130 | ET INFO Observed Alibaba Cloud CDN Domain (aliyuncs .com in TLS SNI) | |
| low | ![]() 172.18.0.4 | ![]() 8.222.203.130 | ET INFO Observed Alibaba Cloud CDN Domain (aliyuncs .com in TLS SNI) | |
| low | ![]() 172.18.0.4 | ![]() 8.222.203.130 | ET INFO Observed Alibaba Cloud CDN Domain (aliyuncs .com in TLS SNI) | |
| low | ![]() 172.18.0.4 | ![]() 8.222.203.130 | ET INFO Observed Alibaba Cloud CDN Domain (aliyuncs .com in TLS SNI) | |
| low | ![]() 172.18.0.4 | ![]() 8.222.203.130 | ET INFO Observed Alibaba Cloud CDN Domain (aliyuncs .com in TLS SNI) |
Threat Detection Systems
| Detection System | Indicator | Verdict | Alert |
|---|---|---|---|
| Hagezi Threat Feed | www.uschyperloop.com | malicious | Sinkholed |
| DNS0 Zero | www.uschyperloop.com | malicious | Sinkholed |
| CIRA Canadian Shield DNS | www.uschyperloop.com | malicious | Sinkholed |
| OpenDNS | www.uschyperloop.com | phishing | Phishing Block |
| Hagezi Threat Feed | uschyperloop.com | malicious | Sinkholed |
| OpenDNS | uschyperloop.com | phishing | Phishing Block |
| CIRA Canadian Shield DNS | uschyperloop.com | malicious | Sinkholed |
JavaScript (89)
| HASH | FROM | Size | First Seen | Last Seen | |
|---|---|---|---|---|---|
| 763b09dfd5ea5f28f86ff302bcef406b | DocumentWrite | 163 B | 2024-10-24 | 2026-04-03 | |
Introduced by DocumentWrite First Seen 2024-10-24 Last Seen 2026-04-03 Times Seen 17130 Size 163 B (163 bytes) MD5 763b09dfd5ea5f28f86ff302bcef406b SHA1 b1c7ebba969dd754b4408ffd377be8f7aff21a7f Loading... | |||||
HTTP Transactions (160)
| URL | IP | Response | Size |
|---|









