Report Overview
Visitedpublic
2023-12-26 17:24:30
Tags
Submit Tags
URL
ivfree.asia/scdv/19316-scdv-28014-secret-junior-acrobat-14.html
Finishing URL
ivfree.asia/scdv/19316-scdv-28014-secret-junior-acrobat-14.html
IP / ASN
144.172.78.60
#398395 DOT-TECH-LLC
Title
SCDV-28014 Secret Junior Acrobat 14 » Watch Free アイドルエロティック

Detections

urlquery
0
Network Intrusion Detection
0
Threat Detection Systems
0

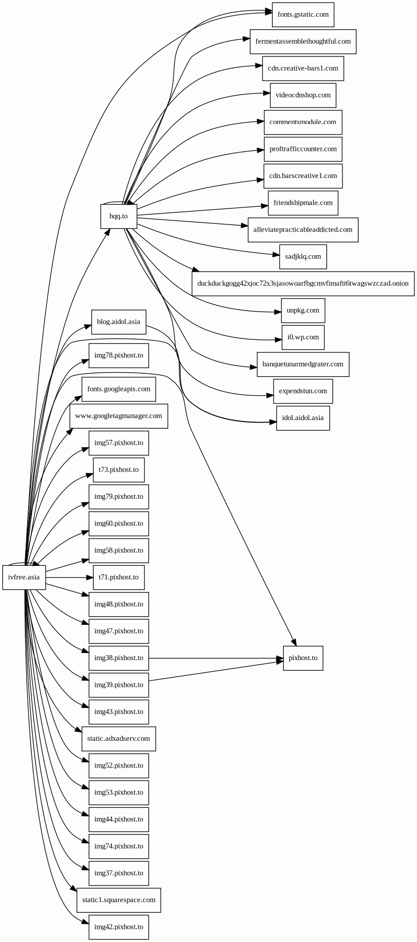
Host Summary

HostRankRegisteredFirst SeenLast Seen
banquetunarmedgrater.com
unknown2022-08-042022-08-04 17:12:502023-12-26 12:53:28
cdn.cloudimagesb.com
230992020-10-062021-02-12 17:15:412023-12-25 19:06:27
cdn.barscreative1.com
256482021-09-082021-09-16 13:14:422023-12-24 21:40:13
img53.pixhost.to
unknownunknown2021-03-26 00:47:472023-03-05 12:41:37
fonts.gstatic.com
unknown2008-02-112014-09-09 02:40:212023-12-26 11:05:38
pixhost.to
60093unknown2018-03-29 12:14:092023-12-22 12:42:59
img42.pixhost.to
unknownunknown2020-04-30 11:46:442023-08-13 22:23:43
img44.pixhost.to
unknownunknownNo dataNo data
img57.pixhost.to
unknownunknownNo dataNo data
img48.pixhost.to
unknownunknown2020-12-18 13:01:012023-11-05 16:27:32
fermentassemblethoughtful.com
unknown2023-12-112023-12-15 16:50:002023-12-23 21:54:06
cdn.creative-bars1.com
unknown2022-11-012022-11-15 17:46:222023-12-25 19:06:27
alleviatepracticableaddicted.com
unknown2022-07-042022-07-05 11:49:472023-12-09 19:32:04
static1.squarespace.com
41332003-03-252015-01-10 00:28:442023-12-25 18:18:00
idol.aidol.asia
unknownunknownNo dataNo data
img39.pixhost.to
unknownunknownNo dataNo data
hqq.to
57515unknown2020-08-29 00:24:152023-11-25 09:11:49
commentsmodule.com
unknown2023-02-182023-02-18 19:41:212023-12-26 15:23:52
i0.wp.com
30211997-03-282013-09-17 08:14:422023-12-26 05:14:02
friendshipmale.com
unknown2022-10-212022-10-21 14:15:252023-12-26 06:49:27
proftrafficcounter.com
unknown2023-11-162023-11-21 09:55:142023-12-26 14:05:22
static.adxadserv.com
1281462018-05-102018-06-12 15:18:142023-12-25 18:54:17
www.googletagmanager.com
752011-11-112013-05-22 04:07:372023-12-26 07:54:25
img38.pixhost.to
unknownunknown2020-01-05 08:18:392023-01-03 21:25:53
img60.pixhost.to
unknownunknown2021-08-15 17:20:232023-11-05 16:27:32
img37.pixhost.to
unknownunknown2019-12-07 00:59:452023-10-15 19:30:05
t71.pixhost.to
unknownunknown2022-04-15 17:40:332023-06-17 01:33:07
img47.pixhost.to
unknownunknownNo dataNo data
fonts.googleapis.com
88772005-01-252013-06-10 22:14:262023-12-26 11:12:28
img79.pixhost.to
unknownunknownNo dataNo data
img43.pixhost.to
unknownunknown2020-05-31 21:56:182023-01-03 21:25:52
expendstun.com
unknown2023-12-152023-12-15 11:52:262023-12-24 14:13:45
sadjklq.com
unknown2023-07-272023-07-28 00:29:372023-12-03 20:13:10
unpkg.com
116932016-01-062016-01-08 00:26:012023-12-26 09:17:03
img74.pixhost.to
unknownunknown2022-06-23 12:42:492023-03-05 12:42:38
img78.pixhost.to
unknownunknown2022-09-27 20:01:162023-04-20 10:03:51
img58.pixhost.to
unknownunknownNo dataNo data
ocsp.r2m03.amazontrust.com
unknown2007-05-112023-02-21 01:06:242023-12-26 14:20:37
duckduckgogg42xjoc72x3sjasowoarfbgcmvfimaftt6twagswzczad.onion
unknownunknownNo dataNo data
ivfree.asia
unknown2020-04-222022-06-09 01:30:052023-06-16 02:54:26
img52.pixhost.to
unknownunknown2021-03-02 00:11:482023-05-23 01:13:56
t73.pixhost.to
unknownunknown2022-05-31 23:08:312023-06-17 01:33:07
videocdnshop.com
unknown2023-07-252023-07-25 17:53:012023-12-11 18:07:54
blog.aidol.asia
unknown2015-01-162018-05-27 01:06:542023-12-22 12:00:32

Related reports

Threat Detection Systems

Public InfoSec YARA rules

No alerts detected


OpenPhish

No alerts detected


PhishTank

No alerts detected


mnemonic secure dns

No alerts detected


Quad9 DNS
SeverityIndicatorAlert
mediumcommentsmodule.comSinkholed
mediumfermentassemblethoughtful.comSinkholed
mediumfermentassemblethoughtful.comSinkholed
mediumfermentassemblethoughtful.comSinkholed
mediumexpendstun.comSinkholed
mediumfermentassemblethoughtful.comSinkholed
mediumfermentassemblethoughtful.comSinkholed
mediumalleviatepracticableaddicted.comSinkholed
mediumduckduckgogg42xjoc72x3sjasowoarfbgcmvfimaftt6twagswzczad.onionSinkholed
mediumduckduckgogg42xjoc72x3sjasowoarfbgcmvfimaftt6twagswzczad.onionSinkholed

ThreatFox

No alerts detected


JavaScript (78)

HTTP Transactions (110)

URLIPResponseSize