Report Overview
Visitedpublic
2026-02-20 20:58:28
Tags
Submit Tags
URL
www.transpharm.co.za/ethicals/genital-system/vaginal-preparations/premarin-0.3mg-28-tablets/p/11112EA
Finishing URL
www.transpharm.co.za/ethicals/genital-system/vaginal-preparations/premarin-0.3mg-28-tablets/p/11112EA
IP / ASN

13.107.213.53
Title
PREMARIN 0.3MG 28 TABLETS | Vaginal Preparations
Detections
urlquery
0
Network Intrusion Detection
0
Threat Detection Systems
1
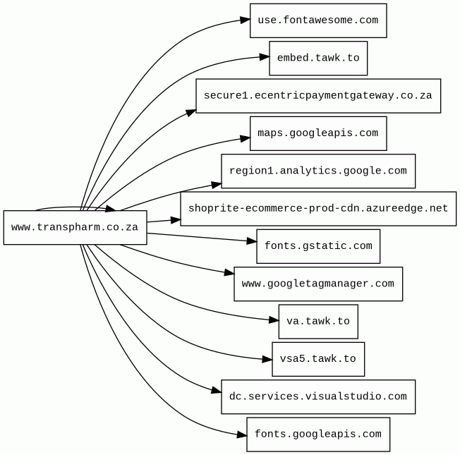
Host Summary
| Host | Rank | Registered | First Seen | Last Seen | Sent | Received | IP | Fingerprints |
|---|---|---|---|---|---|---|---|---|
secure1.ecentricpaymentgateway.co.za | unknown | 2021-07-16 | 2022-08-08 | 2026-02-12 | 440 B | 5.3 kB | ![]() 4.253.41.18 | |
region1.analytics.google.com | 22257 | 1997-09-15 | 2022-03-17 | 2026-02-15 | 3.4 kB | 2.5 kB | ![]() 216.239.32.36 | |
fonts.gstatic.com | unknown | 2008-02-11 | 2014-04-02 | 2026-02-15 | 2.2 kB | 197 kB | ![]() 216.58.207.227 | |
va.tawk.to | 51316 | unknown | 2017-01-30 | 2026-02-16 | 2.7 kB | 8.9 kB | ![]() 104.20.42.169 | |
www.transpharm.co.za | 1330198 | 2011-03-09 | 2026-02-12 | 2026-02-12 | 39 kB | 10 MB | ![]() 13.107.246.53 | |
dc.services.visualstudio.com | 3729 | 1997-03-18 | 2014-02-04 | 2026-02-18 | 38 kB | 33 kB | ![]() 20.50.88.234 | |
embed.tawk.to | 52083 | unknown | 2014-03-19 | 2026-02-16 | 9.7 kB | 1.1 MB | ![]() 104.20.42.169 | |
maps.googleapis.com 1 alert(s) on this Host | 3442 | 2005-01-25 | 2012-05-22 | 2026-02-15 | 1.9 kB | 1.1 MB | ![]() 142.251.142.234 | |
www.googletagmanager.com | 283 | 2011-11-11 | 2012-10-04 | 2026-02-15 | 896 B | 873 kB | ![]() 172.217.19.232 | |
vsa5.tawk.to | 3130002 | unknown | 2020-03-11 | 2026-02-17 | 1.1 kB | 417 B | ![]() 104.20.42.169 | |
shoprite-ecommerce-prod-cdn.azureedge.net | unknown | 2014-01-22 | 2022-08-08 | 2026-02-12 | 2.6 kB | 202 kB | ![]() 13.107.246.53 | |
fonts.googleapis.com | 313 | 2005-01-25 | 2012-05-23 | 2026-02-15 | 932 B | 54 kB | ![]() 142.251.142.234 | |
use.fontawesome.com | 6983 | 2012-10-18 | 2017-01-30 | 2026-02-15 | 996 B | 131 kB | ![]() 172.67.142.245 |
Cloudflare (CDN)
Cloudflare is a web-infrastructure and website-security company, providing content-delivery-network services, DDoS mitigation, Internet security, and distributed domain-name-server services.Azure (PaaS)
Azure is a cloud computing service for building, testing, deploying, and managing applications and services through Microsoft-managed data centers.Azure Edge Network (Miscellaneous)
Azure Edge Network is a global network infrastructure provided by Microsoft Azure. It is designed to deliver content, applications, and services to end-users with low latency and high performance. The Azure Edge Network consists of a combination of Azure Content Delivery Network (CDN), Azure Front Door, and Azure Traffic Manager.Azure Front Door (Load balancers)
Azure Front Door is a scalable and secure entry point for fast delivery of your global web applications.Microsoft HTTPAPI:2.0 (Web servers)
Microsoft HTTPAPI is a kernel-mode HTTP driver in the Windows operating system responsible for handling HTTP requests and responses with efficiency, scalability, and security.Related reports
Threat Detection Systems
| Detection System | Indicator | Verdict | Alert |
|---|---|---|---|
| Private YARA rules | maps.googleapis.com/maps-api-v3/api/js/64/1c/common.js | audit | Hunting_JS_WebAssembly |
JavaScript (28)
No JavaScripts
HTTP Transactions (154)
| URL | IP | Response | Size |
|---|


