Report Overview
Visitedpublic
2026-03-28 20:12:58
Tags
Submit Tags
URL
fourbit.net/
Finishing URL
www.fourbit.net/en/
IP / ASN

18.136.95.63
Title
Buy & Sell Bitcoin, Ether | Cryptocurrency Exchange | Bybit
Detections
urlquery
0
Network Intrusion Detection
0
Threat Detection Systems
4
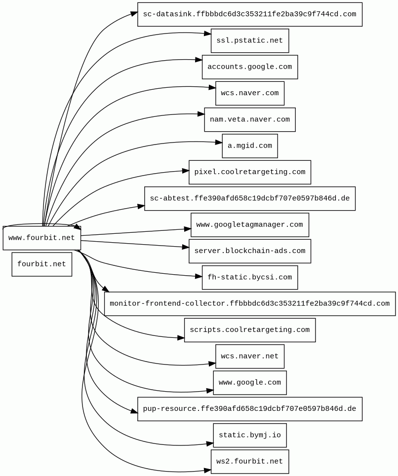
Host Summary
| Host | Rank | Registered | First Seen | Last Seen | Sent | Received | IP | Fingerprints |
|---|---|---|---|---|---|---|---|---|
wcs.naver.net | 80102 | 1998-12-12 | 2012-10-23 | 2026-03-25 | 411 B | 30 kB | ![]() 2.23.13.80 | |
www.google.com | 22 | 1997-09-15 | 2015-05-10 | 2026-03-22 | 1.9 kB | 984 B | ![]() 142.251.156.119 | |
static.bymj.io | unknown | 2021-04-07 | 2023-05-12 | 2026-03-22 | 521 B | 22 kB | ![]() 3.167.2.12 | |
ssl.pstatic.net | 71086 | 2011-09-06 | 2012-10-18 | 2026-03-26 | 446 B | 46 kB | ![]() 95.101.10.41 | |
server.blockchain-ads.com | 2216172 | 2021-09-15 | 2025-03-25 | 2026-03-27 | 485 B | 993 B | ![]() 136.110.164.192 | |
fourbit.net 1 alert(s) on this Host | unknown | 2025-02-21 | 2026-03-28 | 2026-03-28 | 480 B | 81 kB | ![]() 13.250.196.50 | |
www.googletagmanager.com | 283 | 2011-11-11 | 2012-10-04 | 2026-03-22 | 434 B | 496 kB | ![]() 142.251.143.136 | |
scripts.coolretargeting.com | 3037568 | 2019-08-09 | 2023-08-03 | 2026-03-25 | 472 B | 28 kB | ![]() 104.21.10.193 | |
ws2.fourbit.net 1 alert(s) on this Host | unknown | 2025-02-21 | 2025-08-21 | 2025-09-22 | 1.9 kB | 465 B | ![]() 52.84.50.17 | |
sc-abtest.ffe390afd658c19dcbf707e0597b846d.de | 580963 | unknown | 2023-04-18 | 2026-03-22 | 2.5 kB | 35 kB | ![]() 54.240.174.33 | |
fh-static.bycsi.com | 1360723 | 2020-04-28 | 2023-01-26 | 2026-03-22 | 954 B | 24 kB | ![]() 2.22.225.96 | |
sc-datasink.ffbbbdc6d3c353211fe2ba39c9f744cd.com | unknown | 2020-04-27 | 2025-12-24 | 2026-03-27 | 7.9 kB | 5.8 kB | ![]() 43.174.250.224 | |
pup-resource.ffe390afd658c19dcbf707e0597b846d.de | 1453616 | unknown | 2023-09-07 | 2026-03-27 | 639 B | 5.2 kB | ![]() 23.0.161.41 | |
pixel.coolretargeting.com | 7333177 | 2019-08-09 | 2025-10-21 | 2026-03-28 | 536 B | 1.2 kB | ![]() 104.21.10.193 | |
www.fourbit.net 190 alert(s) on this Host | unknown | 2025-02-21 | 2025-08-21 | 2025-09-22 | 347 kB | 11 MB | ![]() 138.113.181.111 | ![]() |
monitor-frontend-collector.ffbbbdc6d3c353211fe2ba39c9f744cd.com | unknown | 2020-04-27 | 2025-12-25 | 2026-03-27 | 2.8 kB | 3.9 kB | ![]() 43.174.250.224 | |
a.mgid.com | 233246 | 2001-12-30 | 2013-11-17 | 2026-03-27 | 952 B | 19 kB | ![]() 104.17.198.65 | |
accounts.google.com | 103 | 1997-09-15 | 2012-05-23 | 2026-03-23 | 1.5 kB | 260 kB | ![]() 142.251.9.84 | |
wcs.naver.com 1 alert(s) on this Host | 75690 | 1997-09-12 | 2012-10-03 | 2026-03-26 | 454 B | 890 B | ![]() 125.209.233.21 | |
nam.veta.naver.com | 61307 | 1997-09-12 | 2023-01-11 | 2026-03-25 | 441 B | 406 B | ![]() 203.104.162.225 |
Amazon CloudFront (CDN)
Amazon CloudFront is a fast content delivery network (CDN) service that securely delivers data, videos, applications, and APIs to customers globally with low latency, high transfer speeds.Amazon S3 (CDN)
Amazon S3 or Amazon Simple Storage Service is a service offered by Amazon Web Services (AWS) that provides object storage through a web service interface.Amazon Web Services (PaaS)
Amazon Web Services (AWS) is a comprehensive cloud services platform offering compute power, database storage, content delivery and other functionality.Google Cloud CDN (CDN)
Cloud CDN uses Google's global edge network to serve content closer to users.Google Cloud (IaaS)
Google Cloud is a suite of cloud computing services.PHP:7.4.33 (Programming languages)
PHP is a general-purpose scripting language used for web development.Amazon ELB (Load balancers)
AWS ELB is a network load balancer service provided by Amazon Web Services for distributing traffic across multiple targets, such as Amazon EC2 instances, containers, IP addresses, and Lambda functions.Cloudflare (CDN)
Cloudflare is a web-infrastructure and website-security company, providing content-delivery-network services, DDoS mitigation, Internet security, and distributed domain-name-server services.Nginx (Web servers, Reverse proxies)
Nginx is a web server that can also be used as a reverse proxy, load balancer, mail proxy and HTTP cache.OpenResty (Web servers)
OpenResty is a web platform based on nginx which can run Lua scripts using its LuaJIT engine.React:18.2.0 (JavaScript frameworks)
React is an open-source JavaScript library for building user interfaces or UI components.C3.js (JavaScript libraries)
D3 based reusable chart libraryRelated reports
Threat Detection Systems
| Detection System | Indicator | Verdict | Alert |
|---|---|---|---|
| DNS4EU | www.fourbit.net | malicious | Sinkholed |
| DNS4EU | ws2.fourbit.net | malicious | Sinkholed |
| DigiCert UltraDNS | wcs.naver.com | malicious | Sinkholed |
| DNS4EU | fourbit.net | malicious | Sinkholed |
JavaScript (128)
No JavaScripts
HTTP Transactions (234)
| URL | IP | Response | Size |
|---|









