Report Overview
Visitedpublic
2026-03-20 13:54:01
Tags
Submit Tags
URL
tr.jojo-mobilgir2026.vip/
Finishing URL
jojobett1349.com/sports
IP / ASN

104.21.63.63
Title
1 new message
Detections
urlquery
0
Network Intrusion Detection
0
Threat Detection Systems
0
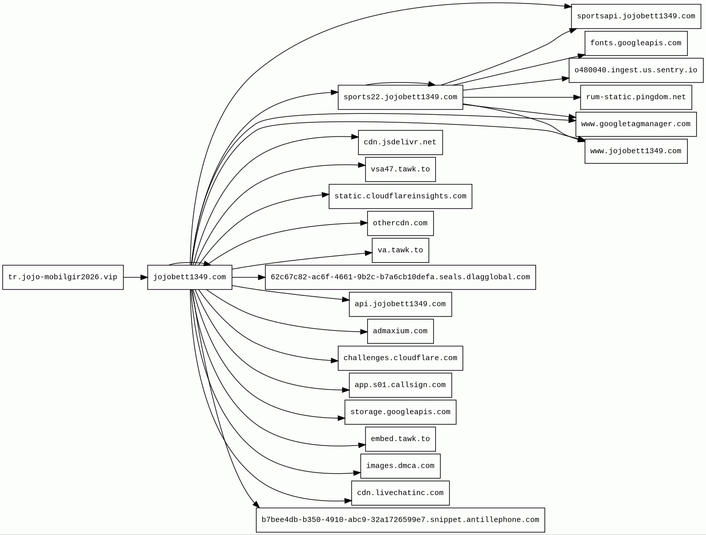
Host Summary
| Host | Rank | Registered | First Seen | Last Seen | Sent | Received | IP | Fingerprints |
|---|---|---|---|---|---|---|---|---|
b7bee4db-b350-4910-abc9-32a1726599e7.snippet.antillephone.com | 6079572 | 1996-09-24 | 2022-06-30 | 2026-03-01 | 1.4 kB | 0 B | ![]() 0.0.0.0 | |
challenges.cloudflare.com | 11393 | 2009-02-17 | 2021-10-20 | 2026-03-15 | 883 B | 103 kB | ![]() 104.18.95.41 | |
rum-static.pingdom.net | 50782 | 2009-08-04 | 2012-11-02 | 2026-03-20 | 436 B | 240 B | ![]() 172.66.168.139 | |
othercdn.com | 673513 | 2020-09-17 | 2020-09-17 | 2026-02-27 | 429 B | 698 B | ![]() 188.114.97.1 | |
va.tawk.to | 51316 | unknown | 2017-01-30 | 2026-03-16 | 2.6 kB | 7.5 kB | ![]() 172.66.161.212 | |
images.dmca.com | 84234 | 2000-05-18 | 2012-06-18 | 2026-03-18 | 434 B | 1.2 kB | ![]() 194.242.11.186 | |
www.jojobett1349.com | unknown | unknown | No data | No data | 218 kB | 15 MB | ![]() 188.114.97.1 | ![]() |
www.googletagmanager.com | 283 | 2011-11-11 | 2012-10-04 | 2026-03-15 | 1.3 kB | 1.2 MB | ![]() 142.251.143.136 | |
api.jojobett1349.com | unknown | unknown | No data | No data | 1.5 kB | 2.6 kB | ![]() 188.114.97.1 | |
cdn.jsdelivr.net | 1678 | 2012-05-16 | 2012-09-30 | 2026-03-15 | 2.2 kB | 311 kB | ![]() 151.101.193.229 | |
admaxium.com | 76037 | 2017-12-18 | 2018-03-20 | 2026-03-20 | 423 B | 909 B | ![]() 104.18.1.62 | |
storage.googleapis.com | 880 | 2005-01-25 | 2012-08-06 | 2026-03-16 | 465 B | 5.8 kB | ![]() 172.217.20.187 | |
jojobett1349.com | unknown | unknown | No data | No data | 36 kB | 8.7 MB | ![]() 188.114.97.1 | ![]() |
embed.tawk.to | 52083 | unknown | 2014-03-19 | 2026-03-16 | 12 kB | 1.4 MB | ![]() 172.66.161.212 | |
fonts.googleapis.com | 313 | 2005-01-25 | 2012-05-23 | 2026-03-15 | 484 B | 8.4 kB | ![]() 142.251.38.106 | |
vsa47.tawk.to | 3161732 | unknown | 2020-03-11 | 2026-03-18 | 1.1 kB | 417 B | ![]() 172.66.161.212 | |
app.s01.callsign.com | 622682 | 1996-05-20 | 2020-11-09 | 2026-03-11 | 441 B | 855 kB | ![]() 52.84.50.15 | ![]() |
o480040.ingest.us.sentry.io | unknown | 2012-04-07 | 2025-08-18 | 2026-02-22 | 1.3 kB | 1.7 kB | ![]() 34.160.81.0 | |
static.cloudflareinsights.com | 4073 | 2019-08-30 | 2019-09-24 | 2026-03-15 | 510 B | 20 kB | ![]() 104.16.79.73 | |
tr.jojo-mobilgir2026.vip | unknown | unknown | No data | No data | 493 B | 1.3 kB | ![]() 172.67.143.237 | |
sports22.jojobett1349.com | unknown | unknown | No data | No data | 18 kB | 6.7 MB | ![]() 188.114.97.1 | |
sportsapi.jojobett1349.com | unknown | unknown | No data | No data | 2.1 kB | 2.4 kB | ![]() 188.114.96.1 | |
62c67c82-ac6f-4661-9b2c-b7a6cb10defa.seals.dlagglobal.com | unknown | 2023-09-13 | 2026-02-19 | 2026-02-27 | 459 B | 0 B | ![]() 0.0.0.0 | |
cdn.livechatinc.com | 36142 | 2005-10-31 | 2012-06-22 | 2026-03-16 | 876 B | 508 B | ![]() 23.36.77.179 |
Cloudflare (CDN)
Cloudflare is a web-infrastructure and website-security company, providing content-delivery-network services, DDoS mitigation, Internet security, and distributed domain-name-server services.Bunny (CDN)
Microsoft ASP.NET (Web frameworks)
ASP.NET is an open-source, server-side web-application framework designed for web development to produce dynamic web pages.Envoy (Reverse proxies)
Envoy is an open-source edge and service proxy, designed for cloud-native applications.PHP:7.4.30 (Programming languages)
PHP is a general-purpose scripting language used for web development.Google Cloud Storage (Miscellaneous)
Google Cloud Storage allows world-wide storage and retrieval of any amount of data at any time.Google Cloud (IaaS)
Google Cloud is a suite of cloud computing services.React (JavaScript frameworks)
React is an open-source JavaScript library for building user interfaces or UI components.Google Analytics (Analytics)
Google Analytics is a free web analytics service that tracks and reports website traffic.Cloudflare Browser Insights (Analytics, RUM)
Cloudflare Browser Insights is a tool that measures the performance of websites from the perspective of users.Amazon CloudFront (CDN)
Amazon CloudFront is a fast content delivery network (CDN) service that securely delivers data, videos, applications, and APIs to customers globally with low latency, high transfer speeds.Amazon Web Services (PaaS)
Amazon Web Services (AWS) is a comprehensive cloud services platform offering compute power, database storage, content delivery and other functionality.Nginx (Web servers, Reverse proxies)
Nginx is a web server that can also be used as a reverse proxy, load balancer, mail proxy and HTTP cache.Google Cloud CDN (CDN)
Cloud CDN uses Google's global edge network to serve content closer to users.PHP:8.1.33 (Programming languages)
PHP is a general-purpose scripting language used for web development.Google Tag Manager (Tag managers)
Google Tag Manager is a tag management system (TMS) that allows you to quickly and easily update measurement codes and related code fragments collectively known as tags on your website or mobile app.Related reports
Threat Detection Systems
No alerts detected
JavaScript (90)
No JavaScripts
HTTP Transactions (378)
| URL | IP | Response | Size |
|---|


