Report Overview
Visitedpublic
2026-04-04 11:26:03
Tags
Submit Tags
URL
oathoats.com/
Finishing URL
oathoats.com/
IP / ASN

23.227.38.65
Title
Oath Oats - Feel Good Fuel!
Detections
urlquery
0
Network Intrusion Detection
0
Threat Detection Systems
0
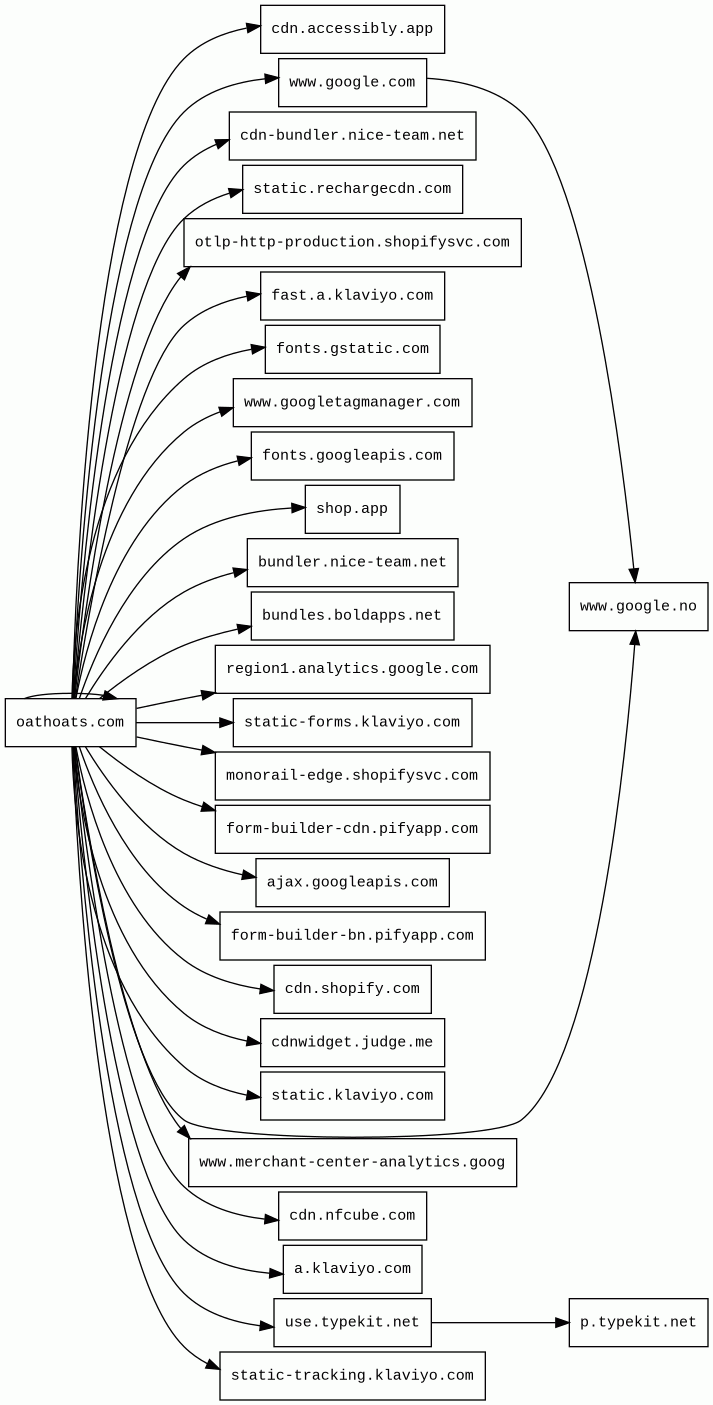
Host Summary
| Host | Rank | Registered | First Seen | Last Seen | Sent | Received | IP | Fingerprints |
|---|---|---|---|---|---|---|---|---|
static-tracking.klaviyo.com | 20795 | 2012-03-29 | 2021-12-02 | 2026-03-30 | 3.6 kB | 87 kB | ![]() 151.101.66.133 | |
region1.analytics.google.com | 22257 | 1997-09-15 | 2022-03-17 | 2026-03-29 | 952 B | 846 B | ![]() 216.239.32.36 | |
static.rechargecdn.com | 78586 | 2020-10-22 | 2020-11-13 | 2026-04-03 | 2.8 kB | 404 kB | ![]() 34.111.171.30 | |
fast.a.klaviyo.com | 22057 | 2012-03-29 | 2018-04-18 | 2026-04-01 | 488 B | 4.5 kB | ![]() 151.101.130.133 | |
fonts.googleapis.com | 313 | 2005-01-25 | 2012-05-23 | 2026-03-29 | 1.1 kB | 85 kB | ![]() 142.251.38.106 | |
monorail-edge.shopifysvc.com | 11124 | 2017-09-29 | 2019-08-29 | 2026-03-30 | 484 B | 1.2 kB | ![]() 34.120.87.25 | |
p.typekit.net | 4638 | 2010-08-02 | 2012-05-23 | 2026-03-30 | 1.1 kB | 680 B | ![]() 23.36.77.91 | |
static-forms.klaviyo.com | 21447 | 2012-03-29 | 2021-05-06 | 2026-03-30 | 466 B | 69 kB | ![]() 151.101.66.133 | |
static.klaviyo.com | 17868 | 2012-03-29 | 2018-04-18 | 2026-03-30 | 12 kB | 721 kB | ![]() 151.101.130.133 | |
use.typekit.net | 4054 | 2010-08-02 | 2012-07-05 | 2026-03-30 | 3.9 kB | 185 kB | ![]() 23.36.77.81 | |
shop.app | 3567 | 2018-05-01 | 2020-04-15 | 2026-03-30 | 982 B | 5.8 kB | ![]() 185.146.173.20 | |
fonts.gstatic.com | unknown | 2008-02-11 | 2014-04-02 | 2026-03-29 | 553 B | 49 kB | ![]() 172.217.19.227 | |
form-builder-cdn.pifyapp.com | 1455203 | 2020-01-17 | 2020-09-07 | 2026-03-28 | 986 B | 90 kB | ![]() 188.114.97.1 | |
oathoats.com | unknown | unknown | No data | No data | 99 kB | 2.8 MB | ![]() 23.227.38.65 | |
cdn.accessibly.app | 193316 | 2021-10-01 | 2022-01-27 | 2026-03-30 | 1.8 kB | 244 kB | ![]() 104.26.14.213 | |
cdn-bundler.nice-team.net | 203688 | 2019-02-19 | 2019-07-06 | 2026-04-03 | 931 B | 647 kB | ![]() 104.21.31.208 | ![]() |
a.klaviyo.com | 20004 | 2012-03-29 | 2013-06-03 | 2026-03-30 | 444 B | 1.0 kB | ![]() 104.18.40.137 | ![]() |
www.google.com | 22 | 1997-09-15 | 2015-05-10 | 2026-03-29 | 4.8 kB | 5.0 kB | ![]() 142.251.155.119 | |
bundler.nice-team.net | 189178 | 2019-02-19 | 2019-05-29 | 2026-04-03 | 459 B | 881 B | ![]() 104.21.31.208 | |
cdnwidget.judge.me | 47728 | 2008-08-19 | 2025-03-13 | 2026-03-30 | 443 B | 714 B | ![]() 195.16.73.219 | |
www.googletagmanager.com | 283 | 2011-11-11 | 2012-10-04 | 2026-03-29 | 1.3 kB | 1.3 MB | ![]() 142.251.143.136 | |
www.google.no | 92680 | 2001-02-26 | 2012-06-26 | 2026-03-29 | 2.5 kB | 1.2 kB | ![]() 142.251.143.131 | |
cdn.nfcube.com | 74159 | 2018-09-01 | 2022-05-18 | 2026-04-02 | 473 B | 62 kB | ![]() 104.26.14.148 | |
otlp-http-production.shopifysvc.com | 28477 | 2017-09-29 | 2022-09-22 | 2026-04-01 | 970 B | 730 B | ![]() 34.160.147.240 | |
ajax.googleapis.com | 3691 | 2005-01-25 | 2012-05-22 | 2026-03-29 | 441 B | 89 kB | ![]() 142.250.178.106 | |
www.merchant-center-analytics.goog | 26729 | 2022-07-22 | 2022-09-16 | 2026-03-30 | 943 B | 846 B | ![]() 142.251.143.142 | |
bundles.boldapps.net | 610366 | 2012-12-14 | 2017-01-29 | 2026-03-31 | 1.4 kB | 223 kB | ![]() 104.17.2.182 | |
form-builder-bn.pifyapp.com | 2026832 | 2020-01-17 | 2022-06-25 | 2026-04-03 | 545 B | 985 B | ![]() 188.114.97.1 | |
cdn.shopify.com | 3587 | 2005-03-11 | 2012-06-22 | 2026-03-30 | 4.5 kB | 323 kB | ![]() 23.227.39.200 |
Amazon Web Services (PaaS)
Amazon Web Services (AWS) is a comprehensive cloud services platform offering compute power, database storage, content delivery and other functionality.Varnish (Caching)
Varnish is a reverse caching proxy.Amazon S3 (CDN)
Amazon S3 or Amazon Simple Storage Service is a service offered by Amazon Web Services (AWS) that provides object storage through a web service interface.Google Cloud Storage (Miscellaneous)
Google Cloud Storage allows world-wide storage and retrieval of any amount of data at any time.Google Cloud (IaaS)
Google Cloud is a suite of cloud computing services.Nginx (Web servers, Reverse proxies)
Nginx is a web server that can also be used as a reverse proxy, load balancer, mail proxy and HTTP cache.Google Cloud CDN (CDN)
Cloud CDN uses Google's global edge network to serve content closer to users.Cloudflare (CDN)
Cloudflare is a web-infrastructure and website-security company, providing content-delivery-network services, DDoS mitigation, Internet security, and distributed domain-name-server services.hCaptcha (Security)
hCaptcha is an anti-bot solution that protects user privacy and rewards websites.PayPal (Payment processors)
PayPal is an online payments system that supports online money transfers and serves as an electronic alternative to traditional paper methods like checks and money orders.Shopify (Ecommerce, CMS)
Shopify is a subscription-based software that allows anyone to set up an online store and sell their products. Shopify store owners can also sell in physical locations using Shopify POS, a point-of-sale app and accompanying hardware.Bold Commerce (Personalisation)
Bold Commerce is a software company that specialises in ecommerce websites and app development.Klaviyo (Marketing automation)
Klaviyo is an email and SMS marketing platform for online businesses.Bold Bundles (Shopify apps)
Bold Bundles Shopify app is designed to present recommended product widgets to cross-sell your products.Amazon CloudFront (CDN)
Amazon CloudFront is a fast content delivery network (CDN) service that securely delivers data, videos, applications, and APIs to customers globally with low latency, high transfer speeds.Litespeed Cache (Caching, WordPress plugins)
LiteSpeed Cache is an all-in-one site acceleration plugin for WordPress.LiteSpeed Cache (Caching, WordPress plugins)
LiteSpeed Cache is an all-in-one site acceleration plugin for WordPress.LiteSpeed (Web servers)
LiteSpeed is a high-scalability web server.Envoy (Reverse proxies)
Envoy is an open-source edge and service proxy, designed for cloud-native applications.PHP:8.2.29 (Programming languages)
PHP is a general-purpose scripting language used for web development.Cloudflare Bot Management (Security)
Cloudflare bot management solution identifies and mitigates automated traffic to protect websites from bad bots.Related reports
Threat Detection Systems
No alerts detected
JavaScript (103)
No JavaScripts
HTTP Transactions (160)
| URL | IP | Response | Size |
|---|





