Report Overview
Visitedpublic
2025-09-20 21:48:29
Tags
Submit Tags
URL
shhahid4u.net/watch/%D9%85%D8%B3%D9%84%D8%B3%D9%84-atypical-%D8%A7%D9%84%D9%85%D9%88%D8%B3%D9%85-%D8%A7%D9%84%D8%A7%D9%88%D9%84-%D8%A7%D9%84%D8%AD%D9%84%D9%82%D8%A9-2-%D8%A7%D9%84%D8%AB%D8%A7%D9%86%D9%8A%D8%A9-%D9%85%D8%AA%D8%B1%D8%AC%D9%85%D8%A9
Finishing URL
shhahid4u.net/watch/%D9%85%D8%B3%D9%84%D8%B3%D9%84-atypical-%D8%A7%D9%84%D9%85%D9%88%D8%B3%D9%85-%D8%A7%D9%84%D8%A7%D9%88%D9%84-%D8%A7%D9%84%D8%AD%D9%84%D9%82%D8%A9-2-%D8%A7%D9%84%D8%AB%D8%A7%D9%86%D9%8A%D8%A9-%D9%85%D8%AA%D8%B1%D8%AC%D9%85%D8%A9
IP / ASN

104.21.71.132
Title
مسلسل Atypical الموسم الاول الحلقة 2 الثانية مترجمة - شاهد فور يو - Shahid4u | مشاهدة افلام و مسلسلات اون لاين
Detections
urlquery
0
Network Intrusion Detection
0
Threat Detection Systems
4
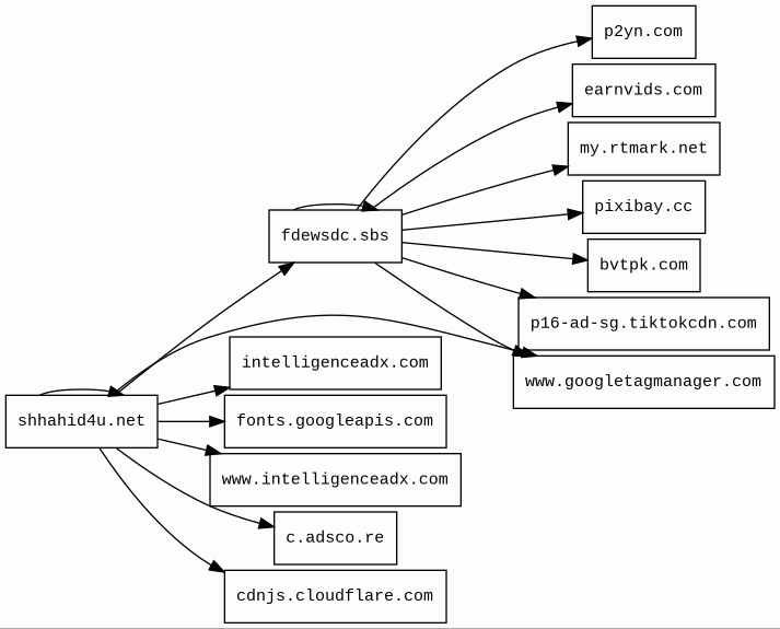
Host Summary
| Host | Rank | Registered | First Seen | Last Seen | Sent | Received | IP | Fingerprints |
|---|---|---|---|---|---|---|---|---|
p16-ad-sg.tiktokcdn.com | 2789250 | unknown | No data | No data | 970 B | 1.0 MB | ![]() 23.36.77.139 | |
cdnjs.cloudflare.com | 1222 | unknown | No data | No data | 2.1 kB | 389 kB | ![]() 104.17.25.14 | |
pixibay.cc | 362650 | unknown | No data | No data | 871 B | 85 kB | ![]() 104.21.77.123 | |
earnvids.com | 118559 | unknown | No data | No data | 441 B | 596 B | ![]() 172.67.165.185 | |
c.adsco.re | 100769 | unknown | No data | No data | 810 B | 0 B | ![]() 0.0.0.0 | |
www.googletagmanager.com | 283 | unknown | No data | No data | 866 B | 838 kB | ![]() 142.250.74.168 | |
my.rtmark.net | 43911 | unknown | No data | No data | 429 B | 834 B | ![]() 104.18.41.22 | |
fonts.googleapis.com | 313 | unknown | No data | No data | 486 B | 9.6 kB | ![]() 142.250.74.10 | |
p2yn.com 1 alert(s) on this Host | 40878 | unknown | No data | No data | 586 B | 826 B | ![]() 139.45.195.12 | |
www.intelligenceadx.com 1 alert(s) on this Host | 673791 | unknown | No data | No data | 455 B | 42 kB | ![]() 95.173.205.15 | ![]() |
intelligenceadx.com 1 alert(s) on this Host | 61654 | unknown | No data | No data | 538 B | 285 B | ![]() 208.95.114.100 | |
bvtpk.com | 37068 | unknown | No data | No data | 404 B | 111 kB | ![]() 104.21.5.190 | |
shhahid4u.net 19 alert(s) on this Host | unknown | unknown | No data | No data | 26 kB | 1.1 MB | ![]() 172.67.170.148 | ![]() |
fdewsdc.sbs | 97696 | unknown | No data | No data | 8.2 kB | 1.4 MB | ![]() 104.21.62.154 |
Cloudflare (CDN)
Cloudflare is a web-infrastructure and website-security company, providing content-delivery-network services, DDoS mitigation, Internet security, and distributed domain-name-server services.Nginx (Web servers, Reverse proxies)
Nginx is a web server that can also be used as a reverse proxy, load balancer, mail proxy and HTTP cache.CDN77 (CDN)
CDN77 is a content delivery network (CDN).Litespeed Cache (Caching, WordPress plugins)
LiteSpeed Cache is an all-in-one site acceleration plugin for WordPress.LiteSpeed Cache (Caching, WordPress plugins)
LiteSpeed Cache is an all-in-one site acceleration plugin for WordPress.LiteSpeed (Web servers)
LiteSpeed is a high-scalability web server.Google Analytics (Analytics)
Google Analytics is a free web analytics service that tracks and reports website traffic.jQuery (JavaScript libraries)
jQuery is a JavaScript library which is a free, open-source software designed to simplify HTML DOM tree traversal and manipulation, as well as event handling, CSS animation, and Ajax.Bootstrap (UI frameworks)
Bootstrap is a free and open-source CSS framework directed at responsive, mobile-first front-end web development. It contains CSS and JavaScript-based design templates for typography, forms, buttons, navigation, and other interface components.Related reports
Threat Detection Systems
| Detection System | Indicator | Verdict | Alert |
|---|---|---|---|
| DNS0 Zero | shhahid4u.net | malicious | Sinkholed |
| Cloudflare DNS | p2yn.com | malicious | Sinkholed |
| Cloudflare DNS | www.intelligenceadx.com | malicious | Sinkholed |
| Cloudflare DNS | intelligenceadx.com | malicious | Sinkholed |
JavaScript (32)
No JavaScripts
HTTP Transactions (56)
| URL | IP | Response | Size |
|---|




