Report Overview
Visitedpublic
2023-12-10 09:46:14
Tags
Submit Tags
URL
www.mulamen.com/mulawear.com/shop/shopbrand.html?xcode=061
Finishing URL
mulawear.com/shop/shopbrand.html?xcode=061
IP / ASN

121.78.48.172
Title
맨즈
Detections
urlquery
0
Network Intrusion Detection
0
Threat Detection Systems
0
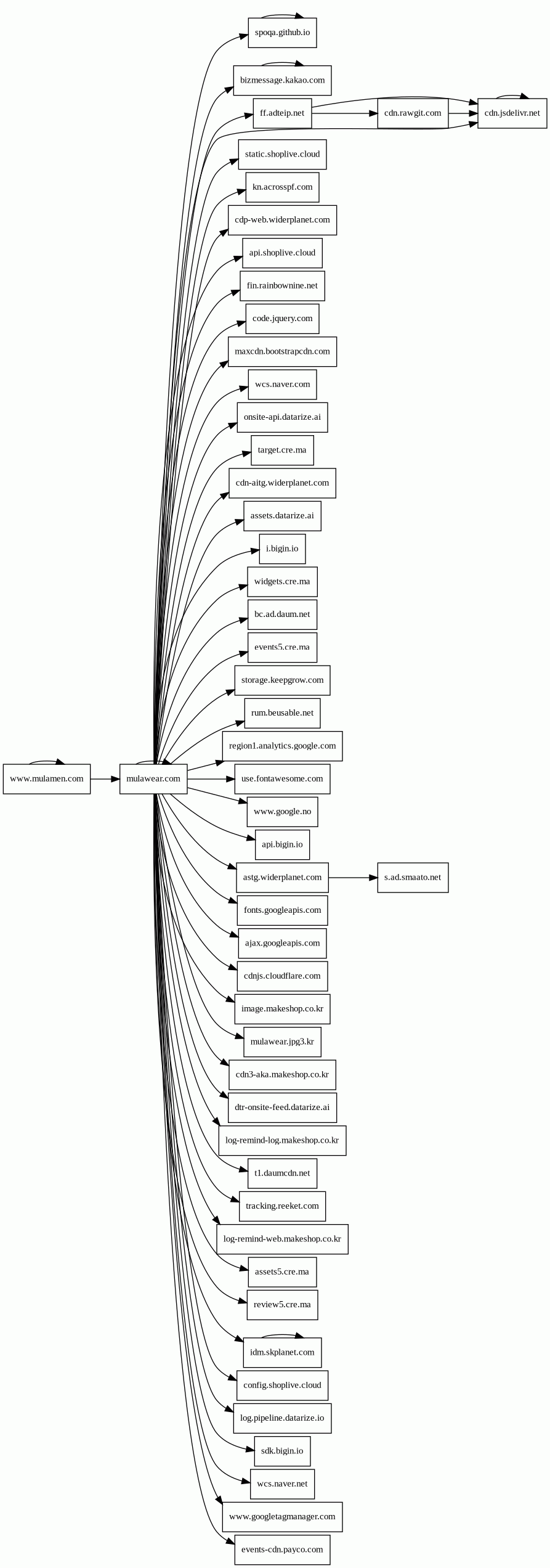
Host Summary
| Host | Rank | Registered | First Seen | Last Seen | Sent | Received | IP | Fingerprints |
|---|---|---|---|---|---|---|---|---|
rum.beusable.net | 115818 | 2016-03-30 | 2016-09-26 05:46:44 | 2023-11-22 02:18:08 | 409 B | 764 B | ![]() 13.125.72.69 | |
maxcdn.bootstrapcdn.com | 724 | 2012-05-25 | 2014-06-18 02:37:31 | 2023-12-09 05:10:01 | 463 B | 115 kB | ![]() 104.18.11.207 | |
region1.analytics.google.com | unknown | 1997-09-15 | 2022-03-17 12:26:33 | 2023-12-09 08:02:02 | 747 B | 442 B | ![]() 216.239.32.36 | |
bc.ad.daum.net | 48175 | 1996-03-05 | 2018-02-13 05:03:45 | 2023-12-09 11:07:31 | 2.0 kB | 832 B | ![]() 211.249.221.187 | |
assets5.cre.ma | unknown | 2015-12-24 | 2017-03-29 04:41:35 | 2023-11-03 11:12:00 | 818 B | 147 kB | ![]() 133.186.161.25 | |
cdnjs.cloudflare.com | 235 | 2009-02-17 | 2015-04-17 22:46:33 | 2023-12-09 08:02:00 | 2.2 kB | 69 kB | ![]() 104.17.25.14 | |
ff.adteip.net | 265825 | 2014-03-17 | 2020-11-13 05:45:34 | 2023-11-28 11:50:00 | 3.2 kB | 111 kB | ![]() 54.230.111.10 | |
wcs.naver.com | 31370 | 1997-09-12 | 2012-10-03 14:24:14 | 2023-12-08 08:55:10 | 444 B | 852 B | ![]() 110.93.147.30 | |
cdp-web.widerplanet.com | unknown | 2010-06-14 | 2022-07-15 02:44:01 | 2023-11-19 12:54:27 | 785 B | 513 B | ![]() 103.105.156.70 | |
events5.cre.ma 1 alert(s) on this Host | unknown | 2015-12-24 | 2021-02-23 21:23:45 | 2023-11-03 11:12:06 | 630 B | 191 B | ![]() 133.186.161.7 | |
cdn.rawgit.com | 8186 | 2014-03-20 | 2017-01-30 06:42:07 | 2023-12-08 07:10:01 | 458 B | 3.6 kB | ![]() 194.242.11.186 | |
log-remind-log.makeshop.co.kr | unknown | 1999-10-17 | 2019-04-15 03:07:16 | 2023-05-25 18:48:07 | 470 B | 225 B | ![]() 14.129.120.166 | |
i.bigin.io | 429033 | 2018-02-23 | 2018-09-20 22:26:54 | 2023-11-19 12:54:25 | 1.3 kB | 549 B | ![]() 13.124.134.243 | |
t1.daumcdn.net | 20239 | 2010-07-08 | 2014-10-06 11:09:48 | 2023-12-10 05:45:58 | 332 B | 17 kB | ![]() 23.36.76.186 | |
log.pipeline.datarize.io | unknown | 2023-06-01 | 2023-06-05 10:32:25 | 2023-11-16 21:28:42 | 883 B | 528 B | ![]() 52.79.159.149 | |
use.fontawesome.com | 942 | 2012-10-18 | 2017-01-30 05:43:25 | 2023-12-09 05:09:50 | 427 B | 2.1 MB | ![]() 172.64.141.13 | |
static.shoplive.cloud | unknown | 2020-10-12 | 2023-05-21 17:02:16 | 2023-11-11 05:28:54 | 893 B | 225 kB | ![]() 54.230.111.6 | |
storage.keepgrow.com | 396856 | 2017-07-10 | 2021-06-29 14:35:35 | 2023-11-19 13:34:27 | 800 B | 24 kB | ![]() 54.230.111.125 | |
widgets.cre.ma | 246666 | 2015-12-24 | 2017-02-01 02:25:28 | 2023-11-28 06:58:40 | 672 B | 10 kB | ![]() 133.186.161.10 | |
log-remind-web.makeshop.co.kr | unknown | 1999-10-17 | 2019-03-08 03:43:44 | 2023-05-27 23:49:17 | 479 B | 1.2 kB | ![]() 14.129.120.165 | |
s.ad.smaato.net | 704 | 2006-05-16 | 2020-09-06 10:57:37 | 2023-12-05 21:47:57 | 581 B | 339 B | ![]() 143.204.55.76 | |
astg.widerplanet.com | 98108 | 2010-06-14 | 2014-03-22 22:28:46 | 2023-11-28 11:50:00 | 679 B | 8.9 kB | ![]() 103.105.156.218 | |
www.mulamen.com | unknown | unknown | No data | No data | 1.2 kB | 761 B | ![]() 121.78.48.172 | |
mulawear.jpg3.kr | unknown | unknown | No data | No data | 5.8 kB | 1.8 MB | ![]() 23.36.76.203 | |
onsite-api.datarize.ai | unknown | 2019-08-02 | 2022-06-25 18:47:53 | 2023-11-23 23:02:38 | 574 B | 285 B | ![]() 54.180.54.64 | |
target.cre.ma | 902904 | 2015-12-24 | 2017-02-02 07:08:30 | 2023-02-10 05:32:54 | 1.3 kB | 4.0 MB | ![]() 133.186.161.30 | |
cdn.jsdelivr.net | 439 | 2012-05-16 | 2012-09-30 02:15:09 | 2023-12-09 05:09:03 | 4.8 kB | 3.5 MB | ![]() 151.101.65.229 | |
kn.acrosspf.com | 146273 | 2014-06-23 | 2017-07-03 07:04:27 | 2023-12-04 11:19:13 | 2.2 kB | 8.2 kB | ![]() 143.204.55.70 | |
image.makeshop.co.kr | unknown | 1999-10-17 | 2018-03-05 08:23:37 | 2023-11-04 12:00:43 | 846 B | 7.5 kB | ![]() 23.215.128.124 | |
cdn-aitg.widerplanet.com | 93869 | 2010-06-14 | 2015-01-20 09:01:09 | 2023-12-09 05:43:24 | 771 B | 101 kB | ![]() 23.195.254.82 | |
code.jquery.com | 634 | 2005-12-10 | 2012-05-21 19:28:02 | 2023-12-09 08:21:37 | 418 B | 34 kB | ![]() 151.101.194.137 | |
assets.datarize.ai | 923284 | 2019-08-02 | 2020-09-10 06:12:37 | 2023-11-16 21:28:39 | 348 B | 32 kB | ![]() 143.204.55.104 | |
api.bigin.io | unknown | 2018-02-23 | 2023-03-20 16:56:19 | 2023-11-12 11:02:06 | 608 B | 665 B | ![]() 3.34.26.245 | |
fin.rainbownine.net | 235251 | 2015-07-21 | 2017-07-03 07:04:28 | 2023-11-18 21:25:46 | 699 B | 19 kB | ![]() 54.230.111.23 | |
ajax.googleapis.com | 12905 | 2005-01-25 | 2013-08-16 11:51:31 | 2023-12-09 10:52:39 | 438 B | 32 kB | ![]() 142.250.74.170 | |
review5.cre.ma | unknown | 2015-12-24 | 2019-09-03 03:54:56 | 2023-08-01 10:45:35 | 1.4 kB | 1.0 kB | ![]() 133.186.161.7 | |
www.google.no | 25607 | 2001-02-26 | 2016-04-05 21:50:59 | 2023-12-09 06:34:48 | 576 B | 578 B | ![]() 142.250.74.35 | |
idm.skplanet.com | 117625 | 2011-06-09 | 2017-01-29 19:36:33 | 2023-12-05 09:03:54 | 1.6 kB | 1.2 kB | ![]() 1.234.81.14 | |
sdk.bigin.io | 513233 | 2018-02-23 | 2019-02-09 02:15:28 | 2023-11-19 12:54:24 | 412 B | 318 kB | ![]() 143.204.55.76 | |
mulawear.com | unknown | unknown | No data | No data | 18 kB | 263 kB | ![]() 14.129.114.220 | |
events-cdn.payco.com | unknown | 2001-04-04 | 2022-12-02 03:05:13 | 2023-10-14 20:11:10 | 880 B | 92 kB | ![]() 23.73.2.87 | |
fonts.googleapis.com | 8877 | 2005-01-25 | 2013-06-10 22:14:26 | 2023-12-09 07:42:19 | 485 B | 575 kB | ![]() 142.250.74.106 | |
www.googletagmanager.com | 75 | 2011-11-11 | 2013-05-22 04:07:37 | 2023-12-09 07:44:59 | 2.2 kB | 407 kB | ![]() 142.250.74.168 | |
api.shoplive.cloud | unknown | unknown | No data | No data | 467 B | 934 B | ![]() 3.33.203.217 | |
dtr-onsite-feed.datarize.ai | unknown | 2019-08-02 | 2023-06-28 11:28:42 | 2023-11-16 21:28:42 | 448 B | 388 B | ![]() 54.180.54.64 | |
bizmessage.kakao.com | unknown | 1996-12-29 | 2016-04-12 16:04:11 | 2023-07-17 10:52:37 | 761 B | 939 B | ![]() 113.29.190.12 | |
tracking.reeket.com | unknown | 2016-01-15 | 2017-01-31 08:41:00 | 2023-10-19 00:27:33 | 353 B | 3.1 kB | ![]() 14.129.119.60 | |
spoqa.github.io | 186119 | 2013-03-08 | 2014-01-09 18:08:11 | 2023-12-05 17:58:20 | 820 B | 2.4 kB | ![]() 185.199.110.153 | |
cdn3-aka.makeshop.co.kr | 933316 | 1999-10-17 | 2018-11-30 07:39:36 | 2023-09-23 15:23:26 | 18 kB | 2.7 MB | ![]() 23.36.76.193 | |
wcs.naver.net | 26803 | 1998-12-12 | 2012-10-24 01:36:56 | 2023-12-09 09:24:15 | 324 B | 8.0 kB | ![]() 23.195.255.54 | |
config.shoplive.cloud | unknown | 2020-10-12 | 2023-04-26 10:38:49 | 2023-11-11 05:28:55 | 470 B | 1.7 kB | ![]() 65.9.55.23 |
Related reports
Threat Detection Systems
Public InfoSec YARA rules
No alerts detected
OpenPhish
No alerts detected
PhishTank
No alerts detected
mnemonic secure dns
No alerts detected
Quad9 DNS
No alerts detected
ThreatFox
No alerts detected
JavaScript (102)
No JavaScripts
HTTP Transactions (183)
| URL | IP | Response | Size |
|---|




