Report Overview
Visitedpublic
2025-10-28 11:56:45
Tags
Submit Tags
URL
celebritate.com/celebrity/cadey-mercury/
Finishing URL
celebritate.com/celebrity/cadey-mercury/
IP / ASN

104.21.33.32
Title
Cadey Mercury (Actress) Height, Age, Biography, Weight, Photos, Boyfriend, Wiki and More
Detections
urlquery
0
Network Intrusion Detection
1
Threat Detection Systems
1
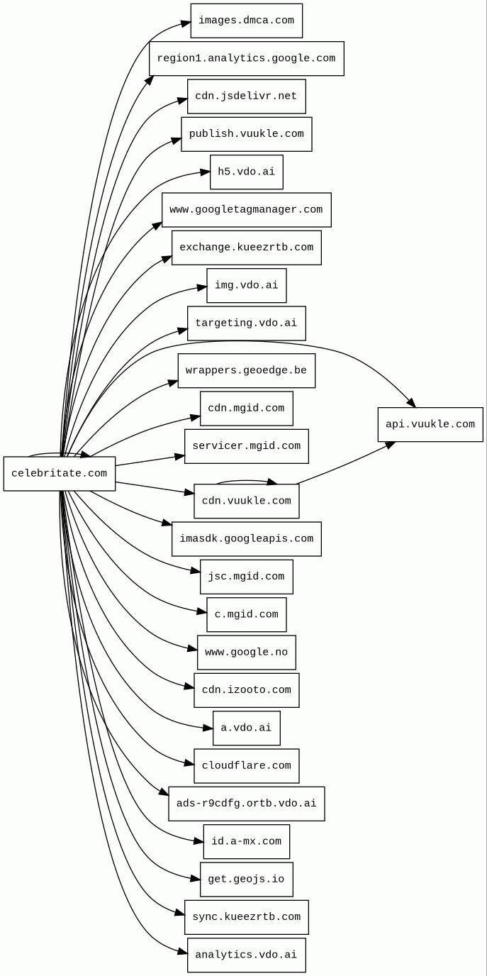
Host Summary
| Host | Rank | Registered | First Seen | Last Seen | Sent | Received | IP | Fingerprints |
|---|---|---|---|---|---|---|---|---|
cdn.izooto.com | 92432 | 2015-10-28 | 2015-12-12 | 2025-10-23 | 1.8 kB | 401 kB | ![]() 104.16.255.64 | |
www.googletagmanager.com | 283 | 2011-11-11 | 2012-10-04 | 2025-10-26 | 6.2 kB | 5.8 MB | ![]() 142.250.74.168 | |
img.vdo.ai | 399068 | 2017-12-15 | 2024-12-02 | 2025-10-26 | 2.6 kB | 375 kB | ![]() 172.67.72.113 | |
analytics.vdo.ai | 163461 | 2017-12-15 | 2020-07-13 | 2025-10-25 | 6.0 kB | 7.7 kB | ![]() 172.67.72.113 | |
servicer.mgid.com | 50695 | 2001-12-30 | 2016-11-28 | 2025-10-27 | 4.7 kB | 2.0 kB | ![]() 104.17.201.65 | |
jsc.mgid.com | 51187 | 2001-12-30 | 2012-09-30 | 2025-10-27 | 415 B | 497 kB | ![]() 104.17.201.65 | |
id.a-mx.com | 9067 | 2021-07-01 | 2021-07-16 | 2025-10-28 | 665 B | 270 B | ![]() 79.127.216.47 | |
cdn.jsdelivr.net | 1678 | 2012-05-16 | 2012-09-30 | 2025-10-26 | 497 B | 2.7 kB | ![]() 104.16.174.226 | |
publish.vuukle.com | 249046 | 2011-06-09 | 2020-01-25 | 2025-10-23 | 1.2 kB | 603 B | ![]() 104.20.31.70 | |
cdn.mgid.com | 64450 | 2001-12-30 | 2015-07-16 | 2025-10-22 | 893 B | 4.9 kB | ![]() 104.17.201.65 | |
ads-r9cdfg.ortb.vdo.ai | unknown | 2017-12-15 | 2025-10-28 | 2025-10-28 | 982 B | 1.1 kB | ![]() 172.111.38.112 | |
api.vuukle.com | 267926 | 2011-06-09 | 2017-12-23 | 2025-10-23 | 1.8 kB | 12 kB | ![]() 104.20.31.70 | |
wrappers.geoedge.be | 170474 | 2018-05-06 | 2022-12-03 | 2025-10-25 | 475 B | 4.1 kB | ![]() 3.167.2.79 | |
www.google.no | 92680 | 2001-02-26 | 2012-06-26 | 2025-10-26 | 932 B | 580 B | ![]() 142.250.178.67 | |
exchange.kueezrtb.com | 10501 | 2022-08-29 | 2022-11-18 | 2025-10-28 | 1.6 kB | 1.4 kB | ![]() 159.203.156.57 | |
cdn.vuukle.com | 236055 | 2011-06-09 | 2017-12-06 | 2025-10-22 | 5.3 kB | 973 kB | ![]() 104.20.31.70 | |
cloudflare.com | 9 | 2009-02-17 | 2012-05-22 | 2025-10-22 | 1.3 kB | 1.8 kB | ![]() 104.16.133.229 | |
imasdk.googleapis.com | 3922 | 2005-01-25 | 2014-02-25 | 2025-10-27 | 2.1 kB | 3.2 MB | ![]() 142.250.74.42 | |
c.mgid.com | 40830 | 2001-12-30 | 2017-01-30 | 2025-10-27 | 1.2 kB | 824 B | ![]() 104.17.201.65 | |
get.geojs.io | 99948 | 2017-02-18 | 2017-03-30 | 2025-10-27 | 444 B | 1.2 kB | ![]() 104.26.1.100 | |
sync.kueezrtb.com | 16095 | 2022-08-29 | 2022-11-21 | 2025-10-28 | 581 B | 508 B | ![]() 174.138.38.153 | |
h5.vdo.ai | 193240 | 2017-12-15 | 2022-02-15 | 2025-10-25 | 15 kB | 2.0 MB | ![]() 51.79.72.196 | |
celebritate.com 1 alert(s) on this Host | 280871 | 2020-12-17 | 2025-05-20 | 2025-05-20 | 10 kB | 3.1 MB | ![]() 188.114.96.1 | ![]() ![]() ![]() ![]() ![]() ![]() |
a.vdo.ai | 164898 | 2017-12-15 | 2018-12-17 | 2025-10-25 | 7.8 kB | 5.4 MB | ![]() 172.67.72.113 | |
targeting.vdo.ai | 174072 | 2017-12-15 | 2020-07-02 | 2025-10-25 | 3.8 kB | 60 kB | ![]() 172.67.72.113 | |
images.dmca.com | 84234 | 2000-05-18 | 2012-06-18 | 2025-10-21 | 928 B | 8.8 kB | ![]() 194.242.11.186 | |
rumcdn.geoedge.be | 17645 | 2018-05-06 | 2019-03-06 | 2025-10-22 | 416 B | 804 kB | ![]() 54.240.174.89 | |
region1.analytics.google.com | 22257 | 1997-09-15 | 2022-03-17 | 2025-10-26 | 2.3 kB | 1.7 kB | ![]() 216.239.32.36 |
Cloudflare (CDN)
Cloudflare is a web-infrastructure and website-security company, providing content-delivery-network services, DDoS mitigation, Internet security, and distributed domain-name-server services.Cloudflare Bot Management (Security)
Cloudflare bot management solution identifies and mitigates automated traffic to protect websites from bad bots.Amazon Web Services (PaaS)
Amazon Web Services (AWS) is a comprehensive cloud services platform offering compute power, database storage, content delivery and other functionality.Varnish:6.2 (Caching)
Varnish is a reverse caching proxy.Amazon S3 (CDN)
Amazon S3 or Amazon Simple Storage Service is a service offered by Amazon Web Services (AWS) that provides object storage through a web service interface.Amazon CloudFront (CDN)
Amazon CloudFront is a fast content delivery network (CDN) service that securely delivers data, videos, applications, and APIs to customers globally with low latency, high transfer speeds.OpenResty:1.21.4.1 (Web servers)
OpenResty is a web platform based on nginx which can run Lua scripts using its LuaJIT engine.Nginx (Web servers, Reverse proxies)
Nginx is a web server that can also be used as a reverse proxy, load balancer, mail proxy and HTTP cache.Litespeed Cache (Caching, WordPress plugins)
LiteSpeed Cache is an all-in-one site acceleration plugin for WordPress.Hostinger (Hosting)
Hostinger is an employee-owned Web hosting provider and internet domain registrar.LiteSpeed Cache (Caching, WordPress plugins)
LiteSpeed Cache is an all-in-one site acceleration plugin for WordPress.LiteSpeed (Web servers)
LiteSpeed is a high-scalability web server.Google Analytics (Analytics)
Google Analytics is a free web analytics service that tracks and reports website traffic.Bootstrap:3.3.7 (UI frameworks)
Bootstrap is a free and open-source CSS framework directed at responsive, mobile-first front-end web development. It contains CSS and JavaScript-based design templates for typography, forms, buttons, navigation, and other interface components.MGID (Advertising)
MGID is a programmatic advertising platform frequently used by misinformation websites.Izooto (Marketing automation, Widgets)
iZooto is a user engagement and retention tool that leverages web push notifications to help business to drive repeat traffic, leads and sales.GeneratePress GP Premium:2.5.5 (WordPress plugins)
GP Premium is a premium add-on plugin for the GeneratePress WordPress theme.WordPress Block Editor (Page builders)
Sites using the WordPress Block Editor, also known as Gutenberg.MySQL (Databases)
MySQL is an open-source relational database management system.Yoast SEO:26.2 (SEO, WordPress plugins)
Yoast SEO is a search engine optimisation plugin for WordPress and other platforms.GeneratePress (WordPress themes)
GeneratePress is a lightweight WordPress theme that focuses on speed, stability, and accessibilityPHP:8.2.28 (Programming languages)
PHP is a general-purpose scripting language used for web development.WordPress:6.8.3 (CMS, Blogs)
WordPress is a free and open-source content management system written in PHP and paired with a MySQL or MariaDB database. Features include a plugin architecture and a template system.Bunny (CDN)
Microsoft ASP.NET (Web frameworks)
ASP.NET is an open-source, server-side web-application framework designed for web development to produce dynamic web pages.Related reports
Network Intrusion Detection Systems
Suricata /w Emerging Threats Pro
| Timestamp | Severity | Source IP | Destination IP | Alert |
|---|---|---|---|---|
| medium | ![]() 172.18.0.7 | ![]() 104.26.1.100 | ET INFO External IP Address Lookup Domain (get .geojs .io) in TLS SNI |
Threat Detection Systems
| Detection System | Indicator | Verdict | Alert |
|---|---|---|---|
| Nextron YARA rules | celebritate.com/wp-content/uploads/2023/01/Add-Your-Profile.gif | malware | Detects files with GIF headers and format anomalies - which means that this image could be an obfuscated file of a different type |
JavaScript (85)
| HASH | FROM | Size | First Seen | Last Seen | |
|---|---|---|---|---|---|
| 3e3efd79b3e264f6556c167694441bf5 | DocumentWrite | 1.6 kB | 2024-08-30 | 2026-04-01 | |
Introduced by DocumentWrite First Seen 2024-08-30 Last Seen 2026-04-01 Times Seen 5879 Size 1.6 kB (1628 bytes) MD5 3e3efd79b3e264f6556c167694441bf5 SHA1 392ce3b94f4dab72da564d9d5b2b5135b96efb71 Loading... | |||||
HTTP Transactions (151)
| URL | IP | Response | Size |
|---|








