Report Overview
Visitedpublic
2025-03-11 21:20:33
Tags
Submit Tags
URL
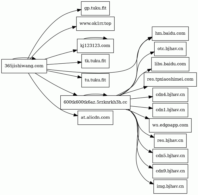
365jishiwang.com/
Finishing URL
365jishiwang.com/
IP / ASN

172.67.174.177
Title
澳门天天好彩全年免费资料,2025澳门特马今晚开奖097期,2025澳门开彩结果查询官网,新澳门最快更新资料八百图库,香港开奖最快开奖记录2025
Detections
urlquery
0
Network Intrusion Detection
0
Threat Detection Systems
0
Host Summary
| Host | Rank | Registered | First Seen | Last Seen | Sent | Received | IP | Fingerprints |
|---|---|---|---|---|---|---|---|---|
tk.tuku.fit | unknown | 2023-02-12 | 2023-02-13 | 2025-03-07 | 1.8 kB | 492 kB | ![]() 104.26.4.141 | |
600tk600tk6az.5rzknrkh3h.cc | unknown | 2025-02-14 | 2025-03-11 | 2025-03-11 | 3.8 kB | 126 kB | ![]() 54.240.174.57 | |
res.bjhav.cn | unknown | 2021-12-17 | 2024-07-16 | 2025-03-06 | 425 B | 1.2 kB | ![]() 104.21.75.245 | |
res.tpxiaoshimei.com | unknown | 2024-07-13 | 2024-08-17 | 2025-03-06 | 436 B | 23 kB | ![]() 104.21.87.194 | |
www.ok1rr.top | unknown | 2025-02-20 | 2025-02-23 | 2025-03-11 | 410 B | 1.1 kB | ![]() 172.67.210.71 | |
otc.bjhav.cn | unknown | 2021-12-17 | 2024-07-01 | 2025-03-06 | 6.1 kB | 200 kB | ![]() 163.171.134.109 | |
amo.phseo1.com | unknown | 2018-12-29 | 2025-01-27 | 2025-03-06 | 1.3 kB | 440 kB | ![]() 43.199.78.148 | |
cdn4.bjhav.cn | unknown | 2021-12-17 | 2024-12-03 | 2025-03-06 | 1.0 kB | 401 kB | ![]() 111.180.138.102 | |
img.bjhav.cn | unknown | 2021-12-17 | 2024-09-04 | 2025-03-06 | 455 B | 1.3 kB | ![]() 104.21.75.245 | |
365jishiwang.com | unknown | unknown | No data | No data | 15 kB | 456 kB | ![]() 104.21.88.90 | |
cdn1.bjhav.cn | unknown | 2021-12-17 | 2024-12-03 | 2025-03-06 | 1.0 kB | 348 kB | ![]() 111.180.138.102 | |
kj123123.com | unknown | 2023-12-06 | 2021-01-31 | 2025-03-07 | 6.1 kB | 106 kB | ![]() 103.44.61.191 | |
tu.tuku.fit | unknown | 2023-02-12 | 2023-02-13 | 2025-03-06 | 1.8 kB | 410 kB | ![]() 104.26.4.141 | |
cdn5.bjhav.cn | unknown | 2021-12-17 | 2024-12-03 | 2025-03-06 | 502 B | 234 kB | ![]() 116.196.137.78 | |
gp.tuku.fit | unknown | 2023-02-12 | 2023-11-26 | 2025-03-06 | 468 B | 58 kB | ![]() 104.26.4.141 | |
hm.baidu.com | 8254 | 1999-10-11 | 2012-05-26 | 2025-03-05 | 9.8 kB | 185 kB | ![]() 183.240.98.228 | |
wss 1 alert(s) on this Host | unknown | unknown | 2025-03-02 | 2025-03-09 | 601 B | 129 B | ![]() 16.163.242.177 | |
libs.baidu.com | 103017 | 1999-10-11 | 2013-04-23 | 2025-03-08 | 442 B | 96 kB | ![]() 39.156.66.111 | |
at.alicdn.com | 11137 | 2008-06-25 | 2013-11-28 | 2025-03-07 | 894 B | 3.1 kB | ![]() 47.246.44.249 | |
cdn9.bjhav.cn | unknown | 2021-12-17 | 2024-12-03 | 2025-03-11 | 502 B | 77 kB | ![]() 111.180.138.102 |
Related reports
Threat Detection Systems
Public InfoSec YARA rules
No alerts detected
OpenPhish
No alerts detected
PhishTank
No alerts detected
Quad9 DNS
| Scan Date | Severity | Indicator | Alert |
|---|---|---|---|
| 2025-03-11 | medium | wss | Sinkholed |
ThreatFox
No alerts detected
JavaScript (1037)
| HASH | FROM | Size | First Seen | Last Seen | |
|---|---|---|---|---|---|
| f0f5a679355387a903c643120cac17d6 | DocumentWrite | 42 B | 2023-03-08 | 2026-03-30 | |
Introduced by DocumentWrite First Seen 2023-03-08 Last Seen 2026-03-30 Times Seen 505 Size 42 B (42 bytes) MD5 f0f5a679355387a903c643120cac17d6 SHA1 daf0e4040ee9e35c4626abb5e0a97ae6cc6ebfae Loading... | |||||
| 4c16a8690b5504cdcbdd7d6a6ca3e8e8 | DocumentWrite | 21 B | 2025-03-07 | 2025-03-14 | |
Introduced by DocumentWrite First Seen 2025-03-07 Last Seen 2025-03-14 Times Seen 11 Size 21 B (21 bytes) MD5 4c16a8690b5504cdcbdd7d6a6ca3e8e8 SHA1 80d68baf81df8710c8d6aa7ac8b087c4a85adffc Loading... | |||||
| dd789ff0479b19aed04ae8e1a47be351 | DocumentWrite | 80 B | 2025-03-03 | 2025-07-17 | |
Introduced by DocumentWrite First Seen 2025-03-03 Last Seen 2025-07-17 Times Seen 71 Size 80 B (80 bytes) MD5 dd789ff0479b19aed04ae8e1a47be351 SHA1 9e502e14b20a18b75eddb3bee7a2743307f604dd Loading... | |||||
| 38f17328718b8d03f920b9fa69aba312 | DocumentWrite | 127 B | 2025-03-11 | 2025-03-11 | |
Introduced by DocumentWrite First Seen 2025-03-11 Last Seen 2025-03-11 Times Seen 2 Size 127 B (127 bytes) MD5 38f17328718b8d03f920b9fa69aba312 SHA1 d38d1ebf56de265c1b8cd566c1dcfe8190cdef72 Loading... | |||||
| b3190214372bf99ac1c515fbde9a7b2f | DocumentWrite | 117 B | 2025-03-11 | 2025-03-11 | |
Introduced by DocumentWrite First Seen 2025-03-11 Last Seen 2025-03-11 Times Seen 2 Size 117 B (117 bytes) MD5 b3190214372bf99ac1c515fbde9a7b2f SHA1 4d3d096375d529bdd3d02965eea8ee8fad4817f3 Loading... | |||||
| 17ae95b3df04b48a0ecffc4e3614f521 | DocumentWrite | 68 B | 2025-03-09 | 2025-03-14 | |
Introduced by DocumentWrite First Seen 2025-03-09 Last Seen 2025-03-14 Times Seen 10 Size 68 B (68 bytes) MD5 17ae95b3df04b48a0ecffc4e3614f521 SHA1 fb78be51511d03da42f97e226500e866d3b36477 Loading... | |||||
| 34adc40a3b51019e6964f24184dc36dc | DocumentWrite | 78 B | 2025-03-07 | 2025-03-18 | |
Introduced by DocumentWrite First Seen 2025-03-07 Last Seen 2025-03-18 Times Seen 18 Size 78 B (78 bytes) MD5 34adc40a3b51019e6964f24184dc36dc SHA1 0ffc613dc32bc6ab3a6829cbe58746d90df58464 Loading... | |||||
| 3556ebc860dea0332d879dd1ab71b377 | DocumentWrite | 72 B | 2025-03-05 | 2025-03-21 | |
Introduced by DocumentWrite First Seen 2025-03-05 Last Seen 2025-03-21 Times Seen 21 Size 72 B (72 bytes) MD5 3556ebc860dea0332d879dd1ab71b377 SHA1 528cac43b814828258f2a2d6d3cc6ca9f8ca0dc4 Loading... | |||||
| cb046658b8b42a351d3ef1a20eb7231b | DocumentWrite | 37 B | 2023-03-08 | 2026-03-30 | |
Introduced by DocumentWrite First Seen 2023-03-08 Last Seen 2026-03-30 Times Seen 535 Size 37 B (37 bytes) MD5 cb046658b8b42a351d3ef1a20eb7231b SHA1 dd52ec641e250ac89c0f04f5bfc710a0dfbb0562 Loading... | |||||
| bc82d7d6c1f0e7605495e233d93d40a2 | DocumentWrite | 400 B | 2025-03-11 | 2025-03-11 | |
Introduced by DocumentWrite First Seen 2025-03-11 Last Seen 2025-03-11 Times Seen 2 Size 400 B (400 bytes) MD5 bc82d7d6c1f0e7605495e233d93d40a2 SHA1 038754294d97e7156aac902bfee350c1193598a4 Loading... | |||||
| f496213e0e61cda3ddc23f908cfe1136 | DocumentWrite | 25 B | 2023-03-08 | 2026-03-30 | |
Introduced by DocumentWrite First Seen 2023-03-08 Last Seen 2026-03-30 Times Seen 528 Size 25 B (25 bytes) MD5 f496213e0e61cda3ddc23f908cfe1136 SHA1 f4e18dc4c904d48723f6117caac13001c9dd86c7 Loading... | |||||
| 8011238e96661368fd2ac2b927ca3e8d | DocumentWrite | 22 B | 2023-03-08 | 2026-03-30 | |
Introduced by DocumentWrite First Seen 2023-03-08 Last Seen 2026-03-30 Times Seen 509 Size 22 B (22 bytes) MD5 8011238e96661368fd2ac2b927ca3e8d SHA1 363848c912d4ad801c2ae941eb2c9b4a3db21332 Loading... | |||||
| 09429766d229fecbce9fe1552cb37f3d | DocumentWrite | 12 B | 2023-03-08 | 2026-03-30 | |
Introduced by DocumentWrite First Seen 2023-03-08 Last Seen 2026-03-30 Times Seen 527 Size 12 B (12 bytes) MD5 09429766d229fecbce9fe1552cb37f3d SHA1 f646968228b675e1baa876271263ffa6a89a6a1c Loading... | |||||
| 9a0c7387a34f774e9cb7ed08227318b8 | DocumentWrite | 135 B | 2025-03-07 | 2025-03-18 | |
Introduced by DocumentWrite First Seen 2025-03-07 Last Seen 2025-03-18 Times Seen 18 Size 135 B (135 bytes) MD5 9a0c7387a34f774e9cb7ed08227318b8 SHA1 9ef8191e9097efff9995c2acdcce5f7f7e042b48 Loading... | |||||
| 186847387745ea44ab668d6ff710ab82 | DocumentWrite | 19 B | 2023-03-08 | 2026-03-30 | |
Introduced by DocumentWrite First Seen 2023-03-08 Last Seen 2026-03-30 Times Seen 504 Size 19 B (19 bytes) MD5 186847387745ea44ab668d6ff710ab82 SHA1 e67c2f4aa573465bb60c6509f29845d2c9b5ee81 Loading... | |||||
| a6828cbfbff478c556c03127aeee7d98 | DocumentWrite | 46 B | 2023-03-08 | 2026-03-30 | |
Introduced by DocumentWrite First Seen 2023-03-08 Last Seen 2026-03-30 Times Seen 503 Size 46 B (46 bytes) MD5 a6828cbfbff478c556c03127aeee7d98 SHA1 950821d466e4840ef36b7cd0d0cf92608a071b74 Loading... | |||||
| 427e5e01e312acd51aea32ef13ce42d1 | DocumentWrite | 24 B | 2023-03-08 | 2026-03-30 | |
Introduced by DocumentWrite First Seen 2023-03-08 Last Seen 2026-03-30 Times Seen 536 Size 24 B (24 bytes) MD5 427e5e01e312acd51aea32ef13ce42d1 SHA1 5b226fcf75de84be4b89844f2339d5ad9d353ecd Loading... | |||||
| 326ce47dddc2d05133e0e777ab8ce06b | DocumentWrite | 55 B | 2023-03-08 | 2026-03-30 | |
Introduced by DocumentWrite First Seen 2023-03-08 Last Seen 2026-03-30 Times Seen 529 Size 55 B (55 bytes) MD5 326ce47dddc2d05133e0e777ab8ce06b SHA1 e0b97814b77c366438e084b7464649994aab6412 Loading... | |||||
| d878c13a89235e1eac4c9e159d711597 | DocumentWrite | 82 B | 2025-03-11 | 2025-03-11 | |
Introduced by DocumentWrite First Seen 2025-03-11 Last Seen 2025-03-11 Times Seen 2 Size 82 B (82 bytes) MD5 d878c13a89235e1eac4c9e159d711597 SHA1 e28cb5eb9d46e848930fcf0aaa6f9ed4b9fe6bb2 Loading... | |||||
| c2e4ef5cf10efe702be0f08a3d783b44 | DocumentWrite | 18 B | 2023-03-08 | 2026-03-30 | |
Introduced by DocumentWrite First Seen 2023-03-08 Last Seen 2026-03-30 Times Seen 510 Size 18 B (18 bytes) MD5 c2e4ef5cf10efe702be0f08a3d783b44 SHA1 0a3a2c769ec66c1d9c91f2d14cf3302ba64cb9e7 Loading... | |||||
| 9fd580577b535cc7a92128f5a84dec81 | DocumentWrite | 259 B | 2025-03-11 | 2025-03-11 | |
Introduced by DocumentWrite First Seen 2025-03-11 Last Seen 2025-03-11 Times Seen 2 Size 259 B (259 bytes) MD5 9fd580577b535cc7a92128f5a84dec81 SHA1 a326333131cd0d54c90bd8cd6a84c5b81bb2fbbe Loading... | |||||
| 664f28d76b1940e511c35f61253ed37f | DocumentWrite | 34 B | 2023-03-08 | 2026-03-30 | |
Introduced by DocumentWrite First Seen 2023-03-08 Last Seen 2026-03-30 Times Seen 537 Size 34 B (34 bytes) MD5 664f28d76b1940e511c35f61253ed37f SHA1 3f6e794c1deea0dc24e1e2763e53be1b345124f7 Loading... | |||||
| 84fe2b2b265643fed575557662fef5fe | DocumentWrite | 22 B | 2023-03-08 | 2026-03-30 | |
Introduced by DocumentWrite First Seen 2023-03-08 Last Seen 2026-03-30 Times Seen 504 Size 22 B (22 bytes) MD5 84fe2b2b265643fed575557662fef5fe SHA1 a9cdbd26970bca745180493aeca391635e45cb54 Loading... | |||||
| 8520ef82c2c89854595f5de8923e3a12 | DocumentWrite | 65 B | 2025-03-11 | 2025-03-17 | |
Introduced by DocumentWrite First Seen 2025-03-11 Last Seen 2025-03-17 Times Seen 11 Size 65 B (65 bytes) MD5 8520ef82c2c89854595f5de8923e3a12 SHA1 ed0898397f5c2d00af19a65a1a1d2d9f22996834 Loading... | |||||
| 20259a81cc02c62e6c308af6a561eaef | DocumentWrite | 20 B | 2023-03-08 | 2026-03-30 | |
Introduced by DocumentWrite First Seen 2023-03-08 Last Seen 2026-03-30 Times Seen 527 Size 20 B (20 bytes) MD5 20259a81cc02c62e6c308af6a561eaef SHA1 9f003dc0a0cbf541eeaec28bb4569a86ad6da5a8 Loading... | |||||
| ae26cc253bd72f83a38f3d8735c47465 | DocumentWrite | 87 B | 2023-03-08 | 2026-03-30 | |
Introduced by DocumentWrite First Seen 2023-03-08 Last Seen 2026-03-30 Times Seen 503 Size 87 B (87 bytes) MD5 ae26cc253bd72f83a38f3d8735c47465 SHA1 a1d2b8e7068d29a9829788ea1ca55e797305433b Loading... | |||||
| 78fd699d554b7d858723645afcc9cfc2 | DocumentWrite | 80 B | 2025-03-03 | 2025-03-15 | |
Introduced by DocumentWrite First Seen 2025-03-03 Last Seen 2025-03-15 Times Seen 15 Size 80 B (80 bytes) MD5 78fd699d554b7d858723645afcc9cfc2 SHA1 0fed9be890f82fc6fe48b1416e4058302d27f990 Loading... | |||||
| 4477833a094a861cf9d7d237a4afe46c | DocumentWrite | 37 B | 2025-03-11 | 2025-03-14 | |
Introduced by DocumentWrite First Seen 2025-03-11 Last Seen 2025-03-14 Times Seen 7 Size 37 B (37 bytes) MD5 4477833a094a861cf9d7d237a4afe46c SHA1 b72412e2a0325c0c471e6b19ce68155124f34446 Loading... | |||||
| bfb7b9a81ec8bf6d1075790d57350d91 | DocumentWrite | 77 B | 2025-03-05 | 2025-03-14 | |
Introduced by DocumentWrite First Seen 2025-03-05 Last Seen 2025-03-14 Times Seen 12 Size 77 B (77 bytes) MD5 bfb7b9a81ec8bf6d1075790d57350d91 SHA1 4615026b229badf150e818f39e6139b1f49f86bd Loading... | |||||
| 22222cff6bc6dc1b25c22ece5a4e76da | DocumentWrite | 56 B | 2023-03-08 | 2026-03-30 | |
Introduced by DocumentWrite First Seen 2023-03-08 Last Seen 2026-03-30 Times Seen 519 Size 56 B (56 bytes) MD5 22222cff6bc6dc1b25c22ece5a4e76da SHA1 9a0b5de580e0bc8843c40d3b64c5a672ca68e41c Loading... | |||||
| 3d3bd4013f05c653106de1161bbeaed1 | DocumentWrite | 396 B | 2025-03-11 | 2025-03-11 | |
Introduced by DocumentWrite First Seen 2025-03-11 Last Seen 2025-03-11 Times Seen 2 Size 396 B (396 bytes) MD5 3d3bd4013f05c653106de1161bbeaed1 SHA1 78f198793f33fdb6e3a55ea43f79b9a4dd5af958 Loading... | |||||
| bea523dd2f62902693703da7ae50606e | DocumentWrite | 27 B | 2025-03-11 | 2025-03-14 | |
Introduced by DocumentWrite First Seen 2025-03-11 Last Seen 2025-03-14 Times Seen 5 Size 27 B (27 bytes) MD5 bea523dd2f62902693703da7ae50606e SHA1 233ffb6e912ac56333d43ef64e33f16b102e9e0e Loading... | |||||
| 3403d8b1eb26d3ed97e8e965967250f8 | DocumentWrite | 67 B | 2025-03-11 | 2025-03-13 | |
Introduced by DocumentWrite First Seen 2025-03-11 Last Seen 2025-03-13 Times Seen 3 Size 67 B (67 bytes) MD5 3403d8b1eb26d3ed97e8e965967250f8 SHA1 1dcb421b6a211cff5c9c71fab17114e7f7809fa6 Loading... | |||||
| a919ad720345195393030ce73a3d71ac | DocumentWrite | 26 B | 2023-03-08 | 2026-03-30 | |
Introduced by DocumentWrite First Seen 2023-03-08 Last Seen 2026-03-30 Times Seen 498 Size 26 B (26 bytes) MD5 a919ad720345195393030ce73a3d71ac SHA1 f601e7f45b0e404a4294337b74a94bdcded3d732 Loading... | |||||
| e214c4ff4d6d3cd233b60637e111e0ba | DocumentWrite | 108 B | 2025-03-03 | 2025-03-15 | |
Introduced by DocumentWrite First Seen 2025-03-03 Last Seen 2025-03-15 Times Seen 15 Size 108 B (108 bytes) MD5 e214c4ff4d6d3cd233b60637e111e0ba SHA1 0e7ae945d9961a94365952df010a1e3203864484 Loading... | |||||
| 80fe9fc620ff4a85fa9e85fdde41c3a7 | DocumentWrite | 51 B | 2023-06-27 | 2025-03-15 | |
Introduced by DocumentWrite First Seen 2023-06-27 Last Seen 2025-03-15 Times Seen 8 Size 51 B (51 bytes) MD5 80fe9fc620ff4a85fa9e85fdde41c3a7 SHA1 aa305c4d5e174a815aa3dd25deffc44c419efc77 Loading... | |||||
| 0986d5299322851f4f1fe8ae0b7463ed | DocumentWrite | 89 B | 2025-03-05 | 2025-07-17 | |
Introduced by DocumentWrite First Seen 2025-03-05 Last Seen 2025-07-17 Times Seen 70 Size 89 B (89 bytes) MD5 0986d5299322851f4f1fe8ae0b7463ed SHA1 e394b274d6082de093f018796fa89f5209651341 Loading... | |||||
| d5028d7c185ebc6efa4ecf05f96b49fa | DocumentWrite | 22 B | 2025-03-09 | 2025-03-13 | |
Introduced by DocumentWrite First Seen 2025-03-09 Last Seen 2025-03-13 Times Seen 8 Size 22 B (22 bytes) MD5 d5028d7c185ebc6efa4ecf05f96b49fa SHA1 c543baab0410f12b33c8764597ee1ee1802469ce Loading... | |||||
| 1cf62a0762c0c92e2492c32b051af1bf | DocumentWrite | 25 B | 2025-03-07 | 2025-12-25 | |
Introduced by DocumentWrite First Seen 2025-03-07 Last Seen 2025-12-25 Times Seen 29 Size 25 B (25 bytes) MD5 1cf62a0762c0c92e2492c32b051af1bf SHA1 431aec836c3f6be208d03e64b9185222db1fb848 Loading... | |||||
| 1698545adac68632cf26b52ad43f75af | DocumentWrite | 61 B | 2025-01-22 | 2025-09-21 | |
Introduced by DocumentWrite First Seen 2025-01-22 Last Seen 2025-09-21 Times Seen 276 Size 61 B (61 bytes) MD5 1698545adac68632cf26b52ad43f75af SHA1 d8c3af766589cf756cfcba576109291511c5ef67 Loading... | |||||
| 77a4ce979c098d46f98c099d07872df4 | DocumentWrite | 18 B | 2023-03-08 | 2026-03-30 | |
Introduced by DocumentWrite First Seen 2023-03-08 Last Seen 2026-03-30 Times Seen 563 Size 18 B (18 bytes) MD5 77a4ce979c098d46f98c099d07872df4 SHA1 ebaea21dd5cfd4650c4554afd34e9c783bf527b0 Loading... | |||||
| 2bb070856e9f3aa8847f8dc916a331eb | DocumentWrite | 80 B | 2025-03-07 | 2025-07-17 | |
Introduced by DocumentWrite First Seen 2025-03-07 Last Seen 2025-07-17 Times Seen 69 Size 80 B (80 bytes) MD5 2bb070856e9f3aa8847f8dc916a331eb SHA1 19063473d7cde766a38196a8dd1ec609233169d2 Loading... | |||||
| 78340bbd574364541be5fdbb4d986a2f | DocumentWrite | 12 B | 2023-03-08 | 2026-03-30 | |
Introduced by DocumentWrite First Seen 2023-03-08 Last Seen 2026-03-30 Times Seen 526 Size 12 B (12 bytes) MD5 78340bbd574364541be5fdbb4d986a2f SHA1 2c856dda8c10d51d23ae14b6a22b91617b16a9f5 Loading... | |||||
| 86be02b8d1a87b8faa0afa1dbb348b74 | DocumentWrite | 218 B | 2025-03-10 | 2025-03-17 | |
Introduced by DocumentWrite First Seen 2025-03-10 Last Seen 2025-03-17 Times Seen 15 Size 218 B (218 bytes) MD5 86be02b8d1a87b8faa0afa1dbb348b74 SHA1 c5d2795c3ba41afcf1b3ee9f4e4379c7643e1680 Loading... | |||||
| 4c0a7d13ed08bf86673c5d48d27bd54d | DocumentWrite | 393 B | 2025-03-11 | 2025-03-11 | |
Introduced by DocumentWrite First Seen 2025-03-11 Last Seen 2025-03-11 Times Seen 2 Size 393 B (393 bytes) MD5 4c0a7d13ed08bf86673c5d48d27bd54d SHA1 e26dd8c6f00c2880dadaac74956788b4deb3b011 Loading... | |||||
| 7ffa6672b44e018701c56520074e1469 | DocumentWrite | 24 B | 2023-03-08 | 2026-03-30 | |
Introduced by DocumentWrite First Seen 2023-03-08 Last Seen 2026-03-30 Times Seen 527 Size 24 B (24 bytes) MD5 7ffa6672b44e018701c56520074e1469 SHA1 8c8cf9b969487e37fe94a84eb8aae9b4363f04c2 Loading... | |||||
| e02b76b40d8882d9f53dbe4110440f5f | DocumentWrite | 48 B | 2025-03-03 | 2025-03-21 | |
Introduced by DocumentWrite First Seen 2025-03-03 Last Seen 2025-03-21 Times Seen 22 Size 48 B (48 bytes) MD5 e02b76b40d8882d9f53dbe4110440f5f SHA1 83370bbe2625c929f6e2e5e208a7f2768a29d6ef Loading... | |||||
| 8f2f31f7aa8095cfbd5685d93a248e96 | DocumentWrite | 46 B | 2023-03-08 | 2026-03-30 | |
Introduced by DocumentWrite First Seen 2023-03-08 Last Seen 2026-03-30 Times Seen 501 Size 46 B (46 bytes) MD5 8f2f31f7aa8095cfbd5685d93a248e96 SHA1 082e361a36175dae231759db8b3e40c3a48678b8 Loading... | |||||
| 9c5ead5b01bc5429b872976000b4d4af | DocumentWrite | 22 B | 2023-06-20 | 2026-03-24 | |
Introduced by DocumentWrite First Seen 2023-06-20 Last Seen 2026-03-24 Times Seen 238 Size 22 B (22 bytes) MD5 9c5ead5b01bc5429b872976000b4d4af SHA1 ceb6da40dad04b053dbfc63a379cfb91576f73d3 Loading... | |||||
| 67eab6cabbb483096dfac72ddb8b2275 | DocumentWrite | 89 B | 2025-02-14 | 2025-03-14 | |
Introduced by DocumentWrite First Seen 2025-02-14 Last Seen 2025-03-14 Times Seen 28 Size 89 B (89 bytes) MD5 67eab6cabbb483096dfac72ddb8b2275 SHA1 38abe9ba94f2bdd4d906cc93f784cd50de908bdb Loading... | |||||
| bd2d7f51d02dbacf16b2d9292e8515f8 | DocumentWrite | 8 B | 2023-03-08 | 2026-03-30 | |
Introduced by DocumentWrite First Seen 2023-03-08 Last Seen 2026-03-30 Times Seen 448 Size 8 B (8 bytes) MD5 bd2d7f51d02dbacf16b2d9292e8515f8 SHA1 0ce6ea158f1942dda943f653968be7a2678edd1a Loading... | |||||
| 946e68ed6a5af77ee2aeaff239c9c438 | DocumentWrite | 1.5 kB | 2023-05-14 | 2025-05-13 | |
Introduced by DocumentWrite First Seen 2023-05-14 Last Seen 2025-05-13 Times Seen 200 Size 1.5 kB (1531 bytes) MD5 946e68ed6a5af77ee2aeaff239c9c438 SHA1 60e2efb7a7d5b80096cf493daad719d26f696a7a Loading... | |||||
| 83bb7e0045f2734a061f42437d932d3c | DocumentWrite | 23 B | 2023-03-08 | 2026-03-30 | |
Introduced by DocumentWrite First Seen 2023-03-08 Last Seen 2026-03-30 Times Seen 528 Size 23 B (23 bytes) MD5 83bb7e0045f2734a061f42437d932d3c SHA1 59d445c7185663e2a310d3ff1cf1bd7b04a9d37a Loading... | |||||
| 2349f3424114722b6a884c7e29453491 | DocumentWrite | 29 B | 2023-03-08 | 2026-03-30 | |
Introduced by DocumentWrite First Seen 2023-03-08 Last Seen 2026-03-30 Times Seen 538 Size 29 B (29 bytes) MD5 2349f3424114722b6a884c7e29453491 SHA1 ddfcfda594f1dc06be17f36afc28e54466750294 Loading... | |||||
| 445d6745a8451aa2b43e18696db96db7 | DocumentWrite | 91 B | 2025-02-14 | 2025-03-14 | |
Introduced by DocumentWrite First Seen 2025-02-14 Last Seen 2025-03-14 Times Seen 28 Size 91 B (91 bytes) MD5 445d6745a8451aa2b43e18696db96db7 SHA1 f3a091f2641fd01add3b539831993fa8eb587e30 Loading... | |||||
| 04983396a2a05fefc22755b7b6dfec9f | DocumentWrite | 87 B | 2025-01-26 | 2025-07-17 | |
Introduced by DocumentWrite First Seen 2025-01-26 Last Seen 2025-07-17 Times Seen 92 Size 87 B (87 bytes) MD5 04983396a2a05fefc22755b7b6dfec9f SHA1 be6f5d2b374244ff3f35458422f850030932dbab Loading... | |||||
| 01e7cfc1a965d12c47da33375c5f3a58 | DocumentWrite | 36 B | 2023-03-10 | 2026-01-22 | |
Introduced by DocumentWrite First Seen 2023-03-10 Last Seen 2026-01-22 Times Seen 134 Size 36 B (36 bytes) MD5 01e7cfc1a965d12c47da33375c5f3a58 SHA1 9cb7dab86c30d69d179478e4c1ab196a02f84d38 Loading... | |||||
| a76b266408753501d9abbb8b6baa760b | DocumentWrite | 54 B | 2025-03-11 | 2025-03-11 | |
Introduced by DocumentWrite First Seen 2025-03-11 Last Seen 2025-03-11 Times Seen 2 Size 54 B (54 bytes) MD5 a76b266408753501d9abbb8b6baa760b SHA1 b82dc00f64d14cf58587e9f36a162ac7d5c70b6e Loading... | |||||
| 82b42c01d75c2620a7676179e6bd3e08 | DocumentWrite | 75 B | 2023-03-08 | 2026-03-30 | |
Introduced by DocumentWrite First Seen 2023-03-08 Last Seen 2026-03-30 Times Seen 523 Size 75 B (75 bytes) MD5 82b42c01d75c2620a7676179e6bd3e08 SHA1 542440d927e62f15f9a75cbd4a7b345f82c0e5be Loading... | |||||
| 7c7c6680bb33655d5f07c88afac0833b | DocumentWrite | 34 B | 2023-03-08 | 2026-03-30 | |
Introduced by DocumentWrite First Seen 2023-03-08 Last Seen 2026-03-30 Times Seen 536 Size 34 B (34 bytes) MD5 7c7c6680bb33655d5f07c88afac0833b SHA1 d5f19e22e1200f86b54783a1ca12f800a8da2896 Loading... | |||||
| c7845c14a687a6579251cf48df51b754 | DocumentWrite | 20 B | 2023-03-07 | 2026-03-30 | |
Introduced by DocumentWrite First Seen 2023-03-07 Last Seen 2026-03-30 Times Seen 585 Size 20 B (20 bytes) MD5 c7845c14a687a6579251cf48df51b754 SHA1 b0ffcb025b362de125525fca8db4dbb55c0db07e Loading... | |||||
| 209edc79d2dd3af833889fc965c60547 | DocumentWrite | 74 B | 2025-02-19 | 2025-03-21 | |
Introduced by DocumentWrite First Seen 2025-02-19 Last Seen 2025-03-21 Times Seen 23 Size 74 B (74 bytes) MD5 209edc79d2dd3af833889fc965c60547 SHA1 fb04da96448e557b034ce9b4b5e6e48ff1929b01 Loading... | |||||
| 09a91db644b7fbc3f743643621e57e07 | DocumentWrite | 98 B | 2025-03-11 | 2025-03-13 | |
Introduced by DocumentWrite First Seen 2025-03-11 Last Seen 2025-03-13 Times Seen 3 Size 98 B (98 bytes) MD5 09a91db644b7fbc3f743643621e57e07 SHA1 14c8fd029b53bf0f3770955f404b659de4ed1287 Loading... | |||||
| 325cb8bde73e5fcb78cf9abef6ce7046 | DocumentWrite | 89 B | 2023-03-08 | 2026-03-30 | |
Introduced by DocumentWrite First Seen 2023-03-08 Last Seen 2026-03-30 Times Seen 525 Size 89 B (89 bytes) MD5 325cb8bde73e5fcb78cf9abef6ce7046 SHA1 f51fe1ddc145634399a44b310a1e33646850408e Loading... | |||||
| 7f8d3b8822569bbea2a084b238a0412b | DocumentWrite | 9 B | 2023-03-08 | 2026-03-30 | |
Introduced by DocumentWrite First Seen 2023-03-08 Last Seen 2026-03-30 Times Seen 779 Size 9 B (9 bytes) MD5 7f8d3b8822569bbea2a084b238a0412b SHA1 c4adb137fbfc8978f562d222d67142a801cbaad2 Loading... | |||||
| 092087a62247b5267ea02c4dd5132295 | DocumentWrite | 33 B | 2025-03-05 | 2025-03-19 | |
Introduced by DocumentWrite First Seen 2025-03-05 Last Seen 2025-03-19 Times Seen 20 Size 33 B (33 bytes) MD5 092087a62247b5267ea02c4dd5132295 SHA1 f2a52c15606e581342eafca5b4b4d73f63db4ab1 Loading... | |||||
| a66da272d843b593695f8726ec4dbc97 | DocumentWrite | 17 B | 2025-03-07 | 2025-03-14 | |
Introduced by DocumentWrite First Seen 2025-03-07 Last Seen 2025-03-14 Times Seen 11 Size 17 B (17 bytes) MD5 a66da272d843b593695f8726ec4dbc97 SHA1 0c3472a853937b9faaf142acae352c103a123d4b Loading... | |||||
| 7f9c8cca6d65853cd74444ccfaebb7e0 | DocumentWrite | 89 B | 2024-12-20 | 2025-04-08 | |
Introduced by DocumentWrite First Seen 2024-12-20 Last Seen 2025-04-08 Times Seen 96 Size 89 B (89 bytes) MD5 7f9c8cca6d65853cd74444ccfaebb7e0 SHA1 13c83e37327fee1ba92d9e6291cbd56cb27df775 Loading... | |||||
| 4484b40c653a44a04e17a886650e0384 | DocumentWrite | 85 B | 2023-03-08 | 2026-03-30 | |
Introduced by DocumentWrite First Seen 2023-03-08 Last Seen 2026-03-30 Times Seen 535 Size 85 B (85 bytes) MD5 4484b40c653a44a04e17a886650e0384 SHA1 c8f92699beeba84bc9c8d009fd9b8218e7b93a0e Loading... | |||||
| 2a900d835abeaf2c820ed8e3da277ae2 | DocumentWrite | 11 B | 2023-03-08 | 2026-03-30 | |
Introduced by DocumentWrite First Seen 2023-03-08 Last Seen 2026-03-30 Times Seen 529 Size 11 B (11 bytes) MD5 2a900d835abeaf2c820ed8e3da277ae2 SHA1 97ce7bddddc32bd5c0b2577382dcc9c48e067d12 Loading... | |||||
| d041de784a03be25cbf1b0db0809f9c4 | DocumentWrite | 66 B | 2025-03-11 | 2025-03-14 | |
Introduced by DocumentWrite First Seen 2025-03-11 Last Seen 2025-03-14 Times Seen 5 Size 66 B (66 bytes) MD5 d041de784a03be25cbf1b0db0809f9c4 SHA1 86414b8e0243c16d46a4aa3ed16fae6a380b9471 Loading... | |||||
| 546b1341809bf1ad827524d4be498b7d | DocumentWrite | 27 B | 2023-03-08 | 2026-03-30 | |
Introduced by DocumentWrite First Seen 2023-03-08 Last Seen 2026-03-30 Times Seen 529 Size 27 B (27 bytes) MD5 546b1341809bf1ad827524d4be498b7d SHA1 85eab97c9786c121840931f51405f93920eeb989 Loading... | |||||
| 004e2d418a153f78230bc6a2bc675244 | DocumentWrite | 22 B | 2023-03-08 | 2026-03-30 | |
Introduced by DocumentWrite First Seen 2023-03-08 Last Seen 2026-03-30 Times Seen 505 Size 22 B (22 bytes) MD5 004e2d418a153f78230bc6a2bc675244 SHA1 81ea3d73c632bef4d2427c2149777706eabd7c09 Loading... | |||||
| 85fc7c1efe47bc3bff741b3096c07873 | DocumentWrite | 80 B | 2025-03-10 | 2025-03-13 | |
Introduced by DocumentWrite First Seen 2025-03-10 Last Seen 2025-03-13 Times Seen 7 Size 80 B (80 bytes) MD5 85fc7c1efe47bc3bff741b3096c07873 SHA1 e21121c66035126c0979273568e0dfb99e855173 Loading... | |||||
| d167b784616fb7ba3d0be1e3c0504fa8 | DocumentWrite | 80 B | 2025-03-05 | 2025-07-17 | |
Introduced by DocumentWrite First Seen 2025-03-05 Last Seen 2025-07-17 Times Seen 70 Size 80 B (80 bytes) MD5 d167b784616fb7ba3d0be1e3c0504fa8 SHA1 e116bd58536956295517693696851997a18644a8 Loading... | |||||
| 454bf608e37ab7dcf6512dd399221cc6 | DocumentWrite | 18 B | 2023-03-08 | 2026-03-30 | |
Introduced by DocumentWrite First Seen 2023-03-08 Last Seen 2026-03-30 Times Seen 504 Size 18 B (18 bytes) MD5 454bf608e37ab7dcf6512dd399221cc6 SHA1 b78529b844ad0c62e262d9fa26c913005a7a1f75 Loading... | |||||
| 85727803d6eb03a6f19ae573eedacf52 | DocumentWrite | 737 B | 2025-03-11 | 2025-03-11 | |
Introduced by DocumentWrite First Seen 2025-03-11 Last Seen 2025-03-11 Times Seen 1 Size 737 B (737 bytes) MD5 85727803d6eb03a6f19ae573eedacf52 SHA1 a5aa65bca3d216ca48879eec5ed09eaa811826b9 Loading... | |||||
| 706349bf6a81c1e9878467b5a13a8853 | DocumentWrite | 15 B | 2024-12-05 | 2025-06-16 | |
Introduced by DocumentWrite First Seen 2024-12-05 Last Seen 2025-06-16 Times Seen 21 Size 15 B (15 bytes) MD5 706349bf6a81c1e9878467b5a13a8853 SHA1 e46b25fb243c96889cf3e66c18efae052135fff1 Loading... | |||||
| 1d1cd63882e5156e0831beaa6542e17c | DocumentWrite | 25 B | 2025-02-21 | 2026-01-28 | |
Introduced by DocumentWrite First Seen 2025-02-21 Last Seen 2026-01-28 Times Seen 289 Size 25 B (25 bytes) MD5 1d1cd63882e5156e0831beaa6542e17c SHA1 25e092750b5ff879f8c6960f67f2b93180ee7c8b Loading... | |||||
| 3a7f2ee9079b46a70e4da5811fd64e3a | DocumentWrite | 305 B | 2025-03-11 | 2025-03-11 | |
Introduced by DocumentWrite First Seen 2025-03-11 Last Seen 2025-03-11 Times Seen 2 Size 305 B (305 bytes) MD5 3a7f2ee9079b46a70e4da5811fd64e3a SHA1 bd8a02c24951f6dd646bdd7bf49d9f87d0da9485 Loading... | |||||
| 7ad501c594f2a480764df6e3b0bf9482 | DocumentWrite | 49 B | 2025-03-05 | 2025-07-17 | |
Introduced by DocumentWrite First Seen 2025-03-05 Last Seen 2025-07-17 Times Seen 22 Size 49 B (49 bytes) MD5 7ad501c594f2a480764df6e3b0bf9482 SHA1 49b2bb94dd3fe24211b813bf82c7e42040735660 Loading... | |||||
| 39de369f6b1d079e409e2297296409f5 | DocumentWrite | 24 B | 2025-03-05 | 2026-03-07 | |
Introduced by DocumentWrite First Seen 2025-03-05 Last Seen 2026-03-07 Times Seen 22 Size 24 B (24 bytes) MD5 39de369f6b1d079e409e2297296409f5 SHA1 7435395a632cde65079bfc072a9481e1371a295b Loading... | |||||
| 7c1ef871e5729656578cf5cc92487adf | DocumentWrite | 22 B | 2023-03-08 | 2026-03-30 | |
Introduced by DocumentWrite First Seen 2023-03-08 Last Seen 2026-03-30 Times Seen 536 Size 22 B (22 bytes) MD5 7c1ef871e5729656578cf5cc92487adf SHA1 8b84db261c35ca0a128b9e0da0b5c95a4ca2cfc3 Loading... | |||||
| 3bd660cacb22f60d648a4eefa9636705 | DocumentWrite | 37 B | 2023-03-08 | 2026-03-30 | |
Introduced by DocumentWrite First Seen 2023-03-08 Last Seen 2026-03-30 Times Seen 532 Size 37 B (37 bytes) MD5 3bd660cacb22f60d648a4eefa9636705 SHA1 fa969a501f3972dddc84d2a03eed570c3fa6cab0 Loading... | |||||
| 5abcf751a493ae268285a0367a03f0ec | DocumentWrite | 16 B | 2023-03-08 | 2026-03-30 | |
Introduced by DocumentWrite First Seen 2023-03-08 Last Seen 2026-03-30 Times Seen 537 Size 16 B (16 bytes) MD5 5abcf751a493ae268285a0367a03f0ec SHA1 8b5f220161d615f982f5e8b7ee0defcb449771d8 Loading... | |||||
| eacb4bce7e0a4cbc1274242a27064fb4 | DocumentWrite | 80 B | 2025-03-09 | 2025-03-14 | |
Introduced by DocumentWrite First Seen 2025-03-09 Last Seen 2025-03-14 Times Seen 10 Size 80 B (80 bytes) MD5 eacb4bce7e0a4cbc1274242a27064fb4 SHA1 2e1bc42c930bb1d335386c2814af2afb0dcab7fc Loading... | |||||
| 57810d6bb4e959c3aa8aaae4aefd6aa0 | DocumentWrite | 18 B | 2023-03-08 | 2026-03-30 | |
Introduced by DocumentWrite First Seen 2023-03-08 Last Seen 2026-03-30 Times Seen 522 Size 18 B (18 bytes) MD5 57810d6bb4e959c3aa8aaae4aefd6aa0 SHA1 6d1680d01c878f61b3542df987248d9e99e6fb21 Loading... | |||||
| 87734304f64ebca43313987cbe691537 | DocumentWrite | 87 B | 2025-02-22 | 2025-07-17 | |
Introduced by DocumentWrite First Seen 2025-02-22 Last Seen 2025-07-17 Times Seen 83 Size 87 B (87 bytes) MD5 87734304f64ebca43313987cbe691537 SHA1 b6d1d4ef2dc3aafb1fcc9f6d9b6d2a37a15c5f70 Loading... | |||||
| 6bd85cdacd953828055f77572bb72b08 | DocumentWrite | 12 B | 2023-03-08 | 2026-03-30 | |
Introduced by DocumentWrite First Seen 2023-03-08 Last Seen 2026-03-30 Times Seen 531 Size 12 B (12 bytes) MD5 6bd85cdacd953828055f77572bb72b08 SHA1 b1691fe6a7f6af9ec3390d14758678908317b8d9 Loading... | |||||
| eb80d8c60565e4f0ced43555d218c9ae | DocumentWrite | 21 B | 2023-03-08 | 2026-03-30 | |
Introduced by DocumentWrite First Seen 2023-03-08 Last Seen 2026-03-30 Times Seen 530 Size 21 B (21 bytes) MD5 eb80d8c60565e4f0ced43555d218c9ae SHA1 f8274beada9c19687c4ee029ca7352421de8af93 Loading... | |||||
| 1ef0bca0c8fe511a919ad12472e6c67f | DocumentWrite | 8 B | 2023-03-07 | 2026-04-01 | |
Introduced by DocumentWrite First Seen 2023-03-07 Last Seen 2026-04-01 Times Seen 8683 Size 8 B (8 bytes) MD5 1ef0bca0c8fe511a919ad12472e6c67f SHA1 1911560857da79f62a8b26817eeda52fa07cefc7 Loading... | |||||
| d7c2dfd3d495d8fde71ff3a593a83417 | DocumentWrite | 108 B | 2025-03-11 | 2025-03-11 | |
Introduced by DocumentWrite First Seen 2025-03-11 Last Seen 2025-03-11 Times Seen 2 Size 108 B (108 bytes) MD5 d7c2dfd3d495d8fde71ff3a593a83417 SHA1 f2d8d7735c02105b429146b27cfd72f880af86ab Loading... | |||||
| 7770bf7a0fb06e5a7d0684561f27a6b2 | DocumentWrite | 12 B | 2023-03-07 | 2026-03-30 | |
Introduced by DocumentWrite First Seen 2023-03-07 Last Seen 2026-03-30 Times Seen 627 Size 12 B (12 bytes) MD5 7770bf7a0fb06e5a7d0684561f27a6b2 SHA1 77f76489a710843450149a62660ef959adf936cb Loading... | |||||
| 4f527a76c950d6a6f954f0ee64d56a1c | DocumentWrite | 24 B | 2023-03-08 | 2026-03-30 | |
Introduced by DocumentWrite First Seen 2023-03-08 Last Seen 2026-03-30 Times Seen 526 Size 24 B (24 bytes) MD5 4f527a76c950d6a6f954f0ee64d56a1c SHA1 0c81eba24622f95fcc23eaebe5da9b9a2af2fc04 Loading... | |||||
| 25ff28d3d17fcec32d5b82bc99093a06 | DocumentWrite | 89 B | 2023-03-08 | 2026-03-30 | |
Introduced by DocumentWrite First Seen 2023-03-08 Last Seen 2026-03-30 Times Seen 535 Size 89 B (89 bytes) MD5 25ff28d3d17fcec32d5b82bc99093a06 SHA1 888f087034f9381c29a89d27dbb104ec97296b13 Loading... | |||||
| 73d0a7b3fab51beeee8ba428b9cd1d47 | DocumentWrite | 2 B | 2023-03-07 | 2026-03-30 | |
Introduced by DocumentWrite First Seen 2023-03-07 Last Seen 2026-03-30 Times Seen 986 Size 2 B (2 bytes) MD5 73d0a7b3fab51beeee8ba428b9cd1d47 SHA1 0b000dbedeec6e500a9fa717e6aa37b37fd20d12 Loading... | |||||
| 66bb8d18c47f1b626ddf2057c921c89a | DocumentWrite | 17 B | 2025-03-07 | 2026-03-07 | |
Introduced by DocumentWrite First Seen 2025-03-07 Last Seen 2026-03-07 Times Seen 12 Size 17 B (17 bytes) MD5 66bb8d18c47f1b626ddf2057c921c89a SHA1 2b3843567e7961e2ab2a2f0be709f1ae787e1f69 Loading... | |||||
| 0206f1da967b272d2f6195b401f8fde0 | DocumentWrite | 13 B | 2025-03-03 | 2026-03-07 | |
Introduced by DocumentWrite First Seen 2025-03-03 Last Seen 2026-03-07 Times Seen 18 Size 13 B (13 bytes) MD5 0206f1da967b272d2f6195b401f8fde0 SHA1 a5e1206c97a0213a5e9769a564a0e1b627bdd89f Loading... | |||||
| be10d07329ae472be47ecca38b841fcd | DocumentWrite | 37 B | 2023-03-08 | 2026-03-30 | |
Introduced by DocumentWrite First Seen 2023-03-08 Last Seen 2026-03-30 Times Seen 528 Size 37 B (37 bytes) MD5 be10d07329ae472be47ecca38b841fcd SHA1 a0295de618dcdba5c82a8a40118b21db0e81ad2f Loading... | |||||
| b2579848db2a6537e42c14b6a7ad3e21 | DocumentWrite | 8 B | 2023-03-08 | 2026-03-30 | |
Introduced by DocumentWrite First Seen 2023-03-08 Last Seen 2026-03-30 Times Seen 526 Size 8 B (8 bytes) MD5 b2579848db2a6537e42c14b6a7ad3e21 SHA1 880b9d54a7ba516804b884aadea5a5e52440d5ea Loading... | |||||
| 87bfcd306886a4c644f28f8a00aad812 | DocumentWrite | 21 B | 2023-03-08 | 2026-03-30 | |
Introduced by DocumentWrite First Seen 2023-03-08 Last Seen 2026-03-30 Times Seen 528 Size 21 B (21 bytes) MD5 87bfcd306886a4c644f28f8a00aad812 SHA1 758c385216304602339c2efe41559a85fb0ec795 Loading... | |||||
| ec7aa8802c425add8d6f484c0b5b2fb2 | DocumentWrite | 16 B | 2025-01-22 | 2025-09-21 | |
Introduced by DocumentWrite First Seen 2025-01-22 Last Seen 2025-09-21 Times Seen 276 Size 16 B (16 bytes) MD5 ec7aa8802c425add8d6f484c0b5b2fb2 SHA1 863117dace54477243106cf1b32a4cee497f3fbe Loading... | |||||
| b2c963766f0940fe09196b2d3950ce81 | DocumentWrite | 32 B | 2025-03-11 | 2025-03-11 | |
Introduced by DocumentWrite First Seen 2025-03-11 Last Seen 2025-03-11 Times Seen 2 Size 32 B (32 bytes) MD5 b2c963766f0940fe09196b2d3950ce81 SHA1 bd1a18bbf45d0e6bbfcefb2846f110df6b4abea3 Loading... | |||||
| 0b8da8f2ba7b1454523740927a43f37a | DocumentWrite | 20 B | 2023-03-08 | 2026-03-30 | |
Introduced by DocumentWrite First Seen 2023-03-08 Last Seen 2026-03-30 Times Seen 536 Size 20 B (20 bytes) MD5 0b8da8f2ba7b1454523740927a43f37a SHA1 233aebf08bec45fe37a7ec847fc6934b8aa753d8 Loading... | |||||
| a1afca2a60558251222b1592cb7b4af4 | DocumentWrite | 34 B | 2023-03-08 | 2026-03-30 | |
Introduced by DocumentWrite First Seen 2023-03-08 Last Seen 2026-03-30 Times Seen 527 Size 34 B (34 bytes) MD5 a1afca2a60558251222b1592cb7b4af4 SHA1 e48b065e8910bce288ab53edf61155fa630134a2 Loading... | |||||
| 863e407315fb6457a07c765919c8b291 | DocumentWrite | 25 B | 2025-03-03 | 2025-04-05 | |
Introduced by DocumentWrite First Seen 2025-03-03 Last Seen 2025-04-05 Times Seen 23 Size 25 B (25 bytes) MD5 863e407315fb6457a07c765919c8b291 SHA1 f6902d8e74c8dae7d11a9ade7fe122f2cc27be91 Loading... | |||||
| 1379b32933bfe76cb25e3a03bc1740d3 | DocumentWrite | 64 B | 2023-03-08 | 2026-03-30 | |
Introduced by DocumentWrite First Seen 2023-03-08 Last Seen 2026-03-30 Times Seen 361 Size 64 B (64 bytes) MD5 1379b32933bfe76cb25e3a03bc1740d3 SHA1 0c0f17262effbd22c8c255726929d6283c0a96ad Loading... | |||||
| 88d9604979a4df547485a6bb009abf80 | DocumentWrite | 17 B | 2023-03-08 | 2026-03-30 | |
Introduced by DocumentWrite First Seen 2023-03-08 Last Seen 2026-03-30 Times Seen 560 Size 17 B (17 bytes) MD5 88d9604979a4df547485a6bb009abf80 SHA1 8df4a2844c7e9828b13acebd173437b8c262b00d Loading... | |||||
| 7ac04a438710cbbfe115994fb6b7f99b | DocumentWrite | 26 B | 2025-03-07 | 2025-03-14 | |
Introduced by DocumentWrite First Seen 2025-03-07 Last Seen 2025-03-14 Times Seen 11 Size 26 B (26 bytes) MD5 7ac04a438710cbbfe115994fb6b7f99b SHA1 0576ab0de2338a11f19896183112407bc66b4f2a Loading... | |||||
| 759728acdf1fd11bfbe3d36ca1cbf958 | DocumentWrite | 74 B | 2023-03-08 | 2026-03-30 | |
Introduced by DocumentWrite First Seen 2023-03-08 Last Seen 2026-03-30 Times Seen 528 Size 74 B (74 bytes) MD5 759728acdf1fd11bfbe3d36ca1cbf958 SHA1 ac32ab4a79cbb13057c6fa5af9b992d9cdc73da1 Loading... | |||||
| 2c692d21dcbae89c9d1b269eeb24ab5d | DocumentWrite | 89 B | 2025-02-19 | 2025-03-14 | |
Introduced by DocumentWrite First Seen 2025-02-19 Last Seen 2025-03-14 Times Seen 27 Size 89 B (89 bytes) MD5 2c692d21dcbae89c9d1b269eeb24ab5d SHA1 2eab26c0c6049504c46e7e399fb8be16f540dd83 Loading... | |||||
| a707c44d4ede6416d54b71e077807bcd | DocumentWrite | 22 B | 2023-03-08 | 2026-03-30 | |
Introduced by DocumentWrite First Seen 2023-03-08 Last Seen 2026-03-30 Times Seen 532 Size 22 B (22 bytes) MD5 a707c44d4ede6416d54b71e077807bcd SHA1 b7928555cc066dc38a37aec7eed34718ee6a84ed Loading... | |||||
| 988055108b14196d2a885b0438fea042 | DocumentWrite | 65 B | 2025-03-11 | 2025-03-11 | |
Introduced by DocumentWrite First Seen 2025-03-11 Last Seen 2025-03-11 Times Seen 2 Size 65 B (65 bytes) MD5 988055108b14196d2a885b0438fea042 SHA1 70f0dc82c2e4ea0c86c68918cb58edfa9de0656e Loading... | |||||
| 93ab15c721e439c3452e7ec6de21d59d | DocumentWrite | 25 B | 2023-03-08 | 2026-03-30 | |
Introduced by DocumentWrite First Seen 2023-03-08 Last Seen 2026-03-30 Times Seen 504 Size 25 B (25 bytes) MD5 93ab15c721e439c3452e7ec6de21d59d SHA1 f03aa2a00cfde8475b54596a1923eb27a871eed9 Loading... | |||||
| eb6055db57c3441a7d45f941755dcf4b | DocumentWrite | 58 B | 2025-03-05 | 2025-03-14 | |
Introduced by DocumentWrite First Seen 2025-03-05 Last Seen 2025-03-14 Times Seen 12 Size 58 B (58 bytes) MD5 eb6055db57c3441a7d45f941755dcf4b SHA1 4a97dc4ea850cce78b7cb6f6c739ef65f1956985 Loading... | |||||
| a7c2a0314ce1e2f46c6f7504439ad2b1 | DocumentWrite | 74 B | 2025-03-11 | 2025-03-11 | |
Introduced by DocumentWrite First Seen 2025-03-11 Last Seen 2025-03-11 Times Seen 2 Size 74 B (74 bytes) MD5 a7c2a0314ce1e2f46c6f7504439ad2b1 SHA1 d0bf0a67ba0d7a3128d87ef0c461be0dd68e1793 Loading... | |||||
| 3b8ab77607db12dae0105fe93c14f90b | DocumentWrite | 11 B | 2023-03-08 | 2026-03-30 | |
Introduced by DocumentWrite First Seen 2023-03-08 Last Seen 2026-03-30 Times Seen 516 Size 11 B (11 bytes) MD5 3b8ab77607db12dae0105fe93c14f90b SHA1 50f16e7b85d363b4255a21f93bff93ef80b16979 Loading... | |||||
| 2ccdbcca12d231868b1c5c4be2bff34a | DocumentWrite | 50 B | 2023-03-08 | 2026-03-30 | |
Introduced by DocumentWrite First Seen 2023-03-08 Last Seen 2026-03-30 Times Seen 503 Size 50 B (50 bytes) MD5 2ccdbcca12d231868b1c5c4be2bff34a SHA1 b6bbb21b64712a3369777f04d9162a26d3cab12d Loading... | |||||
| 2d16ac8f548805c726cb940f5b882588 | DocumentWrite | 20 B | 2023-03-08 | 2026-03-07 | |
Introduced by DocumentWrite First Seen 2023-03-08 Last Seen 2026-03-07 Times Seen 449 Size 20 B (20 bytes) MD5 2d16ac8f548805c726cb940f5b882588 SHA1 7ae8375f2de0d176180ee3ac2f486429438b0a70 Loading... | |||||
| 15589d538f1489b176c6109f0a170a9a | DocumentWrite | 28 B | 2023-05-14 | 2026-03-07 | |
Introduced by DocumentWrite First Seen 2023-05-14 Last Seen 2026-03-07 Times Seen 450 Size 28 B (28 bytes) MD5 15589d538f1489b176c6109f0a170a9a SHA1 381539adb7b88519d16ac0796d3fe4d4cd5e7a8f Loading... | |||||
| 10e3e3576e015f01d005f68051f1642d | DocumentWrite | 103 B | 2025-03-11 | 2025-03-11 | |
Introduced by DocumentWrite First Seen 2025-03-11 Last Seen 2025-03-11 Times Seen 5 Size 103 B (103 bytes) MD5 10e3e3576e015f01d005f68051f1642d SHA1 0528b98be854281e9d8b97c7ea24cbdb2688bfd0 Loading... | |||||
| 7672c6376a1dca22b195d2b3391a99fd | DocumentWrite | 85 B | 2025-03-11 | 2025-03-13 | |
Introduced by DocumentWrite First Seen 2025-03-11 Last Seen 2025-03-13 Times Seen 3 Size 85 B (85 bytes) MD5 7672c6376a1dca22b195d2b3391a99fd SHA1 133db6e1d928eac26390bb345d3459d9f3dc0b16 Loading... | |||||
| 255a8ec9e505208a5c32714510cac65e | DocumentWrite | 117 B | 2025-03-11 | 2025-03-11 | |
Introduced by DocumentWrite First Seen 2025-03-11 Last Seen 2025-03-11 Times Seen 2 Size 117 B (117 bytes) MD5 255a8ec9e505208a5c32714510cac65e SHA1 e77e02a64d2baf7723b774948ef02c01962c0a9c Loading... | |||||
| 710267c3e5f97da0a8254f15833973a6 | DocumentWrite | 9 B | 2023-03-08 | 2026-03-30 | |
Introduced by DocumentWrite First Seen 2023-03-08 Last Seen 2026-03-30 Times Seen 591 Size 9 B (9 bytes) MD5 710267c3e5f97da0a8254f15833973a6 SHA1 88be33417123e5257d9b78c6cc3267acef2ab4ce Loading... | |||||
| dead0d4e58dc346ab722d97907a2f3f3 | DocumentWrite | 8 B | 2023-03-07 | 2026-03-30 | |
Introduced by DocumentWrite First Seen 2023-03-07 Last Seen 2026-03-30 Times Seen 597 Size 8 B (8 bytes) MD5 dead0d4e58dc346ab722d97907a2f3f3 SHA1 b1ce878937e4ad62f021477ffe61682b350a30b1 Loading... | |||||
| 49771a8e675f1ce0201e381683484ac5 | DocumentWrite | 37 B | 2023-03-08 | 2026-03-30 | |
Introduced by DocumentWrite First Seen 2023-03-08 Last Seen 2026-03-30 Times Seen 528 Size 37 B (37 bytes) MD5 49771a8e675f1ce0201e381683484ac5 SHA1 465502b7b07b68a26c5d626b62af85cd154f7c04 Loading... | |||||
| e572bc1500f1702b17cd3dad33bb5c91 | DocumentWrite | 56 B | 2025-03-09 | 2025-03-21 | |
Introduced by DocumentWrite First Seen 2025-03-09 Last Seen 2025-03-21 Times Seen 19 Size 56 B (56 bytes) MD5 e572bc1500f1702b17cd3dad33bb5c91 SHA1 634dfc2afde039987f43d7723fe1fcba186e474a Loading... | |||||
| 7cbf591c2dd6187388bbe45cce1acbcf | DocumentWrite | 26 B | 2023-03-08 | 2026-03-30 | |
Introduced by DocumentWrite First Seen 2023-03-08 Last Seen 2026-03-30 Times Seen 556 Size 26 B (26 bytes) MD5 7cbf591c2dd6187388bbe45cce1acbcf SHA1 4618aaf195087b1560ce820baaed0a5bb0c9d1c1 Loading... | |||||
| 1bcbc286f23bf7f4e4dbe6e3241fbd51 | DocumentWrite | 23 B | 2023-03-08 | 2026-03-30 | |
Introduced by DocumentWrite First Seen 2023-03-08 Last Seen 2026-03-30 Times Seen 535 Size 23 B (23 bytes) MD5 1bcbc286f23bf7f4e4dbe6e3241fbd51 SHA1 e50bfb9827970e213ce1aba3ba7510ce84db5d04 Loading... | |||||
| a74cd953a66ba9c61900c921b766594d | DocumentWrite | 134 B | 2025-03-11 | 2025-03-19 | |
Introduced by DocumentWrite First Seen 2025-03-11 Last Seen 2025-03-19 Times Seen 15 Size 134 B (134 bytes) MD5 a74cd953a66ba9c61900c921b766594d SHA1 9866e9f80ff6b9bd56bc6a0c2759891c814b473a Loading... | |||||
| a0002cc1248330670d4b031082171ef9 | DocumentWrite | 18 B | 2023-03-08 | 2026-03-30 | |
Introduced by DocumentWrite First Seen 2023-03-08 Last Seen 2026-03-30 Times Seen 528 Size 18 B (18 bytes) MD5 a0002cc1248330670d4b031082171ef9 SHA1 c0798805f16f4268d80efe436b7490f029eb1d98 Loading... | |||||
| a055e745f664b801e85f690cab9de143 | DocumentWrite | 70 B | 2025-03-03 | 2025-03-15 | |
Introduced by DocumentWrite First Seen 2025-03-03 Last Seen 2025-03-15 Times Seen 15 Size 70 B (70 bytes) MD5 a055e745f664b801e85f690cab9de143 SHA1 5174092bc1a87d61099de91f3b67dfe0e52fbf5c Loading... | |||||
| 9b558efde8862fed4f8b2c710d0abf6b | DocumentWrite | 70 B | 2025-03-09 | 2025-03-30 | |
Introduced by DocumentWrite First Seen 2025-03-09 Last Seen 2025-03-30 Times Seen 20 Size 70 B (70 bytes) MD5 9b558efde8862fed4f8b2c710d0abf6b SHA1 2655a5f40be5c2adecd5584f3cc8c1bbbabd4d20 Loading... | |||||
| e20a6897fbf9c74e20d16b67e7da6e13 | DocumentWrite | 74 B | 2025-03-11 | 2025-07-17 | |
Introduced by DocumentWrite First Seen 2025-03-11 Last Seen 2025-07-17 Times Seen 15 Size 74 B (74 bytes) MD5 e20a6897fbf9c74e20d16b67e7da6e13 SHA1 fc63f4ad95f5fdaf335e38f65ac4d5eacd0f0b9a Loading... | |||||
| ca4ebc9ac227aee0b1fffaf4c2e18c26 | DocumentWrite | 25 B | 2025-03-05 | 2026-01-28 | |
Introduced by DocumentWrite First Seen 2025-03-05 Last Seen 2026-01-28 Times Seen 106 Size 25 B (25 bytes) MD5 ca4ebc9ac227aee0b1fffaf4c2e18c26 SHA1 f6beff66f2830f290cf8180d1e65d109fb87b5d2 Loading... | |||||
| af22ed2a1bfe1cc4aa3f13c457e5947c | DocumentWrite | 77 B | 2025-03-11 | 2025-03-15 | |
Introduced by DocumentWrite First Seen 2025-03-11 Last Seen 2025-03-15 Times Seen 7 Size 77 B (77 bytes) MD5 af22ed2a1bfe1cc4aa3f13c457e5947c SHA1 7d19a7268ed3df639060da83c13022bdf2a67823 Loading... | |||||
| ab383f375501431c76e25472a12f56b3 | DocumentWrite | 92 B | 2025-03-11 | 2025-03-17 | |
Introduced by DocumentWrite First Seen 2025-03-11 Last Seen 2025-03-17 Times Seen 12 Size 92 B (92 bytes) MD5 ab383f375501431c76e25472a12f56b3 SHA1 0e3528d26bb1c6393809782ab84dd0a91f40c4df Loading... | |||||
| 46255dd4a33e25442596975d3b84238b | DocumentWrite | 42 B | 2023-03-08 | 2026-03-30 | |
Introduced by DocumentWrite First Seen 2023-03-08 Last Seen 2026-03-30 Times Seen 525 Size 42 B (42 bytes) MD5 46255dd4a33e25442596975d3b84238b SHA1 018c7e35c4dc259b85f75176caaaea1746e5dfa5 Loading... | |||||
| b0fa81681264d70538083a839f30691f | DocumentWrite | 74 B | 2025-03-11 | 2025-03-11 | |
Introduced by DocumentWrite First Seen 2025-03-11 Last Seen 2025-03-11 Times Seen 2 Size 74 B (74 bytes) MD5 b0fa81681264d70538083a839f30691f SHA1 4c6b269a9686f47a86fa487e2aa9d85720b1c153 Loading... | |||||
| 71dc0e3d86cfe62cc6bde2b1dc6747a3 | DocumentWrite | 24 B | 2023-03-08 | 2026-03-30 | |
Introduced by DocumentWrite First Seen 2023-03-08 Last Seen 2026-03-30 Times Seen 528 Size 24 B (24 bytes) MD5 71dc0e3d86cfe62cc6bde2b1dc6747a3 SHA1 e7fab5b33b27d19a0fa2a54cdd2501d8ff39ce76 Loading... | |||||
| be8ebd4ee9b5b0d1f6f1c733285c607e | DocumentWrite | 69 B | 2023-03-08 | 2026-03-30 | |
Introduced by DocumentWrite First Seen 2023-03-08 Last Seen 2026-03-30 Times Seen 529 Size 69 B (69 bytes) MD5 be8ebd4ee9b5b0d1f6f1c733285c607e SHA1 d7f5258aa2d6624a52155910521d11e0aa41f971 Loading... | |||||
| 98f241717382386b0bbc915697f4005d | DocumentWrite | 20 B | 2025-03-11 | 2025-03-11 | |
Introduced by DocumentWrite First Seen 2025-03-11 Last Seen 2025-03-11 Times Seen 2 Size 20 B (20 bytes) MD5 98f241717382386b0bbc915697f4005d SHA1 6039fc3a66f4be36192ad9e7f0101cc5f8020924 Loading... | |||||
| 45b0bd83bc435a6dd0c78dc5e9ec57a9 | DocumentWrite | 20 B | 2025-03-11 | 2025-03-13 | |
Introduced by DocumentWrite First Seen 2025-03-11 Last Seen 2025-03-13 Times Seen 3 Size 20 B (20 bytes) MD5 45b0bd83bc435a6dd0c78dc5e9ec57a9 SHA1 b570da553fece0bae8e1d41ca8dca4cbc60ae496 Loading... | |||||
| 59bf1169a6954388585e79b599a17239 | DocumentWrite | 8 B | 2023-03-07 | 2026-03-31 | |
Introduced by DocumentWrite First Seen 2023-03-07 Last Seen 2026-03-31 Times Seen 613 Size 8 B (8 bytes) MD5 59bf1169a6954388585e79b599a17239 SHA1 eb9c06ebd7012abc742c7cff87c00daf4b8cee3f Loading... | |||||
| 7b2d07013e0b71cba116e7bef05dbda8 | DocumentWrite | 67 B | 2025-03-05 | 2025-03-18 | |
Introduced by DocumentWrite First Seen 2025-03-05 Last Seen 2025-03-18 Times Seen 19 Size 67 B (67 bytes) MD5 7b2d07013e0b71cba116e7bef05dbda8 SHA1 bbe1cad156390c3415ce219b12eb6edd3124dbd1 Loading... | |||||
| 99ba5df2975e7056637ff034bf65055d | DocumentWrite | 49 B | 2025-03-09 | 2025-07-17 | |
Introduced by DocumentWrite First Seen 2025-03-09 Last Seen 2025-07-17 Times Seen 20 Size 49 B (49 bytes) MD5 99ba5df2975e7056637ff034bf65055d SHA1 f63b6cd698f7ee5bee9becea5c7be7f82b232171 Loading... | |||||
| ef465998dd89bda736fa2eb3e36a7196 | DocumentWrite | 35 B | 2025-03-03 | 2025-07-17 | |
Introduced by DocumentWrite First Seen 2025-03-03 Last Seen 2025-07-17 Times Seen 23 Size 35 B (35 bytes) MD5 ef465998dd89bda736fa2eb3e36a7196 SHA1 77764ccab302954deed3d8b8f2b1bec02e06b1e6 Loading... | |||||
| d0636655349af87f38c0543a39169aef | DocumentWrite | 119 B | 2025-03-11 | 2025-03-11 | |
Introduced by DocumentWrite First Seen 2025-03-11 Last Seen 2025-03-11 Times Seen 2 Size 119 B (119 bytes) MD5 d0636655349af87f38c0543a39169aef SHA1 a158fbe66e5d6143c73788150c3cafb9cab62b32 Loading... | |||||
| 71655d8c434fd9a966afae9bb4d585e9 | DocumentWrite | 37 B | 2023-03-08 | 2026-03-30 | |
Introduced by DocumentWrite First Seen 2023-03-08 Last Seen 2026-03-30 Times Seen 522 Size 37 B (37 bytes) MD5 71655d8c434fd9a966afae9bb4d585e9 SHA1 72691c0949cd72b0c1cff3ffafcf89cac9cf8ec0 Loading... | |||||
| 84327b1c4447e8e691fb244e27b0d829 | DocumentWrite | 38 B | 2023-03-08 | 2026-03-30 | |
Introduced by DocumentWrite First Seen 2023-03-08 Last Seen 2026-03-30 Times Seen 559 Size 38 B (38 bytes) MD5 84327b1c4447e8e691fb244e27b0d829 SHA1 5062cbb836293dcbf02147dc53dfc758559ec53b Loading... | |||||
| 428997c39a8294087f9f7cc7f8f90ab0 | DocumentWrite | 17 B | 2025-03-11 | 2025-03-11 | |
Introduced by DocumentWrite First Seen 2025-03-11 Last Seen 2025-03-11 Times Seen 2 Size 17 B (17 bytes) MD5 428997c39a8294087f9f7cc7f8f90ab0 SHA1 8b731e819920aa79f1a347de73f116a9116619e3 Loading... | |||||
| b47e3ff9ff2403bf3c0b51fe5da940ce | DocumentWrite | 13 B | 2025-03-05 | 2025-03-15 | |
Introduced by DocumentWrite First Seen 2025-03-05 Last Seen 2025-03-15 Times Seen 14 Size 13 B (13 bytes) MD5 b47e3ff9ff2403bf3c0b51fe5da940ce SHA1 229b3b36218b1c55e60d2d78a0261cca74090fc8 Loading... | |||||
| 6b8093f94058edf7a218bd99efc4dd17 | DocumentWrite | 87 B | 2025-01-22 | 2025-07-17 | |
Introduced by DocumentWrite First Seen 2025-01-22 Last Seen 2025-07-17 Times Seen 94 Size 87 B (87 bytes) MD5 6b8093f94058edf7a218bd99efc4dd17 SHA1 6a9970cd0a4df5a0f10f518c88d1b17a5b838653 Loading... | |||||
| 87dab65a4b395a057a4296b98a85a96f | DocumentWrite | 23 B | 2023-03-08 | 2026-03-30 | |
Introduced by DocumentWrite First Seen 2023-03-08 Last Seen 2026-03-30 Times Seen 536 Size 23 B (23 bytes) MD5 87dab65a4b395a057a4296b98a85a96f SHA1 7ccbbf5a08a94493664528f336e2c9da328bde3e Loading... | |||||
| 4582d93975def3809698c252e6ec744c | DocumentWrite | 65 B | 2023-03-08 | 2026-03-30 | |
Introduced by DocumentWrite First Seen 2023-03-08 Last Seen 2026-03-30 Times Seen 529 Size 65 B (65 bytes) MD5 4582d93975def3809698c252e6ec744c SHA1 a9207aa3df35bf72d5d4c58394d21ff74b7ecea9 Loading... | |||||
| 4ec8f1770db50e55ea283e162d736093 | DocumentWrite | 9 B | 2023-03-08 | 2026-03-30 | |
Introduced by DocumentWrite First Seen 2023-03-08 Last Seen 2026-03-30 Times Seen 528 Size 9 B (9 bytes) MD5 4ec8f1770db50e55ea283e162d736093 SHA1 a4178403fc0b4b90e0a45dfca3f71a7fba834598 Loading... | |||||
| 849ff777e93fb424498b2f8be0b276a5 | DocumentWrite | 9 B | 2023-03-08 | 2026-03-30 | |
Introduced by DocumentWrite First Seen 2023-03-08 Last Seen 2026-03-30 Times Seen 536 Size 9 B (9 bytes) MD5 849ff777e93fb424498b2f8be0b276a5 SHA1 605960811c9986fd08c6780ea9aefc0b4c38fea9 Loading... | |||||
| c5adf2f008eed8ad92fc5c1bdf871cfc | DocumentWrite | 144 B | 2025-03-05 | 2025-03-18 | |
Introduced by DocumentWrite First Seen 2025-03-05 Last Seen 2025-03-18 Times Seen 19 Size 144 B (144 bytes) MD5 c5adf2f008eed8ad92fc5c1bdf871cfc SHA1 a353e882ca2a9f50887cb8567b8645651f513af7 Loading... | |||||
| 3cb120eea3b5cec1f5836a2d45fa1601 | DocumentWrite | 29 B | 2023-03-08 | 2026-03-30 | |
Introduced by DocumentWrite First Seen 2023-03-08 Last Seen 2026-03-30 Times Seen 527 Size 29 B (29 bytes) MD5 3cb120eea3b5cec1f5836a2d45fa1601 SHA1 15ca5924e4d7603bca69346f22462306baf47c11 Loading... | |||||
| ba3874223dcac2fea70a4eb96267bfad | DocumentWrite | 89 B | 2025-02-19 | 2025-07-17 | |
Introduced by DocumentWrite First Seen 2025-02-19 Last Seen 2025-07-17 Times Seen 85 Size 89 B (89 bytes) MD5 ba3874223dcac2fea70a4eb96267bfad SHA1 afa14eddc0e1b0369ea6e9ae1bb377df552b1480 Loading... | |||||
| 01eaf16a633589ab5a4e8b5df7937f41 | DocumentWrite | 59 B | 2025-03-03 | 2025-03-15 | |
Introduced by DocumentWrite First Seen 2025-03-03 Last Seen 2025-03-15 Times Seen 15 Size 59 B (59 bytes) MD5 01eaf16a633589ab5a4e8b5df7937f41 SHA1 f1ec93f1c07d6a7f60db94436ce743003973b5b9 Loading... | |||||
| 08d06a7926c0cdc4b0c196592f120233 | DocumentWrite | 89 B | 2024-12-27 | 2025-07-17 | |
Introduced by DocumentWrite First Seen 2024-12-27 Last Seen 2025-07-17 Times Seen 96 Size 89 B (89 bytes) MD5 08d06a7926c0cdc4b0c196592f120233 SHA1 88b696b847fd116e05d9142346cb058f9bb7b133 Loading... | |||||
| fd13aff34c4d69595a6e7ee388e3c77d | DocumentWrite | 18 B | 2025-03-11 | 2025-03-21 | |
Introduced by DocumentWrite First Seen 2025-03-11 Last Seen 2025-03-21 Times Seen 14 Size 18 B (18 bytes) MD5 fd13aff34c4d69595a6e7ee388e3c77d SHA1 bf2feef2cbcd71f881ee44badd241293420d7993 Loading... | |||||
| df449802b89e5ba790f68e4eb6066e51 | DocumentWrite | 34 B | 2023-03-08 | 2026-03-30 | |
Introduced by DocumentWrite First Seen 2023-03-08 Last Seen 2026-03-30 Times Seen 529 Size 34 B (34 bytes) MD5 df449802b89e5ba790f68e4eb6066e51 SHA1 4624394256111db28e529a7d71270afc454e77d4 Loading... | |||||
| e2ffcf4ba08fe3cb1573e132a758eedb | DocumentWrite | 86 B | 2023-08-25 | 2026-03-07 | |
Introduced by DocumentWrite First Seen 2023-08-25 Last Seen 2026-03-07 Times Seen 452 Size 86 B (86 bytes) MD5 e2ffcf4ba08fe3cb1573e132a758eedb SHA1 e449c1566cf5fd8a2eec69209a71c84fd4c64a6e Loading... | |||||
| 72c538931d3b09fb9abde1a7c207ea90 | DocumentWrite | 64 B | 2025-03-11 | 2025-03-11 | |
Introduced by DocumentWrite First Seen 2025-03-11 Last Seen 2025-03-11 Times Seen 2 Size 64 B (64 bytes) MD5 72c538931d3b09fb9abde1a7c207ea90 SHA1 3f75119a34f1c122595202c1af2bbed50ba51860 Loading... | |||||
| 4fce555e02a6070b9bdc2cd8f786147f | DocumentWrite | 13 B | 2023-03-08 | 2026-03-30 | |
Introduced by DocumentWrite First Seen 2023-03-08 Last Seen 2026-03-30 Times Seen 528 Size 13 B (13 bytes) MD5 4fce555e02a6070b9bdc2cd8f786147f SHA1 dddf43eb3fbec58977049e55c19090767d2262ac Loading... | |||||
| ed84931079c72ecf462773bc65b3ca43 | DocumentWrite | 70 B | 2025-03-05 | 2025-03-14 | |
Introduced by DocumentWrite First Seen 2025-03-05 Last Seen 2025-03-14 Times Seen 12 Size 70 B (70 bytes) MD5 ed84931079c72ecf462773bc65b3ca43 SHA1 3b6ed2081e27e343db05892a48cb0b52d05fe832 Loading... | |||||
| b722ca4b943a528deac3a2266814526b | DocumentWrite | 74 B | 2023-03-08 | 2026-03-30 | |
Introduced by DocumentWrite First Seen 2023-03-08 Last Seen 2026-03-30 Times Seen 528 Size 74 B (74 bytes) MD5 b722ca4b943a528deac3a2266814526b SHA1 36f6a28a1528178293e36dcc01114b27e896365d Loading... | |||||
| cfd720396806955bcb49882d3bb6cb35 | DocumentWrite | 82 B | 2025-03-07 | 2025-07-17 | |
Introduced by DocumentWrite First Seen 2025-03-07 Last Seen 2025-07-17 Times Seen 21 Size 82 B (82 bytes) MD5 cfd720396806955bcb49882d3bb6cb35 SHA1 48993d94514c6838b6442463ca4f97a65b13e912 Loading... | |||||
| 23191d83cb75b5af61ea3dd426a957b4 | DocumentWrite | 87 B | 2023-03-08 | 2026-03-30 | |
Introduced by DocumentWrite First Seen 2023-03-08 Last Seen 2026-03-30 Times Seen 525 Size 87 B (87 bytes) MD5 23191d83cb75b5af61ea3dd426a957b4 SHA1 133608afd06ae279dd113760a3aff69dd213fc8d Loading... | |||||
| b87dfbf66f2dc57244ca2061f8b828ef | DocumentWrite | 39 B | 2023-03-08 | 2026-03-30 | |
Introduced by DocumentWrite First Seen 2023-03-08 Last Seen 2026-03-30 Times Seen 494 Size 39 B (39 bytes) MD5 b87dfbf66f2dc57244ca2061f8b828ef SHA1 7eeffcb99194d47722adcf5b7f2d1a020724fc49 Loading... | |||||
| def0c1fe5c642d969c1d416e092a8fa3 | DocumentWrite | 22 B | 2023-03-08 | 2026-03-30 | |
Introduced by DocumentWrite First Seen 2023-03-08 Last Seen 2026-03-30 Times Seen 504 Size 22 B (22 bytes) MD5 def0c1fe5c642d969c1d416e092a8fa3 SHA1 6f3e96cd49517ef74815d931034d703c11ada969 Loading... | |||||
| 8625cff5ca83e45c5957b2b16338d81b | DocumentWrite | 86 B | 2023-03-08 | 2026-03-30 | |
Introduced by DocumentWrite First Seen 2023-03-08 Last Seen 2026-03-30 Times Seen 527 Size 86 B (86 bytes) MD5 8625cff5ca83e45c5957b2b16338d81b SHA1 3cb4937ad97939730b5f10aef78701e674694a45 Loading... | |||||
| 3ede92777869c97deef3440e30f45e52 | DocumentWrite | 26 B | 2023-03-08 | 2026-03-30 | |
Introduced by DocumentWrite First Seen 2023-03-08 Last Seen 2026-03-30 Times Seen 504 Size 26 B (26 bytes) MD5 3ede92777869c97deef3440e30f45e52 SHA1 3fefc8ffda3e9c34546bacf59b1666a8d4bca815 Loading... | |||||
| ce1fb577c6c8951504c5a7d2e44c5069 | DocumentWrite | 38 B | 2025-03-11 | 2025-03-11 | |
Introduced by DocumentWrite First Seen 2025-03-11 Last Seen 2025-03-11 Times Seen 2 Size 38 B (38 bytes) MD5 ce1fb577c6c8951504c5a7d2e44c5069 SHA1 a94b2d55b7e7de9c9b250d58385252112be873eb Loading... | |||||
| f47494b59ec218c4ee41ec1952540299 | DocumentWrite | 25 B | 2023-08-25 | 2026-03-07 | |
Introduced by DocumentWrite First Seen 2023-08-25 Last Seen 2026-03-07 Times Seen 452 Size 25 B (25 bytes) MD5 f47494b59ec218c4ee41ec1952540299 SHA1 241bc5200e12585e0cc1dafd579fae73ccd0cf32 Loading... | |||||
| f9f73c2c6062eb6db6f067c31b85ecd0 | DocumentWrite | 24 B | 2023-03-08 | 2026-03-30 | |
Introduced by DocumentWrite First Seen 2023-03-08 Last Seen 2026-03-30 Times Seen 528 Size 24 B (24 bytes) MD5 f9f73c2c6062eb6db6f067c31b85ecd0 SHA1 0c02201944976ef9bc1cccf9a060a605e7d040a2 Loading... | |||||
| 559110968de57f8fd0cd9d6c6393c517 | DocumentWrite | 12 B | 2023-03-08 | 2026-03-30 | |
Introduced by DocumentWrite First Seen 2023-03-08 Last Seen 2026-03-30 Times Seen 528 Size 12 B (12 bytes) MD5 559110968de57f8fd0cd9d6c6393c517 SHA1 a1c92fe6d0561d20be62af8eaf7cc7f9e2bd1273 Loading... | |||||
| 6c4181fa65331d7f8383e2f6252025bc | DocumentWrite | 20 B | 2023-03-08 | 2026-03-30 | |
Introduced by DocumentWrite First Seen 2023-03-08 Last Seen 2026-03-30 Times Seen 526 Size 20 B (20 bytes) MD5 6c4181fa65331d7f8383e2f6252025bc SHA1 71d8ef56be73e1a285139df608121251c7b38881 Loading... | |||||
| 9e171ebd8038a0cae1edfe56b2cdf212 | DocumentWrite | 24 B | 2025-03-03 | 2026-03-02 | |
Introduced by DocumentWrite First Seen 2025-03-03 Last Seen 2026-03-02 Times Seen 23 Size 24 B (24 bytes) MD5 9e171ebd8038a0cae1edfe56b2cdf212 SHA1 868387056a36b3a0b571ccba0c7c34a4d090449a Loading... | |||||
| 51eedd0b8bf56ec26994a491e385bc2f | DocumentWrite | 270 B | 2025-03-11 | 2025-03-11 | |
Introduced by DocumentWrite First Seen 2025-03-11 Last Seen 2025-03-11 Times Seen 2 Size 270 B (270 bytes) MD5 51eedd0b8bf56ec26994a491e385bc2f SHA1 16837c038c6f2d6a52d8abeeedf177a01815244b Loading... | |||||
| 9bbc4284c2635e7752284fe60ee900f2 | DocumentWrite | 123 B | 2025-03-11 | 2025-03-11 | |
Introduced by DocumentWrite First Seen 2025-03-11 Last Seen 2025-03-11 Times Seen 2 Size 123 B (123 bytes) MD5 9bbc4284c2635e7752284fe60ee900f2 SHA1 5075ec95d79a431517656e57da5dfb3ea3016a01 Loading... | |||||
| c6ad07600e2a35d41fa35c5d091d5391 | DocumentWrite | 35 B | 2023-03-08 | 2026-03-30 | |
Introduced by DocumentWrite First Seen 2023-03-08 Last Seen 2026-03-30 Times Seen 532 Size 35 B (35 bytes) MD5 c6ad07600e2a35d41fa35c5d091d5391 SHA1 cce78422dc9faa9dbea0b1cd556d82cd1e58f2eb Loading... | |||||
| bf48a70bfad362ccbc513233669114bc | DocumentWrite | 19 B | 2023-03-08 | 2026-03-30 | |
Introduced by DocumentWrite First Seen 2023-03-08 Last Seen 2026-03-30 Times Seen 509 Size 19 B (19 bytes) MD5 bf48a70bfad362ccbc513233669114bc SHA1 d25d1d0f6cb37e4ea198ef75ae50a278a880ce9e Loading... | |||||
| fce36a6d09105a7fe570c98d3e390b0f | DocumentWrite | 6 B | 2023-03-10 | 2026-01-22 | |
Introduced by DocumentWrite First Seen 2023-03-10 Last Seen 2026-01-22 Times Seen 168 Size 6 B (6 bytes) MD5 fce36a6d09105a7fe570c98d3e390b0f SHA1 5f5b4e90727f8706ac15c6d4e148113b24049c4b Loading... | |||||
| 4b8fea8c511bc7643bfff84fc7d35490 | DocumentWrite | 80 B | 2025-03-05 | 2025-03-19 | |
Introduced by DocumentWrite First Seen 2025-03-05 Last Seen 2025-03-19 Times Seen 20 Size 80 B (80 bytes) MD5 4b8fea8c511bc7643bfff84fc7d35490 SHA1 125e210572c5945cf70383f6fedb5d0960d1daed Loading... | |||||
| 11e10406b86e234322e84e1fa15bce9d | DocumentWrite | 74 B | 2025-03-11 | 2025-03-11 | |
Introduced by DocumentWrite First Seen 2025-03-11 Last Seen 2025-03-11 Times Seen 2 Size 74 B (74 bytes) MD5 11e10406b86e234322e84e1fa15bce9d SHA1 af30dbcbeff994a8a30d83ac803799fa3f40cd4e Loading... | |||||
| fbe2ba797813db8e437efdf89fb3f2ee | DocumentWrite | 16 B | 2023-03-08 | 2026-03-30 | |
Introduced by DocumentWrite First Seen 2023-03-08 Last Seen 2026-03-30 Times Seen 565 Size 16 B (16 bytes) MD5 fbe2ba797813db8e437efdf89fb3f2ee SHA1 24636f955370634e09443e183064507e1e3d838f Loading... | |||||
| 60feaaf34d2ed26a30b9bc6a437699ce | DocumentWrite | 15 B | 2025-01-22 | 2025-09-21 | |
Introduced by DocumentWrite First Seen 2025-01-22 Last Seen 2025-09-21 Times Seen 275 Size 15 B (15 bytes) MD5 60feaaf34d2ed26a30b9bc6a437699ce SHA1 92cb28508bea9f36dc8f9105ae8939a792759e9b Loading... | |||||
| 69fc8972306571cbdf9be2c0eca10ae8 | DocumentWrite | 74 B | 2025-03-07 | 2026-03-07 | |
Introduced by DocumentWrite First Seen 2025-03-07 Last Seen 2026-03-07 Times Seen 19 Size 74 B (74 bytes) MD5 69fc8972306571cbdf9be2c0eca10ae8 SHA1 5871c1318c3ea143444085aadacc5e1eaba2d94a Loading... | |||||
| eef599df4b86d848208bf3c7c11caf96 | DocumentWrite | 35 B | 2025-03-03 | 2025-07-17 | |
Introduced by DocumentWrite First Seen 2025-03-03 Last Seen 2025-07-17 Times Seen 23 Size 35 B (35 bytes) MD5 eef599df4b86d848208bf3c7c11caf96 SHA1 75cc3ae040b09fe3869d48bb0e034056bc9e3ee0 Loading... | |||||
| 43af1a041b70831d8215df491c80a19f | DocumentWrite | 34 B | 2023-03-08 | 2026-03-30 | |
Introduced by DocumentWrite First Seen 2023-03-08 Last Seen 2026-03-30 Times Seen 536 Size 34 B (34 bytes) MD5 43af1a041b70831d8215df491c80a19f SHA1 1b50f53d4442476902cfaff0e51368e5f9a01baa Loading... | |||||
| 3b631c7f93468db28e447613adb65843 | DocumentWrite | 17 B | 2025-03-11 | 2025-03-11 | |
Introduced by DocumentWrite First Seen 2025-03-11 Last Seen 2025-03-11 Times Seen 2 Size 17 B (17 bytes) MD5 3b631c7f93468db28e447613adb65843 SHA1 370d11aa1792731d7c0102b49da15b1bdbd71df1 Loading... | |||||
| 151b05dfc7a53adabcedfe2a486e5d26 | DocumentWrite | 18 B | 2023-03-08 | 2026-03-30 | |
Introduced by DocumentWrite First Seen 2023-03-08 Last Seen 2026-03-30 Times Seen 528 Size 18 B (18 bytes) MD5 151b05dfc7a53adabcedfe2a486e5d26 SHA1 30d68f36bd540f040972800d0dae050f6d1f0966 Loading... | |||||
| 6b34aa298219e264beead997d7909e8c | DocumentWrite | 36 B | 2023-03-08 | 2026-03-30 | |
Introduced by DocumentWrite First Seen 2023-03-08 Last Seen 2026-03-30 Times Seen 497 Size 36 B (36 bytes) MD5 6b34aa298219e264beead997d7909e8c SHA1 27b4ac63551f4fddabf9a1e0b2ad154d09467cbd Loading... | |||||
| 910fcff8b858f0e27ae6df7cc5eb3423 | DocumentWrite | 87 B | 2025-02-11 | 2025-07-17 | |
Introduced by DocumentWrite First Seen 2025-02-11 Last Seen 2025-07-17 Times Seen 88 Size 87 B (87 bytes) MD5 910fcff8b858f0e27ae6df7cc5eb3423 SHA1 aa9e593245482260c8d4770848b4430e6dc53e74 Loading... | |||||
| 96f946c57d416c6766f240db16116373 | DocumentWrite | 86 B | 2023-03-08 | 2026-03-30 | |
Introduced by DocumentWrite First Seen 2023-03-08 Last Seen 2026-03-30 Times Seen 357 Size 86 B (86 bytes) MD5 96f946c57d416c6766f240db16116373 SHA1 27fb94057e866eb69ac49b488f13201cf0f0988c Loading... | |||||
| 4b328d23c86ce0236ab788a2d7249ed3 | DocumentWrite | 36 B | 2023-08-25 | 2026-03-07 | |
Introduced by DocumentWrite First Seen 2023-08-25 Last Seen 2026-03-07 Times Seen 452 Size 36 B (36 bytes) MD5 4b328d23c86ce0236ab788a2d7249ed3 SHA1 92371c5195348e65d1ae9e0a2310ab911fdb3996 Loading... | |||||
| 294593a21275a2f9392036d71e165123 | DocumentWrite | 11 B | 2023-03-08 | 2026-03-30 | |
Introduced by DocumentWrite First Seen 2023-03-08 Last Seen 2026-03-30 Times Seen 572 Size 11 B (11 bytes) MD5 294593a21275a2f9392036d71e165123 SHA1 5827de4e0f7e0ced37cd70ca8591138aa57c058b Loading... | |||||
| e4a6366d98770413bcea559ca5437cb9 | DocumentWrite | 12 B | 2023-03-08 | 2026-03-30 | |
Introduced by DocumentWrite First Seen 2023-03-08 Last Seen 2026-03-30 Times Seen 527 Size 12 B (12 bytes) MD5 e4a6366d98770413bcea559ca5437cb9 SHA1 aefe86d5603e8d30a4d2fc532e8c98d1d69b7ae5 Loading... | |||||
| 3b28c59cb3f8114dc91d5696c74aa1a8 | DocumentWrite | 145 B | 2025-03-11 | 2025-03-11 | |
Introduced by DocumentWrite First Seen 2025-03-11 Last Seen 2025-03-11 Times Seen 4 Size 145 B (145 bytes) MD5 3b28c59cb3f8114dc91d5696c74aa1a8 SHA1 4348b213f78defbd8cc1518e50716e8328cbf376 Loading... | |||||
| fabb38b2733ff6b748f35968020e19a2 | DocumentWrite | 51 B | 2025-02-22 | 2026-01-20 | |
Introduced by DocumentWrite First Seen 2025-02-22 Last Seen 2026-01-20 Times Seen 74 Size 51 B (51 bytes) MD5 fabb38b2733ff6b748f35968020e19a2 SHA1 40ad2928ed3abfb6e49276dc4941da8826c96162 Loading... | |||||
| 9b0eab6f1fbbe4a3d6e633de02c3c1c4 | DocumentWrite | 13 B | 2025-03-09 | 2025-03-14 | |
Introduced by DocumentWrite First Seen 2025-03-09 Last Seen 2025-03-14 Times Seen 10 Size 13 B (13 bytes) MD5 9b0eab6f1fbbe4a3d6e633de02c3c1c4 SHA1 f5cb87612236d83206203e44e27932553110be73 Loading... | |||||
| c9bc36a017ed50d38a036bc802edfdfa | DocumentWrite | 112 B | 2025-03-03 | 2025-03-15 | |
Introduced by DocumentWrite First Seen 2025-03-03 Last Seen 2025-03-15 Times Seen 15 Size 112 B (112 bytes) MD5 c9bc36a017ed50d38a036bc802edfdfa SHA1 e7d76decb24fb1081faff973b01ee34ee1790cc2 Loading... | |||||
| 64c805355eb75ef7fc0e23d2e59bf1fc | DocumentWrite | 87 B | 2025-03-03 | 2025-03-14 | |
Introduced by DocumentWrite First Seen 2025-03-03 Last Seen 2025-03-14 Times Seen 13 Size 87 B (87 bytes) MD5 64c805355eb75ef7fc0e23d2e59bf1fc SHA1 dffda356fea7b36fb2f2837288e3d7adce0e0417 Loading... | |||||
| f0918c160a62b37d992f4d002dbac34b | DocumentWrite | 23 B | 2023-03-07 | 2026-03-30 | |
Introduced by DocumentWrite First Seen 2023-03-07 Last Seen 2026-03-30 Times Seen 1849 Size 23 B (23 bytes) MD5 f0918c160a62b37d992f4d002dbac34b SHA1 7518f90a4eac82794cd3cad0ec18749b30c1b585 Loading... | |||||
| ae0cb1f4e8ff1542ebb00dfe3ded11e7 | DocumentWrite | 21 B | 2023-03-08 | 2026-03-30 | |
Introduced by DocumentWrite First Seen 2023-03-08 Last Seen 2026-03-30 Times Seen 521 Size 21 B (21 bytes) MD5 ae0cb1f4e8ff1542ebb00dfe3ded11e7 SHA1 465c8f7c64a72572a4becd135bff6254220ac887 Loading... | |||||
| e2d0d0af5257197ef3309c583b1fba09 | DocumentWrite | 22 B | 2023-03-08 | 2026-03-30 | |
Introduced by DocumentWrite First Seen 2023-03-08 Last Seen 2026-03-30 Times Seen 533 Size 22 B (22 bytes) MD5 e2d0d0af5257197ef3309c583b1fba09 SHA1 5f4c35ebb7925a1cf0cfc6d5e2524658c9262328 Loading... | |||||
| f09e881819e1810c8ab70dbe80f5642d | DocumentWrite | 63 B | 2025-03-07 | 2025-03-15 | |
Introduced by DocumentWrite First Seen 2025-03-07 Last Seen 2025-03-15 Times Seen 13 Size 63 B (63 bytes) MD5 f09e881819e1810c8ab70dbe80f5642d SHA1 31b30d51ab8324799e67abd64d41a3959058c196 Loading... | |||||
| a4f8e4b33888ecf7ee3d285debfbe846 | DocumentWrite | 19 B | 2025-03-11 | 2025-03-11 | |
Introduced by DocumentWrite First Seen 2025-03-11 Last Seen 2025-03-11 Times Seen 2 Size 19 B (19 bytes) MD5 a4f8e4b33888ecf7ee3d285debfbe846 SHA1 64c96b26ad0f134fd7bdd520239ad8e6dda78e2c Loading... | |||||
| c4186310cad044828cf7420d3204ddfd | DocumentWrite | 126 B | 2023-03-08 | 2026-03-30 | |
Introduced by DocumentWrite First Seen 2023-03-08 Last Seen 2026-03-30 Times Seen 509 Size 126 B (126 bytes) MD5 c4186310cad044828cf7420d3204ddfd SHA1 fc9c2d430be00e702832d87fc46e466f8d460bfc Loading... | |||||
| 3fbec51df8aad195a8bad983d83bc20b | DocumentWrite | 30 B | 2023-03-08 | 2026-03-30 | |
Introduced by DocumentWrite First Seen 2023-03-08 Last Seen 2026-03-30 Times Seen 536 Size 30 B (30 bytes) MD5 3fbec51df8aad195a8bad983d83bc20b SHA1 cb78242d300ec3bd541416bd655e9968da3781ee Loading... | |||||
| 5d99f21e9f032b6f7f7b6b96f4c1eedd | DocumentWrite | 65 B | 2025-03-03 | 2025-03-15 | |
Introduced by DocumentWrite First Seen 2025-03-03 Last Seen 2025-03-15 Times Seen 15 Size 65 B (65 bytes) MD5 5d99f21e9f032b6f7f7b6b96f4c1eedd SHA1 bbc2502bf1a61e885805f6b4534dfaad35d1a0fa Loading... | |||||
| 6efd7733b91bccc1f13873f162cf692b | DocumentWrite | 47 B | 2023-03-08 | 2026-03-30 | |
Introduced by DocumentWrite First Seen 2023-03-08 Last Seen 2026-03-30 Times Seen 504 Size 47 B (47 bytes) MD5 6efd7733b91bccc1f13873f162cf692b SHA1 ac2ab5b4dabb44f1fa894ce2db44895619cacb90 Loading... | |||||
| ef463b65f19b1ccb30ae5a4d0a89b622 | DocumentWrite | 17 B | 2023-03-08 | 2026-03-30 | |
Introduced by DocumentWrite First Seen 2023-03-08 Last Seen 2026-03-30 Times Seen 536 Size 17 B (17 bytes) MD5 ef463b65f19b1ccb30ae5a4d0a89b622 SHA1 8310670fbe3bc71c5cf4ec696ae52ddbe2517be1 Loading... | |||||
| 8d729fcf2afd1890ea41a030a50c95da | DocumentWrite | 40 B | 2025-03-07 | 2025-03-18 | |
Introduced by DocumentWrite First Seen 2025-03-07 Last Seen 2025-03-18 Times Seen 18 Size 40 B (40 bytes) MD5 8d729fcf2afd1890ea41a030a50c95da SHA1 6a69640aaadc7e16250d4a02c94838c0f0ed9341 Loading... | |||||
| 1b3b1248b63547bb5f20da3e3ae5d05d | DocumentWrite | 20 B | 2023-03-08 | 2026-03-30 | |
Introduced by DocumentWrite First Seen 2023-03-08 Last Seen 2026-03-30 Times Seen 526 Size 20 B (20 bytes) MD5 1b3b1248b63547bb5f20da3e3ae5d05d SHA1 87bd548b1d60f6728cbe466dc3dfc496f2a593a4 Loading... | |||||
| ba8150e524c60920adad543daf38e6f8 | DocumentWrite | 18 B | 2023-03-08 | 2026-03-30 | |
Introduced by DocumentWrite First Seen 2023-03-08 Last Seen 2026-03-30 Times Seen 535 Size 18 B (18 bytes) MD5 ba8150e524c60920adad543daf38e6f8 SHA1 5127b2b65b3c9d47e03766f4a0026c796b21f444 Loading... | |||||
| dd0059b8e168bb73b08161823d73f5b1 | DocumentWrite | 7 B | 2023-03-08 | 2026-03-30 | |
Introduced by DocumentWrite First Seen 2023-03-08 Last Seen 2026-03-30 Times Seen 567 Size 7 B (7 bytes) MD5 dd0059b8e168bb73b08161823d73f5b1 SHA1 44e2c7a2d199c8319916014eeba25c70730adaee Loading... | |||||
| 7dfcf6db88bda51fee29a5819c28cfee | DocumentWrite | 24 B | 2023-03-08 | 2026-03-30 | |
Introduced by DocumentWrite First Seen 2023-03-08 Last Seen 2026-03-30 Times Seen 526 Size 24 B (24 bytes) MD5 7dfcf6db88bda51fee29a5819c28cfee SHA1 8673b8886dff38ea65186fe2b4cbbb292d99dc54 Loading... | |||||
| 064d75794df7c0cf0ae393a1464906a4 | DocumentWrite | 87 B | 2025-03-09 | 2025-07-17 | |
Introduced by DocumentWrite First Seen 2025-03-09 Last Seen 2025-07-17 Times Seen 68 Size 87 B (87 bytes) MD5 064d75794df7c0cf0ae393a1464906a4 SHA1 5a6dface8981a127b61a7c4c0b6316ca13890dfb Loading... | |||||
| a501d3d199094695df5a1135309bd4f1 | DocumentWrite | 18 B | 2025-03-03 | 2026-03-07 | |
Introduced by DocumentWrite First Seen 2025-03-03 Last Seen 2026-03-07 Times Seen 17 Size 18 B (18 bytes) MD5 a501d3d199094695df5a1135309bd4f1 SHA1 a75969d0a017f462c9b61b37bd8f7ef61216a581 Loading... | |||||
| ba3ebe678c08db03362306d1a0898032 | DocumentWrite | 45 B | 2023-03-08 | 2026-03-30 | |
Introduced by DocumentWrite First Seen 2023-03-08 Last Seen 2026-03-30 Times Seen 522 Size 45 B (45 bytes) MD5 ba3ebe678c08db03362306d1a0898032 SHA1 2096acf9bf6a0abb689709f09ae876c99978fd0a Loading... | |||||
| 787607d677057353c583e20e155760eb | DocumentWrite | 65 B | 2025-03-11 | 2025-03-13 | |
Introduced by DocumentWrite First Seen 2025-03-11 Last Seen 2025-03-13 Times Seen 3 Size 65 B (65 bytes) MD5 787607d677057353c583e20e155760eb SHA1 32af9c58ed56c596adf2ae34c729e9c686fc4979 Loading... | |||||
| 5a654fadd9f15e698203c169d5d64a9a | DocumentWrite | 79 B | 2023-03-08 | 2026-03-30 | |
Introduced by DocumentWrite First Seen 2023-03-08 Last Seen 2026-03-30 Times Seen 529 Size 79 B (79 bytes) MD5 5a654fadd9f15e698203c169d5d64a9a SHA1 03225c84ddefb8c112dcc3d9b0c180f7d0920c84 Loading... | |||||
| 61c6e6e989c9ed858b4227d22fbea8b8 | DocumentWrite | 79 B | 2025-03-07 | 2025-03-14 | |
Introduced by DocumentWrite First Seen 2025-03-07 Last Seen 2025-03-14 Times Seen 11 Size 79 B (79 bytes) MD5 61c6e6e989c9ed858b4227d22fbea8b8 SHA1 c06262d39a9add93d5f10c4ab0151bb069fe1233 Loading... | |||||
| c7fabe2c78721ccad4c9c2b6921e001b | DocumentWrite | 13 B | 2025-03-11 | 2025-03-11 | |
Introduced by DocumentWrite First Seen 2025-03-11 Last Seen 2025-03-11 Times Seen 2 Size 13 B (13 bytes) MD5 c7fabe2c78721ccad4c9c2b6921e001b SHA1 cf81ac4a2c490999cee9b25119daa6da4bb0a7a2 Loading... | |||||
| 48d2432465dcdbc96f21be2b3d0f6f34 | DocumentWrite | 25 B | 2023-03-08 | 2026-03-30 | |
Introduced by DocumentWrite First Seen 2023-03-08 Last Seen 2026-03-30 Times Seen 528 Size 25 B (25 bytes) MD5 48d2432465dcdbc96f21be2b3d0f6f34 SHA1 6feb6b41a249fe34ee71741196fcf3621f848bcf Loading... | |||||
| 221e5cc14d94a7b68c2b84f3786620d0 | DocumentWrite | 10 B | 2023-03-08 | 2026-03-30 | |
Introduced by DocumentWrite First Seen 2023-03-08 Last Seen 2026-03-30 Times Seen 606 Size 10 B (10 bytes) MD5 221e5cc14d94a7b68c2b84f3786620d0 SHA1 dbb2294979ee63eb509dbfc9b575fd46ef81bbfc Loading... | |||||
| 5647ddb7ac66880717a930455e75be37 | DocumentWrite | 16 B | 2023-03-07 | 2026-03-30 | |
Introduced by DocumentWrite First Seen 2023-03-07 Last Seen 2026-03-30 Times Seen 1183 Size 16 B (16 bytes) MD5 5647ddb7ac66880717a930455e75be37 SHA1 a196e71fb217ce060e727e0124b1c0b5caf0a736 Loading... | |||||
| a46b17c70c2acc057375e99e392acf23 | DocumentWrite | 66 B | 2025-03-09 | 2025-03-14 | |
Introduced by DocumentWrite First Seen 2025-03-09 Last Seen 2025-03-14 Times Seen 10 Size 66 B (66 bytes) MD5 a46b17c70c2acc057375e99e392acf23 SHA1 363da58951ee6f060cabb04bfc6465f22084c3f9 Loading... | |||||
| 5d4405b90cbc58055df9b9c6f2420345 | DocumentWrite | 8 B | 2023-03-07 | 2026-03-30 | |
Introduced by DocumentWrite First Seen 2023-03-07 Last Seen 2026-03-30 Times Seen 520 Size 8 B (8 bytes) MD5 5d4405b90cbc58055df9b9c6f2420345 SHA1 970f74f3b167c05e9a998fd83dad1add73272496 Loading... | |||||
| 37f439179daa4c77cb3f2659bec504c5 | DocumentWrite | 29 B | 2023-03-08 | 2026-03-30 | |
Introduced by DocumentWrite First Seen 2023-03-08 Last Seen 2026-03-30 Times Seen 528 Size 29 B (29 bytes) MD5 37f439179daa4c77cb3f2659bec504c5 SHA1 3a257af4f3a068aeece0c7b451eedb1051d2a935 Loading... | |||||
| e113c64e6415bd272e74ed95bbc49bfe | DocumentWrite | 72 B | 2025-03-07 | 2025-03-14 | |
Introduced by DocumentWrite First Seen 2025-03-07 Last Seen 2025-03-14 Times Seen 11 Size 72 B (72 bytes) MD5 e113c64e6415bd272e74ed95bbc49bfe SHA1 5ef0386de510a03fa5932e533d42d5c14aabdfd0 Loading... | |||||
| ac9f5d5c877ecaa5446454ce0da77b93 | DocumentWrite | 36 B | 2023-03-08 | 2026-03-30 | |
Introduced by DocumentWrite First Seen 2023-03-08 Last Seen 2026-03-30 Times Seen 497 Size 36 B (36 bytes) MD5 ac9f5d5c877ecaa5446454ce0da77b93 SHA1 c9ad2042eeab7bb0450bd05d2e8306746f6e2bc1 Loading... | |||||
| f5c2e6a4e8fc39a5bec7c03893891d24 | DocumentWrite | 29 B | 2023-03-08 | 2026-03-30 | |
Introduced by DocumentWrite First Seen 2023-03-08 Last Seen 2026-03-30 Times Seen 527 Size 29 B (29 bytes) MD5 f5c2e6a4e8fc39a5bec7c03893891d24 SHA1 921c236bc41d5ba931d1ec2299529735659564ca Loading... | |||||
| 0a7c127b744b1ecb9f57b85ef2335f62 | DocumentWrite | 28 B | 2025-03-11 | 2025-03-11 | |
Introduced by DocumentWrite First Seen 2025-03-11 Last Seen 2025-03-11 Times Seen 2 Size 28 B (28 bytes) MD5 0a7c127b744b1ecb9f57b85ef2335f62 SHA1 32a26c6f36bf37172f72c7e38870af03d62a00cd Loading... | |||||
| 4d252ae7251d5228b59be1efb4698b20 | DocumentWrite | 91 B | 2025-03-11 | 2025-03-11 | |
Introduced by DocumentWrite First Seen 2025-03-11 Last Seen 2025-03-11 Times Seen 2 Size 91 B (91 bytes) MD5 4d252ae7251d5228b59be1efb4698b20 SHA1 5993533d7564f77e767d7433b2f91a87a49adf77 Loading... | |||||
| a582b6b05357b7d31b234baa92cd428f | DocumentWrite | 22 B | 2023-03-08 | 2026-03-30 | |
Introduced by DocumentWrite First Seen 2023-03-08 Last Seen 2026-03-30 Times Seen 504 Size 22 B (22 bytes) MD5 a582b6b05357b7d31b234baa92cd428f SHA1 21cfed6a219b78946702b54ffc8ba99e7d586dd1 Loading... | |||||
| 6330c1dfa53e486be78d8aa8ef022b2a | DocumentWrite | 13 B | 2023-03-08 | 2026-03-30 | |
Introduced by DocumentWrite First Seen 2023-03-08 Last Seen 2026-03-30 Times Seen 566 Size 13 B (13 bytes) MD5 6330c1dfa53e486be78d8aa8ef022b2a SHA1 ea6b5cf835555be18eaaaa1d5be0d426aa32567e Loading... | |||||
| 27e010e3944bc7c48645c9bce61c641b | DocumentWrite | 35 B | 2025-03-11 | 2025-03-15 | |
Introduced by DocumentWrite First Seen 2025-03-11 Last Seen 2025-03-15 Times Seen 7 Size 35 B (35 bytes) MD5 27e010e3944bc7c48645c9bce61c641b SHA1 140e644b68368dd36f782b0d195fd56034c0ada3 Loading... | |||||
| 190f5ca1cb10dd843aa93ec619cee64c | DocumentWrite | 17 B | 2023-03-08 | 2026-03-30 | |
Introduced by DocumentWrite First Seen 2023-03-08 Last Seen 2026-03-30 Times Seen 527 Size 17 B (17 bytes) MD5 190f5ca1cb10dd843aa93ec619cee64c SHA1 d5cb44f04117e7bc7542e3164a35d09f5f1df9a9 Loading... | |||||
| de4f44573274ac7ae50df10f6ce65fee | DocumentWrite | 33 B | 2025-03-10 | 2025-03-14 | |
Introduced by DocumentWrite First Seen 2025-03-10 Last Seen 2025-03-14 Times Seen 9 Size 33 B (33 bytes) MD5 de4f44573274ac7ae50df10f6ce65fee SHA1 3a5ad6d74c58d52505335b563ce6ecdc866f9e99 Loading... | |||||
| a863ef880d38205922394b347db463aa | DocumentWrite | 18 B | 2025-03-11 | 2025-03-29 | |
Introduced by DocumentWrite First Seen 2025-03-11 Last Seen 2025-03-29 Times Seen 13 Size 18 B (18 bytes) MD5 a863ef880d38205922394b347db463aa SHA1 a049735ca3096a60cffb1555d70e0178030c297d Loading... | |||||
| 1fb3bcd3fa374bfaada72c03f172e33c | DocumentWrite | 225 B | 2024-09-22 | 2026-03-17 | |
Introduced by DocumentWrite First Seen 2024-09-22 Last Seen 2026-03-17 Times Seen 483 Size 225 B (225 bytes) MD5 1fb3bcd3fa374bfaada72c03f172e33c SHA1 cf7ed672f3073b7d3a16f13d012135ebb063438e Loading... | |||||
| 4cc3ae514224f0fba3a12dc7857abb10 | DocumentWrite | 73 B | 2025-03-11 | 2025-03-13 | |
Introduced by DocumentWrite First Seen 2025-03-11 Last Seen 2025-03-13 Times Seen 3 Size 73 B (73 bytes) MD5 4cc3ae514224f0fba3a12dc7857abb10 SHA1 e24a40fdf03205f2e0b9f923726b7a30380cd379 Loading... | |||||
| 196d07dccaf4a20fbd25295f6e0b719d | DocumentWrite | 65 B | 2025-03-03 | 2025-03-15 | |
Introduced by DocumentWrite First Seen 2025-03-03 Last Seen 2025-03-15 Times Seen 15 Size 65 B (65 bytes) MD5 196d07dccaf4a20fbd25295f6e0b719d SHA1 cb2e5b500c3010da12fe8e17a7deb4a9a59c28b4 Loading... | |||||
| 2a72d39614420b08e27e92c3b9a8b54c | DocumentWrite | 23 B | 2023-03-08 | 2026-03-30 | |
Introduced by DocumentWrite First Seen 2023-03-08 Last Seen 2026-03-30 Times Seen 525 Size 23 B (23 bytes) MD5 2a72d39614420b08e27e92c3b9a8b54c SHA1 bed6f384279191bed38416596ff260c1cebb205c Loading... | |||||
| e2be29e0f3c3edbc9b45db723ab91220 | DocumentWrite | 98 B | 2023-03-08 | 2026-03-30 | |
Introduced by DocumentWrite First Seen 2023-03-08 Last Seen 2026-03-30 Times Seen 510 Size 98 B (98 bytes) MD5 e2be29e0f3c3edbc9b45db723ab91220 SHA1 88fdacf8dd40b26709f856b0835532645d6ac875 Loading... | |||||
| ee24dd08099c5e47cacff5c0890d96a8 | DocumentWrite | 75 B | 2024-07-01 | 2025-03-18 | |
Introduced by DocumentWrite First Seen 2024-07-01 Last Seen 2025-03-18 Times Seen 43 Size 75 B (75 bytes) MD5 ee24dd08099c5e47cacff5c0890d96a8 SHA1 278a6aa2077d66525f9877a2ebe18e4932f0ee5e Loading... | |||||
| 7bd1c36644b947a3407d7e2f16e477d7 | DocumentWrite | 87 B | 2025-03-11 | 2025-07-17 | |
Introduced by DocumentWrite First Seen 2025-03-11 Last Seen 2025-07-17 Times Seen 65 Size 87 B (87 bytes) MD5 7bd1c36644b947a3407d7e2f16e477d7 SHA1 4491e2b2f0e20307ace85f171af22852ff77a7e5 Loading... | |||||
| ab6862d14be49091b6a91c5b1f5e9d8e | DocumentWrite | 117 B | 2025-03-11 | 2025-03-11 | |
Introduced by DocumentWrite First Seen 2025-03-11 Last Seen 2025-03-11 Times Seen 2 Size 117 B (117 bytes) MD5 ab6862d14be49091b6a91c5b1f5e9d8e SHA1 43deca7c84e5109c106580e3ce09845decdd6ff7 Loading... | |||||
| 8ad744c203a4df2aea3cb1587a8607f2 | DocumentWrite | 8 B | 2023-03-08 | 2026-03-30 | |
Introduced by DocumentWrite First Seen 2023-03-08 Last Seen 2026-03-30 Times Seen 583 Size 8 B (8 bytes) MD5 8ad744c203a4df2aea3cb1587a8607f2 SHA1 8abe651c905d1bedd2891129cc2ba52dd70d931d Loading... | |||||
| e5a39445986c1419a98a7719ab050c27 | DocumentWrite | 113 B | 2025-03-11 | 2025-03-11 | |
Introduced by DocumentWrite First Seen 2025-03-11 Last Seen 2025-03-11 Times Seen 2 Size 113 B (113 bytes) MD5 e5a39445986c1419a98a7719ab050c27 SHA1 1aa335e73a95e97e548a3cd3f53f7261f3deeb2e Loading... | |||||
| d3cf93f96665dcf77145510ae8957730 | DocumentWrite | 20 B | 2023-03-08 | 2026-03-30 | |
Introduced by DocumentWrite First Seen 2023-03-08 Last Seen 2026-03-30 Times Seen 536 Size 20 B (20 bytes) MD5 d3cf93f96665dcf77145510ae8957730 SHA1 8b4f74e5c702b130fca5b3f2287539e7369fa9cc Loading... | |||||
| fb3ffcb037dd987f02454e62a5387e6c | DocumentWrite | 67 B | 2025-03-03 | 2025-03-13 | |
Introduced by DocumentWrite First Seen 2025-03-03 Last Seen 2025-03-13 Times Seen 11 Size 67 B (67 bytes) MD5 fb3ffcb037dd987f02454e62a5387e6c SHA1 826ce7480dd1c1ead195f26c713b796116439673 Loading... | |||||
| 4f6a289d21b3b127189b4b804bc93141 | DocumentWrite | 69 B | 2025-03-07 | 2025-03-14 | |
Introduced by DocumentWrite First Seen 2025-03-07 Last Seen 2025-03-14 Times Seen 11 Size 69 B (69 bytes) MD5 4f6a289d21b3b127189b4b804bc93141 SHA1 8f6806de708149658c340b5f2cac24a08d49439f Loading... | |||||
| 4f2fbf2e55136fae7a172c6dae0d13be | DocumentWrite | 4 B | 2023-03-07 | 2026-03-31 | |
Introduced by DocumentWrite First Seen 2023-03-07 Last Seen 2026-03-31 Times Seen 692 Size 4 B (4 bytes) MD5 4f2fbf2e55136fae7a172c6dae0d13be SHA1 e0bafe976d92fbad43d8806b0e6d3460192e10aa Loading... | |||||
| 00d98b0e69c42405164a080cc6eafb46 | DocumentWrite | 65 B | 2025-03-07 | 2025-03-15 | |
Introduced by DocumentWrite First Seen 2025-03-07 Last Seen 2025-03-15 Times Seen 13 Size 65 B (65 bytes) MD5 00d98b0e69c42405164a080cc6eafb46 SHA1 6bd19e153c27425eb8099fa6eaed7cffb17f2942 Loading... | |||||
| f2517a4d38a1da140e336cf685d4205a | DocumentWrite | 70 B | 2025-03-11 | 2025-03-13 | |
Introduced by DocumentWrite First Seen 2025-03-11 Last Seen 2025-03-13 Times Seen 3 Size 70 B (70 bytes) MD5 f2517a4d38a1da140e336cf685d4205a SHA1 1607e7f417b3ebf63f8f5bde9b8a9f590a8503d8 Loading... | |||||
| e157e15f03b3540a6363738f43c7e2b1 | DocumentWrite | 87 B | 2025-03-03 | 2025-03-14 | |
Introduced by DocumentWrite First Seen 2025-03-03 Last Seen 2025-03-14 Times Seen 13 Size 87 B (87 bytes) MD5 e157e15f03b3540a6363738f43c7e2b1 SHA1 81ee29cf5d03691c0702323905a802b97b856f78 Loading... | |||||
| bb8c796a1f2e1ed32e30ade18efdd9d6 | DocumentWrite | 108 B | 2025-03-11 | 2025-03-19 | |
Introduced by DocumentWrite First Seen 2025-03-11 Last Seen 2025-03-19 Times Seen 13 Size 108 B (108 bytes) MD5 bb8c796a1f2e1ed32e30ade18efdd9d6 SHA1 042f50dc1b0c35b418eb42a43a53635a98128193 Loading... | |||||
| ae858549d2a1a970139fd17ff682f622 | DocumentWrite | 16 B | 2023-03-08 | 2026-03-30 | |
Introduced by DocumentWrite First Seen 2023-03-08 Last Seen 2026-03-30 Times Seen 523 Size 16 B (16 bytes) MD5 ae858549d2a1a970139fd17ff682f622 SHA1 10a390f05e233457c62658b220e1f5e02b04e0d7 Loading... | |||||
| 004cd30ed96ff04fb20a4ccaef134abf | DocumentWrite | 117 B | 2025-03-03 | 2025-03-15 | |
Introduced by DocumentWrite First Seen 2025-03-03 Last Seen 2025-03-15 Times Seen 15 Size 117 B (117 bytes) MD5 004cd30ed96ff04fb20a4ccaef134abf SHA1 8834bf90e90c55f3b1de1b01fe3e781911af7a54 Loading... | |||||
| 95c7aeadb16e7f5a80cc9cee2b173179 | DocumentWrite | 55 B | 2023-03-08 | 2026-03-30 | |
Introduced by DocumentWrite First Seen 2023-03-08 Last Seen 2026-03-30 Times Seen 528 Size 55 B (55 bytes) MD5 95c7aeadb16e7f5a80cc9cee2b173179 SHA1 94d0b51b19dd7e8d0c7f6c2f44b4255a87e2112b Loading... | |||||
| e7c824e22ff21c8517362924fd363042 | DocumentWrite | 6 B | 2023-03-08 | 2026-03-30 | |
Introduced by DocumentWrite First Seen 2023-03-08 Last Seen 2026-03-30 Times Seen 505 Size 6 B (6 bytes) MD5 e7c824e22ff21c8517362924fd363042 SHA1 6b1fde34faddcc3649fa8591c520d26b11a62a82 Loading... | |||||
| 7aa4620e6c38e58d9033f2cf6213af0d | DocumentWrite | 18 B | 2023-03-08 | 2026-03-30 | |
Introduced by DocumentWrite First Seen 2023-03-08 Last Seen 2026-03-30 Times Seen 532 Size 18 B (18 bytes) MD5 7aa4620e6c38e58d9033f2cf6213af0d SHA1 1cec27a03356e2e5da22244824a062c2b0cd6c64 Loading... | |||||
| 18869034c8d27cf3bf2372f44fb906fc | DocumentWrite | 18 B | 2023-03-08 | 2026-03-30 | |
Introduced by DocumentWrite First Seen 2023-03-08 Last Seen 2026-03-30 Times Seen 504 Size 18 B (18 bytes) MD5 18869034c8d27cf3bf2372f44fb906fc SHA1 b2b6099de78b84398d1f9878edc434f6553db450 Loading... | |||||
| a752c0ecedee454922888c28d9313580 | DocumentWrite | 89 B | 2025-03-03 | 2025-07-17 | |
Introduced by DocumentWrite First Seen 2025-03-03 Last Seen 2025-07-17 Times Seen 71 Size 89 B (89 bytes) MD5 a752c0ecedee454922888c28d9313580 SHA1 f03081092fac4a1861c783b80ed91e727a1865ee Loading... | |||||
| ae8f4070b8f42cdd8c0ecb8e3cf9c2ca | DocumentWrite | 88 B | 2025-01-22 | 2025-03-27 | |
Introduced by DocumentWrite First Seen 2025-01-22 Last Seen 2025-03-27 Times Seen 67 Size 88 B (88 bytes) MD5 ae8f4070b8f42cdd8c0ecb8e3cf9c2ca SHA1 977dc3d888120ac5b372efc63a05bbcf96162f6b Loading... | |||||
| 01ef28e6d4fea5386ba1b6d3cfc334c8 | DocumentWrite | 78 B | 2023-03-08 | 2026-03-30 | |
Introduced by DocumentWrite First Seen 2023-03-08 Last Seen 2026-03-30 Times Seen 529 Size 78 B (78 bytes) MD5 01ef28e6d4fea5386ba1b6d3cfc334c8 SHA1 9009ef159faa0e46bcb5159673b99e27d980b1c7 Loading... | |||||
| 74548ec44fb9609cae40487b13734b54 | DocumentWrite | 22 B | 2023-03-08 | 2026-03-30 | |
Introduced by DocumentWrite First Seen 2023-03-08 Last Seen 2026-03-30 Times Seen 501 Size 22 B (22 bytes) MD5 74548ec44fb9609cae40487b13734b54 SHA1 05cee77e05a73b943aaf5b09866b1e29b0753bfc Loading... | |||||
| 08b52e01521f2c20a92788bbfbef7933 | DocumentWrite | 53 B | 2025-03-11 | 2025-03-11 | |
Introduced by DocumentWrite First Seen 2025-03-11 Last Seen 2025-03-11 Times Seen 2 Size 53 B (53 bytes) MD5 08b52e01521f2c20a92788bbfbef7933 SHA1 728d318209c591cd578d66aa673891065da61f98 Loading... | |||||
| 42812231a11c38c1380c681424abc6ce | DocumentWrite | 37 B | 2025-02-23 | 2025-03-13 | |
Introduced by DocumentWrite First Seen 2025-02-23 Last Seen 2025-03-13 Times Seen 22 Size 37 B (37 bytes) MD5 42812231a11c38c1380c681424abc6ce SHA1 d49c07cf327f0b960767e929e81e678a5d6902b0 Loading... | |||||
| c600212f4190e9976c1140dab736d113 | DocumentWrite | 22 B | 2023-03-08 | 2026-03-30 | |
Introduced by DocumentWrite First Seen 2023-03-08 Last Seen 2026-03-30 Times Seen 528 Size 22 B (22 bytes) MD5 c600212f4190e9976c1140dab736d113 SHA1 91c0046fd17e09e329671fb5863a2ca0e7b70a2a Loading... | |||||
| 2bb70b7321a006b96c18eaa8333bf4e6 | DocumentWrite | 89 B | 2025-02-11 | 2025-07-17 | |
Introduced by DocumentWrite First Seen 2025-02-11 Last Seen 2025-07-17 Times Seen 88 Size 89 B (89 bytes) MD5 2bb70b7321a006b96c18eaa8333bf4e6 SHA1 d821ecd62f152c6e46afa3500db6e066b87da3e7 Loading... | |||||
| 60e8d3de9703cb3667c2fc70049d65ee | DocumentWrite | 20 B | 2023-03-07 | 2026-03-30 | |
Introduced by DocumentWrite First Seen 2023-03-07 Last Seen 2026-03-30 Times Seen 607 Size 20 B (20 bytes) MD5 60e8d3de9703cb3667c2fc70049d65ee SHA1 6df4f18df9680518d370957d671c422b4c3946cf Loading... | |||||
| c98c8ad63a2423a08d826006250fd252 | DocumentWrite | 20 B | 2023-03-08 | 2026-03-30 | |
Introduced by DocumentWrite First Seen 2023-03-08 Last Seen 2026-03-30 Times Seen 528 Size 20 B (20 bytes) MD5 c98c8ad63a2423a08d826006250fd252 SHA1 ecee292345ef2293c6794d8dbcef164ab8093fd1 Loading... | |||||
| 331256b59351eb50a322b4a1e665af9a | DocumentWrite | 120 B | 2025-03-03 | 2025-07-17 | |
Introduced by DocumentWrite First Seen 2025-03-03 Last Seen 2025-07-17 Times Seen 71 Size 120 B (120 bytes) MD5 331256b59351eb50a322b4a1e665af9a SHA1 f808ab12502b0d391b7628dc1e860803478ca1d7 Loading... | |||||
| 8d9362260747e0c6297b82c6349cf894 | DocumentWrite | 28 B | 2024-09-19 | 2025-03-14 | |
Introduced by DocumentWrite First Seen 2024-09-19 Last Seen 2025-03-14 Times Seen 13 Size 28 B (28 bytes) MD5 8d9362260747e0c6297b82c6349cf894 SHA1 d996f3c09acf3718f38e1da86df7c309f5fc1d2e Loading... | |||||
| 76c7170c3ed0d5a0e17c4e4410bb741f | DocumentWrite | 37 B | 2025-03-07 | 2025-03-14 | |
Introduced by DocumentWrite First Seen 2025-03-07 Last Seen 2025-03-14 Times Seen 11 Size 37 B (37 bytes) MD5 76c7170c3ed0d5a0e17c4e4410bb741f SHA1 77893bf1862c96754a5456f6698a76f69e9f5757 Loading... | |||||
| 1da4aa20e78cd81a4efce698c8b09716 | DocumentWrite | 47 B | 2023-03-08 | 2026-03-30 | |
Introduced by DocumentWrite First Seen 2023-03-08 Last Seen 2026-03-30 Times Seen 526 Size 47 B (47 bytes) MD5 1da4aa20e78cd81a4efce698c8b09716 SHA1 0f0093b0ad35d63f95b63a55c256c7f6c78cdfa3 Loading... | |||||
| 1fba9f82d5c1fc1d07bd277dbe275160 | DocumentWrite | 35 B | 2023-03-08 | 2026-03-30 | |
Introduced by DocumentWrite First Seen 2023-03-08 Last Seen 2026-03-30 Times Seen 384 Size 35 B (35 bytes) MD5 1fba9f82d5c1fc1d07bd277dbe275160 SHA1 0b0b7620f868eebc114d23d4d59745c6482110ea Loading... | |||||
| a9ce06d8a47f663b4ebd0d1c9a376fb6 | DocumentWrite | 78 B | 2025-03-11 | 2025-03-11 | |
Introduced by DocumentWrite First Seen 2025-03-11 Last Seen 2025-03-11 Times Seen 2 Size 78 B (78 bytes) MD5 a9ce06d8a47f663b4ebd0d1c9a376fb6 SHA1 9d852a831d52d3f389930afab4722625a5830ea5 Loading... | |||||
| 7ca18e31f140e604305a27ac321509d1 | DocumentWrite | 39 B | 2023-03-08 | 2026-03-30 | |
Introduced by DocumentWrite First Seen 2023-03-08 Last Seen 2026-03-30 Times Seen 498 Size 39 B (39 bytes) MD5 7ca18e31f140e604305a27ac321509d1 SHA1 af5dd5c0f88bc8bafc2e9d8143a246099afb940d Loading... | |||||
| 078df85b549dc3210c26ea9c7d12d96a | DocumentWrite | 37 B | 2023-03-08 | 2026-03-30 | |
Introduced by DocumentWrite First Seen 2023-03-08 Last Seen 2026-03-30 Times Seen 505 Size 37 B (37 bytes) MD5 078df85b549dc3210c26ea9c7d12d96a SHA1 9320bee554d31657a7a736a051f9327d1b0cf068 Loading... | |||||
| 24b35d1c8578308421c1d5c3e4fa60a4 | DocumentWrite | 25 B | 2023-03-08 | 2026-03-30 | |
Introduced by DocumentWrite First Seen 2023-03-08 Last Seen 2026-03-30 Times Seen 512 Size 25 B (25 bytes) MD5 24b35d1c8578308421c1d5c3e4fa60a4 SHA1 bd48081cffa25d135c8e6abe966fa732d1093f47 Loading... | |||||
| ba4750237f098d484059d2b8c4de643a | DocumentWrite | 3.2 kB | 2025-01-22 | 2025-04-03 | |
Introduced by DocumentWrite First Seen 2025-01-22 Last Seen 2025-04-03 Times Seen 95 Size 3.2 kB (3182 bytes) MD5 ba4750237f098d484059d2b8c4de643a SHA1 eb70a93704a70581169e38366343193ddd109ed5 Loading... | |||||
| e44fcf22f4c93b6d0f5622efd0f72ffd | DocumentWrite | 261 B | 2025-03-11 | 2025-03-11 | |
Introduced by DocumentWrite First Seen 2025-03-11 Last Seen 2025-03-11 Times Seen 2 Size 261 B (261 bytes) MD5 e44fcf22f4c93b6d0f5622efd0f72ffd SHA1 f6571962f40f1ada3ea41cea1312e7c6584ec8f7 Loading... | |||||
| 2b12979471b8f3617c3414844f625df9 | DocumentWrite | 47 B | 2023-03-08 | 2026-03-30 | |
Introduced by DocumentWrite First Seen 2023-03-08 Last Seen 2026-03-30 Times Seen 504 Size 47 B (47 bytes) MD5 2b12979471b8f3617c3414844f625df9 SHA1 4e7b002b58c76b6086a27ce2e74dee7c538def88 Loading... | |||||
| 368eb3a87d273e1096ebb343e868bdd2 | DocumentWrite | 112 B | 2025-03-03 | 2025-03-15 | |
Introduced by DocumentWrite First Seen 2025-03-03 Last Seen 2025-03-15 Times Seen 15 Size 112 B (112 bytes) MD5 368eb3a87d273e1096ebb343e868bdd2 SHA1 938ba04f311f3a32b821e4b7906b487a5cbfdefc Loading... | |||||
| 492802a62415ae6948a48dd6177dd085 | DocumentWrite | 17 B | 2023-08-25 | 2026-03-07 | |
Introduced by DocumentWrite First Seen 2023-08-25 Last Seen 2026-03-07 Times Seen 450 Size 17 B (17 bytes) MD5 492802a62415ae6948a48dd6177dd085 SHA1 9e67d99b27d32892455d08a28af80ee7e72cd655 Loading... | |||||
| 9c5041d14edc60922d520c4e168869b1 | DocumentWrite | 21 B | 2023-03-07 | 2026-03-30 | |
Introduced by DocumentWrite First Seen 2023-03-07 Last Seen 2026-03-30 Times Seen 1184 Size 21 B (21 bytes) MD5 9c5041d14edc60922d520c4e168869b1 SHA1 7f5c5725d21c247b92bc41b74e46cf245e61d862 Loading... | |||||
| cdfb49b109a3f27cc879dbebe72fe57b | DocumentWrite | 23 B | 2023-03-08 | 2026-03-30 | |
Introduced by DocumentWrite First Seen 2023-03-08 Last Seen 2026-03-30 Times Seen 528 Size 23 B (23 bytes) MD5 cdfb49b109a3f27cc879dbebe72fe57b SHA1 5b4ed919a357f16b4e3cfef8a0e3711e1a98b7c4 Loading... | |||||
| 9b28adcef8a38394682cdec6cc299078 | DocumentWrite | 19 B | 2024-05-25 | 2025-07-15 | |
Introduced by DocumentWrite First Seen 2024-05-25 Last Seen 2025-07-15 Times Seen 24 Size 19 B (19 bytes) MD5 9b28adcef8a38394682cdec6cc299078 SHA1 a6393f91a1a5a3b1e72cbbe0439970d441b1b6e3 Loading... | |||||
| 8238a0cb5d61be8ac5e50879cb981dcc | DocumentWrite | 24 B | 2023-06-20 | 2025-06-25 | |
Introduced by DocumentWrite First Seen 2023-06-20 Last Seen 2025-06-25 Times Seen 37 Size 24 B (24 bytes) MD5 8238a0cb5d61be8ac5e50879cb981dcc SHA1 2966eabb1aaa761fe92e5f3f5831bad41e047cec Loading... | |||||
| 09ea56a4f0b297f63e4971af77b9f6a7 | DocumentWrite | 385 B | 2025-03-11 | 2025-03-11 | |
Introduced by DocumentWrite First Seen 2025-03-11 Last Seen 2025-03-11 Times Seen 2 Size 385 B (385 bytes) MD5 09ea56a4f0b297f63e4971af77b9f6a7 SHA1 d59ae0e6da3494b2c31f1b2561cda21f08c0ff0c Loading... | |||||
| 889038aab28fa606656b3ec2207a4b0c | DocumentWrite | 249 B | 2025-03-11 | 2025-03-11 | |
Introduced by DocumentWrite First Seen 2025-03-11 Last Seen 2025-03-11 Times Seen 2 Size 249 B (249 bytes) MD5 889038aab28fa606656b3ec2207a4b0c SHA1 e7b6de573918fc84ee40771aa935f81702f9ed6b Loading... | |||||
| 6d7cd5e30006065b879f9df558467f28 | DocumentWrite | 53 B | 2025-02-23 | 2026-03-07 | |
Introduced by DocumentWrite First Seen 2025-02-23 Last Seen 2026-03-07 Times Seen 63 Size 53 B (53 bytes) MD5 6d7cd5e30006065b879f9df558467f28 SHA1 def7dc2a432220ae513b4ccddd4292e533787882 Loading... | |||||
| 8ad9688ecf949bfaa78b6a468e96b670 | DocumentWrite | 17 B | 2023-03-08 | 2026-03-30 | |
Introduced by DocumentWrite First Seen 2023-03-08 Last Seen 2026-03-30 Times Seen 536 Size 17 B (17 bytes) MD5 8ad9688ecf949bfaa78b6a468e96b670 SHA1 7291b199388987a8e16f5820be5536df774f9156 Loading... | |||||
| 303e2642d3ba8ebcd1cb8a22d44fdc03 | DocumentWrite | 63 B | 2025-03-11 | 2025-03-13 | |
Introduced by DocumentWrite First Seen 2025-03-11 Last Seen 2025-03-13 Times Seen 3 Size 63 B (63 bytes) MD5 303e2642d3ba8ebcd1cb8a22d44fdc03 SHA1 336387b4978ab4a15d8b8d8777e8d9a31e2822d9 Loading... | |||||
| c1c85df9a66524d00eb2a7303815ced0 | DocumentWrite | 74 B | 2023-03-08 | 2026-03-30 | |
Introduced by DocumentWrite First Seen 2023-03-08 Last Seen 2026-03-30 Times Seen 525 Size 74 B (74 bytes) MD5 c1c85df9a66524d00eb2a7303815ced0 SHA1 b561b7a31232ea316ddf6272d116baa25bc2b6fc Loading... | |||||
| 79406163d6479860cb30c524c09d4a32 | DocumentWrite | 22 B | 2023-03-08 | 2026-03-30 | |
Introduced by DocumentWrite First Seen 2023-03-08 Last Seen 2026-03-30 Times Seen 512 Size 22 B (22 bytes) MD5 79406163d6479860cb30c524c09d4a32 SHA1 339dc6925b9721fff99099e20d00d84af09b9f84 Loading... | |||||
| 66a36259fe1ccf405eb1d282d610868b | DocumentWrite | 17 B | 2023-03-08 | 2026-03-30 | |
Introduced by DocumentWrite First Seen 2023-03-08 Last Seen 2026-03-30 Times Seen 528 Size 17 B (17 bytes) MD5 66a36259fe1ccf405eb1d282d610868b SHA1 59143a5ae5508d4d09031270bfa5ff9d127ab2ff Loading... | |||||
| 7518d0cb805f811da9eb4f3599fcde73 | DocumentWrite | 22 B | 2025-03-10 | 2025-03-14 | |
Introduced by DocumentWrite First Seen 2025-03-10 Last Seen 2025-03-14 Times Seen 9 Size 22 B (22 bytes) MD5 7518d0cb805f811da9eb4f3599fcde73 SHA1 208f7ac930eccfe7b62f320c17ec657a909a6724 Loading... | |||||
| 6f6241d8c99ff01f78eebb6665b840e8 | DocumentWrite | 11 B | 2023-03-08 | 2026-03-30 | |
Introduced by DocumentWrite First Seen 2023-03-08 Last Seen 2026-03-30 Times Seen 536 Size 11 B (11 bytes) MD5 6f6241d8c99ff01f78eebb6665b840e8 SHA1 4d5b92e41ee5effd83c25bce711000b46d70164e Loading... | |||||
| 3a46d51d95270df4440e16ab2a6369af | DocumentWrite | 9 B | 2023-03-08 | 2026-03-30 | |
Introduced by DocumentWrite First Seen 2023-03-08 Last Seen 2026-03-30 Times Seen 542 Size 9 B (9 bytes) MD5 3a46d51d95270df4440e16ab2a6369af SHA1 6fcf9a4dbb24b6a0d4af7f3d7f7b8ce02f01deae Loading... | |||||
| a12a7fb704255fd6d072a03a046e0da3 | DocumentWrite | 11 B | 2023-03-08 | 2026-03-30 | |
Introduced by DocumentWrite First Seen 2023-03-08 Last Seen 2026-03-30 Times Seen 536 Size 11 B (11 bytes) MD5 a12a7fb704255fd6d072a03a046e0da3 SHA1 abb870dbfd4909f0827660d7117d4232c9cdbf3e Loading... | |||||
| b6847209b72636a9b5147eefaea61e59 | DocumentWrite | 68 B | 2025-03-11 | 2025-03-19 | |
Introduced by DocumentWrite First Seen 2025-03-11 Last Seen 2025-03-19 Times Seen 14 Size 68 B (68 bytes) MD5 b6847209b72636a9b5147eefaea61e59 SHA1 7b2b5513061c4593d6a01254e2470226ef6bc061 Loading... | |||||
| 1deb6c8d5e628ec2b98de9aee9a413db | DocumentWrite | 25 B | 2023-03-08 | 2026-03-30 | |
Introduced by DocumentWrite First Seen 2023-03-08 Last Seen 2026-03-30 Times Seen 528 Size 25 B (25 bytes) MD5 1deb6c8d5e628ec2b98de9aee9a413db SHA1 5fbdd99c2e632de59785efdad71555ab208f075e Loading... | |||||
| 7e13b25f0cab9651b6b97e06a22cb490 | DocumentWrite | 85 B | 2025-03-03 | 2025-03-15 | |
Introduced by DocumentWrite First Seen 2025-03-03 Last Seen 2025-03-15 Times Seen 15 Size 85 B (85 bytes) MD5 7e13b25f0cab9651b6b97e06a22cb490 SHA1 eaebf02e46bcaa956c393502e4264dd1ebf1263b Loading... | |||||
| 3e49a18064f7fc6bfae52b90be0c363d | DocumentWrite | 35 B | 2025-03-11 | 2025-03-17 | |
Introduced by DocumentWrite First Seen 2025-03-11 Last Seen 2025-03-17 Times Seen 11 Size 35 B (35 bytes) MD5 3e49a18064f7fc6bfae52b90be0c363d SHA1 ec1f4a43311044cfe0d6cea1fdc2f7ef5f2db203 Loading... | |||||
| 6b11b4627cff6a971579b16d0fbac5f6 | DocumentWrite | 23 B | 2023-03-08 | 2026-03-30 | |
Introduced by DocumentWrite First Seen 2023-03-08 Last Seen 2026-03-30 Times Seen 528 Size 23 B (23 bytes) MD5 6b11b4627cff6a971579b16d0fbac5f6 SHA1 6d677e608e08a9d6c6a77b5d019eba66ac9c03ba Loading... | |||||
| 16e60926615d7a48a7f56cba705328a5 | DocumentWrite | 16 B | 2025-03-11 | 2026-01-29 | |
Introduced by DocumentWrite First Seen 2025-03-11 Last Seen 2026-01-29 Times Seen 4 Size 16 B (16 bytes) MD5 16e60926615d7a48a7f56cba705328a5 SHA1 ce40e120a4eae1fed4475c0293717df0a7eafdc5 Loading... | |||||
| 973d044804636a24240cbcaaf74889d9 | DocumentWrite | 30 B | 2025-03-03 | 2025-03-19 | |
Introduced by DocumentWrite First Seen 2025-03-03 Last Seen 2025-03-19 Times Seen 21 Size 30 B (30 bytes) MD5 973d044804636a24240cbcaaf74889d9 SHA1 c15dae1d00acc19ed0b8becc264a158803f357d2 Loading... | |||||
| 6c321d4d5b634d71224a1c2b86187ff8 | DocumentWrite | 3.2 kB | 2025-03-03 | 2025-03-17 | |
Introduced by DocumentWrite First Seen 2025-03-03 Last Seen 2025-03-17 Times Seen 20 Size 3.2 kB (3154 bytes) MD5 6c321d4d5b634d71224a1c2b86187ff8 SHA1 596f6831733fac0dd634c2732f91ce5bb4dd5adb Loading... | |||||
| 44688bc4195a4078d10adbd16722d2f2 | DocumentWrite | 16 B | 2023-03-08 | 2026-03-30 | |
Introduced by DocumentWrite First Seen 2023-03-08 Last Seen 2026-03-30 Times Seen 559 Size 16 B (16 bytes) MD5 44688bc4195a4078d10adbd16722d2f2 SHA1 e37f46ea8a8a281fb3a42b8ceecd60a9ad6d692c Loading... | |||||
| e76e0687189a089644cc9a7ba894d50c | DocumentWrite | 87 B | 2023-03-08 | 2026-03-30 | |
Introduced by DocumentWrite First Seen 2023-03-08 Last Seen 2026-03-30 Times Seen 523 Size 87 B (87 bytes) MD5 e76e0687189a089644cc9a7ba894d50c SHA1 4d264fd8e2044786c7cb2f6d2b8a0c16ed073d64 Loading... | |||||
| c422bfd6fe34bf56bd885f8451a6cad2 | DocumentWrite | 69 B | 2025-03-11 | 2025-03-14 | |
Introduced by DocumentWrite First Seen 2025-03-11 Last Seen 2025-03-14 Times Seen 5 Size 69 B (69 bytes) MD5 c422bfd6fe34bf56bd885f8451a6cad2 SHA1 ec27d16550896c109507053c08f169718c7249d8 Loading... | |||||
| 08ff97db67c2f5ebc5ac9dc9d4ab73a2 | DocumentWrite | 143 B | 2025-03-11 | 2025-03-19 | |
Introduced by DocumentWrite First Seen 2025-03-11 Last Seen 2025-03-19 Times Seen 15 Size 143 B (143 bytes) MD5 08ff97db67c2f5ebc5ac9dc9d4ab73a2 SHA1 e09698fd07832f89eaa907b9656d20f0b0bc2f3d Loading... | |||||
| 246ce808a953bd90b19ffa8cc95373dd | DocumentWrite | 24 B | 2025-03-09 | 2025-03-11 | |
Introduced by DocumentWrite First Seen 2025-03-09 Last Seen 2025-03-11 Times Seen 6 Size 24 B (24 bytes) MD5 246ce808a953bd90b19ffa8cc95373dd SHA1 759177a5e73a9d7dad45792ef441745be1392cfa Loading... | |||||
| 3d19c49f10c743c2dad441e69da43176 | DocumentWrite | 46 B | 2023-03-08 | 2026-03-30 | |
Introduced by DocumentWrite First Seen 2023-03-08 Last Seen 2026-03-30 Times Seen 509 Size 46 B (46 bytes) MD5 3d19c49f10c743c2dad441e69da43176 SHA1 eda50b2374bf8b48a7d3707618c55395785ec23b Loading... | |||||
| 363a6a365a063b8f1d972290a79e2278 | DocumentWrite | 20 B | 2023-03-08 | 2026-03-30 | |
Introduced by DocumentWrite First Seen 2023-03-08 Last Seen 2026-03-30 Times Seen 500 Size 20 B (20 bytes) MD5 363a6a365a063b8f1d972290a79e2278 SHA1 50ff833ddb6e5a4c43c704fff9dfcb1263c7a5fb Loading... | |||||
| b23ea3f91f3eb709231d048f73486f8f | DocumentWrite | 27 B | 2023-03-08 | 2026-03-30 | |
Introduced by DocumentWrite First Seen 2023-03-08 Last Seen 2026-03-30 Times Seen 532 Size 27 B (27 bytes) MD5 b23ea3f91f3eb709231d048f73486f8f SHA1 9771d329ca03d7aed643b278a43fec67c6e16981 Loading... | |||||
| 34676fdd29f9191f4a235e64af665345 | DocumentWrite | 67 B | 2025-03-03 | 2025-03-15 | |
Introduced by DocumentWrite First Seen 2025-03-03 Last Seen 2025-03-15 Times Seen 15 Size 67 B (67 bytes) MD5 34676fdd29f9191f4a235e64af665345 SHA1 f4d32218e1c4f5fc2da086005a36101bfcd2ac86 Loading... | |||||
| b11d6cc2421ada146c48d28d519e9e28 | DocumentWrite | 18 B | 2023-03-08 | 2026-03-30 | |
Introduced by DocumentWrite First Seen 2023-03-08 Last Seen 2026-03-30 Times Seen 528 Size 18 B (18 bytes) MD5 b11d6cc2421ada146c48d28d519e9e28 SHA1 80ce0f8be95efd1d74bd75c1988d026ef80586f1 Loading... | |||||
| eaa0fb8ddb7c96f52c59ddd9e9549b97 | DocumentWrite | 24 B | 2023-03-08 | 2026-03-30 | |
Introduced by DocumentWrite First Seen 2023-03-08 Last Seen 2026-03-30 Times Seen 522 Size 24 B (24 bytes) MD5 eaa0fb8ddb7c96f52c59ddd9e9549b97 SHA1 075b6fb0b6d8542489b2315e26ed925be3d6f53d Loading... | |||||
| 7b8ba00a44faa9e6dd587e8936fd8807 | DocumentWrite | 18 B | 2025-03-07 | 2025-03-21 | |
Introduced by DocumentWrite First Seen 2025-03-07 Last Seen 2025-03-21 Times Seen 15 Size 18 B (18 bytes) MD5 7b8ba00a44faa9e6dd587e8936fd8807 SHA1 9d1eb0f66f1522041ffe55f58582b7c664b1c0e9 Loading... | |||||
| b76750748d719fcb72fd3db125270002 | DocumentWrite | 46 B | 2023-03-08 | 2026-03-30 | |
Introduced by DocumentWrite First Seen 2023-03-08 Last Seen 2026-03-30 Times Seen 511 Size 46 B (46 bytes) MD5 b76750748d719fcb72fd3db125270002 SHA1 3d12c206a2bca8241a4ea1fc8ffd0a95231f6613 Loading... | |||||
| d43af5bd6f1b975dda8a35f44881c545 | DocumentWrite | 70 B | 2025-03-07 | 2025-03-15 | |
Introduced by DocumentWrite First Seen 2025-03-07 Last Seen 2025-03-15 Times Seen 13 Size 70 B (70 bytes) MD5 d43af5bd6f1b975dda8a35f44881c545 SHA1 ad96907ce46bccceafc57b9c388204d0384c562a Loading... | |||||
| 485cf1e8b9d79a8c8b126117b16ef8db | DocumentWrite | 89 B | 2025-03-05 | 2025-07-17 | |
Introduced by DocumentWrite First Seen 2025-03-05 Last Seen 2025-07-17 Times Seen 70 Size 89 B (89 bytes) MD5 485cf1e8b9d79a8c8b126117b16ef8db SHA1 821b08ffc65f97ff96e6e936c50d7400d8643c88 Loading... | |||||
| cf28a84cce0ce0d6f650a8bc0bea5092 | DocumentWrite | 47 B | 2023-03-08 | 2026-03-30 | |
Introduced by DocumentWrite First Seen 2023-03-08 Last Seen 2026-03-30 Times Seen 510 Size 47 B (47 bytes) MD5 cf28a84cce0ce0d6f650a8bc0bea5092 SHA1 9ca59ac4dd149032a29ec25dd10067637f5d7e44 Loading... | |||||
| de71ac9963a60175c76a9b5ac3d61b73 | DocumentWrite | 74 B | 2023-03-08 | 2026-03-30 | |
Introduced by DocumentWrite First Seen 2023-03-08 Last Seen 2026-03-30 Times Seen 528 Size 74 B (74 bytes) MD5 de71ac9963a60175c76a9b5ac3d61b73 SHA1 c1fa03eb3e2670063ca23cffc1b40cbae604910e Loading... | |||||
| 93fde04a170c33d24baf577173e2a86f | DocumentWrite | 77 B | 2025-03-11 | 2025-03-13 | |
Introduced by DocumentWrite First Seen 2025-03-11 Last Seen 2025-03-13 Times Seen 3 Size 77 B (77 bytes) MD5 93fde04a170c33d24baf577173e2a86f SHA1 9ca7c56e5c99ec627654e3a6275cfbf36e43b7cf Loading... | |||||
| 2d984f5caf09b95ed465e1bf4cddcd1f | DocumentWrite | 89 B | 2025-03-07 | 2025-07-17 | |
Introduced by DocumentWrite First Seen 2025-03-07 Last Seen 2025-07-17 Times Seen 69 Size 89 B (89 bytes) MD5 2d984f5caf09b95ed465e1bf4cddcd1f SHA1 be1108b6a73f245316185acf5ce002a7db29d277 Loading... | |||||
| 8add8355fb3aa23310332e5f2dc6776f | DocumentWrite | 89 B | 2025-02-21 | 2025-03-14 | |
Introduced by DocumentWrite First Seen 2025-02-21 Last Seen 2025-03-14 Times Seen 26 Size 89 B (89 bytes) MD5 8add8355fb3aa23310332e5f2dc6776f SHA1 ccb02f7ff0c217f748237d8be6e5d17d79d61ca5 Loading... | |||||
| a7a3a7beb588cc8a1aca2cce5fa69b6d | DocumentWrite | 523 B | 2025-03-11 | 2025-03-11 | |
Introduced by DocumentWrite First Seen 2025-03-11 Last Seen 2025-03-11 Times Seen 1 Size 523 B (523 bytes) MD5 a7a3a7beb588cc8a1aca2cce5fa69b6d SHA1 2c4ac3fc8769eeae0972b25c1a36fa9fbd4b666b Loading... | |||||
| de5db55bb719fa4e7acdc0f141737373 | DocumentWrite | 26 B | 2023-03-08 | 2026-03-30 | |
Introduced by DocumentWrite First Seen 2023-03-08 Last Seen 2026-03-30 Times Seen 504 Size 26 B (26 bytes) MD5 de5db55bb719fa4e7acdc0f141737373 SHA1 2fee05a6109ffeea49825277dbbee06eb23bacdf Loading... | |||||
| f9c9908a002551bbb83a44b9c6672e83 | DocumentWrite | 49 B | 2023-03-08 | 2026-03-30 | |
Introduced by DocumentWrite First Seen 2023-03-08 Last Seen 2026-03-30 Times Seen 535 Size 49 B (49 bytes) MD5 f9c9908a002551bbb83a44b9c6672e83 SHA1 2d0562635b27b3aec79a98636c0463dbafc2590c Loading... | |||||
| b7ced9ea7129f332159134578f37ed5b | DocumentWrite | 20 B | 2023-05-14 | 2026-03-07 | |
Introduced by DocumentWrite First Seen 2023-05-14 Last Seen 2026-03-07 Times Seen 455 Size 20 B (20 bytes) MD5 b7ced9ea7129f332159134578f37ed5b SHA1 02ca3caadae190402bbc5234a266f97919cef85c Loading... | |||||
| 6de00204ab7dddd0894959d0ac9dd1c1 | DocumentWrite | 38 B | 2023-03-08 | 2026-03-30 | |
Introduced by DocumentWrite First Seen 2023-03-08 Last Seen 2026-03-30 Times Seen 497 Size 38 B (38 bytes) MD5 6de00204ab7dddd0894959d0ac9dd1c1 SHA1 53c767fcb810484d3fb58d6315be9a5a58870529 Loading... | |||||
| 3b5afd7420f834307511192cf6c85959 | DocumentWrite | 8 B | 2023-03-08 | 2026-03-30 | |
Introduced by DocumentWrite First Seen 2023-03-08 Last Seen 2026-03-30 Times Seen 572 Size 8 B (8 bytes) MD5 3b5afd7420f834307511192cf6c85959 SHA1 ec5e5f9577555b64cd6a268338bf185d1098d3c2 Loading... | |||||
| 1d6da910b0e5738698d5754e908d393e | DocumentWrite | 11 B | 2023-03-08 | 2026-03-30 | |
Introduced by DocumentWrite First Seen 2023-03-08 Last Seen 2026-03-30 Times Seen 557 Size 11 B (11 bytes) MD5 1d6da910b0e5738698d5754e908d393e SHA1 0b64e2e9b9e60a619b8db8293d1dbc72acb96298 Loading... | |||||
| 545676c38ff2a9b079934ea4555d74c0 | DocumentWrite | 55 B | 2024-05-25 | 2026-03-24 | |
Introduced by DocumentWrite First Seen 2024-05-25 Last Seen 2026-03-24 Times Seen 179 Size 55 B (55 bytes) MD5 545676c38ff2a9b079934ea4555d74c0 SHA1 ca0de3351d697f589f5b2c028de09da14b1bcc7e Loading... | |||||
| 4f5b7d64de3a8ee6ebd115ff9f9351c9 | DocumentWrite | 41 B | 2023-03-08 | 2026-03-30 | |
Introduced by DocumentWrite First Seen 2023-03-08 Last Seen 2026-03-30 Times Seen 529 Size 41 B (41 bytes) MD5 4f5b7d64de3a8ee6ebd115ff9f9351c9 SHA1 fcedef00d454db962b686cef1c92ddba370f3641 Loading... | |||||
| 9d7d26474048f8ff2850077c2aefebd1 | DocumentWrite | 24 B | 2025-03-11 | 2026-03-02 | |
Introduced by DocumentWrite First Seen 2025-03-11 Last Seen 2026-03-02 Times Seen 28 Size 24 B (24 bytes) MD5 9d7d26474048f8ff2850077c2aefebd1 SHA1 39aa4869b3a2c3babdcbe98e20afb55e73dca2d5 Loading... | |||||
| 8f4395b4f7f429a80c74f632a8636520 | DocumentWrite | 117 B | 2025-03-11 | 2025-03-11 | |
Introduced by DocumentWrite First Seen 2025-03-11 Last Seen 2025-03-11 Times Seen 2 Size 117 B (117 bytes) MD5 8f4395b4f7f429a80c74f632a8636520 SHA1 786b6b288fd65a66f1c71c98d75bb319bb352f45 Loading... | |||||
| 6fee55a312a16e65b8dcbe79bd6d27bb | DocumentWrite | 78 B | 2025-03-11 | 2025-03-11 | |
Introduced by DocumentWrite First Seen 2025-03-11 Last Seen 2025-03-11 Times Seen 2 Size 78 B (78 bytes) MD5 6fee55a312a16e65b8dcbe79bd6d27bb SHA1 57d404996621e9d161c5b97835738b15499b818a Loading... | |||||
| a1352cd5d656c129ae897ecd8b81f476 | DocumentWrite | 7 B | 2023-03-07 | 2026-03-30 | |
Introduced by DocumentWrite First Seen 2023-03-07 Last Seen 2026-03-30 Times Seen 614 Size 7 B (7 bytes) MD5 a1352cd5d656c129ae897ecd8b81f476 SHA1 b7684588876d43980d49efe52bf5f7ef44ca5066 Loading... | |||||
| 670ba2f256bf31194f080bf1f9a0e418 | DocumentWrite | 80 B | 2025-02-23 | 2025-07-17 | |
Introduced by DocumentWrite First Seen 2025-02-23 Last Seen 2025-07-17 Times Seen 82 Size 80 B (80 bytes) MD5 670ba2f256bf31194f080bf1f9a0e418 SHA1 e035a3ec9001cce8d8dbcb742bba554d78bbdeef Loading... | |||||
| d5f7673452fc67c01bf7912f63ac3f9b | DocumentWrite | 13 B | 2023-03-07 | 2026-03-31 | |
Introduced by DocumentWrite First Seen 2023-03-07 Last Seen 2026-03-31 Times Seen 823 Size 13 B (13 bytes) MD5 d5f7673452fc67c01bf7912f63ac3f9b SHA1 935d53af8cbc3420e0986bb5d1cd11ce54fb0819 Loading... | |||||
| c99b64f72be373f6d760ff271ece5155 | DocumentWrite | 53 B | 2025-02-14 | 2026-01-22 | |
Introduced by DocumentWrite First Seen 2025-02-14 Last Seen 2026-01-22 Times Seen 78 Size 53 B (53 bytes) MD5 c99b64f72be373f6d760ff271ece5155 SHA1 baa9bd002d0040deff2f108fb3a73bf202df9df1 Loading... | |||||
| fb59f69174158291a951dae57202bdc2 | DocumentWrite | 226 B | 2025-03-11 | 2025-03-11 | |
Introduced by DocumentWrite First Seen 2025-03-11 Last Seen 2025-03-11 Times Seen 2 Size 226 B (226 bytes) MD5 fb59f69174158291a951dae57202bdc2 SHA1 999089440c96d00d90e986160ab7ef4f2825351d Loading... | |||||
| fd06946cd70cad0f2544a6b79a8001f3 | DocumentWrite | 228 B | 2025-03-11 | 2025-03-11 | |
Introduced by DocumentWrite First Seen 2025-03-11 Last Seen 2025-03-11 Times Seen 2 Size 228 B (228 bytes) MD5 fd06946cd70cad0f2544a6b79a8001f3 SHA1 a7d7e2ff5220f86d271d017708f5a2a70273e981 Loading... | |||||
| 4fa70a641845add839f73369728f5a76 | DocumentWrite | 14 B | 2023-03-08 | 2026-03-30 | |
Introduced by DocumentWrite First Seen 2023-03-08 Last Seen 2026-03-30 Times Seen 773 Size 14 B (14 bytes) MD5 4fa70a641845add839f73369728f5a76 SHA1 065614a71c8da20b757cb8b8979724ec189f9a2e Loading... | |||||
| fecfadf96704dbe0cf1e46f2d698f207 | DocumentWrite | 19 B | 2023-03-08 | 2026-03-30 | |
Introduced by DocumentWrite First Seen 2023-03-08 Last Seen 2026-03-30 Times Seen 521 Size 19 B (19 bytes) MD5 fecfadf96704dbe0cf1e46f2d698f207 SHA1 f67e783c8e8246818277c58c35569d293d71297d Loading... | |||||
| eca3fa335fc8343b65c7a362c71508d2 | DocumentWrite | 53 B | 2024-06-06 | 2025-06-12 | |
Introduced by DocumentWrite First Seen 2024-06-06 Last Seen 2025-06-12 Times Seen 19 Size 53 B (53 bytes) MD5 eca3fa335fc8343b65c7a362c71508d2 SHA1 cea19d59117a91a695a72765de10d747d1dcf7fd Loading... | |||||
| 93fac97296ace9a0b3ccf9f747ef7c3c | DocumentWrite | 87 B | 2025-02-11 | 2025-04-05 | |
Introduced by DocumentWrite First Seen 2025-02-11 Last Seen 2025-04-05 Times Seen 86 Size 87 B (87 bytes) MD5 93fac97296ace9a0b3ccf9f747ef7c3c SHA1 fddc23625a54707862ba3f219c6f3ff801b00ce0 Loading... | |||||
| 032ca1c855f0dfb597d45bdfe989ae98 | DocumentWrite | 10 B | 2023-03-08 | 2026-03-30 | |
Introduced by DocumentWrite First Seen 2023-03-08 Last Seen 2026-03-30 Times Seen 529 Size 10 B (10 bytes) MD5 032ca1c855f0dfb597d45bdfe989ae98 SHA1 a12473497446b124d9a8b9a1b4b3245c4c5e63a0 Loading... | |||||
| cc1a9f2e5eced14e5542525df3bdc558 | DocumentWrite | 35 B | 2023-03-08 | 2026-03-30 | |
Introduced by DocumentWrite First Seen 2023-03-08 Last Seen 2026-03-30 Times Seen 528 Size 35 B (35 bytes) MD5 cc1a9f2e5eced14e5542525df3bdc558 SHA1 c504d1f4b47d8201dbdca7478e2846d354dd2d25 Loading... | |||||
| c197c6e15b2708953fcc7dfde6802c70 | DocumentWrite | 67 B | 2025-03-05 | 2025-03-14 | |
Introduced by DocumentWrite First Seen 2025-03-05 Last Seen 2025-03-14 Times Seen 12 Size 67 B (67 bytes) MD5 c197c6e15b2708953fcc7dfde6802c70 SHA1 a4b077a6ec0389898162aa088ac1d14721d99763 Loading... | |||||
| 2f9f0ddc9cd0811c06390f9452fb381d | DocumentWrite | 25 B | 2023-03-08 | 2026-03-30 | |
Introduced by DocumentWrite First Seen 2023-03-08 Last Seen 2026-03-30 Times Seen 504 Size 25 B (25 bytes) MD5 2f9f0ddc9cd0811c06390f9452fb381d SHA1 6cc1df0b8726fc3c434be34a7b27e891cc15d1da Loading... | |||||
| b2195d28897e13b971e7ae6918e9184c | DocumentWrite | 55 B | 2025-03-11 | 2025-03-11 | |
Introduced by DocumentWrite First Seen 2025-03-11 Last Seen 2025-03-11 Times Seen 2 Size 55 B (55 bytes) MD5 b2195d28897e13b971e7ae6918e9184c SHA1 f33df738d4577fde1207ad3621af456871546cc1 Loading... | |||||
| b720e9660c7636d7d9bf735e6d1b5e25 | DocumentWrite | 14 B | 2023-03-07 | 2026-03-30 | |
Introduced by DocumentWrite First Seen 2023-03-07 Last Seen 2026-03-30 Times Seen 574 Size 14 B (14 bytes) MD5 b720e9660c7636d7d9bf735e6d1b5e25 SHA1 eb1050892e2d7dd1c1d8800df5be1bc48f3563c0 Loading... | |||||
| 30056c1e1684aa32267bff349e6f983f | DocumentWrite | 23 B | 2023-03-08 | 2026-03-30 | |
Introduced by DocumentWrite First Seen 2023-03-08 Last Seen 2026-03-30 Times Seen 533 Size 23 B (23 bytes) MD5 30056c1e1684aa32267bff349e6f983f SHA1 76cdc417ed45dca2927d27cfc0b44f24185dc549 Loading... | |||||
| b3168052d076578472282833a2d9f0d1 | DocumentWrite | 46 B | 2025-03-09 | 2025-08-31 | |
Introduced by DocumentWrite First Seen 2025-03-09 Last Seen 2025-08-31 Times Seen 58 Size 46 B (46 bytes) MD5 b3168052d076578472282833a2d9f0d1 SHA1 960e76e6cc2db2ad2854bad0d18e67629beb39d6 Loading... | |||||
| 3301d00cfe6915fba7d19097e9945db2 | DocumentWrite | 45 B | 2025-03-11 | 2025-03-11 | |
Introduced by DocumentWrite First Seen 2025-03-11 Last Seen 2025-03-11 Times Seen 2 Size 45 B (45 bytes) MD5 3301d00cfe6915fba7d19097e9945db2 SHA1 841d704d4f195937805f051c97a42ec836f6f11c Loading... | |||||
| 8953735fe2b7a09f5edc4762a6978f9c | DocumentWrite | 100 B | 2025-03-11 | 2025-03-11 | |
Introduced by DocumentWrite First Seen 2025-03-11 Last Seen 2025-03-11 Times Seen 2 Size 100 B (100 bytes) MD5 8953735fe2b7a09f5edc4762a6978f9c SHA1 c6b9f2e16062ed65e1593b06f1305ad9d43e896f Loading... | |||||
| 017351d2cd48aac69c880118ee2f10da | DocumentWrite | 25 B | 2023-07-27 | 2026-03-24 | |
Introduced by DocumentWrite First Seen 2023-07-27 Last Seen 2026-03-24 Times Seen 190 Size 25 B (25 bytes) MD5 017351d2cd48aac69c880118ee2f10da SHA1 9afd2a6a54864ca77cd22c1791d9ba7e95c84339 Loading... | |||||
| 8bf2da7315094fc841d3996c65577745 | DocumentWrite | 27 B | 2025-03-09 | 2025-03-11 | |
Introduced by DocumentWrite First Seen 2025-03-09 Last Seen 2025-03-11 Times Seen 7 Size 27 B (27 bytes) MD5 8bf2da7315094fc841d3996c65577745 SHA1 c836f7c544d3b7e92451973fb47161b121b6891f Loading... | |||||
| 45acf6cd660f63b7138ff51efa0538ec | DocumentWrite | 84 B | 2024-07-19 | 2026-03-24 | |
Introduced by DocumentWrite First Seen 2024-07-19 Last Seen 2026-03-24 Times Seen 115 Size 84 B (84 bytes) MD5 45acf6cd660f63b7138ff51efa0538ec SHA1 c2242f940b7233378dbae5be1a9cbfe1105c75d1 Loading... | |||||
| cd183430af13aecab4ce8e0a55065585 | DocumentWrite | 70 B | 2025-03-11 | 2025-03-14 | |
Introduced by DocumentWrite First Seen 2025-03-11 Last Seen 2025-03-14 Times Seen 5 Size 70 B (70 bytes) MD5 cd183430af13aecab4ce8e0a55065585 SHA1 9ba77f0f001d8d4cc81c7d8451b7e9f946962498 Loading... | |||||
| d7886239b8b860a735c80b96a6ffbfa3 | DocumentWrite | 26 B | 2025-03-11 | 2025-03-11 | |
Introduced by DocumentWrite First Seen 2025-03-11 Last Seen 2025-03-11 Times Seen 2 Size 26 B (26 bytes) MD5 d7886239b8b860a735c80b96a6ffbfa3 SHA1 4250022df1eec59583e6778a60fd3a98fe30676f Loading... | |||||
| 9a78983055a0d208de80b70aff79c19d | DocumentWrite | 56 B | 2025-03-11 | 2025-03-13 | |
Introduced by DocumentWrite First Seen 2025-03-11 Last Seen 2025-03-13 Times Seen 3 Size 56 B (56 bytes) MD5 9a78983055a0d208de80b70aff79c19d SHA1 aabcee1257beb65a1937ff248ae774223eb88153 Loading... | |||||
| 227be94a139026430a94fbc89c2bca32 | DocumentWrite | 20 B | 2023-03-10 | 2026-03-30 | |
Introduced by DocumentWrite First Seen 2023-03-10 Last Seen 2026-03-30 Times Seen 521 Size 20 B (20 bytes) MD5 227be94a139026430a94fbc89c2bca32 SHA1 a2fbc5d4b96879bd669db1eb206c3c25b481d111 Loading... | |||||
| 6a1f44164e0776ac8354612e82d4ff75 | DocumentWrite | 57 B | 2023-03-08 | 2026-03-30 | |
Introduced by DocumentWrite First Seen 2023-03-08 Last Seen 2026-03-30 Times Seen 523 Size 57 B (57 bytes) MD5 6a1f44164e0776ac8354612e82d4ff75 SHA1 5c4ad202dc41e4174ad487adfc47fac852b91cd4 Loading... | |||||
| 6b9652696089ce30be5e7fa7bebe0f1e | DocumentWrite | 75 B | 2025-03-07 | 2025-03-18 | |
Introduced by DocumentWrite First Seen 2025-03-07 Last Seen 2025-03-18 Times Seen 18 Size 75 B (75 bytes) MD5 6b9652696089ce30be5e7fa7bebe0f1e SHA1 abc4477a3ce8d69a571d525eb65965aff6dcdd55 Loading... | |||||
| 8977788174077ac5eea10002298819de | DocumentWrite | 43 B | 2025-03-11 | 2025-03-11 | |
Introduced by DocumentWrite First Seen 2025-03-11 Last Seen 2025-03-11 Times Seen 2 Size 43 B (43 bytes) MD5 8977788174077ac5eea10002298819de SHA1 9bd3f02b55df67c0dd8ddcda3d70d177339220a8 Loading... | |||||
| 5d8b5432069257062f23875b87f3fef8 | DocumentWrite | 110 B | 2025-03-10 | 2025-03-13 | |
Introduced by DocumentWrite First Seen 2025-03-10 Last Seen 2025-03-13 Times Seen 7 Size 110 B (110 bytes) MD5 5d8b5432069257062f23875b87f3fef8 SHA1 66f54720d1329c21f39974aebf2f696a32890dd4 Loading... | |||||
| 8942a035ef9af6a5bb6f0995c5fd08ee | DocumentWrite | 60 B | 2025-03-05 | 2025-03-14 | |
Introduced by DocumentWrite First Seen 2025-03-05 Last Seen 2025-03-14 Times Seen 12 Size 60 B (60 bytes) MD5 8942a035ef9af6a5bb6f0995c5fd08ee SHA1 42f376df85cb315b76b23f5aa02e8ec05ec78a5a Loading... | |||||
| 7b5abab68854b502db17646815842c77 | DocumentWrite | 24 B | 2025-02-23 | 2026-03-07 | |
Introduced by DocumentWrite First Seen 2025-02-23 Last Seen 2026-03-07 Times Seen 24 Size 24 B (24 bytes) MD5 7b5abab68854b502db17646815842c77 SHA1 213c55ff03c6f8ead4b7223bcfc6807856cf5d37 Loading... | |||||
| 77f89b676c25c07deb56497aec2ce976 | DocumentWrite | 12 B | 2023-03-08 | 2026-03-30 | |
Introduced by DocumentWrite First Seen 2023-03-08 Last Seen 2026-03-30 Times Seen 536 Size 12 B (12 bytes) MD5 77f89b676c25c07deb56497aec2ce976 SHA1 2d9838c730cc41f721148bb0e7db84145eb67576 Loading... | |||||
| 10fdbfcf0a5d7604f6be45f061479c44 | DocumentWrite | 18 B | 2023-03-08 | 2026-03-30 | |
Introduced by DocumentWrite First Seen 2023-03-08 Last Seen 2026-03-30 Times Seen 512 Size 18 B (18 bytes) MD5 10fdbfcf0a5d7604f6be45f061479c44 SHA1 00956b8493402b6ec5dccf9ca4fb07b931eaa3f2 Loading... | |||||
| 2809145a3d827c7034e1b8e918a29bc9 | DocumentWrite | 18 B | 2025-03-11 | 2025-03-21 | |
Introduced by DocumentWrite First Seen 2025-03-11 Last Seen 2025-03-21 Times Seen 12 Size 18 B (18 bytes) MD5 2809145a3d827c7034e1b8e918a29bc9 SHA1 e3cd5ff910f166ee1ec62380e421ed492c2f8a44 Loading... | |||||
| 1c7e444bf72f85d9902a6e3c7cead13e | DocumentWrite | 222 B | 2025-03-11 | 2025-03-11 | |
Introduced by DocumentWrite First Seen 2025-03-11 Last Seen 2025-03-11 Times Seen 1 Size 222 B (222 bytes) MD5 1c7e444bf72f85d9902a6e3c7cead13e SHA1 bfed320f0771638e6aaad4589b238d846102f063 Loading... | |||||
| e3b1b7774c3f22583b562cbeb026f679 | DocumentWrite | 101 B | 2023-03-08 | 2026-03-30 | |
Introduced by DocumentWrite First Seen 2023-03-08 Last Seen 2026-03-30 Times Seen 478 Size 101 B (101 bytes) MD5 e3b1b7774c3f22583b562cbeb026f679 SHA1 185f2010f0757668c51e669a89fc2877e93a0608 Loading... | |||||
| 6a571f2ac3d5891e42455dcb6013e638 | DocumentWrite | 36 B | 2023-03-08 | 2026-03-30 | |
Introduced by DocumentWrite First Seen 2023-03-08 Last Seen 2026-03-30 Times Seen 505 Size 36 B (36 bytes) MD5 6a571f2ac3d5891e42455dcb6013e638 SHA1 228d90dd5b80a1c756331361c09578aec6dd0d5b Loading... | |||||
| 3a4d7a830d6e12026199cf5f99cc8554 | DocumentWrite | 29 B | 2023-03-08 | 2026-03-30 | |
Introduced by DocumentWrite First Seen 2023-03-08 Last Seen 2026-03-30 Times Seen 536 Size 29 B (29 bytes) MD5 3a4d7a830d6e12026199cf5f99cc8554 SHA1 8ed0d3ce9c65f0e3f43d02d8cbb1985a67ab8cc1 Loading... | |||||
| 328cbeeca6d11369e7c630d36cfea467 | DocumentWrite | 24 B | 2023-03-08 | 2026-03-30 | |
Introduced by DocumentWrite First Seen 2023-03-08 Last Seen 2026-03-30 Times Seen 536 Size 24 B (24 bytes) MD5 328cbeeca6d11369e7c630d36cfea467 SHA1 208b5ea72a826dbdd926345bf949e3b227cbd0e5 Loading... | |||||
| 344a68432e1ccab41fc7286008ce4f36 | DocumentWrite | 141 B | 2025-03-09 | 2025-03-18 | |
Introduced by DocumentWrite First Seen 2025-03-09 Last Seen 2025-03-18 Times Seen 17 Size 141 B (141 bytes) MD5 344a68432e1ccab41fc7286008ce4f36 SHA1 c5cfdf6e7b4ccabbf163ac0fd475e567ca0bd2a8 Loading... | |||||
| 3e33ee774dff5ecc20ae061efbabf59b | DocumentWrite | 80 B | 2025-03-11 | 2025-03-14 | |
Introduced by DocumentWrite First Seen 2025-03-11 Last Seen 2025-03-14 Times Seen 7 Size 80 B (80 bytes) MD5 3e33ee774dff5ecc20ae061efbabf59b SHA1 711e0238d2d3392718ca0ffe4ed6b10b4f5aabcc Loading... | |||||
| b3eb1e981b0cf2ebdc4f848ff7abb367 | DocumentWrite | 30 B | 2023-03-08 | 2026-03-30 | |
Introduced by DocumentWrite First Seen 2023-03-08 Last Seen 2026-03-30 Times Seen 522 Size 30 B (30 bytes) MD5 b3eb1e981b0cf2ebdc4f848ff7abb367 SHA1 3b3e9c423fc2029197fb2a350c7b8c8b81dc864a Loading... | |||||
| c83ea66d833b66ca57ccddfc25310bc2 | DocumentWrite | 94 B | 2025-03-11 | 2025-03-11 | |
Introduced by DocumentWrite First Seen 2025-03-11 Last Seen 2025-03-11 Times Seen 2 Size 94 B (94 bytes) MD5 c83ea66d833b66ca57ccddfc25310bc2 SHA1 f095d529af7a5c1e7955511a568518cfe71db84b Loading... | |||||
| 564a9d9bf0de5b2cf870dfc13ad4e780 | DocumentWrite | 9 B | 2023-03-08 | 2026-03-30 | |
Introduced by DocumentWrite First Seen 2023-03-08 Last Seen 2026-03-30 Times Seen 573 Size 9 B (9 bytes) MD5 564a9d9bf0de5b2cf870dfc13ad4e780 SHA1 2387ab6a4ff255fdaf011253741004144c37c2c1 Loading... | |||||
| 3e8989edaa1f228b5eeb5d5408216389 | DocumentWrite | 18 B | 2025-03-03 | 2026-03-07 | |
Introduced by DocumentWrite First Seen 2025-03-03 Last Seen 2026-03-07 Times Seen 18 Size 18 B (18 bytes) MD5 3e8989edaa1f228b5eeb5d5408216389 SHA1 d9e0e76db314402d30284f8bcf64408c38e34d42 Loading... | |||||
| 7934d646641ec777165a0a7514d94eb5 | DocumentWrite | 62 B | 2023-03-08 | 2026-03-30 | |
Introduced by DocumentWrite First Seen 2023-03-08 Last Seen 2026-03-30 Times Seen 559 Size 62 B (62 bytes) MD5 7934d646641ec777165a0a7514d94eb5 SHA1 d0ea147117436a8826fe50fbbe9bc4f2340615d4 Loading... | |||||
| 1e814360255b609cf703bd260d91bbae | DocumentWrite | 9 B | 2023-03-07 | 2026-04-01 | |
Introduced by DocumentWrite First Seen 2023-03-07 Last Seen 2026-04-01 Times Seen 1276 Size 9 B (9 bytes) MD5 1e814360255b609cf703bd260d91bbae SHA1 9b1430996ef499ae4b9e91ec26bb8785d80e6512 Loading... | |||||
| 737a36009b74d71c53263fbef6958f1a | DocumentWrite | 27 B | 2023-03-08 | 2026-03-30 | |
Introduced by DocumentWrite First Seen 2023-03-08 Last Seen 2026-03-30 Times Seen 505 Size 27 B (27 bytes) MD5 737a36009b74d71c53263fbef6958f1a SHA1 83ecdd248df7d6b917ff53727b0e10a059566507 Loading... | |||||
| 2198276dc3ba6d730bf5a009d15a5288 | DocumentWrite | 89 B | 2025-03-07 | 2025-07-17 | |
Introduced by DocumentWrite First Seen 2025-03-07 Last Seen 2025-07-17 Times Seen 69 Size 89 B (89 bytes) MD5 2198276dc3ba6d730bf5a009d15a5288 SHA1 c751a5f99a3ebf015dd54214960e7cf1366c61c7 Loading... | |||||
| d7d4a563b503de8c393afe229818ee28 | DocumentWrite | 47 B | 2023-03-08 | 2026-03-30 | |
Introduced by DocumentWrite First Seen 2023-03-08 Last Seen 2026-03-30 Times Seen 385 Size 47 B (47 bytes) MD5 d7d4a563b503de8c393afe229818ee28 SHA1 5343d59c48377f684102c30d0a0d589d4d7630ce Loading... | |||||
| d3c088c6c360fcf46e138993649a42cb | DocumentWrite | 49 B | 2025-03-11 | 2025-03-19 | |
Introduced by DocumentWrite First Seen 2025-03-11 Last Seen 2025-03-19 Times Seen 13 Size 49 B (49 bytes) MD5 d3c088c6c360fcf46e138993649a42cb SHA1 3e548b0b0c5e19c19e506aba8aa3073e32e5c0da Loading... | |||||
| b598ad1fcc54f34ed45d9bf28e37a6bb | DocumentWrite | 25 B | 2023-03-08 | 2026-03-30 | |
Introduced by DocumentWrite First Seen 2023-03-08 Last Seen 2026-03-30 Times Seen 532 Size 25 B (25 bytes) MD5 b598ad1fcc54f34ed45d9bf28e37a6bb SHA1 b4498ff5a3d1297816f128eea94266e57f8a21cc Loading... | |||||
| 717cfa6538b87e69482ab55d08ebe48c | DocumentWrite | 69 B | 2025-03-03 | 2025-03-13 | |
Introduced by DocumentWrite First Seen 2025-03-03 Last Seen 2025-03-13 Times Seen 11 Size 69 B (69 bytes) MD5 717cfa6538b87e69482ab55d08ebe48c SHA1 cf18501c8aef229f3f5c5cb680c96e0f1393d59a Loading... | |||||
| 53ae6bba5a832547e04d2e2c865421c4 | DocumentWrite | 31 B | 2023-03-07 | 2026-03-30 | |
Introduced by DocumentWrite First Seen 2023-03-07 Last Seen 2026-03-30 Times Seen 859 Size 31 B (31 bytes) MD5 53ae6bba5a832547e04d2e2c865421c4 SHA1 fdd045a94f7440fcdc170d74a2d67c6881c5fdc0 Loading... | |||||
| 0bf7b53b7eb64a012e69d4e1f3ce3056 | DocumentWrite | 22 B | 2025-03-11 | 2025-03-14 | |
Introduced by DocumentWrite First Seen 2025-03-11 Last Seen 2025-03-14 Times Seen 8 Size 22 B (22 bytes) MD5 0bf7b53b7eb64a012e69d4e1f3ce3056 SHA1 a3a30e7050f84996e0f7b94c4bef1c8ffd6ba331 Loading... | |||||
| 77ab51084cc5e74ecf7470ad81187c35 | DocumentWrite | 18 B | 2023-03-08 | 2026-03-30 | |
Introduced by DocumentWrite First Seen 2023-03-08 Last Seen 2026-03-30 Times Seen 501 Size 18 B (18 bytes) MD5 77ab51084cc5e74ecf7470ad81187c35 SHA1 87898c94d5cbf2f56a83c8d2468f57daf478c8cb Loading... | |||||
| 2e6c5fb4d8c0187c1f741d61e6c35b88 | DocumentWrite | 76 B | 2025-03-11 | 2025-03-11 | |
Introduced by DocumentWrite First Seen 2025-03-11 Last Seen 2025-03-11 Times Seen 2 Size 76 B (76 bytes) MD5 2e6c5fb4d8c0187c1f741d61e6c35b88 SHA1 a847b550d9c3d4ce9a14f8d00926b757f806fb11 Loading... | |||||
| 0a3a0b592b9c285e050805307cee87c2 | DocumentWrite | 6 B | 2023-03-07 | 2026-04-01 | |
Introduced by DocumentWrite First Seen 2023-03-07 Last Seen 2026-04-01 Times Seen 224672 Size 6 B (6 bytes) MD5 0a3a0b592b9c285e050805307cee87c2 SHA1 125a168e24b2bd38aadb84cbb5f87f316b073c41 Loading... | |||||
| 2896258c74270c2c83f85f9b1bcf049a | DocumentWrite | 17 B | 2025-03-11 | 2025-03-11 | |
Introduced by DocumentWrite First Seen 2025-03-11 Last Seen 2025-03-11 Times Seen 2 Size 17 B (17 bytes) MD5 2896258c74270c2c83f85f9b1bcf049a SHA1 44d877354d98d67410c6c44b3bc9666bb1aa7ac7 Loading... | |||||
| 19ada5942e12207ecce5dbe00dc4f666 | DocumentWrite | 63 B | 2025-03-03 | 2025-03-15 | |
Introduced by DocumentWrite First Seen 2025-03-03 Last Seen 2025-03-15 Times Seen 15 Size 63 B (63 bytes) MD5 19ada5942e12207ecce5dbe00dc4f666 SHA1 0645c5ead42b08efad4e90861860a40e29685df5 Loading... | |||||
| 28c3f9703824ebfe7607943dd406e404 | DocumentWrite | 24 B | 2023-06-20 | 2026-03-24 | |
Introduced by DocumentWrite First Seen 2023-06-20 Last Seen 2026-03-24 Times Seen 240 Size 24 B (24 bytes) MD5 28c3f9703824ebfe7607943dd406e404 SHA1 8972d1a89f9eb98400f238e17d89090551760783 Loading... | |||||
| 49fe033b46a8d8ae8fb17fc7886c3885 | DocumentWrite | 89 B | 2025-03-03 | 2025-03-14 | |
Introduced by DocumentWrite First Seen 2025-03-03 Last Seen 2025-03-14 Times Seen 13 Size 89 B (89 bytes) MD5 49fe033b46a8d8ae8fb17fc7886c3885 SHA1 4a3f958c26c96340c59b855ce506087841040518 Loading... | |||||
| db27da0a93d54cd12e2448dcea7d3dd5 | DocumentWrite | 37 B | 2025-03-07 | 2025-03-14 | |
Introduced by DocumentWrite First Seen 2025-03-07 Last Seen 2025-03-14 Times Seen 11 Size 37 B (37 bytes) MD5 db27da0a93d54cd12e2448dcea7d3dd5 SHA1 b129dc3ea3d9d02152f537ac194a76e523b7b92c Loading... | |||||
| eb88501183fac9f3763f6721082e62c0 | DocumentWrite | 25 B | 2023-03-08 | 2026-03-30 | |
Introduced by DocumentWrite First Seen 2023-03-08 Last Seen 2026-03-30 Times Seen 505 Size 25 B (25 bytes) MD5 eb88501183fac9f3763f6721082e62c0 SHA1 75d392396c21c7350172b4478c48812be505bfed Loading... | |||||
| a9c2e06d3695568075463a7c20d69e63 | DocumentWrite | 13 B | 2023-03-08 | 2026-03-30 | |
Introduced by DocumentWrite First Seen 2023-03-08 Last Seen 2026-03-30 Times Seen 528 Size 13 B (13 bytes) MD5 a9c2e06d3695568075463a7c20d69e63 SHA1 5df55c6cca92581d2c404478e2c07667a2cedb94 Loading... | |||||
| aadbf4416d6e4ab567bd5937e1932df9 | DocumentWrite | 7 B | 2023-03-07 | 2026-04-01 | |
Introduced by DocumentWrite First Seen 2023-03-07 Last Seen 2026-04-01 Times Seen 1839 Size 7 B (7 bytes) MD5 aadbf4416d6e4ab567bd5937e1932df9 SHA1 c82eee102418b5f6daeb92bcccc50b035e5e6369 Loading... | |||||
| 125cad8ae1ec5203cc6a85b1ec2a0581 | DocumentWrite | 71 B | 2025-01-22 | 2025-09-21 | |
Introduced by DocumentWrite First Seen 2025-01-22 Last Seen 2025-09-21 Times Seen 276 Size 71 B (71 bytes) MD5 125cad8ae1ec5203cc6a85b1ec2a0581 SHA1 8743f0aa9219ca1c0481e58dea263b33bd2d1733 Loading... | |||||
| 608f58384fa5933b89b85243ccf08f0c | DocumentWrite | 18 B | 2025-03-05 | 2025-03-15 | |
Introduced by DocumentWrite First Seen 2025-03-05 Last Seen 2025-03-15 Times Seen 14 Size 18 B (18 bytes) MD5 608f58384fa5933b89b85243ccf08f0c SHA1 9ccca56638a282441975dd1a8ebe7dbebe439d9e Loading... | |||||
| 43f08ece74a9f7dc45f2a64b13655008 | DocumentWrite | 14 B | 2023-03-11 | 2025-03-13 | |
Introduced by DocumentWrite First Seen 2023-03-11 Last Seen 2025-03-13 Times Seen 23 Size 14 B (14 bytes) MD5 43f08ece74a9f7dc45f2a64b13655008 SHA1 a99486f75597a67a4ae6890dc0ea431754009a3b Loading... | |||||
| 7750aaebf20d5131584b64d6f1f9dbc6 | DocumentWrite | 11 B | 2023-03-08 | 2026-03-30 | |
Introduced by DocumentWrite First Seen 2023-03-08 Last Seen 2026-03-30 Times Seen 524 Size 11 B (11 bytes) MD5 7750aaebf20d5131584b64d6f1f9dbc6 SHA1 52d1d87a6bd9a7e0e556d8a4fcd099bdd7c88189 Loading... | |||||
| df4de5fe8f165e32bdbe0d123a4790bc | DocumentWrite | 70 B | 2025-03-10 | 2025-03-14 | |
Introduced by DocumentWrite First Seen 2025-03-10 Last Seen 2025-03-14 Times Seen 9 Size 70 B (70 bytes) MD5 df4de5fe8f165e32bdbe0d123a4790bc SHA1 c16ec8851ea9e663bc466f83a5e36f7fc6d45873 Loading... | |||||
| e6207f9fc03c61a41f5a055b02cd5eaf | DocumentWrite | 27 B | 2023-03-08 | 2026-03-30 | |
Introduced by DocumentWrite First Seen 2023-03-08 Last Seen 2026-03-30 Times Seen 524 Size 27 B (27 bytes) MD5 e6207f9fc03c61a41f5a055b02cd5eaf SHA1 12cba2959a36b282a9d8cc73fd9da691b92793a1 Loading... | |||||
| dbd61246117b0eed49d3ca33938715bd | DocumentWrite | 39 B | 2025-03-09 | 2025-07-17 | |
Introduced by DocumentWrite First Seen 2025-03-09 Last Seen 2025-07-17 Times Seen 20 Size 39 B (39 bytes) MD5 dbd61246117b0eed49d3ca33938715bd SHA1 0432425cde556ff191cb1b557c216356352ccac4 Loading... | |||||
| 38e5d5d697c6a86ec2de24d6ca6c9a3d | DocumentWrite | 89 B | 2025-03-09 | 2025-07-17 | |
Introduced by DocumentWrite First Seen 2025-03-09 Last Seen 2025-07-17 Times Seen 68 Size 89 B (89 bytes) MD5 38e5d5d697c6a86ec2de24d6ca6c9a3d SHA1 69aa460be75be80028667714376b5cb734a50a2d Loading... | |||||
| 9a1efdb2a5329cbccf15d00a4e70e069 | DocumentWrite | 51 B | 2025-01-22 | 2026-03-07 | |
Introduced by DocumentWrite First Seen 2025-01-22 Last Seen 2026-03-07 Times Seen 70 Size 51 B (51 bytes) MD5 9a1efdb2a5329cbccf15d00a4e70e069 SHA1 98a8b84c7965ab67e51cfa42b8c15a7ec3003d66 Loading... | |||||
| a04e293714322409bb562458651e57b1 | DocumentWrite | 24 B | 2025-01-22 | 2026-03-07 | |
Introduced by DocumentWrite First Seen 2025-01-22 Last Seen 2026-03-07 Times Seen 19 Size 24 B (24 bytes) MD5 a04e293714322409bb562458651e57b1 SHA1 d1648c330193f2df5d22d07cd4aab7d71a29778b Loading... | |||||
| a04f44971b52f192438f17351c81ebba | DocumentWrite | 57 B | 2025-03-11 | 2025-03-11 | |
Introduced by DocumentWrite First Seen 2025-03-11 Last Seen 2025-03-11 Times Seen 2 Size 57 B (57 bytes) MD5 a04f44971b52f192438f17351c81ebba SHA1 2c91ea9b3ddbd40438de9f9caf768213adebb8ca Loading... | |||||
| f54f6990dd04256851962325175fd5aa | DocumentWrite | 24 B | 2023-03-08 | 2026-03-30 | |
Introduced by DocumentWrite First Seen 2023-03-08 Last Seen 2026-03-30 Times Seen 532 Size 24 B (24 bytes) MD5 f54f6990dd04256851962325175fd5aa SHA1 8c48e5e2cdfb18c8eb3e340c3f32e7ea9d263616 Loading... | |||||
| 2f0545039462a5383624ca6bd39c3930 | DocumentWrite | 55 B | 2025-03-11 | 2025-03-14 | |
Introduced by DocumentWrite First Seen 2025-03-11 Last Seen 2025-03-14 Times Seen 7 Size 55 B (55 bytes) MD5 2f0545039462a5383624ca6bd39c3930 SHA1 21b2a7e9e91dbc0dc4958973e22eb2084c73a011 Loading... | |||||
| cbc7be5e2fdd763c69d86aeb7c05a8f9 | DocumentWrite | 30 B | 2023-03-08 | 2026-03-30 | |
Introduced by DocumentWrite First Seen 2023-03-08 Last Seen 2026-03-30 Times Seen 528 Size 30 B (30 bytes) MD5 cbc7be5e2fdd763c69d86aeb7c05a8f9 SHA1 3b71c58523c5db14e95b0f8b75d6e1ef9b0f93db Loading... | |||||
| 5b3b89ce76aec39ce276fc1e4aa32108 | DocumentWrite | 69 B | 2023-03-08 | 2026-03-30 | |
Introduced by DocumentWrite First Seen 2023-03-08 Last Seen 2026-03-30 Times Seen 537 Size 69 B (69 bytes) MD5 5b3b89ce76aec39ce276fc1e4aa32108 SHA1 ad4e31dd36e171ddb2b5cedf4c1a4116a432d34b Loading... | |||||
| 71e6eacc88ff6332436e826cfcf35c3d | DocumentWrite | 15 B | 2023-03-08 | 2026-03-30 | |
Introduced by DocumentWrite First Seen 2023-03-08 Last Seen 2026-03-30 Times Seen 520 Size 15 B (15 bytes) MD5 71e6eacc88ff6332436e826cfcf35c3d SHA1 47efebb73ca9a777a6098b873dfebdc36feeae3f Loading... | |||||
| 49225d36eb68ff3180891845bc5deb2b | DocumentWrite | 48 B | 2023-03-08 | 2026-03-30 | |
Introduced by DocumentWrite First Seen 2023-03-08 Last Seen 2026-03-30 Times Seen 496 Size 48 B (48 bytes) MD5 49225d36eb68ff3180891845bc5deb2b SHA1 e03cbec3e1957abaf683794ad33024446242827a Loading... | |||||
| ba368c151f65f5d3f6b05199f2d194e9 | DocumentWrite | 47 B | 2023-03-08 | 2026-03-30 | |
Introduced by DocumentWrite First Seen 2023-03-08 Last Seen 2026-03-30 Times Seen 504 Size 47 B (47 bytes) MD5 ba368c151f65f5d3f6b05199f2d194e9 SHA1 28aef3415b2762c361f893be6f9a4856fac55bf4 Loading... | |||||
| 52b683477b7f4dd7e74292146bc83cc9 | DocumentWrite | 3 B | 2023-03-07 | 2026-03-30 | |
Introduced by DocumentWrite First Seen 2023-03-07 Last Seen 2026-03-30 Times Seen 814 Size 3 B (3 bytes) MD5 52b683477b7f4dd7e74292146bc83cc9 SHA1 b80ace4c3f8f0d7fcfe7c00bd45a77b553058a4f Loading... | |||||
| d2e006f4e85b45ef58228bc1f63a97f0 | DocumentWrite | 35 B | 2023-03-08 | 2026-03-30 | |
Introduced by DocumentWrite First Seen 2023-03-08 Last Seen 2026-03-30 Times Seen 527 Size 35 B (35 bytes) MD5 d2e006f4e85b45ef58228bc1f63a97f0 SHA1 125cec70688889d1b76c998fe477023dc649a734 Loading... | |||||
| 8da41d3f836cd968dc6b61e4aca35015 | DocumentWrite | 40 B | 2023-03-08 | 2026-03-30 | |
Introduced by DocumentWrite First Seen 2023-03-08 Last Seen 2026-03-30 Times Seen 495 Size 40 B (40 bytes) MD5 8da41d3f836cd968dc6b61e4aca35015 SHA1 b144df9bc0184ea8ff61d8dfab3bedc7d8251588 Loading... | |||||
| 4e8cb785effaa56b829060df07a3e2f4 | DocumentWrite | 21 B | 2023-03-08 | 2026-03-30 | |
Introduced by DocumentWrite First Seen 2023-03-08 Last Seen 2026-03-30 Times Seen 526 Size 21 B (21 bytes) MD5 4e8cb785effaa56b829060df07a3e2f4 SHA1 9a0dd29ba9b515d7f429f08a92cc8fb6b80563c0 Loading... | |||||
| 6f206ea88dcbefb688a767fb67323ee8 | DocumentWrite | 43 B | 2023-08-25 | 2026-03-07 | |
Introduced by DocumentWrite First Seen 2023-08-25 Last Seen 2026-03-07 Times Seen 451 Size 43 B (43 bytes) MD5 6f206ea88dcbefb688a767fb67323ee8 SHA1 9a1724c371e918db7ace5dea86b19e9f4c17a2cf Loading... | |||||
| dff9d8a3bd9a2bd8f494459390900105 | DocumentWrite | 2.0 kB | 2024-12-03 | 2025-03-18 | |
Introduced by DocumentWrite First Seen 2024-12-03 Last Seen 2025-03-18 Times Seen 105 Size 2.0 kB (1978 bytes) MD5 dff9d8a3bd9a2bd8f494459390900105 SHA1 d9e4592d7cef7bf7473583ad718ddc416201c52b Loading... | |||||
| d41d8cd98f00b204e9800998ecf8427e | DocumentWrite | 0 B | 0001-01-01 | 2026-04-01 | |
Introduced by DocumentWrite First Seen 0001-01-01 Last Seen 2026-04-01 Times Seen 13222285 Size 0 B (0 bytes) MD5 d41d8cd98f00b204e9800998ecf8427e SHA1 da39a3ee5e6b4b0d3255bfef95601890afd80709 Loading... | |||||
| b9ae5c9488190bbe107cd13ae3d9a477 | DocumentWrite | 20 B | 2023-03-08 | 2026-03-30 | |
Introduced by DocumentWrite First Seen 2023-03-08 Last Seen 2026-03-30 Times Seen 527 Size 20 B (20 bytes) MD5 b9ae5c9488190bbe107cd13ae3d9a477 SHA1 6ee177b683858536b5516e77d851de0b0523a341 Loading... | |||||
| 7957b12e4275cafc0e818f438814c34b | DocumentWrite | 85 B | 2025-03-03 | 2025-03-15 | |
Introduced by DocumentWrite First Seen 2025-03-03 Last Seen 2025-03-15 Times Seen 15 Size 85 B (85 bytes) MD5 7957b12e4275cafc0e818f438814c34b SHA1 7bf2cbfcc1e014d97b3bd5b68d533115349f3add Loading... | |||||
| ab5ed4316f5ff2f6d8e933695cf92618 | DocumentWrite | 35 B | 2023-06-20 | 2026-03-24 | |
Introduced by DocumentWrite First Seen 2023-06-20 Last Seen 2026-03-24 Times Seen 219 Size 35 B (35 bytes) MD5 ab5ed4316f5ff2f6d8e933695cf92618 SHA1 30873f89b9423c1ff82bf1962fad54200a7efc01 Loading... | |||||
| edf64fd696e3004a16792a0f051ebfe8 | DocumentWrite | 47 B | 2023-03-08 | 2026-03-30 | |
Introduced by DocumentWrite First Seen 2023-03-08 Last Seen 2026-03-30 Times Seen 504 Size 47 B (47 bytes) MD5 edf64fd696e3004a16792a0f051ebfe8 SHA1 aab4c0938d76cfb43990b3f63637a2751f2197e3 Loading... | |||||
| 13c8037f3abee293bf4cc9dc0223d623 | DocumentWrite | 87 B | 2025-01-26 | 2025-07-17 | |
Introduced by DocumentWrite First Seen 2025-01-26 Last Seen 2025-07-17 Times Seen 91 Size 87 B (87 bytes) MD5 13c8037f3abee293bf4cc9dc0223d623 SHA1 c8f9f6f811a92d82dffa9dc7078e48ecacee83c4 Loading... | |||||
| ff5462da75e867257ec9bd1540f47944 | DocumentWrite | 388 B | 2025-03-11 | 2025-03-11 | |
Introduced by DocumentWrite First Seen 2025-03-11 Last Seen 2025-03-11 Times Seen 2 Size 388 B (388 bytes) MD5 ff5462da75e867257ec9bd1540f47944 SHA1 cfcfb593606d8ccf81bbcf729cd2fb7d832191be Loading... | |||||
| 48df1bc79ec4bc120ffc7d336cb68ab4 | DocumentWrite | 21 B | 2023-03-08 | 2026-03-30 | |
Introduced by DocumentWrite First Seen 2023-03-08 Last Seen 2026-03-30 Times Seen 519 Size 21 B (21 bytes) MD5 48df1bc79ec4bc120ffc7d336cb68ab4 SHA1 21966de4c982a331e3a42a655d0814670c146ed8 Loading... | |||||
| eeb65a8ce8445d578efd4d7924536472 | DocumentWrite | 29 B | 2023-03-08 | 2026-03-30 | |
Introduced by DocumentWrite First Seen 2023-03-08 Last Seen 2026-03-30 Times Seen 536 Size 29 B (29 bytes) MD5 eeb65a8ce8445d578efd4d7924536472 SHA1 1d901c3740decd3deefad8ba2001955a747cec86 Loading... | |||||
| 13afadd9b73c44b61970652772610f1b | DocumentWrite | 75 B | 2025-03-11 | 2025-03-11 | |
Introduced by DocumentWrite First Seen 2025-03-11 Last Seen 2025-03-11 Times Seen 2 Size 75 B (75 bytes) MD5 13afadd9b73c44b61970652772610f1b SHA1 485415b8cde49494de99faaa766031012b3eec19 Loading... | |||||
| ab24aefc1cbef02f9422e91d910eef5c | DocumentWrite | 226 B | 2025-03-11 | 2025-03-11 | |
Introduced by DocumentWrite First Seen 2025-03-11 Last Seen 2025-03-11 Times Seen 2 Size 226 B (226 bytes) MD5 ab24aefc1cbef02f9422e91d910eef5c SHA1 cb6de4de175c4f3ffcd35614871bdf20713b8714 Loading... | |||||
| 2f496e160171b1ae04c1c52d48deff26 | DocumentWrite | 73 B | 2025-03-05 | 2025-03-14 | |
Introduced by DocumentWrite First Seen 2025-03-05 Last Seen 2025-03-14 Times Seen 12 Size 73 B (73 bytes) MD5 2f496e160171b1ae04c1c52d48deff26 SHA1 3b3dcfae771ef0aa3d0aaee4aba84c00e1e398cb Loading... | |||||
| 2397d6feccd93ca05420e2012a0b1ea4 | DocumentWrite | 24 B | 2025-03-11 | 2026-01-29 | |
Introduced by DocumentWrite First Seen 2025-03-11 Last Seen 2026-01-29 Times Seen 13 Size 24 B (24 bytes) MD5 2397d6feccd93ca05420e2012a0b1ea4 SHA1 2da9f17fa13d8d8a1d281dcf991241cde225c6e7 Loading... | |||||
| 8b4cc1995753ee0b85b91e7563fa06e7 | DocumentWrite | 23 B | 2023-08-25 | 2026-03-30 | |
Introduced by DocumentWrite First Seen 2023-08-25 Last Seen 2026-03-30 Times Seen 163 Size 23 B (23 bytes) MD5 8b4cc1995753ee0b85b91e7563fa06e7 SHA1 4c36e5f2f66675da5c6ca3cdd892ecb2e92a6f94 Loading... | |||||
| 424cffbac7378807e781cb7b6e3fe714 | DocumentWrite | 175 B | 2025-02-19 | 2025-07-17 | |
Introduced by DocumentWrite First Seen 2025-02-19 Last Seen 2025-07-17 Times Seen 85 Size 175 B (175 bytes) MD5 424cffbac7378807e781cb7b6e3fe714 SHA1 5acc72f1bd473a659182d2ebcd9c4c51801f6991 Loading... | |||||
| ecf9250a93da6caf80fe43e9f6c56deb | DocumentWrite | 26 B | 2023-03-08 | 2026-03-30 | |
Introduced by DocumentWrite First Seen 2023-03-08 Last Seen 2026-03-30 Times Seen 503 Size 26 B (26 bytes) MD5 ecf9250a93da6caf80fe43e9f6c56deb SHA1 73d81e03f8a3921406a1b78ff7bf87a3da8cd9f3 Loading... | |||||
| 7adf9a579f08cdfe48a9e68145a7ca14 | DocumentWrite | 34 B | 2023-03-08 | 2026-03-30 | |
Introduced by DocumentWrite First Seen 2023-03-08 Last Seen 2026-03-30 Times Seen 526 Size 34 B (34 bytes) MD5 7adf9a579f08cdfe48a9e68145a7ca14 SHA1 d530c1ad1569b891793e667c6bb14abd6a9f9cda Loading... | |||||
| 0932b9988020159dcd717b6e4f4c0c35 | DocumentWrite | 28 B | 2023-03-08 | 2026-03-30 | |
Introduced by DocumentWrite First Seen 2023-03-08 Last Seen 2026-03-30 Times Seen 512 Size 28 B (28 bytes) MD5 0932b9988020159dcd717b6e4f4c0c35 SHA1 5b10f4568bbb19d88564b266ae79e0cf6857eb45 Loading... | |||||
| fafbb2c52870e21df252b7feb6930fd8 | DocumentWrite | 31 B | 2023-03-07 | 2026-03-30 | |
Introduced by DocumentWrite First Seen 2023-03-07 Last Seen 2026-03-30 Times Seen 910 Size 31 B (31 bytes) MD5 fafbb2c52870e21df252b7feb6930fd8 SHA1 ba347b7ca6afddc9a2bcfb1100c832ce0cec1346 Loading... | |||||
| dc65b655767b691292d72c226e6eb55c | DocumentWrite | 52 B | 2023-06-20 | 2026-03-24 | |
Introduced by DocumentWrite First Seen 2023-06-20 Last Seen 2026-03-24 Times Seen 219 Size 52 B (52 bytes) MD5 dc65b655767b691292d72c226e6eb55c SHA1 5086784c6a4d351852b7776a95e7ab499a8d8b52 Loading... | |||||
| 6c702081ce55fe8fa431d08f8f78097a | DocumentWrite | 6 B | 2023-03-07 | 2026-03-30 | |
Introduced by DocumentWrite First Seen 2023-03-07 Last Seen 2026-03-30 Times Seen 580 Size 6 B (6 bytes) MD5 6c702081ce55fe8fa431d08f8f78097a SHA1 33b7cc42d53645f74b779efe10c21917c408ae69 Loading... | |||||
| 7e5aeb6672aa2a5b7f7346b24f80056d | DocumentWrite | 75 B | 2023-03-08 | 2026-03-30 | |
Introduced by DocumentWrite First Seen 2023-03-08 Last Seen 2026-03-30 Times Seen 523 Size 75 B (75 bytes) MD5 7e5aeb6672aa2a5b7f7346b24f80056d SHA1 2195cf18a59a5822038d8997b645739cd772c2e3 Loading... | |||||
| 3c9ec9fda6ed554ea9666e0acc10598a | DocumentWrite | 57 B | 2025-03-11 | 2025-03-11 | |
Introduced by DocumentWrite First Seen 2025-03-11 Last Seen 2025-03-11 Times Seen 2 Size 57 B (57 bytes) MD5 3c9ec9fda6ed554ea9666e0acc10598a SHA1 077594733e082dab785aba99215722438616344f Loading... | |||||
| cf3d31d9c99dd4361d02418e9d87a67f | DocumentWrite | 74 B | 2025-03-11 | 2025-03-14 | |
Introduced by DocumentWrite First Seen 2025-03-11 Last Seen 2025-03-14 Times Seen 7 Size 74 B (74 bytes) MD5 cf3d31d9c99dd4361d02418e9d87a67f SHA1 c8cac0826d3d6d765a2735ba913cd2fc4ffdf85d Loading... | |||||
| 35462296762360fcd23b8cb0472624c4 | DocumentWrite | 97 B | 2025-03-11 | 2025-03-11 | |
Introduced by DocumentWrite First Seen 2025-03-11 Last Seen 2025-03-11 Times Seen 2 Size 97 B (97 bytes) MD5 35462296762360fcd23b8cb0472624c4 SHA1 9c8d61c350bf5cabc039b3245ed03a8e05da0171 Loading... | |||||
| 89d916c576495f3ae5ac8ab8b03f43ea | DocumentWrite | 13 B | 2023-05-14 | 2026-03-21 | |
Introduced by DocumentWrite First Seen 2023-05-14 Last Seen 2026-03-21 Times Seen 469 Size 13 B (13 bytes) MD5 89d916c576495f3ae5ac8ab8b03f43ea SHA1 e32f397a62025430b72863ff906a96ae301be651 Loading... | |||||
| 8cc433804dc5b5c51050070a4773fc3b | DocumentWrite | 12 B | 2023-03-08 | 2026-03-30 | |
Introduced by DocumentWrite First Seen 2023-03-08 Last Seen 2026-03-30 Times Seen 536 Size 12 B (12 bytes) MD5 8cc433804dc5b5c51050070a4773fc3b SHA1 06a083b2ce5cf3568d62fcb270140e6c6e4f0af8 Loading... | |||||
| 012838987d9d828d85230ab81012e355 | DocumentWrite | 92 B | 2025-02-23 | 2025-03-13 | |
Introduced by DocumentWrite First Seen 2025-02-23 Last Seen 2025-03-13 Times Seen 22 Size 92 B (92 bytes) MD5 012838987d9d828d85230ab81012e355 SHA1 b3917acdbb878aa5b605c54d316354df32e6ccaf Loading... | |||||
| d7e765ec5aab68bbf8308a8c4f155a3c | DocumentWrite | 33 B | 2025-03-11 | 2025-03-15 | |
Introduced by DocumentWrite First Seen 2025-03-11 Last Seen 2025-03-15 Times Seen 7 Size 33 B (33 bytes) MD5 d7e765ec5aab68bbf8308a8c4f155a3c SHA1 506045850f7f16d571ea05d2d90634bcd0cbf73a Loading... | |||||
| dceec89905db204a37bd9dd964bb06df | DocumentWrite | 205 B | 2025-03-11 | 2025-03-11 | |
Introduced by DocumentWrite First Seen 2025-03-11 Last Seen 2025-03-11 Times Seen 2 Size 205 B (205 bytes) MD5 dceec89905db204a37bd9dd964bb06df SHA1 f1ebb83be3ccd542540e68d93390b1483565217c Loading... | |||||
| 14e974b40d9377fb5ec2efb88b595efb | DocumentWrite | 51 B | 2023-06-20 | 2025-03-15 | |
Introduced by DocumentWrite First Seen 2023-06-20 Last Seen 2025-03-15 Times Seen 14 Size 51 B (51 bytes) MD5 14e974b40d9377fb5ec2efb88b595efb SHA1 92cb3967b9d9121ff07ed0738dc898b1c1504bd7 Loading... | |||||
| 89c2f01ca16415ee863a3ea5663ba2e6 | DocumentWrite | 11 B | 2023-03-08 | 2026-03-30 | |
Introduced by DocumentWrite First Seen 2023-03-08 Last Seen 2026-03-30 Times Seen 527 Size 11 B (11 bytes) MD5 89c2f01ca16415ee863a3ea5663ba2e6 SHA1 2e50ec0f41492881f85c045473a099c463d46cd4 Loading... | |||||
| ad1fab31655100212dcdb600f6d1755c | DocumentWrite | 71 B | 2025-03-11 | 2025-03-11 | |
Introduced by DocumentWrite First Seen 2025-03-11 Last Seen 2025-03-11 Times Seen 2 Size 71 B (71 bytes) MD5 ad1fab31655100212dcdb600f6d1755c SHA1 2f6cf87af51477652df1d2508994901fdfc55bd5 Loading... | |||||
| 7f4ba449955b9ef90a9814a49a3cfa00 | DocumentWrite | 23 B | 2023-03-08 | 2026-03-30 | |
Introduced by DocumentWrite First Seen 2023-03-08 Last Seen 2026-03-30 Times Seen 536 Size 23 B (23 bytes) MD5 7f4ba449955b9ef90a9814a49a3cfa00 SHA1 1dc575d728b2e0f7b6c05fd13ce99f8cfaf6f650 Loading... | |||||
| d9beaf974ca25e1a76d9d4a3e595f7e2 | DocumentWrite | 24 B | 2023-03-08 | 2026-03-30 | |
Introduced by DocumentWrite First Seen 2023-03-08 Last Seen 2026-03-30 Times Seen 536 Size 24 B (24 bytes) MD5 d9beaf974ca25e1a76d9d4a3e595f7e2 SHA1 5d4d44df1a697622dd1eb84b5be6f9dc47231411 Loading... | |||||
| 40280d9bcd53e484b40bcc02f1530f96 | DocumentWrite | 20 B | 2023-03-08 | 2026-03-30 | |
Introduced by DocumentWrite First Seen 2023-03-08 Last Seen 2026-03-30 Times Seen 525 Size 20 B (20 bytes) MD5 40280d9bcd53e484b40bcc02f1530f96 SHA1 a7e929c95c8bc6f4745be581402e5f2777024abe Loading... | |||||
| bcc9fb359f312f1d7586b05ff418b283 | DocumentWrite | 55 B | 2023-03-08 | 2026-03-30 | |
Introduced by DocumentWrite First Seen 2023-03-08 Last Seen 2026-03-30 Times Seen 526 Size 55 B (55 bytes) MD5 bcc9fb359f312f1d7586b05ff418b283 SHA1 8055cc7ef29f63fe98f4d123684cd6c79f9b81ef Loading... | |||||
| 509c1c83297af648a9f107e5edcbe0fd | DocumentWrite | 26 B | 2023-06-20 | 2026-03-24 | |
Introduced by DocumentWrite First Seen 2023-06-20 Last Seen 2026-03-24 Times Seen 240 Size 26 B (26 bytes) MD5 509c1c83297af648a9f107e5edcbe0fd SHA1 1bb86a2e0eec62d664245fdcf2eff8230857a1dd Loading... | |||||
| 53d7f4a9e3e4c6d84c303f3cab4a5d57 | DocumentWrite | 89 B | 2025-01-07 | 2025-07-17 | |
Introduced by DocumentWrite First Seen 2025-01-07 Last Seen 2025-07-17 Times Seen 95 Size 89 B (89 bytes) MD5 53d7f4a9e3e4c6d84c303f3cab4a5d57 SHA1 8b9d50932e6a5b955a48e44d323cc0a13989e0af Loading... | |||||
| 9418b191cac5fe1580396ca56fb17932 | DocumentWrite | 18 B | 2023-03-08 | 2026-03-30 | |
Introduced by DocumentWrite First Seen 2023-03-08 Last Seen 2026-03-30 Times Seen 513 Size 18 B (18 bytes) MD5 9418b191cac5fe1580396ca56fb17932 SHA1 9bfce5e6c742cdd9144507bf35e191d62af75cd1 Loading... | |||||
| 0083b11a95636cf1d3b5b07c11196d82 | DocumentWrite | 57 B | 2025-03-10 | 2025-03-14 | |
Introduced by DocumentWrite First Seen 2025-03-10 Last Seen 2025-03-14 Times Seen 9 Size 57 B (57 bytes) MD5 0083b11a95636cf1d3b5b07c11196d82 SHA1 86db1524dc91b4dfa208dabcabfe88cc747aa5fe Loading... | |||||
| 69b826e6ea454dec2fffaa3b5f19bcb4 | DocumentWrite | 69 B | 2025-03-11 | 2025-03-19 | |
Introduced by DocumentWrite First Seen 2025-03-11 Last Seen 2025-03-19 Times Seen 15 Size 69 B (69 bytes) MD5 69b826e6ea454dec2fffaa3b5f19bcb4 SHA1 d268e62d68baead0abc5536d6c86f4f570a87922 Loading... | |||||
| b082895fab4c56c1aba17dcc672fca3a | DocumentWrite | 10 B | 2023-03-07 | 2026-04-01 | |
Introduced by DocumentWrite First Seen 2023-03-07 Last Seen 2026-04-01 Times Seen 3377 Size 10 B (10 bytes) MD5 b082895fab4c56c1aba17dcc672fca3a SHA1 a70383038f7399e30dd01b90bf2d043d5c01f859 Loading... | |||||
| 661ca9b31229edb3f5ab4a73b78cee1c | DocumentWrite | 88 B | 2023-03-08 | 2026-03-30 | |
Introduced by DocumentWrite First Seen 2023-03-08 Last Seen 2026-03-30 Times Seen 527 Size 88 B (88 bytes) MD5 661ca9b31229edb3f5ab4a73b78cee1c SHA1 48a5f65fd7395648a95b1b3eb0337e7fc348d1ba Loading... | |||||
| b11540b8d931c93219b3c66d6d9d54fd | DocumentWrite | 49 B | 2023-03-08 | 2026-03-30 | |
Introduced by DocumentWrite First Seen 2023-03-08 Last Seen 2026-03-30 Times Seen 500 Size 49 B (49 bytes) MD5 b11540b8d931c93219b3c66d6d9d54fd SHA1 41f3230b590dad101710fcd6412a641cb3cce294 Loading... | |||||
| fac41eee96cb4425c0641927a07b772a | DocumentWrite | 11 B | 2023-03-08 | 2026-03-30 | |
Introduced by DocumentWrite First Seen 2023-03-08 Last Seen 2026-03-30 Times Seen 526 Size 11 B (11 bytes) MD5 fac41eee96cb4425c0641927a07b772a SHA1 9a8381c8b9113d533f0223748a6f77dca720744b Loading... | |||||
| 8029d23e0eb671bcee633d1acaf4400a | DocumentWrite | 21 B | 2023-03-08 | 2026-03-30 | |
Introduced by DocumentWrite First Seen 2023-03-08 Last Seen 2026-03-30 Times Seen 532 Size 21 B (21 bytes) MD5 8029d23e0eb671bcee633d1acaf4400a SHA1 1a432024c54b4d66000c0eac6dcd2d92beaee6b3 Loading... | |||||
| 2aa57e5e1bbee50f13fd0a3145014910 | DocumentWrite | 17 B | 2025-03-09 | 2025-03-14 | |
Introduced by DocumentWrite First Seen 2025-03-09 Last Seen 2025-03-14 Times Seen 10 Size 17 B (17 bytes) MD5 2aa57e5e1bbee50f13fd0a3145014910 SHA1 32e380e398b792ce333698264421282053a3255e Loading... | |||||
| 0bc10e25f7722941c787436695c9eda9 | DocumentWrite | 34 B | 2025-03-07 | 2025-03-14 | |
Introduced by DocumentWrite First Seen 2025-03-07 Last Seen 2025-03-14 Times Seen 11 Size 34 B (34 bytes) MD5 0bc10e25f7722941c787436695c9eda9 SHA1 15ac6975642cefe55bfc5d02c73a9f676bb8f518 Loading... | |||||
| f4ec39cb07bd860f657aa94382939d8b | DocumentWrite | 12 B | 2023-03-08 | 2026-03-30 | |
Introduced by DocumentWrite First Seen 2023-03-08 Last Seen 2026-03-30 Times Seen 546 Size 12 B (12 bytes) MD5 f4ec39cb07bd860f657aa94382939d8b SHA1 a2be2a0ca6033ecd23716d064f2fc8e6714f59e9 Loading... | |||||
| 69aa37a22f42a6e92ee0bd55be0507ef | DocumentWrite | 55 B | 2025-03-11 | 2025-03-17 | |
Introduced by DocumentWrite First Seen 2025-03-11 Last Seen 2025-03-17 Times Seen 11 Size 55 B (55 bytes) MD5 69aa37a22f42a6e92ee0bd55be0507ef SHA1 250ebf0337a606cd289714d8857eb209e536c404 Loading... | |||||
| 423459a75e7db934cc4e695c75bd9d78 | DocumentWrite | 48 B | 2023-03-08 | 2026-03-30 | |
Introduced by DocumentWrite First Seen 2023-03-08 Last Seen 2026-03-30 Times Seen 521 Size 48 B (48 bytes) MD5 423459a75e7db934cc4e695c75bd9d78 SHA1 c190502d0a8866b92ebdbc4a9240c15325a848e6 Loading... | |||||
| 2b161b2842c4d0907ad95c53b23f9739 | DocumentWrite | 207 B | 2025-03-11 | 2025-03-11 | |
Introduced by DocumentWrite First Seen 2025-03-11 Last Seen 2025-03-11 Times Seen 2 Size 207 B (207 bytes) MD5 2b161b2842c4d0907ad95c53b23f9739 SHA1 e7670a9e2c9835bc7c5b44d12141fd8c7de4381c Loading... | |||||
| d9fcd02c7c35d05bd849aed5d9aa51dd | DocumentWrite | 39 B | 2023-08-25 | 2026-03-07 | |
Introduced by DocumentWrite First Seen 2023-08-25 Last Seen 2026-03-07 Times Seen 450 Size 39 B (39 bytes) MD5 d9fcd02c7c35d05bd849aed5d9aa51dd SHA1 023d4821b4c04bafa6541c6a25dbc67adaffaf13 Loading... | |||||
| dcc0b94ccaa21fa2a6da432078f44950 | DocumentWrite | 40 B | 2024-09-19 | 2025-10-26 | |
Introduced by DocumentWrite First Seen 2024-09-19 Last Seen 2025-10-26 Times Seen 155 Size 40 B (40 bytes) MD5 dcc0b94ccaa21fa2a6da432078f44950 SHA1 2932d30e6acfa6fd53efd723b2d981895c9b3992 Loading... | |||||
| c443a390bf1eec2206246357a1733d98 | DocumentWrite | 79 B | 2025-03-11 | 2025-03-11 | |
Introduced by DocumentWrite First Seen 2025-03-11 Last Seen 2025-03-11 Times Seen 2 Size 79 B (79 bytes) MD5 c443a390bf1eec2206246357a1733d98 SHA1 d0df12b73656493f22a970236a1fa6a84b05a0ce Loading... | |||||
| ee5322e786b0231e3f3a5ba392c52f30 | DocumentWrite | 21 B | 2023-03-08 | 2026-03-30 | |
Introduced by DocumentWrite First Seen 2023-03-08 Last Seen 2026-03-30 Times Seen 527 Size 21 B (21 bytes) MD5 ee5322e786b0231e3f3a5ba392c52f30 SHA1 2cdd1cf1afd1d330ed0c824f44cac879be7b13cc Loading... | |||||
| 4fe834c99732d68fb9363b62ad2e6249 | DocumentWrite | 87 B | 2023-03-08 | 2026-03-30 | |
Introduced by DocumentWrite First Seen 2023-03-08 Last Seen 2026-03-30 Times Seen 527 Size 87 B (87 bytes) MD5 4fe834c99732d68fb9363b62ad2e6249 SHA1 652502d0ab64ccd581eb09c4565e51c8da249439 Loading... | |||||
| 78eddf6e0d2f14dbe1a5edde77a608a9 | DocumentWrite | 78 B | 2025-03-11 | 2025-03-11 | |
Introduced by DocumentWrite First Seen 2025-03-11 Last Seen 2025-03-11 Times Seen 2 Size 78 B (78 bytes) MD5 78eddf6e0d2f14dbe1a5edde77a608a9 SHA1 bc897ea47d6bd0cc5dfbd9de5ac63d88e32fe8e1 Loading... | |||||
| c270ffac3215c291801036cb05e28e51 | DocumentWrite | 23 B | 2025-03-03 | 2025-03-13 | |
Introduced by DocumentWrite First Seen 2025-03-03 Last Seen 2025-03-13 Times Seen 10 Size 23 B (23 bytes) MD5 c270ffac3215c291801036cb05e28e51 SHA1 9af5d28ce9b6a2e58bbc50b1c51e97e799dc6556 Loading... | |||||
| d7f8afc510bd430e2c54fe2b47fdced3 | DocumentWrite | 39 B | 2023-03-08 | 2026-03-30 | |
Introduced by DocumentWrite First Seen 2023-03-08 Last Seen 2026-03-30 Times Seen 386 Size 39 B (39 bytes) MD5 d7f8afc510bd430e2c54fe2b47fdced3 SHA1 803a7dd90df3403022155a8431419a2f77e35ab7 Loading... | |||||
| 64b2b118f792388969c3cf8765d3c798 | DocumentWrite | 57 B | 2023-03-08 | 2026-03-30 | |
Introduced by DocumentWrite First Seen 2023-03-08 Last Seen 2026-03-30 Times Seen 528 Size 57 B (57 bytes) MD5 64b2b118f792388969c3cf8765d3c798 SHA1 3fea37ea6dae8af278281790974d74dc49782ecb Loading... | |||||
| f5fbd36a428ed166238a9129eabec861 | DocumentWrite | 124 B | 2025-03-11 | 2025-07-17 | |
Introduced by DocumentWrite First Seen 2025-03-11 Last Seen 2025-07-17 Times Seen 55 Size 124 B (124 bytes) MD5 f5fbd36a428ed166238a9129eabec861 SHA1 f08db46e3240facfcd4af494c8820be09007670e Loading... | |||||
| 580251408c2e6be1b93a398a9a5e285a | DocumentWrite | 21 B | 2023-03-08 | 2026-03-30 | |
Introduced by DocumentWrite First Seen 2023-03-08 Last Seen 2026-03-30 Times Seen 527 Size 21 B (21 bytes) MD5 580251408c2e6be1b93a398a9a5e285a SHA1 fd8eda99a66622eba1b7025a24150f1570785e2b Loading... | |||||
| 276cb7a36d1a184d016e4be22726b6ee | DocumentWrite | 122 B | 2025-03-05 | 2025-03-19 | |
Introduced by DocumentWrite First Seen 2025-03-05 Last Seen 2025-03-19 Times Seen 20 Size 122 B (122 bytes) MD5 276cb7a36d1a184d016e4be22726b6ee SHA1 1c1210bee87524b4190c33d5f37828f7fbd244f6 Loading... | |||||
| d945aa4fe262fa610632405f0254869c | DocumentWrite | 37 B | 2023-03-08 | 2026-03-30 | |
Introduced by DocumentWrite First Seen 2023-03-08 Last Seen 2026-03-30 Times Seen 536 Size 37 B (37 bytes) MD5 d945aa4fe262fa610632405f0254869c SHA1 130e606207866b8b4a346e2470d20ce29dbaeafa Loading... | |||||
| 6e7e0255a7220426a4ee3ec9e415d69d | DocumentWrite | 78 B | 2025-03-11 | 2025-03-13 | |
Introduced by DocumentWrite First Seen 2025-03-11 Last Seen 2025-03-13 Times Seen 3 Size 78 B (78 bytes) MD5 6e7e0255a7220426a4ee3ec9e415d69d SHA1 76f9d66ce81d892c937599ff680725419445103d Loading... | |||||
| a1c57b4d1742d6fc361db7b151eaf24e | DocumentWrite | 65 B | 2025-03-11 | 2025-03-11 | |
Introduced by DocumentWrite First Seen 2025-03-11 Last Seen 2025-03-11 Times Seen 2 Size 65 B (65 bytes) MD5 a1c57b4d1742d6fc361db7b151eaf24e SHA1 68c7617ab3a889dacf6d0fd2cfd0dcbc8bc4b87e Loading... | |||||
| 12492542c79dc3b93f93271b5929d8db | DocumentWrite | 138 B | 2025-03-11 | 2025-03-19 | |
Introduced by DocumentWrite First Seen 2025-03-11 Last Seen 2025-03-19 Times Seen 13 Size 138 B (138 bytes) MD5 12492542c79dc3b93f93271b5929d8db SHA1 22e4f702fcd9d68f927fdbd3e3dfe0e77375fe46 Loading... | |||||
| d7a9531a9fbae18899363c811ec90153 | DocumentWrite | 132 B | 2023-03-08 | 2026-03-30 | |
Introduced by DocumentWrite First Seen 2023-03-08 Last Seen 2026-03-30 Times Seen 498 Size 132 B (132 bytes) MD5 d7a9531a9fbae18899363c811ec90153 SHA1 fa3202543ae97b6e83a10be3a5f5af395d6d4321 Loading... | |||||
| f42e36497605ea383a1a46cedb5ba4f6 | DocumentWrite | 26 B | 2023-03-08 | 2026-03-30 | |
Introduced by DocumentWrite First Seen 2023-03-08 Last Seen 2026-03-30 Times Seen 504 Size 26 B (26 bytes) MD5 f42e36497605ea383a1a46cedb5ba4f6 SHA1 96dc04daf3f1cb19c4269a0c3ebe4dbc096b1df8 Loading... | |||||
| 9f5d573e7564bba924ac5415431b8fed | DocumentWrite | 49 B | 2025-03-03 | 2025-07-17 | |
Introduced by DocumentWrite First Seen 2025-03-03 Last Seen 2025-07-17 Times Seen 23 Size 49 B (49 bytes) MD5 9f5d573e7564bba924ac5415431b8fed SHA1 1407a56c764f4d50fa68d1c1fafd48e58fd5174e Loading... | |||||
| 3a33b897d2b28cb3b353f2a2ff0038fe | DocumentWrite | 37 B | 2023-03-08 | 2026-03-30 | |
Introduced by DocumentWrite First Seen 2023-03-08 Last Seen 2026-03-30 Times Seen 523 Size 37 B (37 bytes) MD5 3a33b897d2b28cb3b353f2a2ff0038fe SHA1 740c6680e4c3c233f9eb76dfdcc561eb568d29f3 Loading... | |||||
| 580e02adf8289b533c800260ee3667b0 | DocumentWrite | 24 B | 2023-03-08 | 2026-03-30 | |
Introduced by DocumentWrite First Seen 2023-03-08 Last Seen 2026-03-30 Times Seen 528 Size 24 B (24 bytes) MD5 580e02adf8289b533c800260ee3667b0 SHA1 ab446026a42b718ae66f55323f6f76fd8282000c Loading... | |||||
| 77312b8a07d922cca81fae43f142f633 | DocumentWrite | 112 B | 2025-03-11 | 2025-03-14 | |
Introduced by DocumentWrite First Seen 2025-03-11 Last Seen 2025-03-14 Times Seen 7 Size 112 B (112 bytes) MD5 77312b8a07d922cca81fae43f142f633 SHA1 509caae16d484e271ee6f69bb668eec128e7dd4c Loading... | |||||
| 8524fda08a0b7622a865cf2164056710 | DocumentWrite | 18 B | 2025-03-07 | 2026-03-07 | |
Introduced by DocumentWrite First Seen 2025-03-07 Last Seen 2026-03-07 Times Seen 16 Size 18 B (18 bytes) MD5 8524fda08a0b7622a865cf2164056710 SHA1 66c30378a123d231d0337cf5463588ac77ad9d66 Loading... | |||||
| 27ecbe38aab1c4469b3c6af23067edb6 | DocumentWrite | 143 B | 2025-03-11 | 2025-03-19 | |
Introduced by DocumentWrite First Seen 2025-03-11 Last Seen 2025-03-19 Times Seen 13 Size 143 B (143 bytes) MD5 27ecbe38aab1c4469b3c6af23067edb6 SHA1 a29ab4acda7fb52c3bb19701c227d20f3f1b16c7 Loading... | |||||
| 9ce044f29f76c754aa2dd6fd9f52fb1c | DocumentWrite | 37 B | 2023-03-08 | 2026-03-30 | |
Introduced by DocumentWrite First Seen 2023-03-08 Last Seen 2026-03-30 Times Seen 527 Size 37 B (37 bytes) MD5 9ce044f29f76c754aa2dd6fd9f52fb1c SHA1 e2f6df964e588d8a191dc0e135e02ba01a302f43 Loading... | |||||
| 21050c421486fab81238771e4f3f70db | DocumentWrite | 51 B | 2025-03-11 | 2025-03-15 | |
Introduced by DocumentWrite First Seen 2025-03-11 Last Seen 2025-03-15 Times Seen 9 Size 51 B (51 bytes) MD5 21050c421486fab81238771e4f3f70db SHA1 13ea7de72dceecb13459a6dda7303125ef58c869 Loading... | |||||
| decd46aa471a23ffed740686b2416c35 | DocumentWrite | 24 B | 2023-03-08 | 2026-03-30 | |
Introduced by DocumentWrite First Seen 2023-03-08 Last Seen 2026-03-30 Times Seen 527 Size 24 B (24 bytes) MD5 decd46aa471a23ffed740686b2416c35 SHA1 ecf086684e965f8efa2d80614097dc57c4a35609 Loading... | |||||
| 967e505013eb2797297e41e583636878 | DocumentWrite | 11 B | 2023-03-08 | 2026-03-30 | |
Introduced by DocumentWrite First Seen 2023-03-08 Last Seen 2026-03-30 Times Seen 535 Size 11 B (11 bytes) MD5 967e505013eb2797297e41e583636878 SHA1 cf3600b22a5161d841867bbc076c03a1e870ff97 Loading... | |||||
| f5362e1c9c2824e93c6dbc981ce083b1 | DocumentWrite | 27 B | 2025-03-11 | 2025-03-11 | |
Introduced by DocumentWrite First Seen 2025-03-11 Last Seen 2025-03-11 Times Seen 5 Size 27 B (27 bytes) MD5 f5362e1c9c2824e93c6dbc981ce083b1 SHA1 6667e21c2cf7c0389aacd8da43d268b158027a00 Loading... | |||||
| d4420281210cf2d3ea9fceabc85d88b9 | DocumentWrite | 124 B | 2025-02-14 | 2025-07-17 | |
Introduced by DocumentWrite First Seen 2025-02-14 Last Seen 2025-07-17 Times Seen 86 Size 124 B (124 bytes) MD5 d4420281210cf2d3ea9fceabc85d88b9 SHA1 ffd51e6670971c1a6de2f49b2db2e7e3696b86e2 Loading... | |||||
| 4d1a7b9482644e5ccc4228a9e9cb929b | DocumentWrite | 37 B | 2023-03-08 | 2026-03-30 | |
Introduced by DocumentWrite First Seen 2023-03-08 Last Seen 2026-03-30 Times Seen 528 Size 37 B (37 bytes) MD5 4d1a7b9482644e5ccc4228a9e9cb929b SHA1 9f097635abc0b8334f9e461db10ffa22f9729d69 Loading... | |||||
| ac944fa7d0603a054e9e29dd4acffc5f | DocumentWrite | 10 B | 2023-03-08 | 2026-03-30 | |
Introduced by DocumentWrite First Seen 2023-03-08 Last Seen 2026-03-30 Times Seen 543 Size 10 B (10 bytes) MD5 ac944fa7d0603a054e9e29dd4acffc5f SHA1 f6e44d3a5239f2747bb89cbfc24100f2521d5da8 Loading... | |||||
| c5adfb6bde5065bfb7a5e0e0f8b26180 | DocumentWrite | 25 B | 2023-03-08 | 2026-03-30 | |
Introduced by DocumentWrite First Seen 2023-03-08 Last Seen 2026-03-30 Times Seen 522 Size 25 B (25 bytes) MD5 c5adfb6bde5065bfb7a5e0e0f8b26180 SHA1 f1c1886bc78f269ff96e4d51ff8f2577fbc22867 Loading... | |||||
| d6be84e7cfa2a075c0a678043a8e6d64 | DocumentWrite | 66 B | 2025-03-07 | 2025-03-14 | |
Introduced by DocumentWrite First Seen 2025-03-07 Last Seen 2025-03-14 Times Seen 11 Size 66 B (66 bytes) MD5 d6be84e7cfa2a075c0a678043a8e6d64 SHA1 e7f4d6f15f239bcbcd1ac1067466103f84d31a5d Loading... | |||||
| 2289e9dc95f2cc44dda7b522fb460ad4 | DocumentWrite | 14 B | 2023-03-08 | 2026-03-30 | |
Introduced by DocumentWrite First Seen 2023-03-08 Last Seen 2026-03-30 Times Seen 526 Size 14 B (14 bytes) MD5 2289e9dc95f2cc44dda7b522fb460ad4 SHA1 5f5c5c520711b8a4576fb9dee292fa5d874abfe7 Loading... | |||||
| 46ce5b8c2aecbca0a9fcc314a7f4d745 | DocumentWrite | 18 B | 2025-03-07 | 2025-03-21 | |
Introduced by DocumentWrite First Seen 2025-03-07 Last Seen 2025-03-21 Times Seen 15 Size 18 B (18 bytes) MD5 46ce5b8c2aecbca0a9fcc314a7f4d745 SHA1 210a0df2e04c5ab7a92d5e1863e54be40e37f699 Loading... | |||||
| 59d28d7d60884ba17af1854d5758870c | DocumentWrite | 14 B | 2023-03-07 | 2026-03-21 | |
Introduced by DocumentWrite First Seen 2023-03-07 Last Seen 2026-03-21 Times Seen 467 Size 14 B (14 bytes) MD5 59d28d7d60884ba17af1854d5758870c SHA1 45050b43ba6ad341797ba0858796991aee0064b5 Loading... | |||||
| f6ae6ffe852b422cc9304a5a14343a1b | DocumentWrite | 17 B | 2023-03-07 | 2026-03-31 | |
Introduced by DocumentWrite First Seen 2023-03-07 Last Seen 2026-03-31 Times Seen 799 Size 17 B (17 bytes) MD5 f6ae6ffe852b422cc9304a5a14343a1b SHA1 38daa4fa1147a9a3b770c9cd1b5e9a1f86e4285c Loading... | |||||
| f089329a8f29f2a4a3f2acf9d4a6398b | DocumentWrite | 21 B | 2023-03-10 | 2026-03-07 | |
Introduced by DocumentWrite First Seen 2023-03-10 Last Seen 2026-03-07 Times Seen 486 Size 21 B (21 bytes) MD5 f089329a8f29f2a4a3f2acf9d4a6398b SHA1 8b90b5462dcc4f6c92794735e1f817dc55f7299e Loading... | |||||
| a7f0a206e23238148106bfeb31f3347d | DocumentWrite | 46 B | 2023-03-08 | 2026-03-30 | |
Introduced by DocumentWrite First Seen 2023-03-08 Last Seen 2026-03-30 Times Seen 522 Size 46 B (46 bytes) MD5 a7f0a206e23238148106bfeb31f3347d SHA1 fad999fee51ff656433ee3f719f494cccc4c07af Loading... | |||||
| 727a574c87588aff023a6a2e5a077666 | DocumentWrite | 32 B | 2023-03-08 | 2026-03-30 | |
Introduced by DocumentWrite First Seen 2023-03-08 Last Seen 2026-03-30 Times Seen 528 Size 32 B (32 bytes) MD5 727a574c87588aff023a6a2e5a077666 SHA1 61b21185af0d220b0e97e4da3dc741cc63c77426 Loading... | |||||
| a4289a18e57d16afac5914a0357d3f2e | DocumentWrite | 25 B | 2023-03-08 | 2026-03-30 | |
Introduced by DocumentWrite First Seen 2023-03-08 Last Seen 2026-03-30 Times Seen 532 Size 25 B (25 bytes) MD5 a4289a18e57d16afac5914a0357d3f2e SHA1 c0672f4b432bfeaa5d39e8913bb1d59d13a7167b Loading... | |||||
| bb3af847ffb16d7395ba8bcc9ce3cfa9 | DocumentWrite | 26 B | 2023-03-08 | 2026-03-30 | |
Introduced by DocumentWrite First Seen 2023-03-08 Last Seen 2026-03-30 Times Seen 509 Size 26 B (26 bytes) MD5 bb3af847ffb16d7395ba8bcc9ce3cfa9 SHA1 0092039b81c62ee1d79f313f5c7dc0ec55189221 Loading... | |||||
| eaf9d7b47fa77d3afd8dbe1f6cdec36f | DocumentWrite | 28 B | 2025-03-11 | 2025-04-05 | |
Introduced by DocumentWrite First Seen 2025-03-11 Last Seen 2025-04-05 Times Seen 63 Size 28 B (28 bytes) MD5 eaf9d7b47fa77d3afd8dbe1f6cdec36f SHA1 7cceb21af70569a06aa04b534e2159f8200a268c Loading... | |||||
| 8ea766d185e9117b7e3e212f41a6ddef | DocumentWrite | 79 B | 2025-03-05 | 2025-03-18 | |
Introduced by DocumentWrite First Seen 2025-03-05 Last Seen 2025-03-18 Times Seen 19 Size 79 B (79 bytes) MD5 8ea766d185e9117b7e3e212f41a6ddef SHA1 44a102a9a79dfb8024c3338b93a999216e9647f8 Loading... | |||||
| 848f0356d373982758120c0b7cd825fb | DocumentWrite | 113 B | 2025-03-09 | 2025-03-18 | |
Introduced by DocumentWrite First Seen 2025-03-09 Last Seen 2025-03-18 Times Seen 17 Size 113 B (113 bytes) MD5 848f0356d373982758120c0b7cd825fb SHA1 2e5fcd2e0cfe8164f111caa812ade8c0b3dd4f1c Loading... | |||||
| 3f7ec5c9c3119766edd3ba72745390aa | DocumentWrite | 89 B | 2025-02-14 | 2025-03-14 | |
Introduced by DocumentWrite First Seen 2025-02-14 Last Seen 2025-03-14 Times Seen 28 Size 89 B (89 bytes) MD5 3f7ec5c9c3119766edd3ba72745390aa SHA1 ae6b65f79a9ffec9f1dd32d9fdd01fd0d1b4ca4e Loading... | |||||
| 435c5ae5ef1599fb3a027a48e2abd8fa | DocumentWrite | 33 B | 2025-03-09 | 2025-03-11 | |
Introduced by DocumentWrite First Seen 2025-03-09 Last Seen 2025-03-11 Times Seen 7 Size 33 B (33 bytes) MD5 435c5ae5ef1599fb3a027a48e2abd8fa SHA1 575939e69b5897624f13409b1d49eaeb15f2fb42 Loading... | |||||
| f79034bf745c2580be8bd77cff6952ba | DocumentWrite | 121 B | 2025-03-11 | 2025-03-11 | |
Introduced by DocumentWrite First Seen 2025-03-11 Last Seen 2025-03-11 Times Seen 2 Size 121 B (121 bytes) MD5 f79034bf745c2580be8bd77cff6952ba SHA1 0463968b5bf684efa15b57324e11bb530ab8bf5d Loading... | |||||
| 7a2ecdea06e9d906e375509f225178bb | DocumentWrite | 62 B | 2023-03-08 | 2026-03-30 | |
Introduced by DocumentWrite First Seen 2023-03-08 Last Seen 2026-03-30 Times Seen 502 Size 62 B (62 bytes) MD5 7a2ecdea06e9d906e375509f225178bb SHA1 60659641551f27185d2596ddc3d294bf139fe3f6 Loading... | |||||
| 6a7a7d03eac087b82d6864a3278f6366 | DocumentWrite | 104 B | 2025-03-11 | 2025-03-11 | |
Introduced by DocumentWrite First Seen 2025-03-11 Last Seen 2025-03-11 Times Seen 2 Size 104 B (104 bytes) MD5 6a7a7d03eac087b82d6864a3278f6366 SHA1 9cc58cf86b28c402f6fbae7ffe71b97d51959d1b Loading... | |||||
| 8e6c4c7055c2a3db78e5aa7a7fed9404 | DocumentWrite | 18 B | 2023-03-08 | 2026-03-30 | |
Introduced by DocumentWrite First Seen 2023-03-08 Last Seen 2026-03-30 Times Seen 547 Size 18 B (18 bytes) MD5 8e6c4c7055c2a3db78e5aa7a7fed9404 SHA1 da04aced9b7f35a75902871b65892b1cc74f1a45 Loading... | |||||
| 81c932ff0332058a4b4e9a1f07034507 | DocumentWrite | 53 B | 2024-06-17 | 2025-06-20 | |
Introduced by DocumentWrite First Seen 2024-06-17 Last Seen 2025-06-20 Times Seen 61 Size 53 B (53 bytes) MD5 81c932ff0332058a4b4e9a1f07034507 SHA1 7af4ee286d51d1996ec952580490a35f42a54cac Loading... | |||||
| d17d057160646bc08190bf801c41adcb | DocumentWrite | 77 B | 2025-03-11 | 2025-03-14 | |
Introduced by DocumentWrite First Seen 2025-03-11 Last Seen 2025-03-14 Times Seen 8 Size 77 B (77 bytes) MD5 d17d057160646bc08190bf801c41adcb SHA1 d5682f4271c0c6b90e779ed3357683cba2ef5f25 Loading... | |||||
| 1025616355b88390650f9d0eeb40a3d7 | DocumentWrite | 25 B | 2023-03-08 | 2026-03-30 | |
Introduced by DocumentWrite First Seen 2023-03-08 Last Seen 2026-03-30 Times Seen 501 Size 25 B (25 bytes) MD5 1025616355b88390650f9d0eeb40a3d7 SHA1 a332af9ccd699a3c59501cff3dad9678717fa0aa Loading... | |||||
| 107bb90ab19dc30760b83ee890f717a2 | DocumentWrite | 6 B | 2023-03-08 | 2026-03-30 | |
Introduced by DocumentWrite First Seen 2023-03-08 Last Seen 2026-03-30 Times Seen 538 Size 6 B (6 bytes) MD5 107bb90ab19dc30760b83ee890f717a2 SHA1 3f04f63b3a32efa8f89e7a265be90a760256db35 Loading... | |||||
| 4a36c86307c96b8bf7dfe893370374aa | DocumentWrite | 23 B | 2023-03-08 | 2026-03-30 | |
Introduced by DocumentWrite First Seen 2023-03-08 Last Seen 2026-03-30 Times Seen 527 Size 23 B (23 bytes) MD5 4a36c86307c96b8bf7dfe893370374aa SHA1 2518cded22f324d83218f2d25473d4fe2f71177d Loading... | |||||
| 68029335d103908a696ab85d0577803c | DocumentWrite | 21 B | 2025-03-05 | 2025-03-14 | |
Introduced by DocumentWrite First Seen 2025-03-05 Last Seen 2025-03-14 Times Seen 12 Size 21 B (21 bytes) MD5 68029335d103908a696ab85d0577803c SHA1 eb85281b7b3df6f4c7d52bee6e2fe49b1b109e0c Loading... | |||||
| 39ea1450fc64e36ac9169408a5bce89f | DocumentWrite | 106 B | 2025-03-11 | 2025-03-11 | |
Introduced by DocumentWrite First Seen 2025-03-11 Last Seen 2025-03-11 Times Seen 2 Size 106 B (106 bytes) MD5 39ea1450fc64e36ac9169408a5bce89f SHA1 6feb6b10e4ae62eaf99abd9cf61a765d70660009 Loading... | |||||
| 2939184d9b9e0c094d2a9f4d8e5ca0db | DocumentWrite | 30 B | 2023-03-08 | 2026-03-30 | |
Introduced by DocumentWrite First Seen 2023-03-08 Last Seen 2026-03-30 Times Seen 523 Size 30 B (30 bytes) MD5 2939184d9b9e0c094d2a9f4d8e5ca0db SHA1 6f5bda972f2270ce753c3212e96bcf6886695082 Loading... | |||||
| 5d5906d8a7dbad4126af11b96bb1c750 | DocumentWrite | 114 B | 2025-03-03 | 2025-03-15 | |
Introduced by DocumentWrite First Seen 2025-03-03 Last Seen 2025-03-15 Times Seen 15 Size 114 B (114 bytes) MD5 5d5906d8a7dbad4126af11b96bb1c750 SHA1 f84f8334c998f630f01193638b7b018b694dbe2c Loading... | |||||
| 19bcb5f595f22457f89dff260e93fa05 | DocumentWrite | 46 B | 2023-03-08 | 2026-03-30 | |
Introduced by DocumentWrite First Seen 2023-03-08 Last Seen 2026-03-30 Times Seen 503 Size 46 B (46 bytes) MD5 19bcb5f595f22457f89dff260e93fa05 SHA1 e9e7c0556a3c577b686af09ad4c539eba71d9f73 Loading... | |||||
| d831d4de27922b8a255d62671bf9a1b2 | DocumentWrite | 23 B | 2023-03-08 | 2026-03-30 | |
Introduced by DocumentWrite First Seen 2023-03-08 Last Seen 2026-03-30 Times Seen 498 Size 23 B (23 bytes) MD5 d831d4de27922b8a255d62671bf9a1b2 SHA1 ed68aa9748949672c1af8f82b8fb6f15d3d171ab Loading... | |||||
| b9ad6b203a4ba84c7ac925cd776adac5 | DocumentWrite | 87 B | 2025-02-19 | 2025-03-14 | |
Introduced by DocumentWrite First Seen 2025-02-19 Last Seen 2025-03-14 Times Seen 27 Size 87 B (87 bytes) MD5 b9ad6b203a4ba84c7ac925cd776adac5 SHA1 a354b8a70fe403dcebc6665aaf4bef048af6e648 Loading... | |||||
| b29bf2e073183e625e1648ccfa1ee207 | DocumentWrite | 77 B | 2025-03-11 | 2025-03-13 | |
Introduced by DocumentWrite First Seen 2025-03-11 Last Seen 2025-03-13 Times Seen 3 Size 77 B (77 bytes) MD5 b29bf2e073183e625e1648ccfa1ee207 SHA1 39353027dcc9c14bb793acada8fd1deddfee146d Loading... | |||||
| 6c972ff658f1d4790d53a17758c71e46 | DocumentWrite | 95 B | 2023-03-08 | 2026-02-08 | |
Introduced by DocumentWrite First Seen 2023-03-08 Last Seen 2026-02-08 Times Seen 436 Size 95 B (95 bytes) MD5 6c972ff658f1d4790d53a17758c71e46 SHA1 8be8c65ce661bea2c3fb412e0839648692945bc7 Loading... | |||||
| 68ac410a12b9073d970faa0dd0d22b68 | DocumentWrite | 109 B | 2024-09-06 | 2026-03-18 | |
Introduced by DocumentWrite First Seen 2024-09-06 Last Seen 2026-03-18 Times Seen 600 Size 109 B (109 bytes) MD5 68ac410a12b9073d970faa0dd0d22b68 SHA1 b7c10b1b469d3921f5fb6d3cfea07662030ad4d7 Loading... | |||||
| 96518409b51c7b0bf79af114fd31c449 | DocumentWrite | 48 B | 2023-03-08 | 2026-03-30 | |
Introduced by DocumentWrite First Seen 2023-03-08 Last Seen 2026-03-30 Times Seen 559 Size 48 B (48 bytes) MD5 96518409b51c7b0bf79af114fd31c449 SHA1 d7396d8b1195384053080798b669e227108e274c Loading... | |||||
| bf036580e25c742b99154b02ad88f18c | DocumentWrite | 15 B | 2023-03-08 | 2026-03-30 | |
Introduced by DocumentWrite First Seen 2023-03-08 Last Seen 2026-03-30 Times Seen 539 Size 15 B (15 bytes) MD5 bf036580e25c742b99154b02ad88f18c SHA1 7e2b1be9eb48dd86248d0883ead000706bd95694 Loading... | |||||
| 1b01fd8009c728e790a040c6ddbfd2da | DocumentWrite | 49 B | 2025-03-03 | 2025-07-17 | |
Introduced by DocumentWrite First Seen 2025-03-03 Last Seen 2025-07-17 Times Seen 23 Size 49 B (49 bytes) MD5 1b01fd8009c728e790a040c6ddbfd2da SHA1 f26da30d9fd6263fe2e53958adc3bb93dda91ec1 Loading... | |||||
| 79e07b78328c723e08d0c89c2b6e53df | DocumentWrite | 90 B | 2023-03-08 | 2026-03-30 | |
Introduced by DocumentWrite First Seen 2023-03-08 Last Seen 2026-03-30 Times Seen 521 Size 90 B (90 bytes) MD5 79e07b78328c723e08d0c89c2b6e53df SHA1 9b4f3bd7cd91a70b681934ea6931b4e8f06d97af Loading... | |||||
| b008b9a1a12aaff057c7db06b60ccf42 | DocumentWrite | 120 B | 2025-03-11 | 2025-07-17 | |
Introduced by DocumentWrite First Seen 2025-03-11 Last Seen 2025-07-17 Times Seen 63 Size 120 B (120 bytes) MD5 b008b9a1a12aaff057c7db06b60ccf42 SHA1 c13543ae88160716d638e0e9305c2ede99141a99 Loading... | |||||
| 2270391b27e4aa9958f83602c3c4acdc | DocumentWrite | 89 B | 2025-03-11 | 2025-07-17 | |
Introduced by DocumentWrite First Seen 2025-03-11 Last Seen 2025-07-17 Times Seen 63 Size 89 B (89 bytes) MD5 2270391b27e4aa9958f83602c3c4acdc SHA1 2ab59d1e40e6f74f9404e97775e3a0e32ecafd8c Loading... | |||||
| f0301871a5e02e789ff82153f9f76ad5 | DocumentWrite | 121 B | 2025-03-09 | 2025-03-14 | |
Introduced by DocumentWrite First Seen 2025-03-09 Last Seen 2025-03-14 Times Seen 10 Size 121 B (121 bytes) MD5 f0301871a5e02e789ff82153f9f76ad5 SHA1 68ccb02ea9b1a2f3f6b06297b39a2c0b88d259f7 Loading... | |||||
| 9f6df0ba49984468caca2afb0e7a34a9 | DocumentWrite | 84 B | 2025-03-03 | 2025-03-15 | |
Introduced by DocumentWrite First Seen 2025-03-03 Last Seen 2025-03-15 Times Seen 15 Size 84 B (84 bytes) MD5 9f6df0ba49984468caca2afb0e7a34a9 SHA1 a50728ac80ca6a87895e63a3530a2d428995e0ea Loading... | |||||
| 046d2c912fbf421c339a60ae77ce66b0 | DocumentWrite | 29 B | 2023-03-08 | 2026-03-30 | |
Introduced by DocumentWrite First Seen 2023-03-08 Last Seen 2026-03-30 Times Seen 526 Size 29 B (29 bytes) MD5 046d2c912fbf421c339a60ae77ce66b0 SHA1 da7664718281cff1421cade782916a1825fc36a7 Loading... | |||||
| d9c128e54cd18d56127ad294bc244d3e | DocumentWrite | 57 B | 2023-03-08 | 2026-03-30 | |
Introduced by DocumentWrite First Seen 2023-03-08 Last Seen 2026-03-30 Times Seen 522 Size 57 B (57 bytes) MD5 d9c128e54cd18d56127ad294bc244d3e SHA1 2e2d4a411a5fc1ca0f36298d2bb78ca4d06e4d51 Loading... | |||||
| bfbdf9686c5de8fdefeeb4f9ad9028cf | DocumentWrite | 221 B | 2025-03-11 | 2025-03-11 | |
Introduced by DocumentWrite First Seen 2025-03-11 Last Seen 2025-03-11 Times Seen 2 Size 221 B (221 bytes) MD5 bfbdf9686c5de8fdefeeb4f9ad9028cf SHA1 c68658e35dc90feca4e1edc56c8cc8aa96e84550 Loading... | |||||
| 5e732a1878be2342dbfeff5fe3ca5aa3 | DocumentWrite | 1 B | 2023-03-07 | 2026-04-01 | |
Introduced by DocumentWrite First Seen 2023-03-07 Last Seen 2026-04-01 Times Seen 2591 Size 1 B (1 bytes) MD5 5e732a1878be2342dbfeff5fe3ca5aa3 SHA1 ac9231da4082430afe8f4d40127814c613648d8e Loading... | |||||
| dc3687c64f6c21247ea68bd27cbf7043 | DocumentWrite | 37 B | 2023-03-08 | 2026-03-30 | |
Introduced by DocumentWrite First Seen 2023-03-08 Last Seen 2026-03-30 Times Seen 528 Size 37 B (37 bytes) MD5 dc3687c64f6c21247ea68bd27cbf7043 SHA1 5e800907c502761f6862c3f8a93c64849bfa7bf1 Loading... | |||||
| ece4f41adcf049faccc36c7ff1ef145b | DocumentWrite | 85 B | 2025-03-05 | 2025-03-18 | |
Introduced by DocumentWrite First Seen 2025-03-05 Last Seen 2025-03-18 Times Seen 19 Size 85 B (85 bytes) MD5 ece4f41adcf049faccc36c7ff1ef145b SHA1 73dbe6aa7e87474e4808d727a6cf10c12fa644c5 Loading... | |||||
| 5c4e664ca07b53d59aa20bd9e582c3b8 | DocumentWrite | 87 B | 2025-02-11 | 2025-07-17 | |
Introduced by DocumentWrite First Seen 2025-02-11 Last Seen 2025-07-17 Times Seen 88 Size 87 B (87 bytes) MD5 5c4e664ca07b53d59aa20bd9e582c3b8 SHA1 20e58c13d3a17a7301359e90418eaea86642f5cb Loading... | |||||
| 2e5e13ebfb66973585df60a7a5a9949c | DocumentWrite | 24 B | 2025-03-09 | 2025-03-13 | |
Introduced by DocumentWrite First Seen 2025-03-09 Last Seen 2025-03-13 Times Seen 7 Size 24 B (24 bytes) MD5 2e5e13ebfb66973585df60a7a5a9949c SHA1 117b6d226b12703a98866657a4667d0b4860ebfa Loading... | |||||
| e1f4989539b4368c79f5428a6c5bb0d6 | DocumentWrite | 197 B | 2025-03-11 | 2025-03-11 | |
Introduced by DocumentWrite First Seen 2025-03-11 Last Seen 2025-03-11 Times Seen 2 Size 197 B (197 bytes) MD5 e1f4989539b4368c79f5428a6c5bb0d6 SHA1 b5d836220709847a3dcb2ecf133c5e83d61a0dab Loading... | |||||
| ba2b1237a0c4fc7314bb77be136d20f8 | DocumentWrite | 28 B | 2025-03-05 | 2025-03-14 | |
Introduced by DocumentWrite First Seen 2025-03-05 Last Seen 2025-03-14 Times Seen 12 Size 28 B (28 bytes) MD5 ba2b1237a0c4fc7314bb77be136d20f8 SHA1 c44bfc8086996729e68368ac777404f93dc4818f Loading... | |||||
| 4bf94cc62429b67bbed9d6cd73cf5191 | DocumentWrite | 21 B | 2023-03-08 | 2026-03-30 | |
Introduced by DocumentWrite First Seen 2023-03-08 Last Seen 2026-03-30 Times Seen 527 Size 21 B (21 bytes) MD5 4bf94cc62429b67bbed9d6cd73cf5191 SHA1 735a73b8e467ef640df4ec4bc9a9ec86bd4cf4f6 Loading... | |||||
| 4f86df10c67ad12fd924e2fd44fc9f60 | DocumentWrite | 53 B | 2025-03-11 | 2025-03-13 | |
Introduced by DocumentWrite First Seen 2025-03-11 Last Seen 2025-03-13 Times Seen 3 Size 53 B (53 bytes) MD5 4f86df10c67ad12fd924e2fd44fc9f60 SHA1 6c6f198e1fd4ea549292e7e7c79d602a21274328 Loading... | |||||
| 2ac493a7af37a1c5a3d23f316246fa0c | DocumentWrite | 87 B | 2025-03-03 | 2025-03-14 | |
Introduced by DocumentWrite First Seen 2025-03-03 Last Seen 2025-03-14 Times Seen 13 Size 87 B (87 bytes) MD5 2ac493a7af37a1c5a3d23f316246fa0c SHA1 81bada830e25c699603dd23785694ff29c216ae0 Loading... | |||||
| 03fbb7798c274c0855fc0ae18af155a2 | DocumentWrite | 24 B | 2023-03-08 | 2026-03-30 | |
Introduced by DocumentWrite First Seen 2023-03-08 Last Seen 2026-03-30 Times Seen 527 Size 24 B (24 bytes) MD5 03fbb7798c274c0855fc0ae18af155a2 SHA1 626920a059c90a6efa8959795540e3930c3f770e Loading... | |||||
| 5af60c05a191bebd0c28fd180b16ba68 | DocumentWrite | 69 B | 2025-03-11 | 2025-03-14 | |
Introduced by DocumentWrite First Seen 2025-03-11 Last Seen 2025-03-14 Times Seen 7 Size 69 B (69 bytes) MD5 5af60c05a191bebd0c28fd180b16ba68 SHA1 a1f4f0896076abbe6d1ef06ce03f72c79f330759 Loading... | |||||
| 201d68e2149246d636d0683d23ba414f | DocumentWrite | 19 B | 2023-03-08 | 2026-03-30 | |
Introduced by DocumentWrite First Seen 2023-03-08 Last Seen 2026-03-30 Times Seen 503 Size 19 B (19 bytes) MD5 201d68e2149246d636d0683d23ba414f SHA1 07f3ee558824e80e055661e512088289c09677ec Loading... | |||||
| 9f9d85721adbb91f319f6481d75f2181 | DocumentWrite | 21 B | 2023-03-08 | 2026-03-30 | |
Introduced by DocumentWrite First Seen 2023-03-08 Last Seen 2026-03-30 Times Seen 559 Size 21 B (21 bytes) MD5 9f9d85721adbb91f319f6481d75f2181 SHA1 d4cd7861979e0a2ef5fe2e65ec4691f25fcbef5b Loading... | |||||
| 0e04c632beca603a122a935d717b3da0 | DocumentWrite | 63 B | 2025-03-11 | 2025-03-11 | |
Introduced by DocumentWrite First Seen 2025-03-11 Last Seen 2025-03-11 Times Seen 2 Size 63 B (63 bytes) MD5 0e04c632beca603a122a935d717b3da0 SHA1 2e6abbb57de7b3d82662a764f85d1d8325d75f06 Loading... | |||||
| cb7e04fb299620b1a359c28849ed020b | DocumentWrite | 19 B | 2023-03-08 | 2026-03-30 | |
Introduced by DocumentWrite First Seen 2023-03-08 Last Seen 2026-03-30 Times Seen 504 Size 19 B (19 bytes) MD5 cb7e04fb299620b1a359c28849ed020b SHA1 17d6adf9b0edae924d98214597c89572317f3181 Loading... | |||||
| f17449e87336c1320f3871d8739617ee | DocumentWrite | 37 B | 2023-03-08 | 2026-03-30 | |
Introduced by DocumentWrite First Seen 2023-03-08 Last Seen 2026-03-30 Times Seen 525 Size 37 B (37 bytes) MD5 f17449e87336c1320f3871d8739617ee SHA1 c4b3e603ca7263944a7a4fc59d7d40b3714d6e7b Loading... | |||||
| a6090a2d70d33885f99a623db488b9cc | DocumentWrite | 87 B | 2025-03-03 | 2025-03-14 | |
Introduced by DocumentWrite First Seen 2025-03-03 Last Seen 2025-03-14 Times Seen 13 Size 87 B (87 bytes) MD5 a6090a2d70d33885f99a623db488b9cc SHA1 3fdb28f25eeeb296a8c2faec01bc4ddbb8064fbd Loading... | |||||
| a6ce492852424de6fac8c3b5d11321da | DocumentWrite | 6.5 kB | 2025-03-11 | 2025-03-11 | |
Introduced by DocumentWrite First Seen 2025-03-11 Last Seen 2025-03-11 Times Seen 2 Size 6.5 kB (6477 bytes) MD5 a6ce492852424de6fac8c3b5d11321da SHA1 9706b4e49aa79e375b94a3e5929dcda73444cef1 Loading... | |||||
| f2a34b37ff51f339f2de279598b4bad5 | DocumentWrite | 10 B | 2023-03-08 | 2026-03-30 | |
Introduced by DocumentWrite First Seen 2023-03-08 Last Seen 2026-03-30 Times Seen 555 Size 10 B (10 bytes) MD5 f2a34b37ff51f339f2de279598b4bad5 SHA1 f76d53451afccc326e632a792f1bff2f40f75c4b Loading... | |||||
| b77bebf0e9c1ffc5aaeb51e5e9158c22 | DocumentWrite | 72 B | 2023-05-14 | 2026-03-24 | |
Introduced by DocumentWrite First Seen 2023-05-14 Last Seen 2026-03-24 Times Seen 145 Size 72 B (72 bytes) MD5 b77bebf0e9c1ffc5aaeb51e5e9158c22 SHA1 6122623e75cb52907a959b79edd7558d235c6e0f Loading... | |||||
| 9c162897737cd98d00fa1ff32b9b7f39 | DocumentWrite | 16 B | 2023-03-10 | 2026-01-26 | |
Introduced by DocumentWrite First Seen 2023-03-10 Last Seen 2026-01-26 Times Seen 10 Size 16 B (16 bytes) MD5 9c162897737cd98d00fa1ff32b9b7f39 SHA1 9836a1ffa73b3e5b5ca824fafad1d9313b34daae Loading... | |||||
| 8ecb63c84f39393e6778194fb49f04d3 | DocumentWrite | 132 B | 2025-03-03 | 2025-03-15 | |
Introduced by DocumentWrite First Seen 2025-03-03 Last Seen 2025-03-15 Times Seen 15 Size 132 B (132 bytes) MD5 8ecb63c84f39393e6778194fb49f04d3 SHA1 63df1138c48c4ebae02ec9aef5ef4d4d0cbdeb3e Loading... | |||||
| eaaf7041ae6ed10bf6a59638d9c40c4a | DocumentWrite | 55 B | 2023-03-08 | 2026-03-30 | |
Introduced by DocumentWrite First Seen 2023-03-08 Last Seen 2026-03-30 Times Seen 527 Size 55 B (55 bytes) MD5 eaaf7041ae6ed10bf6a59638d9c40c4a SHA1 46c309852be81445ed6ca4e8cc153e490cb8caac Loading... | |||||
| 2b0a7772cf01c6ac120fd3876a8a5edf | DocumentWrite | 392 B | 2025-03-10 | 2025-04-23 | |
Introduced by DocumentWrite First Seen 2025-03-10 Last Seen 2025-04-23 Times Seen 106 Size 392 B (392 bytes) MD5 2b0a7772cf01c6ac120fd3876a8a5edf SHA1 586cc6154afc9fd52abeba4d032a0b51ef13bc4f Loading... | |||||
| 6410a65cb09a0bd03961e0672b8e6522 | DocumentWrite | 16 B | 2025-03-09 | 2025-08-31 | |
Introduced by DocumentWrite First Seen 2025-03-09 Last Seen 2025-08-31 Times Seen 59 Size 16 B (16 bytes) MD5 6410a65cb09a0bd03961e0672b8e6522 SHA1 6c184a434a03bb4484721a2d445c625a6d8c4a6e Loading... | |||||
| c84cd5dc88319f3a1e0714a2ef5ac422 | DocumentWrite | 17 B | 2023-03-08 | 2026-03-30 | |
Introduced by DocumentWrite First Seen 2023-03-08 Last Seen 2026-03-30 Times Seen 533 Size 17 B (17 bytes) MD5 c84cd5dc88319f3a1e0714a2ef5ac422 SHA1 b757934f10632c67b72e87315516cab2d4da785b Loading... | |||||
| 95fe9cebafc28abb174ecbd80fcc2a60 | DocumentWrite | 87 B | 2023-03-08 | 2026-03-30 | |
Introduced by DocumentWrite First Seen 2023-03-08 Last Seen 2026-03-30 Times Seen 536 Size 87 B (87 bytes) MD5 95fe9cebafc28abb174ecbd80fcc2a60 SHA1 e5167d23ff9c622d3306270cda9d9af5c32cb2c1 Loading... | |||||
| aa88b4184fd8bd11eb8b5728a1ff9409 | DocumentWrite | 57 B | 2025-03-10 | 2025-03-19 | |
Introduced by DocumentWrite First Seen 2025-03-10 Last Seen 2025-03-19 Times Seen 17 Size 57 B (57 bytes) MD5 aa88b4184fd8bd11eb8b5728a1ff9409 SHA1 92863927c7805cbc879af20592b20b1ea6d405e1 Loading... | |||||
| f951ba69fd4892d0f66045faf267d2fe | DocumentWrite | 22 B | 2023-03-08 | 2026-03-30 | |
Introduced by DocumentWrite First Seen 2023-03-08 Last Seen 2026-03-30 Times Seen 528 Size 22 B (22 bytes) MD5 f951ba69fd4892d0f66045faf267d2fe SHA1 45c789babcda317bcf45460696598b68075bb317 Loading... | |||||
| 8ce1ce47c4462452c28f560bb1ada342 | DocumentWrite | 50 B | 2023-03-08 | 2026-03-30 | |
Introduced by DocumentWrite First Seen 2023-03-08 Last Seen 2026-03-30 Times Seen 527 Size 50 B (50 bytes) MD5 8ce1ce47c4462452c28f560bb1ada342 SHA1 3cae70b6189e4ae0549e6faa465098a661051e37 Loading... | |||||
| 9b6bd075558f4ad7d211d939e489aacf | DocumentWrite | 87 B | 2025-02-19 | 2025-03-14 | |
Introduced by DocumentWrite First Seen 2025-02-19 Last Seen 2025-03-14 Times Seen 27 Size 87 B (87 bytes) MD5 9b6bd075558f4ad7d211d939e489aacf SHA1 f99dfd56efb6f64b54f6564823d011060a04612a Loading... | |||||
| 269a43bf42abf3b25d61d0a12f993386 | DocumentWrite | 273 B | 2025-03-11 | 2025-03-11 | |
Introduced by DocumentWrite First Seen 2025-03-11 Last Seen 2025-03-11 Times Seen 2 Size 273 B (273 bytes) MD5 269a43bf42abf3b25d61d0a12f993386 SHA1 520e01680c8ababb13acd6b3ef23b2c92a4b5ee6 Loading... | |||||
| ec20121d7f1bafe569e9a9e9c4a5c856 | DocumentWrite | 13 B | 2025-03-11 | 2025-03-11 | |
Introduced by DocumentWrite First Seen 2025-03-11 Last Seen 2025-03-11 Times Seen 5 Size 13 B (13 bytes) MD5 ec20121d7f1bafe569e9a9e9c4a5c856 SHA1 14e36d0b5fe8353db81c278929e4533d81426426 Loading... | |||||
| 0add862793a25f3eab8cf039d358bb3c | DocumentWrite | 114 B | 2025-03-11 | 2025-03-19 | |
Introduced by DocumentWrite First Seen 2025-03-11 Last Seen 2025-03-19 Times Seen 15 Size 114 B (114 bytes) MD5 0add862793a25f3eab8cf039d358bb3c SHA1 0ab53753da3f01e013a7343f52eb3a8ef605697e Loading... | |||||
| 13e0112737c55332445958bcb3469173 | DocumentWrite | 25 B | 2023-03-08 | 2026-03-30 | |
Introduced by DocumentWrite First Seen 2023-03-08 Last Seen 2026-03-30 Times Seen 528 Size 25 B (25 bytes) MD5 13e0112737c55332445958bcb3469173 SHA1 79d9574b5f7584558e0834ecb87e09c539a98155 Loading... | |||||
| 83d04a913e5eaa7d4694fbd7e6b7e1ca | DocumentWrite | 31 B | 2023-03-08 | 2026-03-30 | |
Introduced by DocumentWrite First Seen 2023-03-08 Last Seen 2026-03-30 Times Seen 528 Size 31 B (31 bytes) MD5 83d04a913e5eaa7d4694fbd7e6b7e1ca SHA1 1cabddc938042dadcb1475518efa3de5bcc2f7ef Loading... | |||||
| d7b43c00b89a96bc9261bea5ee11a289 | DocumentWrite | 47 B | 2023-03-08 | 2026-03-30 | |
Introduced by DocumentWrite First Seen 2023-03-08 Last Seen 2026-03-30 Times Seen 526 Size 47 B (47 bytes) MD5 d7b43c00b89a96bc9261bea5ee11a289 SHA1 be1ae31002aa2f4986f94862eb1af7000f73e2a0 Loading... | |||||
| 85c9de0d75ebfcaee02b3345013b0132 | DocumentWrite | 27 B | 2025-03-11 | 2025-03-11 | |
Introduced by DocumentWrite First Seen 2025-03-11 Last Seen 2025-03-11 Times Seen 2 Size 27 B (27 bytes) MD5 85c9de0d75ebfcaee02b3345013b0132 SHA1 3ac882193de14bdfc6794f43c519d9cbed90954f Loading... | |||||
| bac28adc37d09cd4119b7420d316a4d1 | DocumentWrite | 13 B | 2023-03-08 | 2026-03-30 | |
Introduced by DocumentWrite First Seen 2023-03-08 Last Seen 2026-03-30 Times Seen 528 Size 13 B (13 bytes) MD5 bac28adc37d09cd4119b7420d316a4d1 SHA1 cd2ce844f3dfc33e9137d677e378b160e6d521cb Loading... | |||||
| 75503b31b3583bdcf918ae56fe9fab41 | DocumentWrite | 37 B | 2023-03-08 | 2026-03-30 | |
Introduced by DocumentWrite First Seen 2023-03-08 Last Seen 2026-03-30 Times Seen 527 Size 37 B (37 bytes) MD5 75503b31b3583bdcf918ae56fe9fab41 SHA1 5b5aff50fdafc4b08037f07c56dcdc362d6a580c Loading... | |||||
| 80b31c1750839e3ce9a64c072057d296 | DocumentWrite | 55 B | 2023-03-08 | 2026-03-30 | |
Introduced by DocumentWrite First Seen 2023-03-08 Last Seen 2026-03-30 Times Seen 536 Size 55 B (55 bytes) MD5 80b31c1750839e3ce9a64c072057d296 SHA1 540071393526d3b7cc6545c264dc8d724eee55be Loading... | |||||
| f181931069524fd44fba88221f9bf449 | DocumentWrite | 46 B | 2025-03-11 | 2025-03-17 | |
Introduced by DocumentWrite First Seen 2025-03-11 Last Seen 2025-03-17 Times Seen 11 Size 46 B (46 bytes) MD5 f181931069524fd44fba88221f9bf449 SHA1 6aa70d16eabc99ca86c5a206e3858c2fa76b0253 Loading... | |||||
| 3eb94b7439d1869b25a16baffd2ccfdd | DocumentWrite | 24 B | 2023-03-26 | 2025-06-25 | |
Introduced by DocumentWrite First Seen 2023-03-26 Last Seen 2025-06-25 Times Seen 15 Size 24 B (24 bytes) MD5 3eb94b7439d1869b25a16baffd2ccfdd SHA1 5b74828012fcf7adb42f123aef3b4f97e9d0c18d Loading... | |||||
| f7f84dcbc9438fc4034937d614babb76 | DocumentWrite | 18 B | 2023-03-08 | 2026-03-30 | |
Introduced by DocumentWrite First Seen 2023-03-08 Last Seen 2026-03-30 Times Seen 565 Size 18 B (18 bytes) MD5 f7f84dcbc9438fc4034937d614babb76 SHA1 a3f5a8eec7dc404f847aad9e3fd04e59c03fc420 Loading... | |||||
| ea0bcbe5019b87b88dbe1669503d1c2b | DocumentWrite | 58 B | 2025-03-05 | 2025-03-21 | |
Introduced by DocumentWrite First Seen 2025-03-05 Last Seen 2025-03-21 Times Seen 21 Size 58 B (58 bytes) MD5 ea0bcbe5019b87b88dbe1669503d1c2b SHA1 fc5a4332595dd7ce5f69956b094785c524a7752c Loading... | |||||
| 42a20d973adb18b7fa605d75f32366eb | DocumentWrite | 419 B | 2025-03-11 | 2025-03-11 | |
Introduced by DocumentWrite First Seen 2025-03-11 Last Seen 2025-03-11 Times Seen 2 Size 419 B (419 bytes) MD5 42a20d973adb18b7fa605d75f32366eb SHA1 61cf8bb8660bf8437297eceee3968bae0da4fc1e Loading... | |||||
| c721096b9a8b9868ea63d589357f1c31 | DocumentWrite | 62 B | 2025-03-11 | 2025-03-11 | |
Introduced by DocumentWrite First Seen 2025-03-11 Last Seen 2025-03-11 Times Seen 2 Size 62 B (62 bytes) MD5 c721096b9a8b9868ea63d589357f1c31 SHA1 6303b38b93879b39a81c8151ec71294373aff286 Loading... | |||||
| 7845fcd7b02a252841800ebfa970c5f3 | DocumentWrite | 196 B | 2025-03-11 | 2025-03-11 | |
Introduced by DocumentWrite First Seen 2025-03-11 Last Seen 2025-03-11 Times Seen 2 Size 196 B (196 bytes) MD5 7845fcd7b02a252841800ebfa970c5f3 SHA1 54cd22a3f5c28caf38efc17cce06b53b979ca501 Loading... | |||||
| 63942d98715a941b260146ca6a1c9201 | DocumentWrite | 8 B | 2023-03-08 | 2026-03-30 | |
Introduced by DocumentWrite First Seen 2023-03-08 Last Seen 2026-03-30 Times Seen 537 Size 8 B (8 bytes) MD5 63942d98715a941b260146ca6a1c9201 SHA1 1b98f4e91d6c47e7507fc18d37e8c9a19879c988 Loading... | |||||
| 3fe8bdf30c4274a9339aae4a19590477 | DocumentWrite | 19 B | 2023-03-08 | 2026-03-30 | |
Introduced by DocumentWrite First Seen 2023-03-08 Last Seen 2026-03-30 Times Seen 504 Size 19 B (19 bytes) MD5 3fe8bdf30c4274a9339aae4a19590477 SHA1 02ae2e903b11e86e528ca9f8486d89d3091069c7 Loading... | |||||
| dfc12fd9b171773706c88d9f55267774 | DocumentWrite | 25 B | 2023-03-08 | 2026-03-30 | |
Introduced by DocumentWrite First Seen 2023-03-08 Last Seen 2026-03-30 Times Seen 504 Size 25 B (25 bytes) MD5 dfc12fd9b171773706c88d9f55267774 SHA1 6359a89da0b1c51085aecaf1cb2add35f556e722 Loading... | |||||
| dc4094cd1c512a8e57e0cdf4bcba5516 | DocumentWrite | 18 B | 2023-03-08 | 2026-03-30 | |
Introduced by DocumentWrite First Seen 2023-03-08 Last Seen 2026-03-30 Times Seen 362 Size 18 B (18 bytes) MD5 dc4094cd1c512a8e57e0cdf4bcba5516 SHA1 4c3e50766b40eae2383a860cf6e753e5b88ffd44 Loading... | |||||
| 32125540a649ecc646413c37c588775d | DocumentWrite | 5 B | 2023-03-07 | 2026-03-31 | |
Introduced by DocumentWrite First Seen 2023-03-07 Last Seen 2026-03-31 Times Seen 813 Size 5 B (5 bytes) MD5 32125540a649ecc646413c37c588775d SHA1 48470f6eca1f0761653b3d2f5736cf26af6d8469 Loading... | |||||
| 78367c349d50899fb8be19fd718f9d73 | DocumentWrite | 751 B | 2025-03-11 | 2025-03-11 | |
Introduced by DocumentWrite First Seen 2025-03-11 Last Seen 2025-03-11 Times Seen 1 Size 751 B (751 bytes) MD5 78367c349d50899fb8be19fd718f9d73 SHA1 a343927600ee9aca4274a3b3b9194c2bf3dfe2a8 Loading... | |||||
| b00d6dfe1c5679a4c52c75089169b397 | DocumentWrite | 128 B | 2025-02-11 | 2025-07-17 | |
Introduced by DocumentWrite First Seen 2025-02-11 Last Seen 2025-07-17 Times Seen 88 Size 128 B (128 bytes) MD5 b00d6dfe1c5679a4c52c75089169b397 SHA1 6d8503e9e9afcdef90b07d6ad3497c5ab3c73cb9 Loading... | |||||
| 8ef1c8bacf386e13c45002a7802f4cde | DocumentWrite | 11 B | 2023-03-08 | 2026-03-30 | |
Introduced by DocumentWrite First Seen 2023-03-08 Last Seen 2026-03-30 Times Seen 543 Size 11 B (11 bytes) MD5 8ef1c8bacf386e13c45002a7802f4cde SHA1 ce070d26590fd3d1df8ef3a0aa80a34aeb12d27b Loading... | |||||
| dbf98d268ed48e4b2332bc65d420bfac | DocumentWrite | 84 B | 2023-03-08 | 2026-03-30 | |
Introduced by DocumentWrite First Seen 2023-03-08 Last Seen 2026-03-30 Times Seen 526 Size 84 B (84 bytes) MD5 dbf98d268ed48e4b2332bc65d420bfac SHA1 ed76d265b402e60b498528bdad8cb5666aec66c2 Loading... | |||||
| ae38eee825d683711cf5a95ccba06fae | DocumentWrite | 85 B | 2025-03-11 | 2025-03-19 | |
Introduced by DocumentWrite First Seen 2025-03-11 Last Seen 2025-03-19 Times Seen 13 Size 85 B (85 bytes) MD5 ae38eee825d683711cf5a95ccba06fae SHA1 815db570c76b54be0fc34f1b265761df0534ed57 Loading... | |||||
| a99dea577125fdc3a90dc792f55e26a4 | DocumentWrite | 16 B | 2025-03-10 | 2025-07-02 | |
Introduced by DocumentWrite First Seen 2025-03-10 Last Seen 2025-07-02 Times Seen 30 Size 16 B (16 bytes) MD5 a99dea577125fdc3a90dc792f55e26a4 SHA1 f3b094c087a9329ba4c9e4aa4b5b3f377d2ade01 Loading... | |||||
| 47525fab380d5f2579a0e257013b06d9 | DocumentWrite | 106 B | 2025-03-11 | 2025-03-11 | |
Introduced by DocumentWrite First Seen 2025-03-11 Last Seen 2025-03-11 Times Seen 5 Size 106 B (106 bytes) MD5 47525fab380d5f2579a0e257013b06d9 SHA1 efbf06f061680265d103380fd60b5fab3ab2dfc5 Loading... | |||||
| 003412ca7c035dda44b06c662ca81aa5 | DocumentWrite | 2 B | 2023-03-07 | 2026-03-30 | |
Introduced by DocumentWrite First Seen 2023-03-07 Last Seen 2026-03-30 Times Seen 1706 Size 2 B (2 bytes) MD5 003412ca7c035dda44b06c662ca81aa5 SHA1 97e23716d5b43e770c2e3b6f0d5f325de015f326 Loading... | |||||
| 26dc00165d5b064710c89732e7c58104 | DocumentWrite | 8 B | 2023-03-08 | 2026-03-30 | |
Introduced by DocumentWrite First Seen 2023-03-08 Last Seen 2026-03-30 Times Seen 525 Size 8 B (8 bytes) MD5 26dc00165d5b064710c89732e7c58104 SHA1 597133db8fad9327751207ec937a20f81d5086a1 Loading... | |||||
| c3253d9f8075455cc9314d483d86019f | DocumentWrite | 13 B | 2023-03-08 | 2026-03-21 | |
Introduced by DocumentWrite First Seen 2023-03-08 Last Seen 2026-03-21 Times Seen 531 Size 13 B (13 bytes) MD5 c3253d9f8075455cc9314d483d86019f SHA1 c3c17f227bb1b8b081cb4c20be92910c36425685 Loading... | |||||
| bb8d6c93e78556ea82f840ca7fb7c0c4 | DocumentWrite | 11 B | 2023-03-08 | 2026-03-30 | |
Introduced by DocumentWrite First Seen 2023-03-08 Last Seen 2026-03-30 Times Seen 529 Size 11 B (11 bytes) MD5 bb8d6c93e78556ea82f840ca7fb7c0c4 SHA1 359f57606ebda97e9014829de8a73f54f2cc4fbd Loading... | |||||
| dc8f3336eac0137cdcaec398f75b0c8f | DocumentWrite | 12 B | 2023-03-08 | 2026-03-30 | |
Introduced by DocumentWrite First Seen 2023-03-08 Last Seen 2026-03-30 Times Seen 528 Size 12 B (12 bytes) MD5 dc8f3336eac0137cdcaec398f75b0c8f SHA1 399435474cafd44cece258dfccef021d98c11e98 Loading... | |||||
| 0ca3b8d117f3b6ec56702205105af094 | DocumentWrite | 22 B | 2023-03-08 | 2026-03-30 | |
Introduced by DocumentWrite First Seen 2023-03-08 Last Seen 2026-03-30 Times Seen 503 Size 22 B (22 bytes) MD5 0ca3b8d117f3b6ec56702205105af094 SHA1 23a9c6b9c78d37b82fea3aca24457cc4b350cc17 Loading... | |||||
| 0aeb86644ab4721ecd9f0344bc2eaf43 | DocumentWrite | 87 B | 2025-03-03 | 2025-03-14 | |
Introduced by DocumentWrite First Seen 2025-03-03 Last Seen 2025-03-14 Times Seen 13 Size 87 B (87 bytes) MD5 0aeb86644ab4721ecd9f0344bc2eaf43 SHA1 5c6ab748516b1f2381eaba9e8f717f53d5ed28b4 Loading... | |||||
| d6b255960f99ac84a51b80711925632a | DocumentWrite | 89 B | 2025-03-03 | 2025-03-14 | |
Introduced by DocumentWrite First Seen 2025-03-03 Last Seen 2025-03-14 Times Seen 13 Size 89 B (89 bytes) MD5 d6b255960f99ac84a51b80711925632a SHA1 60c6643aeb693b30717febbedf93b20bca238876 Loading... | |||||
| 4930c9851457ff6645f670359228c7b6 | DocumentWrite | 80 B | 2025-03-11 | 2025-03-15 | |
Introduced by DocumentWrite First Seen 2025-03-11 Last Seen 2025-03-15 Times Seen 6 Size 80 B (80 bytes) MD5 4930c9851457ff6645f670359228c7b6 SHA1 49711fdd1a8d6abe61cfa58543399b9881732e60 Loading... | |||||
| f79a0ca37b90926ae87c068ce5a81ab9 | DocumentWrite | 49 B | 2023-03-08 | 2026-03-30 | |
Introduced by DocumentWrite First Seen 2023-03-08 Last Seen 2026-03-30 Times Seen 525 Size 49 B (49 bytes) MD5 f79a0ca37b90926ae87c068ce5a81ab9 SHA1 0cbb7e08f8e5af7f03b25bc2a7f65f12695ba64e Loading... | |||||
| 7ac6225b5019d7c3a033c78b5fed1752 | DocumentWrite | 89 B | 2025-02-23 | 2025-07-17 | |
Introduced by DocumentWrite First Seen 2025-02-23 Last Seen 2025-07-17 Times Seen 82 Size 89 B (89 bytes) MD5 7ac6225b5019d7c3a033c78b5fed1752 SHA1 407a1218a975c94f0451990131a4ed6ab03e3710 Loading... | |||||
| b3a6cbef4f395dbd2c8e1d687da8ba9a | DocumentWrite | 24 B | 2025-03-03 | 2025-03-15 | |
Introduced by DocumentWrite First Seen 2025-03-03 Last Seen 2025-03-15 Times Seen 15 Size 24 B (24 bytes) MD5 b3a6cbef4f395dbd2c8e1d687da8ba9a SHA1 2590d651b568e485b0b0d5ecfcda26d343dd9fa6 Loading... | |||||
| 30653bfd0183467fc13bcaff1702a339 | DocumentWrite | 85 B | 2025-03-07 | 2025-03-15 | |
Introduced by DocumentWrite First Seen 2025-03-07 Last Seen 2025-03-15 Times Seen 13 Size 85 B (85 bytes) MD5 30653bfd0183467fc13bcaff1702a339 SHA1 1d74743b78bf7f20a5fabe1283fad11f9bd61d6b Loading... | |||||
| ec8fd82d1aacbeb9b2f3acc53577c583 | DocumentWrite | 17 B | 2025-03-11 | 2025-03-14 | |
Introduced by DocumentWrite First Seen 2025-03-11 Last Seen 2025-03-14 Times Seen 7 Size 17 B (17 bytes) MD5 ec8fd82d1aacbeb9b2f3acc53577c583 SHA1 09b4021a0bfbde501c2198dc6accecc22496e34a Loading... | |||||
| 4ab25def6bbfbe85831ebc15102aaab3 | DocumentWrite | 29 B | 2023-03-08 | 2026-03-30 | |
Introduced by DocumentWrite First Seen 2023-03-08 Last Seen 2026-03-30 Times Seen 528 Size 29 B (29 bytes) MD5 4ab25def6bbfbe85831ebc15102aaab3 SHA1 dee3c54797f4f2c09089f97727b7d51f7264891f Loading... | |||||
| 4a1a9cecd086b906dde13924f50693be | DocumentWrite | 91 B | 2025-01-22 | 2026-03-24 | |
Introduced by DocumentWrite First Seen 2025-01-22 Last Seen 2026-03-24 Times Seen 104 Size 91 B (91 bytes) MD5 4a1a9cecd086b906dde13924f50693be SHA1 3af016bc9ce9122b66e94a2c606e8437d0e30167 Loading... | |||||
| d58972d39386b11ee17977ff81c57377 | DocumentWrite | 51 B | 2023-08-25 | 2026-03-07 | |
Introduced by DocumentWrite First Seen 2023-08-25 Last Seen 2026-03-07 Times Seen 449 Size 51 B (51 bytes) MD5 d58972d39386b11ee17977ff81c57377 SHA1 35cb1349dd3991cf104fc77cbd64cb6db44d269d Loading... | |||||
| 3b0140a3d3f8df749d12903f10d20b3c | DocumentWrite | 41 B | 2023-05-14 | 2026-03-07 | |
Introduced by DocumentWrite First Seen 2023-05-14 Last Seen 2026-03-07 Times Seen 449 Size 41 B (41 bytes) MD5 3b0140a3d3f8df749d12903f10d20b3c SHA1 39b99eca78f7d2ca810d5fe9583ec0a250f1e0ac Loading... | |||||
| dbd9bdd08f858a1050123c960f07cea5 | DocumentWrite | 24 B | 2023-03-08 | 2026-03-30 | |
Introduced by DocumentWrite First Seen 2023-03-08 Last Seen 2026-03-30 Times Seen 528 Size 24 B (24 bytes) MD5 dbd9bdd08f858a1050123c960f07cea5 SHA1 2e73b3f5969b51128b96d4a6cce51dab977b20ad Loading... | |||||
| fefda613e369ea6fabe5250811995ab2 | DocumentWrite | 17 B | 2023-03-08 | 2026-03-30 | |
Introduced by DocumentWrite First Seen 2023-03-08 Last Seen 2026-03-30 Times Seen 527 Size 17 B (17 bytes) MD5 fefda613e369ea6fabe5250811995ab2 SHA1 412e86f50cbd8f7a94cbacf661d1ef40bbd5432b Loading... | |||||
| d9acb43aa57f6f67863e65d1b5b23041 | DocumentWrite | 21 B | 2023-03-08 | 2026-02-04 | |
Introduced by DocumentWrite First Seen 2023-03-08 Last Seen 2026-02-04 Times Seen 51 Size 21 B (21 bytes) MD5 d9acb43aa57f6f67863e65d1b5b23041 SHA1 c6c41d7461a6c57817f4a1157b0cf09eae4c902d Loading... | |||||
| 2a7dd5ec6661a6dd4e14cfa4b69c8509 | DocumentWrite | 7 B | 2023-03-08 | 2026-03-30 | |
Introduced by DocumentWrite First Seen 2023-03-08 Last Seen 2026-03-30 Times Seen 566 Size 7 B (7 bytes) MD5 2a7dd5ec6661a6dd4e14cfa4b69c8509 SHA1 372b9a15d4a4201cc527c307195ab6d1e5fb96ad Loading... | |||||
| 23b4651e5776b81dd66773bc63f77744 | DocumentWrite | 120 B | 2025-03-05 | 2025-07-17 | |
Introduced by DocumentWrite First Seen 2025-03-05 Last Seen 2025-07-17 Times Seen 70 Size 120 B (120 bytes) MD5 23b4651e5776b81dd66773bc63f77744 SHA1 76b82649422f1e48828c96c605f307e6d0ad5f0d Loading... | |||||
| dbb672f524d668cb2101d8d4cdc21ae8 | DocumentWrite | 67 B | 2025-03-10 | 2025-03-14 | |
Introduced by DocumentWrite First Seen 2025-03-10 Last Seen 2025-03-14 Times Seen 9 Size 67 B (67 bytes) MD5 dbb672f524d668cb2101d8d4cdc21ae8 SHA1 65d2997b7a7a2c00a3db2e0bc356055d826225e0 Loading... | |||||
| e6c2be3c15b6dcca65e320872cb02a07 | DocumentWrite | 30 B | 2023-03-07 | 2026-03-30 | |
Introduced by DocumentWrite First Seen 2023-03-07 Last Seen 2026-03-30 Times Seen 507 Size 30 B (30 bytes) MD5 e6c2be3c15b6dcca65e320872cb02a07 SHA1 fdbf817967bac698ddb6b99e0c2037673bc44501 Loading... | |||||
| 8d6685d7b97ee3a643e4d5d8aface61f | DocumentWrite | 77 B | 2025-03-09 | 2025-03-11 | |
Introduced by DocumentWrite First Seen 2025-03-09 Last Seen 2025-03-11 Times Seen 6 Size 77 B (77 bytes) MD5 8d6685d7b97ee3a643e4d5d8aface61f SHA1 bdcdb0019e85acec31230e9e1b528a4c7b1d0029 Loading... | |||||
| 37b3657d3259bc81564772add580c945 | DocumentWrite | 8 B | 2023-03-07 | 2026-03-31 | |
Introduced by DocumentWrite First Seen 2023-03-07 Last Seen 2026-03-31 Times Seen 5612 Size 8 B (8 bytes) MD5 37b3657d3259bc81564772add580c945 SHA1 5271fa5b371475941842670fea62e63e1790c863 Loading... | |||||
| 5fe362cf17c2d8f5adf89f92df0c5e08 | DocumentWrite | 171 B | 2025-02-11 | 2025-07-17 | |
Introduced by DocumentWrite First Seen 2025-02-11 Last Seen 2025-07-17 Times Seen 88 Size 171 B (171 bytes) MD5 5fe362cf17c2d8f5adf89f92df0c5e08 SHA1 6fcded650c6c676abea8854762ca8c167fbbb266 Loading... | |||||
| 0f4378fb1af003394fe5ab279e0738cc | DocumentWrite | 24 B | 2023-03-08 | 2026-03-30 | |
Introduced by DocumentWrite First Seen 2023-03-08 Last Seen 2026-03-30 Times Seen 532 Size 24 B (24 bytes) MD5 0f4378fb1af003394fe5ab279e0738cc SHA1 cb3b4fb05d12fae9310f6bc40472bb86c9331faa Loading... | |||||
| e663a29e67234579c1a9da64da2a684f | DocumentWrite | 28 B | 2023-06-20 | 2026-03-24 | |
Introduced by DocumentWrite First Seen 2023-06-20 Last Seen 2026-03-24 Times Seen 240 Size 28 B (28 bytes) MD5 e663a29e67234579c1a9da64da2a684f SHA1 8e4b6e030dc1b391a9f8d3af0475e0a9d1b0de33 Loading... | |||||
| d3e7349403c35c41869d763500b9b96b | DocumentWrite | 128 B | 2025-03-11 | 2025-03-11 | |
Introduced by DocumentWrite First Seen 2025-03-11 Last Seen 2025-03-11 Times Seen 2 Size 128 B (128 bytes) MD5 d3e7349403c35c41869d763500b9b96b SHA1 114bf81f336986a2f67191dd4e72aabfc38a53eb Loading... | |||||
| bc7c48fbcb3527ead37dd4de11a749e5 | DocumentWrite | 19 B | 2023-03-08 | 2026-03-30 | |
Introduced by DocumentWrite First Seen 2023-03-08 Last Seen 2026-03-30 Times Seen 559 Size 19 B (19 bytes) MD5 bc7c48fbcb3527ead37dd4de11a749e5 SHA1 98d401f5b0ef44d305a20cfeeb003dcea1ec1d6f Loading... | |||||
| 89300447076fb41082fceb3023150ede | DocumentWrite | 37 B | 2025-03-03 | 2025-03-15 | |
Introduced by DocumentWrite First Seen 2025-03-03 Last Seen 2025-03-15 Times Seen 15 Size 37 B (37 bytes) MD5 89300447076fb41082fceb3023150ede SHA1 614542496cc31e796c2236eb390fc3fae96e9306 Loading... | |||||
| 076c7c8f0482a52138becadeeb0df9ff | DocumentWrite | 18 B | 2025-03-03 | 2026-03-02 | |
Introduced by DocumentWrite First Seen 2025-03-03 Last Seen 2026-03-02 Times Seen 17 Size 18 B (18 bytes) MD5 076c7c8f0482a52138becadeeb0df9ff SHA1 3b205c224c2fa9bd86bb7c29c323677cc167c246 Loading... | |||||
| 589b49c1e8a29bc07421646bf337e3bc | DocumentWrite | 6 B | 2023-03-08 | 2026-03-30 | |
Introduced by DocumentWrite First Seen 2023-03-08 Last Seen 2026-03-30 Times Seen 537 Size 6 B (6 bytes) MD5 589b49c1e8a29bc07421646bf337e3bc SHA1 ff0d9964ae3a610a604b8d3ec0a8cfc051c38b3d Loading... | |||||
| f946bac5c2679af21129e8961184abf0 | DocumentWrite | 76 B | 2025-03-11 | 2025-03-11 | |
Introduced by DocumentWrite First Seen 2025-03-11 Last Seen 2025-03-11 Times Seen 2 Size 76 B (76 bytes) MD5 f946bac5c2679af21129e8961184abf0 SHA1 673070d693f190e5b462957542bd4cf2ea6da38e Loading... | |||||
| d5a8eb2f18f974de2635f6beac6ce0b6 | DocumentWrite | 24 B | 2023-03-08 | 2026-03-30 | |
Introduced by DocumentWrite First Seen 2023-03-08 Last Seen 2026-03-30 Times Seen 528 Size 24 B (24 bytes) MD5 d5a8eb2f18f974de2635f6beac6ce0b6 SHA1 c43bcaef699f2e85aec057f01e6621ba4fbee47b Loading... | |||||
| bb2123c063b460603348faba52e76a4e | DocumentWrite | 68 B | 2025-03-07 | 2025-03-14 | |
Introduced by DocumentWrite First Seen 2025-03-07 Last Seen 2025-03-14 Times Seen 11 Size 68 B (68 bytes) MD5 bb2123c063b460603348faba52e76a4e SHA1 9829021ecda653867264c98a1df03ee1c07857c0 Loading... | |||||
| 3970c15ac1b057fc1378b58950babd95 | DocumentWrite | 82 B | 2025-03-11 | 2025-07-17 | |
Introduced by DocumentWrite First Seen 2025-03-11 Last Seen 2025-07-17 Times Seen 15 Size 82 B (82 bytes) MD5 3970c15ac1b057fc1378b58950babd95 SHA1 f18f82902ab4c4fe023a2029d0f414a0843684cf Loading... | |||||
| 2e3787efe8e9c625b4b0a4545ae0d185 | DocumentWrite | 24 B | 2023-03-08 | 2026-03-30 | |
Introduced by DocumentWrite First Seen 2023-03-08 Last Seen 2026-03-30 Times Seen 528 Size 24 B (24 bytes) MD5 2e3787efe8e9c625b4b0a4545ae0d185 SHA1 213940afe44284eaa25b59eb38fe3862b29b71b9 Loading... | |||||
| e691a7d9b250076279af95c540690dc7 | DocumentWrite | 18 B | 2025-03-11 | 2025-03-21 | |
Introduced by DocumentWrite First Seen 2025-03-11 Last Seen 2025-03-21 Times Seen 14 Size 18 B (18 bytes) MD5 e691a7d9b250076279af95c540690dc7 SHA1 5215fdac27fbb4dcb88e827561f78aadbee7d04f Loading... | |||||
| 5a5cc9bf7f318e47a019c40c63a6a598 | DocumentWrite | 70 B | 2025-03-03 | 2025-03-15 | |
Introduced by DocumentWrite First Seen 2025-03-03 Last Seen 2025-03-15 Times Seen 15 Size 70 B (70 bytes) MD5 5a5cc9bf7f318e47a019c40c63a6a598 SHA1 e378c6c7d8ea3389430cafc552aaae927627c893 Loading... | |||||
| 54518073818ae66d937d70547d8a9a37 | DocumentWrite | 8 B | 2023-03-08 | 2026-03-30 | |
Introduced by DocumentWrite First Seen 2023-03-08 Last Seen 2026-03-30 Times Seen 528 Size 8 B (8 bytes) MD5 54518073818ae66d937d70547d8a9a37 SHA1 09ca5b2f6572d44a4530093c0f9bff76022674ae Loading... | |||||
| 04519332905bc811a3c9bba410955eef | DocumentWrite | 53 B | 2023-06-20 | 2025-03-15 | |
Introduced by DocumentWrite First Seen 2023-06-20 Last Seen 2025-03-15 Times Seen 13 Size 53 B (53 bytes) MD5 04519332905bc811a3c9bba410955eef SHA1 14864c146373d1d4a293d031824bfb3c5986acc7 Loading... | |||||
| cb0f715ba97962f5894c3158608f40a1 | DocumentWrite | 21 B | 2023-03-08 | 2026-03-30 | |
Introduced by DocumentWrite First Seen 2023-03-08 Last Seen 2026-03-30 Times Seen 526 Size 21 B (21 bytes) MD5 cb0f715ba97962f5894c3158608f40a1 SHA1 e1580499ca6c5c7933e5f4bd34239d7e895038fb Loading... | |||||
| a5754e361e6023efa50f31a2364d52b8 | DocumentWrite | 89 B | 2025-01-22 | 2025-07-17 | |
Introduced by DocumentWrite First Seen 2025-01-22 Last Seen 2025-07-17 Times Seen 94 Size 89 B (89 bytes) MD5 a5754e361e6023efa50f31a2364d52b8 SHA1 f80b611dc79ffba8e3c4a343d935f36916f3434e Loading... | |||||
| 9055802624e0b2dd2b40be1566106eb8 | DocumentWrite | 55 B | 2023-03-08 | 2026-03-30 | |
Introduced by DocumentWrite First Seen 2023-03-08 Last Seen 2026-03-30 Times Seen 536 Size 55 B (55 bytes) MD5 9055802624e0b2dd2b40be1566106eb8 SHA1 94a0fc7952d2f66aa601629c2bf7d1572537f991 Loading... | |||||
| e5bc06f27c592b3df61b466b9c7aa5fd | DocumentWrite | 35 B | 2023-03-08 | 2026-03-30 | |
Introduced by DocumentWrite First Seen 2023-03-08 Last Seen 2026-03-30 Times Seen 533 Size 35 B (35 bytes) MD5 e5bc06f27c592b3df61b466b9c7aa5fd SHA1 5edc870547e651a9be86cb44d226b880d54ecdbf Loading... | |||||
| 23607c83fa8b4e980d877889cebe8d88 | DocumentWrite | 11 B | 2023-03-08 | 2026-03-30 | |
Introduced by DocumentWrite First Seen 2023-03-08 Last Seen 2026-03-30 Times Seen 545 Size 11 B (11 bytes) MD5 23607c83fa8b4e980d877889cebe8d88 SHA1 ff0ed5ec56fc02f61cb4af255fc49ed334ede089 Loading... | |||||
| 2211aa86097bf9e37c12552b1036c61e | DocumentWrite | 55 B | 2023-03-08 | 2026-03-30 | |
Introduced by DocumentWrite First Seen 2023-03-08 Last Seen 2026-03-30 Times Seen 527 Size 55 B (55 bytes) MD5 2211aa86097bf9e37c12552b1036c61e SHA1 30350e17400b6523ea09af6fc4817eb77e5989c0 Loading... | |||||
| be8ef2556260402ebc46b4efdc4bfe91 | DocumentWrite | 86 B | 2025-03-05 | 2025-07-17 | |
Introduced by DocumentWrite First Seen 2025-03-05 Last Seen 2025-07-17 Times Seen 22 Size 86 B (86 bytes) MD5 be8ef2556260402ebc46b4efdc4bfe91 SHA1 c80491dbf1d2b874c1b94c803e70db8a54cbf1a9 Loading... | |||||
| 2383c261e683e4d806cf439ac087f9dc | DocumentWrite | 38 B | 2023-03-08 | 2026-03-30 | |
Introduced by DocumentWrite First Seen 2023-03-08 Last Seen 2026-03-30 Times Seen 490 Size 38 B (38 bytes) MD5 2383c261e683e4d806cf439ac087f9dc SHA1 b077476e74719fc07b44a7c432d0b28ad4d9b9ef Loading... | |||||
| 9fdad6a9c688e54a749667bfa7654d0a | DocumentWrite | 20 B | 2023-03-10 | 2026-03-07 | |
Introduced by DocumentWrite First Seen 2023-03-10 Last Seen 2026-03-07 Times Seen 472 Size 20 B (20 bytes) MD5 9fdad6a9c688e54a749667bfa7654d0a SHA1 82b168be40722382375c7a7dadab91d43e49492a Loading... | |||||
| c08ac39b4d95ef3a0d2520b8e9a126ad | DocumentWrite | 10 B | 2023-03-07 | 2026-03-30 | |
Introduced by DocumentWrite First Seen 2023-03-07 Last Seen 2026-03-30 Times Seen 790 Size 10 B (10 bytes) MD5 c08ac39b4d95ef3a0d2520b8e9a126ad SHA1 3219629169203dd1d156e804b761b8aafcddcd02 Loading... | |||||
| 6f1e05cb69d1ed93522b6bc4b931b8ef | DocumentWrite | 28 B | 2023-03-08 | 2026-03-30 | |
Introduced by DocumentWrite First Seen 2023-03-08 Last Seen 2026-03-30 Times Seen 559 Size 28 B (28 bytes) MD5 6f1e05cb69d1ed93522b6bc4b931b8ef SHA1 a9b27fec67c664fc4fdd8259ba93209c3ae8bad3 Loading... | |||||
| ca7888ad2a809f4e1c34f854cbfe34bd | DocumentWrite | 13 B | 2025-03-03 | 2026-03-07 | |
Introduced by DocumentWrite First Seen 2025-03-03 Last Seen 2026-03-07 Times Seen 18 Size 13 B (13 bytes) MD5 ca7888ad2a809f4e1c34f854cbfe34bd SHA1 56ce389d78cccf372bddacba18cb7a887b77cbe1 Loading... | |||||
| af44fb53485b2800ab6819e5abd1d3fe | DocumentWrite | 16 B | 2023-06-27 | 2025-03-11 | |
Introduced by DocumentWrite First Seen 2023-06-27 Last Seen 2025-03-11 Times Seen 3 Size 16 B (16 bytes) MD5 af44fb53485b2800ab6819e5abd1d3fe SHA1 e118fc853ebf03ebee204c1ce469e857eeb502c3 Loading... | |||||
| 7b05c7c6398ff8fb0ed90171430dbce9 | DocumentWrite | 66 B | 2025-03-11 | 2025-03-17 | |
Introduced by DocumentWrite First Seen 2025-03-11 Last Seen 2025-03-17 Times Seen 13 Size 66 B (66 bytes) MD5 7b05c7c6398ff8fb0ed90171430dbce9 SHA1 8f77520b4db343abef8e592a4043b90a1174e409 Loading... | |||||
| 78e35fed8aee6869c9fcf3d879a2804b | DocumentWrite | 25 B | 2023-03-08 | 2026-03-30 | |
Introduced by DocumentWrite First Seen 2023-03-08 Last Seen 2026-03-30 Times Seen 522 Size 25 B (25 bytes) MD5 78e35fed8aee6869c9fcf3d879a2804b SHA1 131516398ec020c2f24eefb4feab2b999f4cae7b Loading... | |||||
| 3ab5cd02dfd7bc7b0095e4d2fe281d28 | DocumentWrite | 101 B | 2025-03-11 | 2025-03-11 | |
Introduced by DocumentWrite First Seen 2025-03-11 Last Seen 2025-03-11 Times Seen 2 Size 101 B (101 bytes) MD5 3ab5cd02dfd7bc7b0095e4d2fe281d28 SHA1 ff4348286d0cc748308a4a5e9eed29c3790645f6 Loading... | |||||
| ff8f1000db087b1c1736d2db3b5fb3eb | DocumentWrite | 62 B | 2025-03-11 | 2025-03-14 | |
Introduced by DocumentWrite First Seen 2025-03-11 Last Seen 2025-03-14 Times Seen 5 Size 62 B (62 bytes) MD5 ff8f1000db087b1c1736d2db3b5fb3eb SHA1 4053d7eb7fbaa77f51c0ae27faa2a927b18e1bbc Loading... | |||||
| fd79bd0acd2c24f2145ad636537dce40 | DocumentWrite | 50 B | 2023-03-08 | 2026-03-30 | |
Introduced by DocumentWrite First Seen 2023-03-08 Last Seen 2026-03-30 Times Seen 504 Size 50 B (50 bytes) MD5 fd79bd0acd2c24f2145ad636537dce40 SHA1 2071d0ce7d8f64aa6a1087686c8ce2caf21bcd25 Loading... | |||||
| bf67e17de380d51cdf7e96b5258b4170 | DocumentWrite | 8 B | 2023-03-07 | 2026-03-30 | |
Introduced by DocumentWrite First Seen 2023-03-07 Last Seen 2026-03-30 Times Seen 898 Size 8 B (8 bytes) MD5 bf67e17de380d51cdf7e96b5258b4170 SHA1 a7d5541d98ec6d34938fd2856b8bbecc3ae303e0 Loading... | |||||
| de93a2974589ad0cb3635f0c0c3eee04 | DocumentWrite | 13 B | 2023-03-08 | 2026-03-30 | |
Introduced by DocumentWrite First Seen 2023-03-08 Last Seen 2026-03-30 Times Seen 531 Size 13 B (13 bytes) MD5 de93a2974589ad0cb3635f0c0c3eee04 SHA1 5ab5ee8a0fb4761a884b9f0e9b4a23a2f6bfe401 Loading... | |||||
| 794edb9269efcc35371bcbe310122cda | DocumentWrite | 21 B | 2024-05-25 | 2025-10-09 | |
Introduced by DocumentWrite First Seen 2024-05-25 Last Seen 2025-10-09 Times Seen 60 Size 21 B (21 bytes) MD5 794edb9269efcc35371bcbe310122cda SHA1 1079f00196d18030f559392b5a19127e1e1bd175 Loading... | |||||
| 75f26e560adb7118de08b2d1c2ff732b | DocumentWrite | 48 B | 2023-03-08 | 2026-03-30 | |
Introduced by DocumentWrite First Seen 2023-03-08 Last Seen 2026-03-30 Times Seen 511 Size 48 B (48 bytes) MD5 75f26e560adb7118de08b2d1c2ff732b SHA1 fb022dce8415f273547fec0ca5d6c572c8403a0c Loading... | |||||
| 7113eb450bb8fd44c1fb2e6bf3d68ba8 | DocumentWrite | 32 B | 2023-03-08 | 2026-03-30 | |
Introduced by DocumentWrite First Seen 2023-03-08 Last Seen 2026-03-30 Times Seen 535 Size 32 B (32 bytes) MD5 7113eb450bb8fd44c1fb2e6bf3d68ba8 SHA1 1a6b2f186b48f36a16ea845ba6069d16736e2308 Loading... | |||||
| 26c93b5c7f036b91b0fc6454334fe174 | DocumentWrite | 19 B | 2023-03-08 | 2026-03-30 | |
Introduced by DocumentWrite First Seen 2023-03-08 Last Seen 2026-03-30 Times Seen 563 Size 19 B (19 bytes) MD5 26c93b5c7f036b91b0fc6454334fe174 SHA1 6afc8491c9b96ba9b8e12b551333641e3208cc09 Loading... | |||||
| d791887fd1ce7fb610416dd6719c4117 | DocumentWrite | 47 B | 2023-03-08 | 2026-03-30 | |
Introduced by DocumentWrite First Seen 2023-03-08 Last Seen 2026-03-30 Times Seen 559 Size 47 B (47 bytes) MD5 d791887fd1ce7fb610416dd6719c4117 SHA1 452995cbc713c5957cf3f21de8452bef5683ce63 Loading... | |||||
| 0a54c94082c1a98fa2b43a3eb8d3b6bd | DocumentWrite | 12 B | 2023-03-08 | 2026-03-30 | |
Introduced by DocumentWrite First Seen 2023-03-08 Last Seen 2026-03-30 Times Seen 529 Size 12 B (12 bytes) MD5 0a54c94082c1a98fa2b43a3eb8d3b6bd SHA1 af9c6f6c47ee57c8954ea0a434f85466f498ece7 Loading... | |||||
| 29b5cdb6b90b3df16f9e5a9d2a13da6e | DocumentWrite | 189 B | 2025-03-11 | 2025-03-11 | |
Introduced by DocumentWrite First Seen 2025-03-11 Last Seen 2025-03-11 Times Seen 2 Size 189 B (189 bytes) MD5 29b5cdb6b90b3df16f9e5a9d2a13da6e SHA1 dc10072916a290275b36005de327677c8f997af7 Loading... | |||||
| 99b3a8f50f0146fd8168d84bef767362 | DocumentWrite | 24 B | 2023-03-08 | 2026-03-30 | |
Introduced by DocumentWrite First Seen 2023-03-08 Last Seen 2026-03-30 Times Seen 527 Size 24 B (24 bytes) MD5 99b3a8f50f0146fd8168d84bef767362 SHA1 70ba5c9d741517e234ef0431ed7fe27de2f709c5 Loading... | |||||
| 101fe3c2b418adc8a2d14e82daa57d31 | DocumentWrite | 12 B | 2025-03-05 | 2025-10-02 | |
Introduced by DocumentWrite First Seen 2025-03-05 Last Seen 2025-10-02 Times Seen 16 Size 12 B (12 bytes) MD5 101fe3c2b418adc8a2d14e82daa57d31 SHA1 e906f9b6ef56a4c46d14935c2a9b4691e776db2b Loading... | |||||
| c9026f143d00f072174598c26f08ea18 | DocumentWrite | 83 B | 2025-03-11 | 2025-03-11 | |
Introduced by DocumentWrite First Seen 2025-03-11 Last Seen 2025-03-11 Times Seen 2 Size 83 B (83 bytes) MD5 c9026f143d00f072174598c26f08ea18 SHA1 52525ac5d98cd87d5466055c723b54cbea01c07e Loading... | |||||
| 46836a226c0521be818057126b2553e7 | DocumentWrite | 45 B | 2023-03-08 | 2026-03-30 | |
Introduced by DocumentWrite First Seen 2023-03-08 Last Seen 2026-03-30 Times Seen 535 Size 45 B (45 bytes) MD5 46836a226c0521be818057126b2553e7 SHA1 18520e300a16c6692458eab4a48b1ed4eec66988 Loading... | |||||
| 5b854ff2782724f5b24f402c9eabdb5e | DocumentWrite | 33 B | 2025-03-07 | 2025-03-19 | |
Introduced by DocumentWrite First Seen 2025-03-07 Last Seen 2025-03-19 Times Seen 19 Size 33 B (33 bytes) MD5 5b854ff2782724f5b24f402c9eabdb5e SHA1 86fb28e95806c3ea0d5710ebf1f4f6312f883703 Loading... | |||||
| ba1111e6737ff5ec05a3f62ede5f14d9 | DocumentWrite | 67 B | 2025-03-03 | 2025-03-15 | |
Introduced by DocumentWrite First Seen 2025-03-03 Last Seen 2025-03-15 Times Seen 15 Size 67 B (67 bytes) MD5 ba1111e6737ff5ec05a3f62ede5f14d9 SHA1 228752295d0755b3a7ae723e00a0f24ff5e5c8dd Loading... | |||||
| 6c41c39826425526467cf3e430a77c15 | DocumentWrite | 3 B | 2023-03-08 | 2026-03-30 | |
Introduced by DocumentWrite First Seen 2023-03-08 Last Seen 2026-03-30 Times Seen 692 Size 3 B (3 bytes) MD5 6c41c39826425526467cf3e430a77c15 SHA1 bf3aba7618163bdf03df34b84c9b062fcc2c06d3 Loading... | |||||
| 4cea5e13004e338ae0983e08d5916aeb | DocumentWrite | 395 B | 2025-03-11 | 2025-03-11 | |
Introduced by DocumentWrite First Seen 2025-03-11 Last Seen 2025-03-11 Times Seen 2 Size 395 B (395 bytes) MD5 4cea5e13004e338ae0983e08d5916aeb SHA1 f1102ab0d8185f505efc6e46dae7be718028ff86 Loading... | |||||
| 684f393d7373c9c3b199dc915d28dc87 | DocumentWrite | 104 B | 2025-03-11 | 2025-03-11 | |
Introduced by DocumentWrite First Seen 2025-03-11 Last Seen 2025-03-11 Times Seen 5 Size 104 B (104 bytes) MD5 684f393d7373c9c3b199dc915d28dc87 SHA1 c2543136ed5a4b51bc94c0c48807653f49f44cdf Loading... | |||||
| 1dc8c05452625f4a68bcf3542a5825a3 | DocumentWrite | 45 B | 2023-03-08 | 2026-03-30 | |
Introduced by DocumentWrite First Seen 2023-03-08 Last Seen 2026-03-30 Times Seen 510 Size 45 B (45 bytes) MD5 1dc8c05452625f4a68bcf3542a5825a3 SHA1 4be6cb11997dfd5c2971ada26d84b22b4bd2c2b5 Loading... | |||||
| 409dd6d7fb47d774b45cb4da7206d392 | DocumentWrite | 120 B | 2025-02-11 | 2025-07-17 | |
Introduced by DocumentWrite First Seen 2025-02-11 Last Seen 2025-07-17 Times Seen 88 Size 120 B (120 bytes) MD5 409dd6d7fb47d774b45cb4da7206d392 SHA1 50d2584c19f73bb44abe394cda79bb1998d81e77 Loading... | |||||
| 8094d56179315b011f12eea2b979ee0a | DocumentWrite | 114 B | 2025-03-05 | 2025-03-15 | |
Introduced by DocumentWrite First Seen 2025-03-05 Last Seen 2025-03-15 Times Seen 14 Size 114 B (114 bytes) MD5 8094d56179315b011f12eea2b979ee0a SHA1 5e6635d2d557f5b443069f57a97a4f7b9300c68b Loading... | |||||
| 898c2537580ae62fb4d88c51212b5845 | DocumentWrite | 71 B | 2025-03-09 | 2025-03-18 | |
Introduced by DocumentWrite First Seen 2025-03-09 Last Seen 2025-03-18 Times Seen 17 Size 71 B (71 bytes) MD5 898c2537580ae62fb4d88c51212b5845 SHA1 768b40c20f1c3b69a73eeaac012edaa1f97c764d Loading... | |||||
| 84928c56b4e3fc30834dd70dcbe7c123 | DocumentWrite | 79 B | 2025-03-11 | 2025-03-13 | |
Introduced by DocumentWrite First Seen 2025-03-11 Last Seen 2025-03-13 Times Seen 3 Size 79 B (79 bytes) MD5 84928c56b4e3fc30834dd70dcbe7c123 SHA1 b056f7e3b6b56fd8fc3db38cbd123fb3f32d4c8a Loading... | |||||
| 7a56521c5db32cb23d0a143e407e5a14 | DocumentWrite | 50 B | 2023-03-08 | 2026-03-30 | |
Introduced by DocumentWrite First Seen 2023-03-08 Last Seen 2026-03-30 Times Seen 511 Size 50 B (50 bytes) MD5 7a56521c5db32cb23d0a143e407e5a14 SHA1 2674cb1c0759de8d8976bc80d306d525e680d267 Loading... | |||||
| faf682daa71b23f615747ed9f5dc4515 | DocumentWrite | 24 B | 2023-03-08 | 2026-03-30 | |
Introduced by DocumentWrite First Seen 2023-03-08 Last Seen 2026-03-30 Times Seen 528 Size 24 B (24 bytes) MD5 faf682daa71b23f615747ed9f5dc4515 SHA1 fef064a9dceee7f6d7a7249f39ee70cec14b1e41 Loading... | |||||
| 1ca6d46d9a6b0236648362256304d01d | DocumentWrite | 74 B | 2025-03-03 | 2026-03-07 | |
Introduced by DocumentWrite First Seen 2025-03-03 Last Seen 2026-03-07 Times Seen 12 Size 74 B (74 bytes) MD5 1ca6d46d9a6b0236648362256304d01d SHA1 122bbee679d9ed14a6841f9afc8c63512a8154ce Loading... | |||||
| b831f7ddd2292adbd791868126a1e8c3 | DocumentWrite | 49 B | 2025-03-11 | 2025-03-13 | |
Introduced by DocumentWrite First Seen 2025-03-11 Last Seen 2025-03-13 Times Seen 2 Size 49 B (49 bytes) MD5 b831f7ddd2292adbd791868126a1e8c3 SHA1 a3c6b0693171a62bd623df5a88a57fc518b79aa6 Loading... | |||||
| 9aceb26fb94d97b4acf0a67fee695c26 | DocumentWrite | 91 B | 2025-03-11 | 2025-07-17 | |
Introduced by DocumentWrite First Seen 2025-03-11 Last Seen 2025-07-17 Times Seen 63 Size 91 B (91 bytes) MD5 9aceb26fb94d97b4acf0a67fee695c26 SHA1 315f39cb095e25943761a0a12bde338cf7e3ceed Loading... | |||||
| 4157b531d9c674f24a880fd5fedf6393 | DocumentWrite | 220 B | 2025-03-11 | 2025-03-11 | |
Introduced by DocumentWrite First Seen 2025-03-11 Last Seen 2025-03-11 Times Seen 2 Size 220 B (220 bytes) MD5 4157b531d9c674f24a880fd5fedf6393 SHA1 10c32e9ae111d1176c2beeeb2d827db13182b2d1 Loading... | |||||
| abbb202783687aca73c62b9a049b30a1 | DocumentWrite | 25 B | 2023-03-07 | 2026-03-30 | |
Introduced by DocumentWrite First Seen 2023-03-07 Last Seen 2026-03-30 Times Seen 573 Size 25 B (25 bytes) MD5 abbb202783687aca73c62b9a049b30a1 SHA1 f2202f2fac621732ed9b403fa93dcc6086f7b830 Loading... | |||||
| 667a5a9b7c5c8e02ce05c17cd3d225af | DocumentWrite | 14 B | 2024-04-18 | 2025-03-15 | |
Introduced by DocumentWrite First Seen 2024-04-18 Last Seen 2025-03-15 Times Seen 38 Size 14 B (14 bytes) MD5 667a5a9b7c5c8e02ce05c17cd3d225af SHA1 8878f806ee2ae36cd82c3a6ec197e01499f10b76 Loading... | |||||
| 241292e265c4a5d6e42e7f49c04a4d72 | DocumentWrite | 78 B | 2025-03-11 | 2025-03-14 | |
Introduced by DocumentWrite First Seen 2025-03-11 Last Seen 2025-03-14 Times Seen 7 Size 78 B (78 bytes) MD5 241292e265c4a5d6e42e7f49c04a4d72 SHA1 b45ce5f65b146ca8e301213187ad41da713dfe6d Loading... | |||||
| 049e0ace824bd739e433350ae3adfae5 | DocumentWrite | 92 B | 2023-03-08 | 2026-03-30 | |
Introduced by DocumentWrite First Seen 2023-03-08 Last Seen 2026-03-30 Times Seen 527 Size 92 B (92 bytes) MD5 049e0ace824bd739e433350ae3adfae5 SHA1 c095e341b5c3c927543395612f18fecfbc6aa7c3 Loading... | |||||
| 853aaca6908fda31be92a02ca7827219 | DocumentWrite | 20 B | 2025-03-10 | 2025-03-17 | |
Introduced by DocumentWrite First Seen 2025-03-10 Last Seen 2025-03-17 Times Seen 15 Size 20 B (20 bytes) MD5 853aaca6908fda31be92a02ca7827219 SHA1 d53e42a70c581585d88b0ec521a03cb03f79211f Loading... | |||||
| dfba316ebad58a56480add55bbefda0b | DocumentWrite | 266 B | 2025-03-11 | 2025-03-11 | |
Introduced by DocumentWrite First Seen 2025-03-11 Last Seen 2025-03-11 Times Seen 2 Size 266 B (266 bytes) MD5 dfba316ebad58a56480add55bbefda0b SHA1 dd3ae7e6bc593ec66e8f93336e7fef6a0ed6f129 Loading... | |||||
| cf286f2e4270974b653b23f1cc1ec6a8 | DocumentWrite | 18 B | 2023-03-08 | 2026-03-30 | |
Introduced by DocumentWrite First Seen 2023-03-08 Last Seen 2026-03-30 Times Seen 502 Size 18 B (18 bytes) MD5 cf286f2e4270974b653b23f1cc1ec6a8 SHA1 84ec8f5541cb605e0f0f4c0006d3b6910a00ab04 Loading... | |||||
| dd73cab5055fef81ef633bb1e1021b1a | DocumentWrite | 15 B | 2023-03-08 | 2026-03-30 | |
Introduced by DocumentWrite First Seen 2023-03-08 Last Seen 2026-03-30 Times Seen 527 Size 15 B (15 bytes) MD5 dd73cab5055fef81ef633bb1e1021b1a SHA1 955039b1d76c2f780477369ea86aa639d71ede86 Loading... | |||||
| 3e5b769d36f7c804c3f4a6dec614f6c6 | DocumentWrite | 34 B | 2023-03-08 | 2026-03-30 | |
Introduced by DocumentWrite First Seen 2023-03-08 Last Seen 2026-03-30 Times Seen 528 Size 34 B (34 bytes) MD5 3e5b769d36f7c804c3f4a6dec614f6c6 SHA1 bb79f94888ddb60000bec21a4ad00c1da29fbe74 Loading... | |||||
| 4566a4dc9c28dcde790f4a30601d46ff | DocumentWrite | 77 B | 2025-03-11 | 2025-03-15 | |
Introduced by DocumentWrite First Seen 2025-03-11 Last Seen 2025-03-15 Times Seen 9 Size 77 B (77 bytes) MD5 4566a4dc9c28dcde790f4a30601d46ff SHA1 80c51431c7e2a260314d43d26471fd02e8dc4e24 Loading... | |||||
| db213529785e3f7a13ff66541d9646e8 | DocumentWrite | 18 B | 2025-03-11 | 2025-03-15 | |
Introduced by DocumentWrite First Seen 2025-03-11 Last Seen 2025-03-15 Times Seen 9 Size 18 B (18 bytes) MD5 db213529785e3f7a13ff66541d9646e8 SHA1 a4fa039561626e10bb7dc6d3a45ecbb5bbd32edf Loading... | |||||
| a2a513dcdfa78604201092d0acb811af | DocumentWrite | 53 B | 2023-03-08 | 2026-03-30 | |
Introduced by DocumentWrite First Seen 2023-03-08 Last Seen 2026-03-30 Times Seen 534 Size 53 B (53 bytes) MD5 a2a513dcdfa78604201092d0acb811af SHA1 49c7ad461d15d6c3b2c993885e35c6cc4d2031ff Loading... | |||||
| 21abf2b3b6848d318cb5d90e9f002d16 | DocumentWrite | 71 B | 2025-03-11 | 2025-03-17 | |
Introduced by DocumentWrite First Seen 2025-03-11 Last Seen 2025-03-17 Times Seen 13 Size 71 B (71 bytes) MD5 21abf2b3b6848d318cb5d90e9f002d16 SHA1 03aa44711a838093a90dc6dfd55defbf2a22b7ae Loading... | |||||
| be2b8433f52c50574126ea87d5354bc1 | DocumentWrite | 53 B | 2025-03-11 | 2025-03-11 | |
Introduced by DocumentWrite First Seen 2025-03-11 Last Seen 2025-03-11 Times Seen 2 Size 53 B (53 bytes) MD5 be2b8433f52c50574126ea87d5354bc1 SHA1 00de0ae87a2303adba60bfdfa12afab524a14db3 Loading... | |||||
| 8b58e5e06c04b239926a9ccf1a05fa2c | DocumentWrite | 24 B | 2023-06-20 | 2026-03-24 | |
Introduced by DocumentWrite First Seen 2023-06-20 Last Seen 2026-03-24 Times Seen 242 Size 24 B (24 bytes) MD5 8b58e5e06c04b239926a9ccf1a05fa2c SHA1 badd4ba24a5e9eccf26ce967deeb92a9cc9987f8 Loading... | |||||
| d49b57e0a4b42e62c11866c9a9d0dc10 | DocumentWrite | 39 B | 2023-08-25 | 2026-03-07 | |
Introduced by DocumentWrite First Seen 2023-08-25 Last Seen 2026-03-07 Times Seen 452 Size 39 B (39 bytes) MD5 d49b57e0a4b42e62c11866c9a9d0dc10 SHA1 b1ce3547a62ff73401d44fec7fddb0e590a713ae Loading... | |||||
| ae6562f31c4b76919923961a639bd072 | DocumentWrite | 21 B | 2025-03-09 | 2025-03-14 | |
Introduced by DocumentWrite First Seen 2025-03-09 Last Seen 2025-03-14 Times Seen 10 Size 21 B (21 bytes) MD5 ae6562f31c4b76919923961a639bd072 SHA1 0bb21bc71c8c43c6df720bb086681aeabb49cf00 Loading... | |||||
| 724c8cad8090e7d79cd794d04c99e099 | DocumentWrite | 9 B | 2023-03-08 | 2026-03-30 | |
Introduced by DocumentWrite First Seen 2023-03-08 Last Seen 2026-03-30 Times Seen 537 Size 9 B (9 bytes) MD5 724c8cad8090e7d79cd794d04c99e099 SHA1 fdba57e98dd4621d5b9cd834cbff605f4a84f622 Loading... | |||||
| 83ef687fd3558693243aa7b1f78aa6eb | DocumentWrite | 89 B | 2025-03-03 | 2025-03-14 | |
Introduced by DocumentWrite First Seen 2025-03-03 Last Seen 2025-03-14 Times Seen 13 Size 89 B (89 bytes) MD5 83ef687fd3558693243aa7b1f78aa6eb SHA1 a734fa6dc0e5a0ef2e12fdf760234d6f13ee7a63 Loading... | |||||
| 1ccc0f5037cfe301766a9f85c04bf7c4 | DocumentWrite | 125 B | 2025-03-11 | 2025-03-11 | |
Introduced by DocumentWrite First Seen 2025-03-11 Last Seen 2025-03-11 Times Seen 2 Size 125 B (125 bytes) MD5 1ccc0f5037cfe301766a9f85c04bf7c4 SHA1 595aa1866072e6fbed98f579e1512f94d87ddeda Loading... | |||||
| 2040d7f2b59323ef4547463b70308aba | DocumentWrite | 70 B | 2025-03-11 | 2025-03-19 | |
Introduced by DocumentWrite First Seen 2025-03-11 Last Seen 2025-03-19 Times Seen 13 Size 70 B (70 bytes) MD5 2040d7f2b59323ef4547463b70308aba SHA1 a6b521cb9e8b502d548bc47670a01482ca698bda Loading... | |||||
| 00d628de613ca030c529c79398133e6e | DocumentWrite | 13 B | 2025-03-11 | 2025-03-11 | |
Introduced by DocumentWrite First Seen 2025-03-11 Last Seen 2025-03-11 Times Seen 2 Size 13 B (13 bytes) MD5 00d628de613ca030c529c79398133e6e SHA1 0a1d13e843ff3f35e617683123e5a084e8c57748 Loading... | |||||
| cf250f7ad22f6e47be9c251e70db306b | DocumentWrite | 18 B | 2025-03-11 | 2025-03-11 | |
Introduced by DocumentWrite First Seen 2025-03-11 Last Seen 2025-03-11 Times Seen 2 Size 18 B (18 bytes) MD5 cf250f7ad22f6e47be9c251e70db306b SHA1 bbd4e6c56314ae4f94b9234726cba06a86b0e563 Loading... | |||||
| d5ca92ebd1d446df4196d36b3faa3786 | DocumentWrite | 22 B | 2023-03-08 | 2026-03-30 | |
Introduced by DocumentWrite First Seen 2023-03-08 Last Seen 2026-03-30 Times Seen 522 Size 22 B (22 bytes) MD5 d5ca92ebd1d446df4196d36b3faa3786 SHA1 cd696ddb7bb27f4cedb28a1328b4ac146c39db3b Loading... | |||||
| 5b4031c762acda262f87aa07fc609e96 | DocumentWrite | 78 B | 2025-03-11 | 2025-03-11 | |
Introduced by DocumentWrite First Seen 2025-03-11 Last Seen 2025-03-11 Times Seen 2 Size 78 B (78 bytes) MD5 5b4031c762acda262f87aa07fc609e96 SHA1 409210cdca5222279ab7ff24aa1c0494f8ba3a0d Loading... | |||||
| 6146907d2e894adb094158bf6c240c90 | DocumentWrite | 9 B | 2023-03-07 | 2026-03-30 | |
Introduced by DocumentWrite First Seen 2023-03-07 Last Seen 2026-03-30 Times Seen 561 Size 9 B (9 bytes) MD5 6146907d2e894adb094158bf6c240c90 SHA1 47b5aa525f571f58200fe4106ddcf82ffb855021 Loading... | |||||
| 573f4e627bc61f52b0e354f2b25bbfb5 | DocumentWrite | 77 B | 2025-03-11 | 2025-03-19 | |
Introduced by DocumentWrite First Seen 2025-03-11 Last Seen 2025-03-19 Times Seen 13 Size 77 B (77 bytes) MD5 573f4e627bc61f52b0e354f2b25bbfb5 SHA1 163f2c4f0505a77b905900d5647173a75a160efa Loading... | |||||
| 4afdd28247fd7bd455e08d3442760f4a | DocumentWrite | 16 B | 2023-03-08 | 2026-03-30 | |
Introduced by DocumentWrite First Seen 2023-03-08 Last Seen 2026-03-30 Times Seen 527 Size 16 B (16 bytes) MD5 4afdd28247fd7bd455e08d3442760f4a SHA1 faf84de6e6947c3c8a184341590028f9fdad8c47 Loading... | |||||
| 10348a9a46b3c99ed137709c06da3a5d | DocumentWrite | 39 B | 2025-03-11 | 2025-03-11 | |
Introduced by DocumentWrite First Seen 2025-03-11 Last Seen 2025-03-11 Times Seen 2 Size 39 B (39 bytes) MD5 10348a9a46b3c99ed137709c06da3a5d SHA1 458538436db331e16a6595041d8493cda877f987 Loading... | |||||
| 0042b37dbed244033e1f5269e96cfee7 | DocumentWrite | 89 B | 2024-12-27 | 2025-07-17 | |
Introduced by DocumentWrite First Seen 2024-12-27 Last Seen 2025-07-17 Times Seen 96 Size 89 B (89 bytes) MD5 0042b37dbed244033e1f5269e96cfee7 SHA1 753ac5dee7ce5c5b5d676a91e959c25dabebf8a8 Loading... | |||||
| d9ecee13742a3befc821655bec50421e | DocumentWrite | 24 B | 2023-03-08 | 2026-03-30 | |
Introduced by DocumentWrite First Seen 2023-03-08 Last Seen 2026-03-30 Times Seen 535 Size 24 B (24 bytes) MD5 d9ecee13742a3befc821655bec50421e SHA1 7161765a38d22ba7f5a633ec27f120ba211fd9a6 Loading... | |||||
| 261f82479b4b7357970c0eeef2f20c84 | DocumentWrite | 30 B | 2023-03-08 | 2026-03-30 | |
Introduced by DocumentWrite First Seen 2023-03-08 Last Seen 2026-03-30 Times Seen 528 Size 30 B (30 bytes) MD5 261f82479b4b7357970c0eeef2f20c84 SHA1 9a2d1e13fcb19e6c465e41b50b3d73144c8e51ed Loading... | |||||
| ae5932cb2dd9e93a9bee25c272286a2e | DocumentWrite | 13 B | 2023-03-08 | 2026-03-30 | |
Introduced by DocumentWrite First Seen 2023-03-08 Last Seen 2026-03-30 Times Seen 528 Size 13 B (13 bytes) MD5 ae5932cb2dd9e93a9bee25c272286a2e SHA1 45fc340bbd8ca46f8da8cfcbda35fb37ccce0747 Loading... | |||||
| b65add884fa8e262e848a41d4fc428b8 | DocumentWrite | 27 B | 2023-03-08 | 2026-03-30 | |
Introduced by DocumentWrite First Seen 2023-03-08 Last Seen 2026-03-30 Times Seen 537 Size 27 B (27 bytes) MD5 b65add884fa8e262e848a41d4fc428b8 SHA1 fe7267288e085c87fc58787af8e4c02a70f6f064 Loading... | |||||
| 48d02c9afc65817556a890c2f2edb3f3 | DocumentWrite | 58 B | 2025-03-03 | 2025-03-21 | |
Introduced by DocumentWrite First Seen 2025-03-03 Last Seen 2025-03-21 Times Seen 22 Size 58 B (58 bytes) MD5 48d02c9afc65817556a890c2f2edb3f3 SHA1 92ec2a4cf28fc8717853a1ed6e0a063183dbda20 Loading... | |||||
| f74f75a255ca47d305655d21593c0120 | DocumentWrite | 22 B | 2023-03-08 | 2026-03-30 | |
Introduced by DocumentWrite First Seen 2023-03-08 Last Seen 2026-03-30 Times Seen 504 Size 22 B (22 bytes) MD5 f74f75a255ca47d305655d21593c0120 SHA1 31b88b6e3e70bb98bcf4f363cf5aabbd9cd4e715 Loading... | |||||
| 710908efa0cca10a47e1831938775dd6 | DocumentWrite | 13 B | 2023-03-08 | 2026-03-30 | |
Introduced by DocumentWrite First Seen 2023-03-08 Last Seen 2026-03-30 Times Seen 522 Size 13 B (13 bytes) MD5 710908efa0cca10a47e1831938775dd6 SHA1 4c49d3269b6cb64492fb68d4182598fa3d87d895 Loading... | |||||
| 40a77dc8afe46dc0585e506ab6954e37 | DocumentWrite | 89 B | 2025-03-10 | 2025-07-17 | |
Introduced by DocumentWrite First Seen 2025-03-10 Last Seen 2025-07-17 Times Seen 67 Size 89 B (89 bytes) MD5 40a77dc8afe46dc0585e506ab6954e37 SHA1 ecc5ce6e9712abc2c239b5280663cd31b21ec5c2 Loading... | |||||
| 6589c81cf6742e5a40fee99215a1d9b7 | DocumentWrite | 34 B | 2023-03-08 | 2026-03-30 | |
Introduced by DocumentWrite First Seen 2023-03-08 Last Seen 2026-03-30 Times Seen 523 Size 34 B (34 bytes) MD5 6589c81cf6742e5a40fee99215a1d9b7 SHA1 f6bcdc4b8343aa1735306624ff2b4d09873e28a0 Loading... | |||||
| 105663a4d5511472c462de4e594e1334 | DocumentWrite | 48 B | 2023-03-08 | 2026-03-30 | |
Introduced by DocumentWrite First Seen 2023-03-08 Last Seen 2026-03-30 Times Seen 527 Size 48 B (48 bytes) MD5 105663a4d5511472c462de4e594e1334 SHA1 2c056a528330d71e677a225de13012d48e7f10a3 Loading... | |||||
| 041cad3b70ad1196216cf8dfc2f9dbff | DocumentWrite | 53 B | 2023-06-20 | 2026-03-24 | |
Introduced by DocumentWrite First Seen 2023-06-20 Last Seen 2026-03-24 Times Seen 224 Size 53 B (53 bytes) MD5 041cad3b70ad1196216cf8dfc2f9dbff SHA1 2d4121bdd768389ae90c2d306c3d2112133f246f Loading... | |||||
| 77cf44bb709ce4245d5b0c298c14e713 | DocumentWrite | 74 B | 2023-03-08 | 2026-03-30 | |
Introduced by DocumentWrite First Seen 2023-03-08 Last Seen 2026-03-30 Times Seen 527 Size 74 B (74 bytes) MD5 77cf44bb709ce4245d5b0c298c14e713 SHA1 ce8fc936f36f12c861a376a8bd217e7c63a90602 Loading... | |||||
| 738b1349b8e7fbc23dbe133e1daff746 | DocumentWrite | 25 B | 2023-03-08 | 2026-03-30 | |
Introduced by DocumentWrite First Seen 2023-03-08 Last Seen 2026-03-30 Times Seen 528 Size 25 B (25 bytes) MD5 738b1349b8e7fbc23dbe133e1daff746 SHA1 a420401a5e6e5761e9d6783c82c37f54ce1ca9a3 Loading... | |||||
| d6d1a3e3b711012c084431ee36479e43 | DocumentWrite | 22 B | 2023-03-08 | 2026-03-30 | |
Introduced by DocumentWrite First Seen 2023-03-08 Last Seen 2026-03-30 Times Seen 498 Size 22 B (22 bytes) MD5 d6d1a3e3b711012c084431ee36479e43 SHA1 8672c70c5744caab24b77f58e3ffb4cb0c0e2f92 Loading... | |||||
| 5078d500ad4eabc5d28aae5109a98e5c | DocumentWrite | 6 B | 2023-03-08 | 2026-03-30 | |
Introduced by DocumentWrite First Seen 2023-03-08 Last Seen 2026-03-30 Times Seen 676 Size 6 B (6 bytes) MD5 5078d500ad4eabc5d28aae5109a98e5c SHA1 490793cc9525085fe6d6ed4e102206d802a4d137 Loading... | |||||
| f1efc8b267f36ff2418a000cc45f5761 | DocumentWrite | 95 B | 2025-03-11 | 2025-03-11 | |
Introduced by DocumentWrite First Seen 2025-03-11 Last Seen 2025-03-11 Times Seen 2 Size 95 B (95 bytes) MD5 f1efc8b267f36ff2418a000cc45f5761 SHA1 898d9557476cd4b5d81cff6a0161191c23485850 Loading... | |||||
| 37c648ac9e09bae0df2bb135cec6ff80 | DocumentWrite | 80 B | 2023-03-08 | 2026-03-30 | |
Introduced by DocumentWrite First Seen 2023-03-08 Last Seen 2026-03-30 Times Seen 529 Size 80 B (80 bytes) MD5 37c648ac9e09bae0df2bb135cec6ff80 SHA1 9dabde76be8f7b2d87a03a1226f61eb2ae863a67 Loading... | |||||
| b7a7e043362469cf6ad1819727f0b5c9 | DocumentWrite | 47 B | 2023-03-08 | 2026-03-30 | |
Introduced by DocumentWrite First Seen 2023-03-08 Last Seen 2026-03-30 Times Seen 496 Size 47 B (47 bytes) MD5 b7a7e043362469cf6ad1819727f0b5c9 SHA1 d3d09a3764a44fc493904ba7483be47fa6b827c6 Loading... | |||||
| a94d0a56d73a4d33fb468b057f0d6cb8 | DocumentWrite | 100 B | 2025-03-11 | 2025-03-11 | |
Introduced by DocumentWrite First Seen 2025-03-11 Last Seen 2025-03-11 Times Seen 5 Size 100 B (100 bytes) MD5 a94d0a56d73a4d33fb468b057f0d6cb8 SHA1 749db5f9e617030b5ec761de29002fe6f01649d0 Loading... | |||||
| 733a6182b5a187d74a48ec2cb36d45fd | DocumentWrite | 87 B | 2025-03-05 | 2025-07-17 | |
Introduced by DocumentWrite First Seen 2025-03-05 Last Seen 2025-07-17 Times Seen 70 Size 87 B (87 bytes) MD5 733a6182b5a187d74a48ec2cb36d45fd SHA1 bf48fb27a775afa6f3427d6bc3703e301ce24012 Loading... | |||||
| 41211c65dfe2828da7a8a62b80b996db | DocumentWrite | 89 B | 2025-03-03 | 2025-07-17 | |
Introduced by DocumentWrite First Seen 2025-03-03 Last Seen 2025-07-17 Times Seen 71 Size 89 B (89 bytes) MD5 41211c65dfe2828da7a8a62b80b996db SHA1 25e7b6274f9971b2df354cfa03dbf7a7d3f45f5d Loading... | |||||
| 5f73f08d566523720d316ae1c12530c2 | DocumentWrite | 24 B | 2023-03-26 | 2025-06-24 | |
Introduced by DocumentWrite First Seen 2023-03-26 Last Seen 2025-06-24 Times Seen 18 Size 24 B (24 bytes) MD5 5f73f08d566523720d316ae1c12530c2 SHA1 a8585ec8f729725a105349d1fe5f1601d7d153bf Loading... | |||||
| 7827da297ff83e61bacaeec9230a3fda | DocumentWrite | 72 B | 2024-01-01 | 2025-03-19 | |
Introduced by DocumentWrite First Seen 2024-01-01 Last Seen 2025-03-19 Times Seen 23 Size 72 B (72 bytes) MD5 7827da297ff83e61bacaeec9230a3fda SHA1 ab72c682747a2c92aeec4dd9c008b42ab6e2ca92 Loading... | |||||
| bd229d6c1a627ba4058c8626190366d3 | DocumentWrite | 63 B | 2025-03-11 | 2025-03-11 | |
Introduced by DocumentWrite First Seen 2025-03-11 Last Seen 2025-03-11 Times Seen 2 Size 63 B (63 bytes) MD5 bd229d6c1a627ba4058c8626190366d3 SHA1 0c415d2aadb65f76b4ba30504474a758eda9a369 Loading... | |||||
| 556d4916ed6d68e35538769f3394f073 | DocumentWrite | 21 B | 2023-03-08 | 2026-03-30 | |
Introduced by DocumentWrite First Seen 2023-03-08 Last Seen 2026-03-30 Times Seen 536 Size 21 B (21 bytes) MD5 556d4916ed6d68e35538769f3394f073 SHA1 df2f0cb4c286ce25c6ffb41ae61862bd190daecc Loading... | |||||
| 69535d25416a0eebea861f767cd49a29 | DocumentWrite | 60 B | 2025-03-09 | 2025-03-14 | |
Introduced by DocumentWrite First Seen 2025-03-09 Last Seen 2025-03-14 Times Seen 10 Size 60 B (60 bytes) MD5 69535d25416a0eebea861f767cd49a29 SHA1 bc4d44c50521b1f714c31d31166f398655942516 Loading... | |||||
| 7314d285dfd2bf515fc747d1c781bdae | DocumentWrite | 51 B | 2025-03-03 | 2025-07-17 | |
Introduced by DocumentWrite First Seen 2025-03-03 Last Seen 2025-07-17 Times Seen 61 Size 51 B (51 bytes) MD5 7314d285dfd2bf515fc747d1c781bdae SHA1 0892167052d8ea2a19ef427088ceaf69def118af Loading... | |||||
| e2c3f56212946e24d99ab5ff15ffdd16 | DocumentWrite | 19 B | 2023-03-08 | 2026-03-30 | |
Introduced by DocumentWrite First Seen 2023-03-08 Last Seen 2026-03-30 Times Seen 497 Size 19 B (19 bytes) MD5 e2c3f56212946e24d99ab5ff15ffdd16 SHA1 2c73e44ea12a0a3ecf1d14bb282b99c3374c2486 Loading... | |||||
| 57240e381e00d55ba35d2906f22235b0 | DocumentWrite | 24 B | 2023-03-26 | 2025-03-15 | |
Introduced by DocumentWrite First Seen 2023-03-26 Last Seen 2025-03-15 Times Seen 9 Size 24 B (24 bytes) MD5 57240e381e00d55ba35d2906f22235b0 SHA1 ef4f6e727bdf397ff57cf46be99e66aa59141ddb Loading... | |||||
| 2c35a4f6a140ab08bfbadde1221b0e90 | DocumentWrite | 17 B | 2023-03-08 | 2026-03-30 | |
Introduced by DocumentWrite First Seen 2023-03-08 Last Seen 2026-03-30 Times Seen 526 Size 17 B (17 bytes) MD5 2c35a4f6a140ab08bfbadde1221b0e90 SHA1 1ba3a0f5bc071f7f1d5dd81ccb2d8beb87d64512 Loading... | |||||
| 7c7540fae4c9f18a8c35318389bf5e4f | DocumentWrite | 89 B | 2025-02-22 | 2025-03-14 | |
Introduced by DocumentWrite First Seen 2025-02-22 Last Seen 2025-03-14 Times Seen 25 Size 89 B (89 bytes) MD5 7c7540fae4c9f18a8c35318389bf5e4f SHA1 2172ca3af1b3b102480820a48dd772e8c3cb581d Loading... | |||||
| f423a7270bf8751a26db56496908df9f | DocumentWrite | 19 B | 2023-03-10 | 2026-03-30 | |
Introduced by DocumentWrite First Seen 2023-03-10 Last Seen 2026-03-30 Times Seen 434 Size 19 B (19 bytes) MD5 f423a7270bf8751a26db56496908df9f SHA1 4dea4f803524fcd15a6048cc27330e10448482a8 Loading... | |||||
| cd5b18cc15c53554b5abe536cfebc2dd | DocumentWrite | 56 B | 2025-03-11 | 2025-03-11 | |
Introduced by DocumentWrite First Seen 2025-03-11 Last Seen 2025-03-11 Times Seen 2 Size 56 B (56 bytes) MD5 cd5b18cc15c53554b5abe536cfebc2dd SHA1 d01a7092b81ba1e22da327767abb69c5440fd465 Loading... | |||||
| 20ce597cdcfbf1ff826f0f4434f230d1 | DocumentWrite | 25 B | 2023-03-08 | 2026-03-30 | |
Introduced by DocumentWrite First Seen 2023-03-08 Last Seen 2026-03-30 Times Seen 511 Size 25 B (25 bytes) MD5 20ce597cdcfbf1ff826f0f4434f230d1 SHA1 a2c9839b508b03a48ed84570781d1fb7f7a2e6b6 Loading... | |||||
| 4b229077db6ab4a5ba423b3241ce5f2a | DocumentWrite | 77 B | 2025-03-09 | 2025-03-18 | |
Introduced by DocumentWrite First Seen 2025-03-09 Last Seen 2025-03-18 Times Seen 17 Size 77 B (77 bytes) MD5 4b229077db6ab4a5ba423b3241ce5f2a SHA1 4d0b11a1446e921049e6d01941f5ed0583e83d36 Loading... | |||||
| 50204e832870d19c189da7fcacf1ecdc | DocumentWrite | 89 B | 2025-01-22 | 2025-07-17 | |
Introduced by DocumentWrite First Seen 2025-01-22 Last Seen 2025-07-17 Times Seen 94 Size 89 B (89 bytes) MD5 50204e832870d19c189da7fcacf1ecdc SHA1 29b18c15e0f8aac1d7f1c4c4cb37f103a222244e Loading... | |||||
| fc4ee724b881c54652bbb6961a2465e9 | DocumentWrite | 439 B | 2025-03-11 | 2025-03-11 | |
Introduced by DocumentWrite First Seen 2025-03-11 Last Seen 2025-03-11 Times Seen 2 Size 439 B (439 bytes) MD5 fc4ee724b881c54652bbb6961a2465e9 SHA1 562343693fceacfde322b3a8848c88339b22b886 Loading... | |||||
| 1a74876ba9014de3d21c44e918c4e591 | DocumentWrite | 13 B | 2025-03-11 | 2025-07-17 | |
Introduced by DocumentWrite First Seen 2025-03-11 Last Seen 2025-07-17 Times Seen 63 Size 13 B (13 bytes) MD5 1a74876ba9014de3d21c44e918c4e591 SHA1 bf950ca1ad7695c2f55494a1f8e8bab4602527cd Loading... | |||||
| 21d10b552ea57b3f9a7ac304cdd7b623 | DocumentWrite | 67 B | 2025-03-05 | 2025-03-14 | |
Introduced by DocumentWrite First Seen 2025-03-05 Last Seen 2025-03-14 Times Seen 12 Size 67 B (67 bytes) MD5 21d10b552ea57b3f9a7ac304cdd7b623 SHA1 0a1f55c01a7649ea406653a776a1dd3479977bf2 Loading... | |||||
| 6b7fc074f928f0e546b80347e5419e8c | DocumentWrite | 46 B | 2023-03-08 | 2026-03-30 | |
Introduced by DocumentWrite First Seen 2023-03-08 Last Seen 2026-03-30 Times Seen 527 Size 46 B (46 bytes) MD5 6b7fc074f928f0e546b80347e5419e8c SHA1 bde19646efa31f8302042c2a2a69e1d8d65c7111 Loading... | |||||
| 00bfcf3662e9a841578e5454db1d047e | DocumentWrite | 25 B | 2025-03-11 | 2025-03-19 | |
Introduced by DocumentWrite First Seen 2025-03-11 Last Seen 2025-03-19 Times Seen 13 Size 25 B (25 bytes) MD5 00bfcf3662e9a841578e5454db1d047e SHA1 6664af996276075e2e8520620e458780ca8a583b Loading... | |||||
| df4eaea25e6af4c7d9b7300fa57162d5 | DocumentWrite | 41 B | 2023-03-08 | 2026-03-30 | |
Introduced by DocumentWrite First Seen 2023-03-08 Last Seen 2026-03-30 Times Seen 500 Size 41 B (41 bytes) MD5 df4eaea25e6af4c7d9b7300fa57162d5 SHA1 60dcfcb25f06772dfec90d715d5462295c169101 Loading... | |||||
| 5e087a412687daf9ba3d736f79361418 | DocumentWrite | 25 B | 2025-03-05 | 2025-11-23 | |
Introduced by DocumentWrite First Seen 2025-03-05 Last Seen 2025-11-23 Times Seen 66 Size 25 B (25 bytes) MD5 5e087a412687daf9ba3d736f79361418 SHA1 031c5da792871418ad0fe5485a73aa019d0222bf Loading... | |||||
| bf9d78c852e5fcb2d61200f72498e734 | DocumentWrite | 13 B | 2023-03-08 | 2026-03-30 | |
Introduced by DocumentWrite First Seen 2023-03-08 Last Seen 2026-03-30 Times Seen 559 Size 13 B (13 bytes) MD5 bf9d78c852e5fcb2d61200f72498e734 SHA1 fbf272635c033a72a89ab0502403eaaf34b9afd7 Loading... | |||||
| 07a2fbcf9259f33de9bda3413c6b14f8 | DocumentWrite | 25 B | 2023-03-08 | 2026-03-30 | |
Introduced by DocumentWrite First Seen 2023-03-08 Last Seen 2026-03-30 Times Seen 574 Size 25 B (25 bytes) MD5 07a2fbcf9259f33de9bda3413c6b14f8 SHA1 6323897ffb1248e97fc175c8dce7bb7bd2c6d800 Loading... | |||||
| d94485186fa10a4621b6e6f031d1140a | DocumentWrite | 57 B | 2023-03-08 | 2026-03-30 | |
Introduced by DocumentWrite First Seen 2023-03-08 Last Seen 2026-03-30 Times Seen 527 Size 57 B (57 bytes) MD5 d94485186fa10a4621b6e6f031d1140a SHA1 4a7f275f95eaa169a8314f294acf33f6d974c39f Loading... | |||||
| 342dab8462a8df2abe119ae0fd86164d | DocumentWrite | 112 B | 2025-03-09 | 2025-03-15 | |
Introduced by DocumentWrite First Seen 2025-03-09 Last Seen 2025-03-15 Times Seen 12 Size 112 B (112 bytes) MD5 342dab8462a8df2abe119ae0fd86164d SHA1 822a95bc7eaa49985594e38e698926337ec8b199 Loading... | |||||
| fd7212011fab41a2a0c46df8f26ea7dd | DocumentWrite | 53 B | 2025-02-14 | 2026-03-24 | |
Introduced by DocumentWrite First Seen 2025-02-14 Last Seen 2026-03-24 Times Seen 82 Size 53 B (53 bytes) MD5 fd7212011fab41a2a0c46df8f26ea7dd SHA1 e8e55ce1f4eca14bab21ba513c15a1ef01785bfd Loading... | |||||
| 1f921baf3eb2930efa98b874dddaf815 | DocumentWrite | 74 B | 2025-03-09 | 2025-03-19 | |
Introduced by DocumentWrite First Seen 2025-03-09 Last Seen 2025-03-19 Times Seen 17 Size 74 B (74 bytes) MD5 1f921baf3eb2930efa98b874dddaf815 SHA1 0ee3363a67dbc0bd9585d132dd3f63b5cfeb6529 Loading... | |||||
| c61f0d8d16524d73cab55ce855b85497 | DocumentWrite | 25 B | 2025-03-05 | 2025-03-19 | |
Introduced by DocumentWrite First Seen 2025-03-05 Last Seen 2025-03-19 Times Seen 20 Size 25 B (25 bytes) MD5 c61f0d8d16524d73cab55ce855b85497 SHA1 b419875bf86af86a4da493c67aae5739c7d39c2a Loading... | |||||
| a280560bf54ddceca7437b5ac05213a9 | DocumentWrite | 68 B | 2025-03-11 | 2025-03-11 | |
Introduced by DocumentWrite First Seen 2025-03-11 Last Seen 2025-03-11 Times Seen 2 Size 68 B (68 bytes) MD5 a280560bf54ddceca7437b5ac05213a9 SHA1 75415bcd8af4fffe25f2135d44e4942672707757 Loading... | |||||
| 87558da7763eb1b5152cb82c1a9d6e59 | DocumentWrite | 15 B | 2025-03-11 | 2025-03-11 | |
Introduced by DocumentWrite First Seen 2025-03-11 Last Seen 2025-03-11 Times Seen 2 Size 15 B (15 bytes) MD5 87558da7763eb1b5152cb82c1a9d6e59 SHA1 afe87f112308a718179ef6719a9c6560d2f4d4cc Loading... | |||||
| 9b5c58bc5ac177cc64b9d6be6e483910 | DocumentWrite | 19 B | 2023-03-08 | 2026-03-30 | |
Introduced by DocumentWrite First Seen 2023-03-08 Last Seen 2026-03-30 Times Seen 563 Size 19 B (19 bytes) MD5 9b5c58bc5ac177cc64b9d6be6e483910 SHA1 4742ad0cb3e5d1ae49b69cf21ff9e1e2e7a8775b Loading... | |||||
| 56f8e369a7772252b5aab20acfadec75 | DocumentWrite | 54 B | 2023-03-08 | 2026-03-30 | |
Introduced by DocumentWrite First Seen 2023-03-08 Last Seen 2026-03-30 Times Seen 559 Size 54 B (54 bytes) MD5 56f8e369a7772252b5aab20acfadec75 SHA1 0bc9ad37a218ac6f71f8ed0655db28326893813c Loading... | |||||
| 32197750a03b719dc3d74eb3bb3c7c28 | DocumentWrite | 24 B | 2025-03-11 | 2025-03-11 | |
Introduced by DocumentWrite First Seen 2025-03-11 Last Seen 2025-03-11 Times Seen 2 Size 24 B (24 bytes) MD5 32197750a03b719dc3d74eb3bb3c7c28 SHA1 dab23c14a9791777f491e34813926e12f5ed0660 Loading... | |||||
| 5ea399bd7ad7ff5abe49c0224fb09038 | DocumentWrite | 18 B | 2023-03-08 | 2026-03-30 | |
Introduced by DocumentWrite First Seen 2023-03-08 Last Seen 2026-03-30 Times Seen 362 Size 18 B (18 bytes) MD5 5ea399bd7ad7ff5abe49c0224fb09038 SHA1 33b688bb265a3eb0b50a918f0e66409b4ce74142 Loading... | |||||
| 5efe1bab6e50b65c95a48b43556dfc96 | DocumentWrite | 12 B | 2023-03-07 | 2026-03-30 | |
Introduced by DocumentWrite First Seen 2023-03-07 Last Seen 2026-03-30 Times Seen 537 Size 12 B (12 bytes) MD5 5efe1bab6e50b65c95a48b43556dfc96 SHA1 9870a32acfb0c6f68403721e8a65e52bc55ccf7f Loading... | |||||
| 3855f48721265e83e2b5ea460d1f0deb | DocumentWrite | 13 B | 2025-02-23 | 2025-03-13 | |
Introduced by DocumentWrite First Seen 2025-02-23 Last Seen 2025-03-13 Times Seen 22 Size 13 B (13 bytes) MD5 3855f48721265e83e2b5ea460d1f0deb SHA1 3d568149fdda1137d3b75548edabfbec0585db31 Loading... | |||||
| dfc5de40023b87f1d74bde2c839508dd | DocumentWrite | 23 B | 2023-03-08 | 2026-03-24 | |
Introduced by DocumentWrite First Seen 2023-03-08 Last Seen 2026-03-24 Times Seen 526 Size 23 B (23 bytes) MD5 dfc5de40023b87f1d74bde2c839508dd SHA1 377d08a945f40bbaf1fa1b0d8bc86d30df153dd1 Loading... | |||||
| 093bd5c92f9c56ad67b14e39e0d23057 | DocumentWrite | 89 B | 2025-02-19 | 2025-03-14 | |
Introduced by DocumentWrite First Seen 2025-02-19 Last Seen 2025-03-14 Times Seen 27 Size 89 B (89 bytes) MD5 093bd5c92f9c56ad67b14e39e0d23057 SHA1 c3073219b4e3c2f0b6b610e6e1b3a95fdfec51a0 Loading... | |||||
| 6f82a7841f5077df3dadc5c96d99b09c | DocumentWrite | 24 B | 2023-03-08 | 2026-03-30 | |
Introduced by DocumentWrite First Seen 2023-03-08 Last Seen 2026-03-30 Times Seen 535 Size 24 B (24 bytes) MD5 6f82a7841f5077df3dadc5c96d99b09c SHA1 654031d6366bafcd9ad4b4f5b23d4a395c7b2a45 Loading... | |||||
| c52058cb92380af2d4e77d18495df55e | DocumentWrite | 112 B | 2025-03-03 | 2025-03-15 | |
Introduced by DocumentWrite First Seen 2025-03-03 Last Seen 2025-03-15 Times Seen 15 Size 112 B (112 bytes) MD5 c52058cb92380af2d4e77d18495df55e SHA1 1774f84d52be04a0775fd0bbff01a0947c2a5edc Loading... | |||||
| 6f9a53d6f6928f7d1a62e8b6c03bd084 | DocumentWrite | 144 B | 2025-03-11 | 2025-03-11 | |
Introduced by DocumentWrite First Seen 2025-03-11 Last Seen 2025-03-11 Times Seen 2 Size 144 B (144 bytes) MD5 6f9a53d6f6928f7d1a62e8b6c03bd084 SHA1 a923a4fea8d0c25d6181c57f63900873b76bc010 Loading... | |||||
| 44864bbd68943b3c99d59b0a8c4d584c | DocumentWrite | 76 B | 2023-03-08 | 2026-03-30 | |
Introduced by DocumentWrite First Seen 2023-03-08 Last Seen 2026-03-30 Times Seen 524 Size 76 B (76 bytes) MD5 44864bbd68943b3c99d59b0a8c4d584c SHA1 6d53bba3d32bfa4caf40d2539b91d04da2eb8c29 Loading... | |||||
| 6476920d1ce4fd9e6cdc304793885b66 | DocumentWrite | 38 B | 2025-03-10 | 2025-03-17 | |
Introduced by DocumentWrite First Seen 2025-03-10 Last Seen 2025-03-17 Times Seen 15 Size 38 B (38 bytes) MD5 6476920d1ce4fd9e6cdc304793885b66 SHA1 2c6a9cde9e442bf662be00cd3dac52340fb7d6db Loading... | |||||
| ad64ab3c289f24dd04260d47a5a8b196 | DocumentWrite | 10 B | 2023-03-08 | 2026-03-30 | |
Introduced by DocumentWrite First Seen 2023-03-08 Last Seen 2026-03-30 Times Seen 529 Size 10 B (10 bytes) MD5 ad64ab3c289f24dd04260d47a5a8b196 SHA1 b296dfd20ced8d078e374aafd46ab21507904423 Loading... | |||||
| 176e3722c145b87ac7f0b5e28f28530f | DocumentWrite | 71 B | 2023-03-08 | 2026-03-30 | |
Introduced by DocumentWrite First Seen 2023-03-08 Last Seen 2026-03-30 Times Seen 523 Size 71 B (71 bytes) MD5 176e3722c145b87ac7f0b5e28f28530f SHA1 b69d0de436e69019aa0a56856a881a14af93731e Loading... | |||||
| c04de12a52d8a8683e3bab9b3a44fd28 | DocumentWrite | 25 B | 2023-03-08 | 2026-03-30 | |
Introduced by DocumentWrite First Seen 2023-03-08 Last Seen 2026-03-30 Times Seen 528 Size 25 B (25 bytes) MD5 c04de12a52d8a8683e3bab9b3a44fd28 SHA1 5aaba5ee8af451af5cc2e5414c4bf049fcb47ab6 Loading... | |||||
| 3c4fd9f107c58ad9dc06e218c02b6ff4 | DocumentWrite | 17 B | 2023-03-08 | 2026-03-30 | |
Introduced by DocumentWrite First Seen 2023-03-08 Last Seen 2026-03-30 Times Seen 536 Size 17 B (17 bytes) MD5 3c4fd9f107c58ad9dc06e218c02b6ff4 SHA1 3256251288fd28b94c6c6e6fa37c2918f4659539 Loading... | |||||
| ff5b2d0efa43864d87a9ff0398d7829e | DocumentWrite | 29 B | 2023-03-08 | 2026-03-30 | |
Introduced by DocumentWrite First Seen 2023-03-08 Last Seen 2026-03-30 Times Seen 523 Size 29 B (29 bytes) MD5 ff5b2d0efa43864d87a9ff0398d7829e SHA1 cbd7341f5de51addcb3ed46ed940e3846fefe615 Loading... | |||||
| bac50cc7fab1a2187b1d65bbfe44f028 | DocumentWrite | 37 B | 2025-03-11 | 2025-04-05 | |
Introduced by DocumentWrite First Seen 2025-03-11 Last Seen 2025-04-05 Times Seen 62 Size 37 B (37 bytes) MD5 bac50cc7fab1a2187b1d65bbfe44f028 SHA1 9c95ee89af5ffa6c8a57db6c91be70e94ffc72db Loading... | |||||
| 7621d0b2374ce9933d0126f6be168d2c | DocumentWrite | 37 B | 2025-03-05 | 2025-03-15 | |
Introduced by DocumentWrite First Seen 2025-03-05 Last Seen 2025-03-15 Times Seen 14 Size 37 B (37 bytes) MD5 7621d0b2374ce9933d0126f6be168d2c SHA1 3cedfed564e84b060e2350a4a78503fb52dcb43a Loading... | |||||
| c9d185d310e448ce701aabefdf3b6355 | DocumentWrite | 195 B | 2025-03-11 | 2025-03-11 | |
Introduced by DocumentWrite First Seen 2025-03-11 Last Seen 2025-03-11 Times Seen 2 Size 195 B (195 bytes) MD5 c9d185d310e448ce701aabefdf3b6355 SHA1 9e47eb149ce2acd803108ada2443f557e1a20021 Loading... | |||||
| 51c230a30c17d426f3d5f0c008935fa4 | DocumentWrite | 23 B | 2023-03-08 | 2026-03-30 | |
Introduced by DocumentWrite First Seen 2023-03-08 Last Seen 2026-03-30 Times Seen 536 Size 23 B (23 bytes) MD5 51c230a30c17d426f3d5f0c008935fa4 SHA1 da8cf7c70f6b1124f4ea29c1b8156fb362436b64 Loading... | |||||
| b9d6ca8d9e5972c49967cf0e58bdc2ea | DocumentWrite | 51 B | 2023-03-08 | 2026-03-30 | |
Introduced by DocumentWrite First Seen 2023-03-08 Last Seen 2026-03-30 Times Seen 500 Size 51 B (51 bytes) MD5 b9d6ca8d9e5972c49967cf0e58bdc2ea SHA1 93d81746fb19d5bd3580957e6f85ecd7ccfda48d Loading... | |||||
| 8be336de64652fff63496b8f9a1c09f1 | DocumentWrite | 77 B | 2025-03-09 | 2025-03-13 | |
Introduced by DocumentWrite First Seen 2025-03-09 Last Seen 2025-03-13 Times Seen 7 Size 77 B (77 bytes) MD5 8be336de64652fff63496b8f9a1c09f1 SHA1 59860ad02f2004525f77866b1de0c3216316a7ca Loading... | |||||
| e7e2665dbe9b59e98fb6cd770d1f37b6 | DocumentWrite | 73 B | 2025-03-11 | 2025-03-11 | |
Introduced by DocumentWrite First Seen 2025-03-11 Last Seen 2025-03-11 Times Seen 2 Size 73 B (73 bytes) MD5 e7e2665dbe9b59e98fb6cd770d1f37b6 SHA1 e34bcdcba79119c2f9f206f6312645884644f9fb Loading... | |||||
| 9c4aae24048e07d19d4198a502459351 | DocumentWrite | 33 B | 2025-03-11 | 2025-03-19 | |
Introduced by DocumentWrite First Seen 2025-03-11 Last Seen 2025-03-19 Times Seen 13 Size 33 B (33 bytes) MD5 9c4aae24048e07d19d4198a502459351 SHA1 c436a971f6caa2e1f22bc37b44da732fa27f9c83 Loading... | |||||
| 736350131a04e02dfaee59950c90e2a4 | DocumentWrite | 131 B | 2025-03-11 | 2025-03-11 | |
Introduced by DocumentWrite First Seen 2025-03-11 Last Seen 2025-03-11 Times Seen 2 Size 131 B (131 bytes) MD5 736350131a04e02dfaee59950c90e2a4 SHA1 a05e99c40f49bfa8588e49be17646274ee9d4b11 Loading... | |||||
| fb97526a2028e5ad703d2f1d3c739a67 | DocumentWrite | 24 B | 2023-03-08 | 2026-03-30 | |
Introduced by DocumentWrite First Seen 2023-03-08 Last Seen 2026-03-30 Times Seen 522 Size 24 B (24 bytes) MD5 fb97526a2028e5ad703d2f1d3c739a67 SHA1 c8e820fc73a6b9617364db1ee84324642940dbf2 Loading... | |||||
| 77d2259925d177aa01aa0eec61329060 | DocumentWrite | 46 B | 2023-03-08 | 2026-03-30 | |
Introduced by DocumentWrite First Seen 2023-03-08 Last Seen 2026-03-30 Times Seen 510 Size 46 B (46 bytes) MD5 77d2259925d177aa01aa0eec61329060 SHA1 9609bb729b8ec000296c4c50dd13e44c831d7976 Loading... | |||||
| a5728a106fd325b32666e06925f131a9 | DocumentWrite | 22 B | 2023-03-08 | 2026-03-30 | |
Introduced by DocumentWrite First Seen 2023-03-08 Last Seen 2026-03-30 Times Seen 559 Size 22 B (22 bytes) MD5 a5728a106fd325b32666e06925f131a9 SHA1 70b58c4956ed95e727432fd028cb643c0a0709e0 Loading... | |||||
| fe364e7981574bf4224b274661905005 | DocumentWrite | 17 B | 2025-03-09 | 2025-03-19 | |
Introduced by DocumentWrite First Seen 2025-03-09 Last Seen 2025-03-19 Times Seen 17 Size 17 B (17 bytes) MD5 fe364e7981574bf4224b274661905005 SHA1 5e83e5be4aa90df367218e0bb169a9673e236900 Loading... | |||||
| a77dc32d93d64ef4cdbef6ab9b07cdb7 | DocumentWrite | 102 B | 2025-03-11 | 2025-03-11 | |
Introduced by DocumentWrite First Seen 2025-03-11 Last Seen 2025-03-11 Times Seen 2 Size 102 B (102 bytes) MD5 a77dc32d93d64ef4cdbef6ab9b07cdb7 SHA1 fa23374c14c0dac20e1bd353f6048db072207cf4 Loading... | |||||
| d4d8933a80c79918461ca06e6c838bbf | DocumentWrite | 10 B | 2023-03-08 | 2026-03-30 | |
Introduced by DocumentWrite First Seen 2023-03-08 Last Seen 2026-03-30 Times Seen 633 Size 10 B (10 bytes) MD5 d4d8933a80c79918461ca06e6c838bbf SHA1 ff296e52ce434c56b59dee820116faeaa7b827f6 Loading... | |||||
| 91a793971286fde17c6a01b26641e5dd | DocumentWrite | 56 B | 2023-03-08 | 2026-03-30 | |
Introduced by DocumentWrite First Seen 2023-03-08 Last Seen 2026-03-30 Times Seen 536 Size 56 B (56 bytes) MD5 91a793971286fde17c6a01b26641e5dd SHA1 16709cd88411ab78cbe3f3a954be288bb7eb7caf Loading... | |||||
| 20cca53b1bc2004e12288b267447fbff | DocumentWrite | 44 B | 2025-01-22 | 2025-09-21 | |
Introduced by DocumentWrite First Seen 2025-01-22 Last Seen 2025-09-21 Times Seen 278 Size 44 B (44 bytes) MD5 20cca53b1bc2004e12288b267447fbff SHA1 baa387c2f664a9aa77da06d9a3db396ca0432b6d Loading... | |||||
| ee837acbe5f9ffbca38afe6dc25b60ec | DocumentWrite | 18 B | 2025-03-11 | 2025-03-14 | |
Introduced by DocumentWrite First Seen 2025-03-11 Last Seen 2025-03-14 Times Seen 5 Size 18 B (18 bytes) MD5 ee837acbe5f9ffbca38afe6dc25b60ec SHA1 1a76a68d9d3fb4da9e6b9160e6a4084b9257f7a5 Loading... | |||||
| f8adc2eff907b825a55b46c420ee0fb1 | DocumentWrite | 19 B | 2025-03-11 | 2025-03-14 | |
Introduced by DocumentWrite First Seen 2025-03-11 Last Seen 2025-03-14 Times Seen 5 Size 19 B (19 bytes) MD5 f8adc2eff907b825a55b46c420ee0fb1 SHA1 03315e2c2edc5a2130c2278b9637970492a1bc05 Loading... | |||||
| e5f603149fbf62684546b2710e70f2e7 | DocumentWrite | 30 B | 2023-03-08 | 2026-03-30 | |
Introduced by DocumentWrite First Seen 2023-03-08 Last Seen 2026-03-30 Times Seen 528 Size 30 B (30 bytes) MD5 e5f603149fbf62684546b2710e70f2e7 SHA1 5702724436e999eeebef2a08d29afd429f68c5d0 Loading... | |||||
| 3c3e302e99c61b1cea952a22ae24d60a | DocumentWrite | 17 B | 2025-03-05 | 2025-03-15 | |
Introduced by DocumentWrite First Seen 2025-03-05 Last Seen 2025-03-15 Times Seen 13 Size 17 B (17 bytes) MD5 3c3e302e99c61b1cea952a22ae24d60a SHA1 790599d1f08609b27e6ad2acfd37b480551538fb Loading... | |||||
| b87771844f4bbd007df5149436c940d4 | DocumentWrite | 116 B | 2025-03-07 | 2025-03-19 | |
Introduced by DocumentWrite First Seen 2025-03-07 Last Seen 2025-03-19 Times Seen 19 Size 116 B (116 bytes) MD5 b87771844f4bbd007df5149436c940d4 SHA1 fa2dda5628eceac9ce3d91def08f07f812fb3acc Loading... | |||||
| e7d567ee3756543728365cc50736a670 | DocumentWrite | 954 B | 2025-03-11 | 2025-03-11 | |
Introduced by DocumentWrite First Seen 2025-03-11 Last Seen 2025-03-11 Times Seen 2 Size 954 B (954 bytes) MD5 e7d567ee3756543728365cc50736a670 SHA1 aaf7e046a8f345441ee1fe01adebe9c079e744cd Loading... | |||||
| 9c7fe09575061184d0c333eda86c67b9 | DocumentWrite | 102 B | 2023-03-08 | 2026-03-30 | |
Introduced by DocumentWrite First Seen 2023-03-08 Last Seen 2026-03-30 Times Seen 536 Size 102 B (102 bytes) MD5 9c7fe09575061184d0c333eda86c67b9 SHA1 ca61b07776e531a85fe57a90bd51919d24e4e069 Loading... | |||||
| c0b5009c4ff06104fc4f6bab00724778 | DocumentWrite | 9 B | 2023-03-08 | 2026-03-30 | |
Introduced by DocumentWrite First Seen 2023-03-08 Last Seen 2026-03-30 Times Seen 536 Size 9 B (9 bytes) MD5 c0b5009c4ff06104fc4f6bab00724778 SHA1 faae852dcfa00990fd93846ff461f784c9d85036 Loading... | |||||
| 8b237f80e64fc64de985a6375c111db7 | DocumentWrite | 27 B | 2023-03-08 | 2026-03-30 | |
Introduced by DocumentWrite First Seen 2023-03-08 Last Seen 2026-03-30 Times Seen 541 Size 27 B (27 bytes) MD5 8b237f80e64fc64de985a6375c111db7 SHA1 477851d5e88c511f97af86f0f78634e266f5a112 Loading... | |||||
| 3b3d9326f6899982bf1e2b55bfc27eee | DocumentWrite | 39 B | 2025-03-11 | 2025-03-15 | |
Introduced by DocumentWrite First Seen 2025-03-11 Last Seen 2025-03-15 Times Seen 7 Size 39 B (39 bytes) MD5 3b3d9326f6899982bf1e2b55bfc27eee SHA1 f48a3f1c3c1b32e8d109eca3d72e34a725dd4133 Loading... | |||||
| aa4cd64ae21c83292d762d461313b5b3 | DocumentWrite | 26 B | 2025-03-05 | 2025-03-19 | |
Introduced by DocumentWrite First Seen 2025-03-05 Last Seen 2025-03-19 Times Seen 20 Size 26 B (26 bytes) MD5 aa4cd64ae21c83292d762d461313b5b3 SHA1 45a2251c80181789a75087b670e34a23d4418a8c Loading... | |||||
| e289ccf15308430034bdcee9a06a0096 | DocumentWrite | 110 B | 2025-03-11 | 2025-03-11 | |
Introduced by DocumentWrite First Seen 2025-03-11 Last Seen 2025-03-11 Times Seen 2 Size 110 B (110 bytes) MD5 e289ccf15308430034bdcee9a06a0096 SHA1 8d4016b194314b0e40eeff2be5ae4bef445a3e18 Loading... | |||||
| fccaa7de197dbdd524bc8e74ded9bfe8 | DocumentWrite | 8 B | 2023-03-08 | 2026-03-30 | |
Introduced by DocumentWrite First Seen 2023-03-08 Last Seen 2026-03-30 Times Seen 536 Size 8 B (8 bytes) MD5 fccaa7de197dbdd524bc8e74ded9bfe8 SHA1 6c261c263fa380d9e3fc57992cc4c99f8eef6c08 Loading... | |||||
| 26a8a0666038fd61a9a9ced99a8c7083 | DocumentWrite | 58 B | 2025-01-22 | 2025-09-21 | |
Introduced by DocumentWrite First Seen 2025-01-22 Last Seen 2025-09-21 Times Seen 278 Size 58 B (58 bytes) MD5 26a8a0666038fd61a9a9ced99a8c7083 SHA1 66bd62620503e06f5080df16da9f3272299ea2a4 Loading... | |||||
| af08c63222bfe91ef5ec5af097874317 | DocumentWrite | 12 B | 2023-03-08 | 2026-03-30 | |
Introduced by DocumentWrite First Seen 2023-03-08 Last Seen 2026-03-30 Times Seen 526 Size 12 B (12 bytes) MD5 af08c63222bfe91ef5ec5af097874317 SHA1 5a400d51d52487f5eef6885d4d0beab02556b4b4 Loading... | |||||
| 05e100f19f4a39ab3541f450d02fc62e | DocumentWrite | 119 B | 2025-03-11 | 2025-03-11 | |
Introduced by DocumentWrite First Seen 2025-03-11 Last Seen 2025-03-11 Times Seen 2 Size 119 B (119 bytes) MD5 05e100f19f4a39ab3541f450d02fc62e SHA1 00074a684e516b63eeef2a9cf39e01fe1c3ec5ba Loading... | |||||
| a95068ada92f8f33c11b88251779e567 | DocumentWrite | 60 B | 2025-03-11 | 2025-03-11 | |
Introduced by DocumentWrite First Seen 2025-03-11 Last Seen 2025-03-11 Times Seen 2 Size 60 B (60 bytes) MD5 a95068ada92f8f33c11b88251779e567 SHA1 338c06afc281be7d493c12a2ce8a399948473b1e Loading... | |||||
| 06a6182cd97dbaa63d84ff391c19c880 | DocumentWrite | 18 B | 2025-03-11 | 2025-03-13 | |
Introduced by DocumentWrite First Seen 2025-03-11 Last Seen 2025-03-13 Times Seen 3 Size 18 B (18 bytes) MD5 06a6182cd97dbaa63d84ff391c19c880 SHA1 5dfef747347d05c2fb072cdc67136e065ab12067 Loading... | |||||
| 11eaae5a0f2a7185b23e4626df339aad | DocumentWrite | 21 B | 2023-03-08 | 2026-03-30 | |
Introduced by DocumentWrite First Seen 2023-03-08 Last Seen 2026-03-30 Times Seen 528 Size 21 B (21 bytes) MD5 11eaae5a0f2a7185b23e4626df339aad SHA1 401d0a1414829a525820d77b7d731168664f4d6f Loading... | |||||
| 23a3a471d5c03565822f9e4e885a904e | DocumentWrite | 23 B | 2023-03-08 | 2026-03-30 | |
Introduced by DocumentWrite First Seen 2023-03-08 Last Seen 2026-03-30 Times Seen 528 Size 23 B (23 bytes) MD5 23a3a471d5c03565822f9e4e885a904e SHA1 2aa492e0138f41cb40427b83749a37be4711c3d9 Loading... | |||||
| 4fd81571edd37569545d0e6b50b87011 | DocumentWrite | 21 B | 2025-03-11 | 2025-07-17 | |
Introduced by DocumentWrite First Seen 2025-03-11 Last Seen 2025-07-17 Times Seen 15 Size 21 B (21 bytes) MD5 4fd81571edd37569545d0e6b50b87011 SHA1 41af1a5798c063de6d0569a66a26b6099640b2d1 Loading... | |||||
| c9e30b8be74365440692c991c21afd52 | DocumentWrite | 21 B | 2023-03-08 | 2026-03-30 | |
Introduced by DocumentWrite First Seen 2023-03-08 Last Seen 2026-03-30 Times Seen 536 Size 21 B (21 bytes) MD5 c9e30b8be74365440692c991c21afd52 SHA1 8d06fd90b9b40524406befb2fdbe0d369ac95de3 Loading... | |||||
| 3cc707b20f59c738f0aa53080d3c73f6 | DocumentWrite | 21 B | 2023-03-08 | 2026-03-30 | |
Introduced by DocumentWrite First Seen 2023-03-08 Last Seen 2026-03-30 Times Seen 536 Size 21 B (21 bytes) MD5 3cc707b20f59c738f0aa53080d3c73f6 SHA1 ed13aff16b6127b6cac211a3218970d9c3b5fcb8 Loading... | |||||
| 4fb82b4a7a317308ed28ee7246b3903b | DocumentWrite | 17 B | 2023-03-08 | 2026-03-30 | |
Introduced by DocumentWrite First Seen 2023-03-08 Last Seen 2026-03-30 Times Seen 522 Size 17 B (17 bytes) MD5 4fb82b4a7a317308ed28ee7246b3903b SHA1 1c1d27815f6501e9aeb0cff29ac05956578c7717 Loading... | |||||
| 63a7b1e8af24b3778904bdd8033c5987 | DocumentWrite | 46 B | 2023-03-08 | 2026-03-30 | |
Introduced by DocumentWrite First Seen 2023-03-08 Last Seen 2026-03-30 Times Seen 527 Size 46 B (46 bytes) MD5 63a7b1e8af24b3778904bdd8033c5987 SHA1 d0e40633c184b45e0fb583f4969512001161455c Loading... | |||||
| 055826717e659e5a56ca1f610d2cc751 | DocumentWrite | 12 B | 2023-03-08 | 2026-03-30 | |
Introduced by DocumentWrite First Seen 2023-03-08 Last Seen 2026-03-30 Times Seen 521 Size 12 B (12 bytes) MD5 055826717e659e5a56ca1f610d2cc751 SHA1 9988c17088994dcedb38c573d3db795c2ab3c42b Loading... | |||||
| fc48604b828a4db2ea36a03ab631154c | DocumentWrite | 12 B | 2023-03-08 | 2026-03-30 | |
Introduced by DocumentWrite First Seen 2023-03-08 Last Seen 2026-03-30 Times Seen 565 Size 12 B (12 bytes) MD5 fc48604b828a4db2ea36a03ab631154c SHA1 4e0021bb52d209448f7b15559710a1db34fc75c7 Loading... | |||||
| b8129d54de6d68c8f2c1317d9b64b926 | DocumentWrite | 46 B | 2023-03-08 | 2026-03-30 | |
Introduced by DocumentWrite First Seen 2023-03-08 Last Seen 2026-03-30 Times Seen 504 Size 46 B (46 bytes) MD5 b8129d54de6d68c8f2c1317d9b64b926 SHA1 9c33ded65ca9f1d361733c0cea75a44be1a5c1cd Loading... | |||||
| 4704707eeaa1563c94a03e938f35fb7a | DocumentWrite | 56 B | 2025-03-03 | 2025-03-21 | |
Introduced by DocumentWrite First Seen 2025-03-03 Last Seen 2025-03-21 Times Seen 22 Size 56 B (56 bytes) MD5 4704707eeaa1563c94a03e938f35fb7a SHA1 5d98c8867900fa0a2f8c3f098f107e8497efd0b6 Loading... | |||||
| 8f7122d1ccd29638040604695403ec12 | DocumentWrite | 48 B | 2025-03-11 | 2025-03-19 | |
Introduced by DocumentWrite First Seen 2025-03-11 Last Seen 2025-03-19 Times Seen 13 Size 48 B (48 bytes) MD5 8f7122d1ccd29638040604695403ec12 SHA1 adfe33f6753354b0ac2c30ca9cfa90b8df71c818 Loading... | |||||
| 996a5c9569b849f9ea41a23b9dc7d7cb | DocumentWrite | 22 B | 2023-03-08 | 2026-03-30 | |
Introduced by DocumentWrite First Seen 2023-03-08 Last Seen 2026-03-30 Times Seen 511 Size 22 B (22 bytes) MD5 996a5c9569b849f9ea41a23b9dc7d7cb SHA1 2dc3dd1adbdd4947c9b38ce3126f361bc5cce263 Loading... | |||||
| 7bf3461db7b86704f517f51ea3d34b98 | DocumentWrite | 66 B | 2023-03-08 | 2026-03-30 | |
Introduced by DocumentWrite First Seen 2023-03-08 Last Seen 2026-03-30 Times Seen 529 Size 66 B (66 bytes) MD5 7bf3461db7b86704f517f51ea3d34b98 SHA1 89119558aaf1f147aa00d24e8521eeeff381957b Loading... | |||||
| d322220c2321f77b16868721f7cd8dc6 | DocumentWrite | 24 B | 2023-03-08 | 2026-03-30 | |
Introduced by DocumentWrite First Seen 2023-03-08 Last Seen 2026-03-30 Times Seen 528 Size 24 B (24 bytes) MD5 d322220c2321f77b16868721f7cd8dc6 SHA1 530ea64ec7c0153c479995a20f2e25f47eb7a5e6 Loading... | |||||
| 3ca6705d4fa1069707574e1bd38ea965 | DocumentWrite | 22 B | 2023-03-08 | 2026-03-30 | |
Introduced by DocumentWrite First Seen 2023-03-08 Last Seen 2026-03-30 Times Seen 560 Size 22 B (22 bytes) MD5 3ca6705d4fa1069707574e1bd38ea965 SHA1 4a3ccbad52e2c7ea47704fdccf875dd176ff8495 Loading... | |||||
| 6875475f1bf3aa01e714ec1848929350 | DocumentWrite | 11 B | 2023-03-08 | 2026-03-30 | |
Introduced by DocumentWrite First Seen 2023-03-08 Last Seen 2026-03-30 Times Seen 522 Size 11 B (11 bytes) MD5 6875475f1bf3aa01e714ec1848929350 SHA1 91217ff38cc33c023581755e544549657aeacd94 Loading... | |||||
| aa5a4472da697cdf7ea8aba9c78028f1 | DocumentWrite | 79 B | 2023-03-08 | 2026-03-30 | |
Introduced by DocumentWrite First Seen 2023-03-08 Last Seen 2026-03-30 Times Seen 529 Size 79 B (79 bytes) MD5 aa5a4472da697cdf7ea8aba9c78028f1 SHA1 0ec055d03258a9e5759aa7a53472f4072fca034e Loading... | |||||
| b9a798aed08df79a5142affa318c3497 | DocumentWrite | 9 B | 2023-03-07 | 2026-04-01 | |
Introduced by DocumentWrite First Seen 2023-03-07 Last Seen 2026-04-01 Times Seen 10079 Size 9 B (9 bytes) MD5 b9a798aed08df79a5142affa318c3497 SHA1 0c3b60ab45672b031ce7ef792359922ae4d7f640 Loading... | |||||
| f996032e3f72567c1b77c957f2931302 | DocumentWrite | 27 B | 2023-03-08 | 2026-03-30 | |
Introduced by DocumentWrite First Seen 2023-03-08 Last Seen 2026-03-30 Times Seen 504 Size 27 B (27 bytes) MD5 f996032e3f72567c1b77c957f2931302 SHA1 3b654454adeee1b9acce49f41b35150055ce6fd4 Loading... | |||||
| ce844124a8e815f653a2791ae983e8ab | DocumentWrite | 20 B | 2025-03-11 | 2025-03-15 | |
Introduced by DocumentWrite First Seen 2025-03-11 Last Seen 2025-03-15 Times Seen 7 Size 20 B (20 bytes) MD5 ce844124a8e815f653a2791ae983e8ab SHA1 2fe9cc49d94fa791597503d4837f5debc8da558d Loading... | |||||
| d1219ff12d6ff2b8253922523b05787e | DocumentWrite | 24 B | 2023-06-20 | 2025-06-20 | |
Introduced by DocumentWrite First Seen 2023-06-20 Last Seen 2025-06-20 Times Seen 13 Size 24 B (24 bytes) MD5 d1219ff12d6ff2b8253922523b05787e SHA1 df013027d05873a028bb9210dca19a732beef035 Loading... | |||||
| f39dff27c255090226415ca32061937c | DocumentWrite | 394 B | 2025-03-11 | 2025-03-11 | |
Introduced by DocumentWrite First Seen 2025-03-11 Last Seen 2025-03-11 Times Seen 2 Size 394 B (394 bytes) MD5 f39dff27c255090226415ca32061937c SHA1 daf722c420d64be5efd220b7880ca1093d1bf94d Loading... | |||||
| 753bee6e117150e1f5a1d7551b71116a | DocumentWrite | 86 B | 2023-03-08 | 2026-03-30 | |
Introduced by DocumentWrite First Seen 2023-03-08 Last Seen 2026-03-30 Times Seen 503 Size 86 B (86 bytes) MD5 753bee6e117150e1f5a1d7551b71116a SHA1 cc8d5fc5fc156b1e4e42156dbc45e9901e9700a9 Loading... | |||||
| 737488ba3cc06dcff0fa4ae1979301ca | DocumentWrite | 86 B | 2023-03-08 | 2026-03-30 | |
Introduced by DocumentWrite First Seen 2023-03-08 Last Seen 2026-03-30 Times Seen 503 Size 86 B (86 bytes) MD5 737488ba3cc06dcff0fa4ae1979301ca SHA1 05cd9bca008452c507d78c8cc8d93bfe66e36114 Loading... | |||||
| 105b4f8d66ae11f4c85253f76b4c56d9 | DocumentWrite | 23 B | 2023-03-08 | 2026-03-30 | |
Introduced by DocumentWrite First Seen 2023-03-08 Last Seen 2026-03-30 Times Seen 525 Size 23 B (23 bytes) MD5 105b4f8d66ae11f4c85253f76b4c56d9 SHA1 09c86172f88a7a3aff947c5beb77fcdce13a3551 Loading... | |||||
| 07712f03af3e138f28f2f9c005af04e8 | DocumentWrite | 97 B | 2025-03-11 | 2025-03-13 | |
Introduced by DocumentWrite First Seen 2025-03-11 Last Seen 2025-03-13 Times Seen 3 Size 97 B (97 bytes) MD5 07712f03af3e138f28f2f9c005af04e8 SHA1 fa65bfd0f5b0a999748a13663e8496391af4bd99 Loading... | |||||
| 9762a384b9567700f3fcfa4252e96fb1 | DocumentWrite | 57 B | 2023-03-08 | 2026-03-30 | |
Introduced by DocumentWrite First Seen 2023-03-08 Last Seen 2026-03-30 Times Seen 526 Size 57 B (57 bytes) MD5 9762a384b9567700f3fcfa4252e96fb1 SHA1 74a6447ee0bb6a23fb4b73eb5fb4698620757674 Loading... | |||||
| f4f6309ef3b0dccf764ce54950b2293e | DocumentWrite | 58 B | 2025-03-11 | 2025-03-11 | |
Introduced by DocumentWrite First Seen 2025-03-11 Last Seen 2025-03-11 Times Seen 2 Size 58 B (58 bytes) MD5 f4f6309ef3b0dccf764ce54950b2293e SHA1 ea8361a2b3ec93804df6192386934f632b563813 Loading... | |||||
| bb4336eaea62c4ac054168c13c90526b | DocumentWrite | 37 B | 2025-03-11 | 2025-03-11 | |
Introduced by DocumentWrite First Seen 2025-03-11 Last Seen 2025-03-11 Times Seen 2 Size 37 B (37 bytes) MD5 bb4336eaea62c4ac054168c13c90526b SHA1 b4ff99a4cb6d5b2749359882ea3157298ac6cdb1 Loading... | |||||
| 80dbe6534c727f32c1f10f732b2280ab | DocumentWrite | 46 B | 2025-01-22 | 2025-09-21 | |
Introduced by DocumentWrite First Seen 2025-01-22 Last Seen 2025-09-21 Times Seen 274 Size 46 B (46 bytes) MD5 80dbe6534c727f32c1f10f732b2280ab SHA1 5e923e7953f5063be1eb0f21acded1417e00af50 Loading... | |||||
| dcecc259eda9f3dac3687b9cf70dd64a | DocumentWrite | 22 B | 2023-03-08 | 2026-03-30 | |
Introduced by DocumentWrite First Seen 2023-03-08 Last Seen 2026-03-30 Times Seen 527 Size 22 B (22 bytes) MD5 dcecc259eda9f3dac3687b9cf70dd64a SHA1 58d7c74db51bbb476b6ff4438dd1e046f3b492ff Loading... | |||||
| 39b24072391a1ac8d645766781ff614e | DocumentWrite | 54 B | 2025-03-11 | 2025-03-13 | |
Introduced by DocumentWrite First Seen 2025-03-11 Last Seen 2025-03-13 Times Seen 3 Size 54 B (54 bytes) MD5 39b24072391a1ac8d645766781ff614e SHA1 438fdcfc655f3b365b2ceca6f774bbb2220eaf42 Loading... | |||||
| 7bf5b60a2bab3d83001cb8d6ec2e443d | DocumentWrite | 89 B | 2025-01-22 | 2025-07-17 | |
Introduced by DocumentWrite First Seen 2025-01-22 Last Seen 2025-07-17 Times Seen 94 Size 89 B (89 bytes) MD5 7bf5b60a2bab3d83001cb8d6ec2e443d SHA1 0c3e009b07a3a48ea43bd9fe8bd9e115ca990802 Loading... | |||||
| 955d11d27de8856a3f259eccb47064eb | DocumentWrite | 162 B | 2023-03-10 | 2026-03-07 | |
Introduced by DocumentWrite First Seen 2023-03-10 Last Seen 2026-03-07 Times Seen 449 Size 162 B (162 bytes) MD5 955d11d27de8856a3f259eccb47064eb SHA1 1764db1df79a553549b71e6e16dcfe260b3ce2e8 Loading... | |||||
| 4cf30d8edb4499190ded3698da68b915 | DocumentWrite | 388 B | 2025-03-11 | 2025-03-11 | |
Introduced by DocumentWrite First Seen 2025-03-11 Last Seen 2025-03-11 Times Seen 2 Size 388 B (388 bytes) MD5 4cf30d8edb4499190ded3698da68b915 SHA1 848664b4dc24d09cf3848fc4a073c4a2fecef927 Loading... | |||||
| ef0f56e3bcf1c6d40f4794c1a23e699d | DocumentWrite | 30 B | 2023-03-08 | 2026-03-30 | |
Introduced by DocumentWrite First Seen 2023-03-08 Last Seen 2026-03-30 Times Seen 532 Size 30 B (30 bytes) MD5 ef0f56e3bcf1c6d40f4794c1a23e699d SHA1 d80acf955527c3603b950c5bcffa4ffaf0d9a501 Loading... | |||||
| a9a767bc46571cfb82f3402a8ebf5823 | DocumentWrite | 69 B | 2025-03-11 | 2025-03-11 | |
Introduced by DocumentWrite First Seen 2025-03-11 Last Seen 2025-03-11 Times Seen 2 Size 69 B (69 bytes) MD5 a9a767bc46571cfb82f3402a8ebf5823 SHA1 3111a46872963430b30f47f3ca78c4b9b01968c7 Loading... | |||||
| 00d86e11da1c36ed7d06b98a1784369c | DocumentWrite | 37 B | 2023-03-08 | 2026-03-30 | |
Introduced by DocumentWrite First Seen 2023-03-08 Last Seen 2026-03-30 Times Seen 528 Size 37 B (37 bytes) MD5 00d86e11da1c36ed7d06b98a1784369c SHA1 a80a776ce09c75a6a3321cb19eeb380d1aa1e5c4 Loading... | |||||
| 971611d53116fd9783230b6bf48c6508 | DocumentWrite | 39 B | 2025-03-05 | 2025-07-17 | |
Introduced by DocumentWrite First Seen 2025-03-05 Last Seen 2025-07-17 Times Seen 22 Size 39 B (39 bytes) MD5 971611d53116fd9783230b6bf48c6508 SHA1 46f918d357368094a4325299e979c55c71a7b1d3 Loading... | |||||
| 4a884ff935dff0ad8eb14b6a42be0038 | DocumentWrite | 86 B | 2025-03-03 | 2025-07-17 | |
Introduced by DocumentWrite First Seen 2025-03-03 Last Seen 2025-07-17 Times Seen 23 Size 86 B (86 bytes) MD5 4a884ff935dff0ad8eb14b6a42be0038 SHA1 0ee2127cc31e10a9e470270c6a746c5e0c1ebf61 Loading... | |||||
| 0a57a4e70d1dfb7ecc65c2b5fa70c30f | DocumentWrite | 87 B | 2024-12-20 | 2025-07-17 | |
Introduced by DocumentWrite First Seen 2024-12-20 Last Seen 2025-07-17 Times Seen 97 Size 87 B (87 bytes) MD5 0a57a4e70d1dfb7ecc65c2b5fa70c30f SHA1 ad46273ff1ea8bfdcd140f7a86f2357e1a6c33e5 Loading... | |||||
| 379ae699296811fa7e44fc1f58531fca | DocumentWrite | 14 B | 2023-03-08 | 2026-03-30 | |
Introduced by DocumentWrite First Seen 2023-03-08 Last Seen 2026-03-30 Times Seen 561 Size 14 B (14 bytes) MD5 379ae699296811fa7e44fc1f58531fca SHA1 a4f8fce55d2b71677404b46499bde3a222d2963e Loading... | |||||
| e073ab56b1cfd4361ab8c1617cecc1b1 | DocumentWrite | 37 B | 2025-03-09 | 2025-03-14 | |
Introduced by DocumentWrite First Seen 2025-03-09 Last Seen 2025-03-14 Times Seen 10 Size 37 B (37 bytes) MD5 e073ab56b1cfd4361ab8c1617cecc1b1 SHA1 249cc163c7eff5c96c36d09af06774506a5b98ba Loading... | |||||
| 732d8ec4143cf31113b027ecff6cb63c | DocumentWrite | 72 B | 2025-03-11 | 2025-03-11 | |
Introduced by DocumentWrite First Seen 2025-03-11 Last Seen 2025-03-11 Times Seen 2 Size 72 B (72 bytes) MD5 732d8ec4143cf31113b027ecff6cb63c SHA1 25750db01a4cd9941307b423756186c0f8c958ed Loading... | |||||
| a9919e7da47534ecbe913e9da44b43a9 | DocumentWrite | 120 B | 2025-03-11 | 2025-03-11 | |
Introduced by DocumentWrite First Seen 2025-03-11 Last Seen 2025-03-11 Times Seen 2 Size 120 B (120 bytes) MD5 a9919e7da47534ecbe913e9da44b43a9 SHA1 8277a4ac9abf2b654a0f84b5cadd60a06296c3dc Loading... | |||||
| 0392a0101a9c9a58928ea1015a02e9e7 | DocumentWrite | 63 B | 2025-03-03 | 2025-03-15 | |
Introduced by DocumentWrite First Seen 2025-03-03 Last Seen 2025-03-15 Times Seen 15 Size 63 B (63 bytes) MD5 0392a0101a9c9a58928ea1015a02e9e7 SHA1 737e5e8b3586e94f373a7f9a8fbfc0918f462dcd Loading... | |||||
| 477740ae4d32ae22b234842ed3071942 | DocumentWrite | 11 B | 2023-03-08 | 2026-03-30 | |
Introduced by DocumentWrite First Seen 2023-03-08 Last Seen 2026-03-30 Times Seen 527 Size 11 B (11 bytes) MD5 477740ae4d32ae22b234842ed3071942 SHA1 98b9e79e395ba63d9bffb1e263e0f4bb069f611a Loading... | |||||
| c2435877d8a8fe12fa7c3765590dab78 | DocumentWrite | 87 B | 2025-01-22 | 2025-04-08 | |
Introduced by DocumentWrite First Seen 2025-01-22 Last Seen 2025-04-08 Times Seen 93 Size 87 B (87 bytes) MD5 c2435877d8a8fe12fa7c3765590dab78 SHA1 da01f98e563bb3bdc8c6074c6982cbe026e06a26 Loading... | |||||
| 7d8a7054c7e16f04cc45e55f6f7941ac | DocumentWrite | 111 B | 2025-03-11 | 2025-03-11 | |
Introduced by DocumentWrite First Seen 2025-03-11 Last Seen 2025-03-11 Times Seen 5 Size 111 B (111 bytes) MD5 7d8a7054c7e16f04cc45e55f6f7941ac SHA1 1504c9eda8473d2264968457b8a527c485d184c9 Loading... | |||||
| c3a4d3389ac1823c4c842bf065afef25 | DocumentWrite | 35 B | 2023-03-08 | 2026-03-30 | |
Introduced by DocumentWrite First Seen 2023-03-08 Last Seen 2026-03-30 Times Seen 527 Size 35 B (35 bytes) MD5 c3a4d3389ac1823c4c842bf065afef25 SHA1 abee9db0e0d93eb171e2f39aeb465b8dd75b2cfe Loading... | |||||
| f5dd73ebc0b5e4b0e9a7c34f21281256 | DocumentWrite | 23 B | 2023-03-08 | 2026-03-30 | |
Introduced by DocumentWrite First Seen 2023-03-08 Last Seen 2026-03-30 Times Seen 527 Size 23 B (23 bytes) MD5 f5dd73ebc0b5e4b0e9a7c34f21281256 SHA1 74bb95a808dcbc7e645c4350290332d8d666a498 Loading... | |||||
| 2e4dea5f9bf60fc20b2d881cce71fafc | DocumentWrite | 23 B | 2025-03-10 | 2025-03-17 | |
Introduced by DocumentWrite First Seen 2025-03-10 Last Seen 2025-03-17 Times Seen 15 Size 23 B (23 bytes) MD5 2e4dea5f9bf60fc20b2d881cce71fafc SHA1 1ff894a5570d322c591c82264a7460d193e2fa7b Loading... | |||||
| bb181ce8e60732e22be55f524ac30650 | DocumentWrite | 167 B | 2025-02-22 | 2025-07-17 | |
Introduced by DocumentWrite First Seen 2025-02-22 Last Seen 2025-07-17 Times Seen 83 Size 167 B (167 bytes) MD5 bb181ce8e60732e22be55f524ac30650 SHA1 d25d82c53ba25842ac47157ed85193346c9bb8c4 Loading... | |||||
| 66441e0134ec8440f6c6b9197b1fc5a5 | DocumentWrite | 12 B | 2023-03-08 | 2026-03-30 | |
Introduced by DocumentWrite First Seen 2023-03-08 Last Seen 2026-03-30 Times Seen 520 Size 12 B (12 bytes) MD5 66441e0134ec8440f6c6b9197b1fc5a5 SHA1 ad3dbfda760c39b9c2de1d53d5c0cd4483de811f Loading... | |||||
| 4e72b3b0d1e82414460311576bab7421 | DocumentWrite | 97 B | 2025-03-11 | 2025-03-11 | |
Introduced by DocumentWrite First Seen 2025-03-11 Last Seen 2025-03-11 Times Seen 2 Size 97 B (97 bytes) MD5 4e72b3b0d1e82414460311576bab7421 SHA1 83334d49699e294f75e3b837acc61351f54cd5e5 Loading... | |||||
| 8fd1a56040f31d3dfbb22ebbc56633d7 | DocumentWrite | 188 B | 2025-03-11 | 2025-03-11 | |
Introduced by DocumentWrite First Seen 2025-03-11 Last Seen 2025-03-11 Times Seen 2 Size 188 B (188 bytes) MD5 8fd1a56040f31d3dfbb22ebbc56633d7 SHA1 b4affd6ebf797affee384810004713661ee79c11 Loading... | |||||
| 95f30cbd8d9987e0485f67cb1b123d85 | DocumentWrite | 13 B | 2023-03-08 | 2026-03-30 | |
Introduced by DocumentWrite First Seen 2023-03-08 Last Seen 2026-03-30 Times Seen 527 Size 13 B (13 bytes) MD5 95f30cbd8d9987e0485f67cb1b123d85 SHA1 c9218327ae8a0173175d22918dad59c9817a74d4 Loading... | |||||
| 0a096642b5d873f6f9440818f036aceb | DocumentWrite | 35 B | 2023-03-08 | 2026-03-30 | |
Introduced by DocumentWrite First Seen 2023-03-08 Last Seen 2026-03-30 Times Seen 521 Size 35 B (35 bytes) MD5 0a096642b5d873f6f9440818f036aceb SHA1 277ba488e30c48304f8cfcc2478b33e41abfe909 Loading... | |||||
| 9e1b32a2eb987feacac9e774bace7957 | DocumentWrite | 1.1 kB | 2025-03-11 | 2025-03-11 | |
Introduced by DocumentWrite First Seen 2025-03-11 Last Seen 2025-03-11 Times Seen 2 Size 1.1 kB (1142 bytes) MD5 9e1b32a2eb987feacac9e774bace7957 SHA1 f8f73142d054beb0c7e7d085333d1a459d588c6e Loading... | |||||
| fb655864aae0eb926a0f862dd1da36cb | DocumentWrite | 34 B | 2023-03-08 | 2026-03-30 | |
Introduced by DocumentWrite First Seen 2023-03-08 Last Seen 2026-03-30 Times Seen 528 Size 34 B (34 bytes) MD5 fb655864aae0eb926a0f862dd1da36cb SHA1 3ab8d67d00c8961e175f0dbef546b3ba96649a04 Loading... | |||||
| 31b2ba9bc223589bacaf786fccac4561 | DocumentWrite | 12 B | 2023-03-08 | 2026-03-30 | |
Introduced by DocumentWrite First Seen 2023-03-08 Last Seen 2026-03-30 Times Seen 528 Size 12 B (12 bytes) MD5 31b2ba9bc223589bacaf786fccac4561 SHA1 828e345870d8df0f5909a58a88bde4791d646826 Loading... | |||||
| c46b55600647709d372bc2f3c036fb74 | DocumentWrite | 74 B | 2025-03-05 | 2026-03-07 | |
Introduced by DocumentWrite First Seen 2025-03-05 Last Seen 2026-03-07 Times Seen 14 Size 74 B (74 bytes) MD5 c46b55600647709d372bc2f3c036fb74 SHA1 5f1cfcff8de1f59cfa4069357fe21bc6002dfc71 Loading... | |||||
| 2af73c43e8b7860e145cb3b3bfb1b2b9 | DocumentWrite | 149 B | 2023-03-08 | 2026-03-30 | |
Introduced by DocumentWrite First Seen 2023-03-08 Last Seen 2026-03-30 Times Seen 476 Size 149 B (149 bytes) MD5 2af73c43e8b7860e145cb3b3bfb1b2b9 SHA1 6d856dbd70a3cd2b162516d5a0adeb5666a6b092 Loading... | |||||
HTTP Transactions (100)
| URL | IP | Response | Size |
|---|




