Report Overview
Visitedpublic
2026-04-06 13:02:05
Tags
Submit Tags
URL
digitalprofinizo.com
Finishing URL
digitalprofinizo.com/en/
IP / ASN

147.93.54.26
Title
Digital Pro Finizo
Detections
urlquery
0
Network Intrusion Detection
0
Threat Detection Systems
1
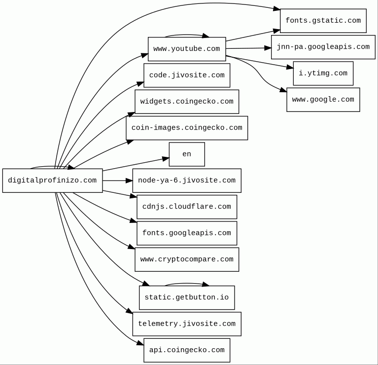
Host Summary
| Host | Rank | Registered | First Seen | Last Seen | Sent | Received | IP | Fingerprints |
|---|---|---|---|---|---|---|---|---|
code.jivosite.com | 232952 | 2011-05-06 | 2012-07-22 | 2026-04-01 | 3.8 kB | 1.7 MB | ![]() 95.181.182.182 | |
www.youtube.com 1 alert(s) on this Host | 286 | 2005-02-15 | 2013-04-13 | 2026-04-06 | 5.3 kB | 3.6 MB | ![]() 172.217.19.238 | ![]() |
fonts.googleapis.com | 313 | 2005-01-25 | 2012-05-23 | 2026-04-05 | 1.1 kB | 27 kB | ![]() 142.251.38.106 | |
api.coingecko.com | 442226 | 2014-03-26 | 2018-05-18 | 2026-04-03 | 566 B | 5.1 kB | ![]() 172.66.172.219 | |
fonts.gstatic.com | unknown | 2008-02-11 | 2014-04-02 | 2026-04-05 | 5.0 kB | 350 kB | ![]() 172.217.19.227 | |
www.cryptocompare.com | 265475 | 2013-11-03 | 2015-07-15 | 2026-04-02 | 952 B | 9.1 kB | ![]() 104.18.31.136 | |
jnn-pa.googleapis.com | 1579 | 2005-01-25 | 2021-11-16 | 2026-04-06 | 1.2 kB | 1.2 kB | ![]() 172.217.20.170 | |
node-ya-6.jivosite.com | 1470340 | 2011-05-06 | 2023-01-18 | 2026-03-31 | 506 B | 827 B | ![]() 158.160.53.45 | |
telemetry.jivosite.com | 346139 | 2011-05-06 | 2015-07-15 | 2026-04-02 | 473 B | 111 B | ![]() 87.242.88.149 | |
www.google.com | 22 | 1997-09-15 | 2015-05-10 | 2026-04-05 | 455 B | 63 kB | ![]() 142.251.156.119 | |
digitalprofinizo.com | unknown | unknown | No data | No data | 26 kB | 4.7 MB | ![]() 147.93.54.26 | ![]() ![]() |
widgets.coingecko.com | 3132971 | 2014-03-26 | 2018-07-05 | 2026-04-04 | 449 B | 274 kB | ![]() 104.18.5.118 | |
coin-images.coingecko.com | 550283 | 2014-03-26 | 2024-05-30 | 2026-04-04 | 2.4 kB | 81 kB | ![]() 104.21.63.32 | |
i.ytimg.com | 436 | 2007-12-11 | 2012-10-03 | 2026-04-06 | 556 B | 73 kB | ![]() 142.250.74.22 | |
static.getbutton.io | 386210 | 2019-09-03 | 2019-10-01 | 2026-04-02 | 871 B | 885 kB | ![]() 172.67.74.247 | |
cdnjs.cloudflare.com | 1222 | 2009-02-17 | 2012-05-23 | 2026-04-05 | 481 B | 32 kB | ![]() 104.17.25.14 |
Nginx (Web servers, Reverse proxies)
Nginx is a web server that can also be used as a reverse proxy, load balancer, mail proxy and HTTP cache.YouTube (Video players)
YouTube is a video sharing service where users can create their own profile, upload videos, watch, like and comment on other videos.Cloudflare (CDN)
Cloudflare is a web-infrastructure and website-security company, providing content-delivery-network services, DDoS mitigation, Internet security, and distributed domain-name-server services.Hostinger (Hosting)
Hostinger is an employee-owned Web hosting provider and internet domain registrar.LiteSpeed (Web servers)
LiteSpeed is a high-scalability web server.Google Analytics (Analytics)
Google Analytics is a free web analytics service that tracks and reports website traffic.Bootstrap:3.3.7 (UI frameworks)
Bootstrap is a free and open-source CSS framework directed at responsive, mobile-first front-end web development. It contains CSS and JavaScript-based design templates for typography, forms, buttons, navigation, and other interface components.PHP:8.2.30 (Programming languages)
PHP is a general-purpose scripting language used for web development.Moment.js (JavaScript libraries)
Moment.js is a free and open-source JavaScript library that removes the need to use the native JavaScript Date object directly.JivoChat (Live chat)
JivoChat is a live chat solution for websites offering customizable web and mobile chat widgets.Bootstrap (UI frameworks)
Bootstrap is a free and open-source CSS framework directed at responsive, mobile-first front-end web development. It contains CSS and JavaScript-based design templates for typography, forms, buttons, navigation, and other interface components.Popper (Miscellaneous)
Popper is a positioning engine, its purpose is to calculate the position of an element to make it possible to position it near a given reference element.jQuery (JavaScript libraries)
jQuery is a JavaScript library which is a free, open-source software designed to simplify HTML DOM tree traversal and manipulation, as well as event handling, CSS animation, and Ajax.WordPress (CMS, Blogs)
WordPress is a free and open-source content management system written in PHP and paired with a MySQL or MariaDB database. Features include a plugin architecture and a template system.MySQL (Databases)
MySQL is an open-source relational database management system.Slick (JavaScript libraries)
PHP (Programming languages)
PHP is a general-purpose scripting language used for web development.Amazon Web Services (PaaS)
Amazon Web Services (AWS) is a comprehensive cloud services platform offering compute power, database storage, content delivery and other functionality.Related reports
Threat Detection Systems
| Detection System | Indicator | Verdict | Alert |
|---|---|---|---|
| Private YARA rules | www.youtube.com/s/player/f4c47414/player_embed_es6.vflset/en_US/base.js | audit | Hunting_JS_WebAssembly |
JavaScript (213)
| HASH | FROM | Size | First Seen | Last Seen | |
|---|---|---|---|---|---|
| eb0c0f5b8d974880c0eec6bdc6316062 | DocumentWrite | 1.5 MB | 2026-03-31 | 2026-04-06 | |
Introduced by DocumentWrite First Seen 2026-03-31 Last Seen 2026-04-06 Times Seen 414 Size 1.5 MB (1516409 bytes) MD5 eb0c0f5b8d974880c0eec6bdc6316062 SHA1 f47df9403b06a59c94f3ec932eaa81fe95e8a6f4 Loading... | |||||
HTTP Transactions (100)
| URL | IP | Response | Size |
|---|




