Report Overview
Visitedpublic
2025-11-21 07:46:17
Tags
Submit Tags
URL
pdmdvz.pbw4.skin/cn/home/web/index.php/vod/play/id/565218/sid/1/nid/1.html
Finishing URL
pdmdvz.pbw4.skin/cn/home/web/index.php/vod/play/id/565218/sid/1/nid/1.html
IP / ASN

67.230.160.18
Title
在线播放超猛泡妞推特大神『狼少』大尺度性爱私拍无套抽插操爆裂黑丝女神蒙眼操更有感觉 高清私拍55P高清720P原版无水印 第1集 - 高清资源 - 炮兵网
Detections
urlquery
0
Network Intrusion Detection
0
Threat Detection Systems
3
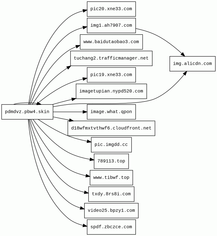
Host Summary
| Host | Rank | Registered | First Seen | Last Seen | Sent | Received | IP | Fingerprints |
|---|---|---|---|---|---|---|---|---|
image.what.qpon | unknown | 2025-06-27 | 2025-10-14 | 2025-11-16 | 480 B | 1.7 MB | ![]() 104.21.94.111 | |
pic.imgdd.cc | unknown | 2025-03-18 | 2025-04-19 | 2025-11-19 | 456 B | 57 kB | ![]() 162.159.45.113 | |
d18wfmxtvthwf6.cloudfront.net | unknown | 2008-04-25 | 2025-10-19 | 2025-11-21 | 460 B | 703 kB | ![]() 3.167.7.64 | |
yj99.img4939463946.com | unknown | 2025-09-20 | 2025-09-22 | 2025-11-19 | 455 B | 0 B | ![]() 156.231.116.105 | |
imagetupian.nypd520.com | 6689317 | 2018-07-28 | 2018-09-06 | 2025-11-21 | 3.7 kB | 0 B | ![]() 0.0.0.0 | |
www.baidutaobao3.com 3 alert(s) on this Host | unknown | 2025-11-06 | 2025-11-19 | 2025-11-19 | 1.4 kB | 1.2 MB | ![]() 107.167.23.138 | |
mbh99.img3229438778.com | unknown | 2025-09-20 | 2025-09-22 | 2025-11-14 | 459 B | 0 B | ![]() 156.231.116.105 | |
tuchang2.trafficmanager.net | 4559586 | 2005-11-25 | 2025-01-20 | 2025-11-21 | 458 B | 0 B | ![]() 0.0.0.0 | |
pdmdvz.pbw4.skin | unknown | 2025-09-07 | 2025-11-21 | 2025-11-21 | 15 kB | 1.0 MB | ![]() 89.208.245.174 | |
img.alicdn.com | 61670 | 2008-06-25 | 2015-03-04 | 2025-11-18 | 6.4 kB | 4.5 MB | ![]() 47.246.44.178 | ![]() |
video25.bpzy1.com | unknown | 2023-07-21 | 2025-07-21 | 2025-11-02 | 992 B | 787 kB | ![]() 104.160.171.186 | |
txdy.8rs8i.com | unknown | 2024-08-29 | 2025-10-24 | 2025-11-14 | 436 B | 120 kB | ![]() 138.113.20.20 | |
pic19.xne33.com | unknown | 2024-02-18 | 2025-05-26 | 2025-11-15 | 477 B | 17 kB | ![]() 188.114.97.1 | |
pic20.xne33.com | unknown | 2024-02-18 | 2025-05-02 | 2025-11-19 | 477 B | 62 kB | ![]() 188.114.97.1 | |
spdf.zbczce.com | 4487683 | 2024-08-29 | 2025-07-16 | 2025-11-15 | 462 B | 148 kB | ![]() 103.114.163.29 | |
pg99.img5504422276.com | unknown | 2025-09-20 | 2025-09-23 | 2025-11-14 | 458 B | 0 B | ![]() 156.231.116.59 | |
789113.top 1 alert(s) on this Host | unknown | 2025-08-25 | 2025-09-14 | 2025-11-21 | 437 B | 426 kB | ![]() 198.204.238.229 | |
www.tibwf.top 1 alert(s) on this Host | unknown | 2025-10-31 | 2025-11-12 | 2025-11-19 | 459 B | 598 kB | ![]() 188.114.97.1 | |
xm99.img4758972832.com | unknown | 2025-09-20 | 2025-09-23 | 2025-11-19 | 458 B | 0 B | ![]() 156.231.116.105 | |
img1.ah7907.com | unknown | 2024-08-29 | 2025-11-08 | 2025-11-15 | 1.8 kB | 771 kB | ![]() 98.98.86.10 |
Cloudflare (CDN)
Cloudflare is a web-infrastructure and website-security company, providing content-delivery-network services, DDoS mitigation, Internet security, and distributed domain-name-server services.Amazon S3 (CDN)
Amazon S3 or Amazon Simple Storage Service is a service offered by Amazon Web Services (AWS) that provides object storage through a web service interface.Amazon Web Services (PaaS)
Amazon Web Services (AWS) is a comprehensive cloud services platform offering compute power, database storage, content delivery and other functionality.Amazon CloudFront (CDN)
Amazon CloudFront is a fast content delivery network (CDN) service that securely delivers data, videos, applications, and APIs to customers globally with low latency, high transfer speeds.Tengine (Web servers)
Tengine is a web server which is based on the Nginx HTTP server.Nginx (Web servers, Reverse proxies)
Nginx is a web server that can also be used as a reverse proxy, load balancer, mail proxy and HTTP cache.Related reports
Threat Detection Systems
| Detection System | Indicator | Verdict | Alert |
|---|---|---|---|
| DNS0 Zero | www.baidutaobao3.com | malicious | Sinkholed |
| DNS0 Zero | 789113.top | malicious | Sinkholed |
| DNS0 Zero | www.tibwf.top | malicious | Sinkholed |
JavaScript (23)
| HASH | FROM | Size | First Seen | Last Seen | |
|---|---|---|---|---|---|
| fab63f38bfbc924c21807739b4671d14 | DocumentWrite | 712 B | 2023-03-07 | 2026-03-30 | |
Introduced by DocumentWrite First Seen 2023-03-07 Last Seen 2026-03-30 Times Seen 4611 Size 712 B (712 bytes) MD5 fab63f38bfbc924c21807739b4671d14 SHA1 87cf4443de5e7f7aecfb727af93d92eaea3ed992 Loading... | |||||
| 3b010ac73a623bb3987f09d1d7bc3432 | DocumentWrite | 62 B | 2023-03-07 | 2026-03-30 | |
Introduced by DocumentWrite First Seen 2023-03-07 Last Seen 2026-03-30 Times Seen 4398 Size 62 B (62 bytes) MD5 3b010ac73a623bb3987f09d1d7bc3432 SHA1 852f613940f58226f5e7d161766f366e9f610029 Loading... | |||||
HTTP Transactions (72)
| URL | IP | Response | Size |
|---|




