Report Overview
Visitedpublic
2025-09-11 11:42:31
Tags
Submit Tags
URL
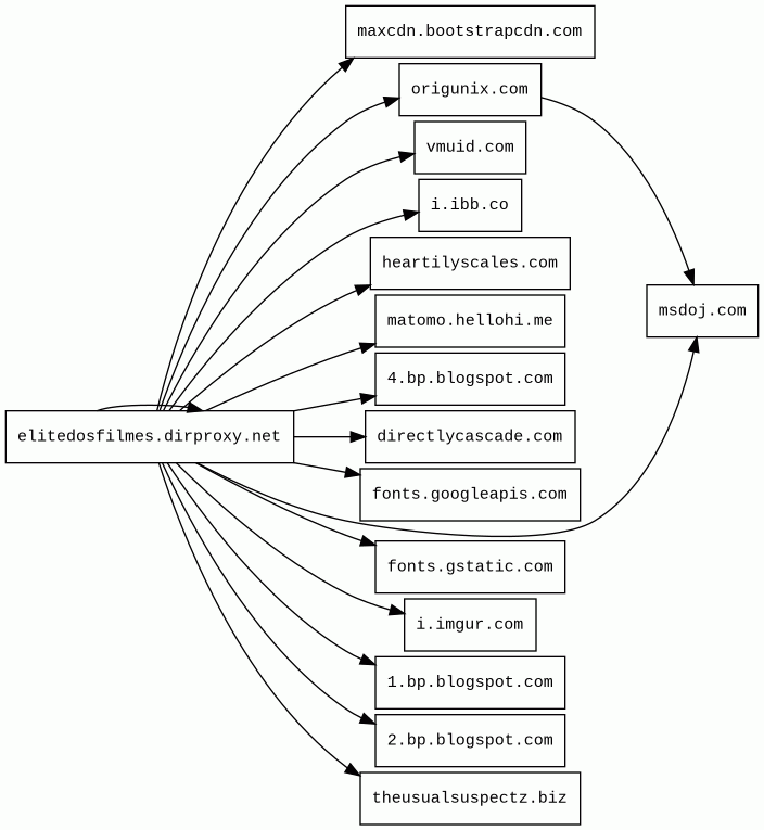
elitedosfilmes.dirproxy.net/
Finishing URL
elitedosfilmes.dirproxy.net/
IP / ASN

104.21.64.236
Title
Elite dos Filmes - Baixar Filmes Grátis, Bluray 720p, 480p e 1080p, Series, Avi, DVD, Download de Filmes
Detections
urlquery
0
Network Intrusion Detection
0
Threat Detection Systems
1
Host Summary
| Host | Rank | Registered | First Seen | Last Seen | Sent | Received | IP | Fingerprints |
|---|---|---|---|---|---|---|---|---|
directlycascade.com 2 alert(s) on this Host | unknown | 2025-09-10 | 2025-09-10 | 2025-09-10 | 928 B | 188 kB | ![]() 172.240.127.234 | ![]() |
elitedosfilmes.dirproxy.net | unknown | 2021-02-15 | 2025-09-11 | 2025-09-11 | 20 kB | 798 kB | ![]() 172.67.188.50 | |
1.bp.blogspot.com | 115961 | 2000-07-31 | 2012-05-21 | 2025-09-11 | 4.3 kB | 69 kB | ![]() 142.250.178.97 | |
matomo.hellohi.me | unknown | 2019-07-03 | 2019-07-03 | 2025-09-04 | 427 B | 599 B | ![]() 104.21.16.1 | |
fonts.googleapis.com | 313 | 2005-01-25 | 2012-05-23 | 2025-09-10 | 475 B | 6.4 kB | ![]() 142.250.74.10 | |
4.bp.blogspot.com | 6591 | 2000-07-31 | 2012-05-21 | 2025-09-06 | 541 B | 21 kB | ![]() 142.250.178.97 | |
theusualsuspectz.biz | 2024659 | 2023-01-27 | 2023-01-27 | 2025-09-04 | 432 B | 49 kB | ![]() 104.21.32.1 | |
vmuid.com | 182910 | 2018-10-22 | 2019-07-09 | 2025-09-08 | 460 B | 10 kB | ![]() 178.162.215.162 | |
origunix.com | 343993 | 2021-11-30 | 2021-11-30 | 2025-09-09 | 460 B | 64 kB | ![]() 178.162.215.162 | |
www.brupload.net | 2612271 | 2014-03-24 | 2017-02-09 | 2025-04-08 | 842 B | 134 kB | ![]() 37.59.43.134 | |
msdoj.com | 211684 | 2025-07-01 | 2025-07-02 | 2025-09-04 | 457 B | 64 kB | ![]() 178.162.215.162 | |
fonts.gstatic.com | unknown | 2008-02-11 | 2014-04-02 | 2025-09-10 | 579 B | 21 kB | ![]() 142.250.74.35 | |
i.imgur.com | 3309 | 2009-01-09 | 2012-05-21 | 2025-09-04 | 17 kB | 1.1 MB | ![]() 199.232.192.193 | |
2.bp.blogspot.com | 169100 | 2000-07-31 | 2012-05-21 | 2025-09-06 | 545 B | 22 kB | ![]() 142.250.178.97 | |
maxcdn.bootstrapcdn.com | 6807 | 2012-05-25 | 2014-06-18 | 2025-09-10 | 1.6 kB | 135 kB | ![]() 104.18.11.207 | |
i.ibb.co | 21643 | 2010-07-20 | 2018-11-25 | 2025-09-07 | 451 B | 5.9 kB | ![]() 45.43.142.4 | |
heartilyscales.com | 2862533 | 2022-12-16 | 2022-12-16 | 2025-09-04 | 463 B | 77 kB | ![]() 172.240.108.76 | ![]() |
Envoy (Reverse proxies)
Envoy is an open-source edge and service proxy, designed for cloud-native applications.Nginx:1.21.6 (Web servers, Reverse proxies)
Nginx is a web server that can also be used as a reverse proxy, load balancer, mail proxy and HTTP cache.WordPress (CMS, Blogs)
WordPress is a free and open-source content management system written in PHP and paired with a MySQL or MariaDB database. Features include a plugin architecture and a template system.MySQL (Databases)
MySQL is an open-source relational database management system.PHP (Programming languages)
PHP is a general-purpose scripting language used for web development.Cloudflare (CDN)
Cloudflare is a web-infrastructure and website-security company, providing content-delivery-network services, DDoS mitigation, Internet security, and distributed domain-name-server services.Nginx (Web servers, Reverse proxies)
Nginx is a web server that can also be used as a reverse proxy, load balancer, mail proxy and HTTP cache.Plesk (Hosting panels)
Plesk is a web hosting and server data centre automation software with a control panel developed for Linux and Windows-based retail hosting service providers.Amazon CloudFront (CDN)
Amazon CloudFront is a fast content delivery network (CDN) service that securely delivers data, videos, applications, and APIs to customers globally with low latency, high transfer speeds.Amazon Web Services (PaaS)
Amazon Web Services (AWS) is a comprehensive cloud services platform offering compute power, database storage, content delivery and other functionality.Related reports
Threat Detection Systems
| Detection System | Indicator | Verdict | Alert |
|---|---|---|---|
| Quad9 DNS | directlycascade.com | malicious | Sinkholed |
JavaScript (0)
No JavaScripts
HTTP Transactions (99)
| URL | IP | Response | Size |
|---|




