Report Overview
Visitedpublic
2025-09-03 16:36:26
Tags
Submit Tags
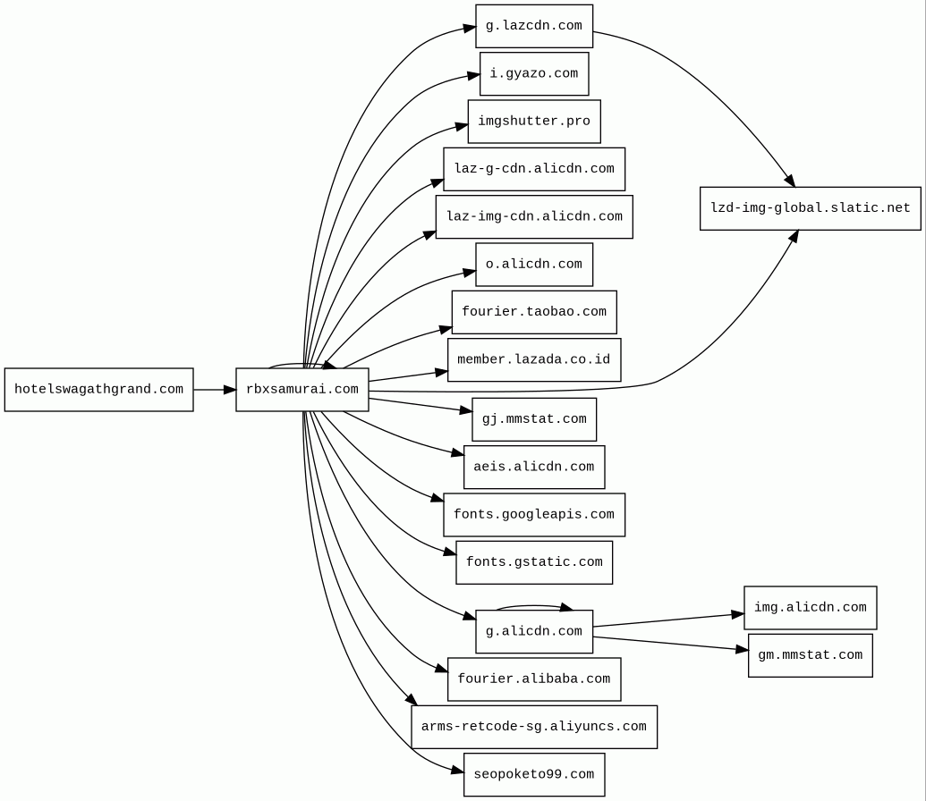
URL
hotelswagathgrand.com/
Finishing URL
rbxsamurai.com/
IP / ASN

104.21.48.1
Title
CVTOGEL > Temukan pengalaman bermain slot online, dan togel online terbaik
Detections
urlquery
0
Network Intrusion Detection
1
Threat Detection Systems
1
Host Summary
| Host | Rank | Registered | First Seen | Last Seen | Sent | Received | IP | Fingerprints |
|---|---|---|---|---|---|---|---|---|
img.alicdn.com | 61670 | 2008-06-25 | 2015-03-04 | 2025-09-01 | 951 B | 19 kB | ![]() 47.246.44.178 | ![]() |
fonts.googleapis.com | 313 | 2005-01-25 | 2012-05-23 | 2025-09-03 | 568 B | 70 kB | ![]() 142.250.74.10 | |
gm.mmstat.com | 104988 | 2007-12-25 | 2013-09-16 | 2025-08-29 | 454 B | 426 B | ![]() 140.205.151.6 | |
laz-img-cdn.alicdn.com | 123602 | 2008-06-25 | 2017-09-20 | 2025-08-30 | 477 B | 20 kB | ![]() 90.84.160.25 | |
o.alicdn.com | 89234 | 2008-06-25 | 2021-04-29 | 2025-09-01 | 457 B | 83 kB | ![]() 47.246.50.176 | ![]() |
hotelswagathgrand.com | unknown | 2024-02-06 | 2025-09-03 | 2025-09-03 | 490 B | 624 kB | ![]() 104.21.16.1 | |
arms-retcode-sg.aliyuncs.com 1 alert(s) on this Host | 118752 | 2012-04-01 | 2017-12-29 | 2025-08-28 | 858 B | 266 B | ![]() 8.222.203.130 | |
fourier.taobao.com | 73681 | 2003-04-21 | 2019-10-09 | 2025-08-30 | 1.1 kB | 2.0 kB | ![]() 124.239.14.250 | ![]() |
member.lazada.co.id | 11163 | 2012-02-24 | 2018-02-10 | 2025-08-30 | 1.2 kB | 2.2 kB | ![]() 47.246.167.197 | ![]() |
g.lazcdn.com | 82941 | 2021-11-05 | 2022-09-16 | 2025-08-28 | 14 kB | 3.5 MB | ![]() 90.84.161.24 | |
seopoketo99.com | 1201990 | 2025-01-27 | 2025-05-26 | 2025-05-26 | 2.7 kB | 14 MB | ![]() 172.67.203.178 | |
imgshutter.pro | 1729854 | 2024-11-11 | 2024-11-15 | 2025-08-27 | 452 B | 3.9 kB | ![]() 188.114.97.1 | |
laz-g-cdn.alicdn.com | 98700 | 2008-06-25 | 2017-09-28 | 2025-08-29 | 1.6 kB | 74 kB | ![]() 38.54.123.59 | |
gj.mmstat.com | 103095 | 2007-12-25 | 2014-12-16 | 2025-08-28 | 1.3 kB | 1.0 kB | ![]() 47.246.136.160 | |
aeis.alicdn.com | 75152 | 2008-06-25 | 2016-08-25 | 2025-08-30 | 424 B | 222 kB | ![]() 23.49.27.47 | ![]() |
fonts.gstatic.com | unknown | 2008-02-11 | 2014-04-02 | 2025-09-03 | 1.6 kB | 123 kB | ![]() 142.250.178.99 | |
lzd-img-global.slatic.net | 132440 | 2013-09-24 | 2021-12-16 | 2025-08-28 | 9.1 kB | 208 kB | ![]() 23.251.63.10 | |
i.gyazo.com | 157397 | 2007-08-31 | 2014-03-14 | 2025-09-03 | 456 B | 1.0 kB | ![]() 104.18.24.163 | |
g.alicdn.com | 38802 | 2008-06-25 | 2014-10-06 | 2025-08-30 | 6.6 kB | 560 kB | ![]() 23.36.77.72 | ![]() |
fourier.alibaba.com | 73547 | 1999-04-15 | 2017-12-29 | 2025-08-28 | 808 B | 262 B | ![]() 47.246.167.161 | ![]() |
rbxsamurai.com | unknown | unknown | 2025-09-03 | 2025-09-03 | 5.0 kB | 679 kB | ![]() 172.67.209.233 |
Tengine (Web servers)
Tengine is a web server which is based on the Nginx HTTP server.Nginx (Web servers, Reverse proxies)
Nginx is a web server that can also be used as a reverse proxy, load balancer, mail proxy and HTTP cache.OpenResty (Web servers)
OpenResty is a web platform based on nginx which can run Lua scripts using its LuaJIT engine.Alibaba Cloud Object Storage Service (IaaS)
Alibaba Cloud Object Storage Service (OSS) is a cloud-based object storage service provided by Alibaba Cloud, which allows users to store and access large amounts of data in the cloud.Cloudflare (CDN)
Cloudflare is a web-infrastructure and website-security company, providing content-delivery-network services, DDoS mitigation, Internet security, and distributed domain-name-server services.Google Cloud (IaaS)
Google Cloud is a suite of cloud computing services.Google Cloud CDN (CDN)
Cloud CDN uses Google's global edge network to serve content closer to users.jQuery (JavaScript libraries)
jQuery is a JavaScript library which is a free, open-source software designed to simplify HTML DOM tree traversal and manipulation, as well as event handling, CSS animation, and Ajax.Alibaba Cloud CDN (CDN)
Alibaba Cloud CDN is a global network of servers designed to deliver high-performance, low-latency content to users around the world. It is a cloud-based service provided by Alibaba Cloud, a subsidiary of the Alibaba Group, that enables businesses to accelerate the delivery of their web content, including images, videos, and static files, to end-users.AMP (JavaScript frameworks)
AMP, originally created by Google, is an open-source HTML framework developed by the AMP open-source Project. AMP is designed to help webpages load faster.React (JavaScript frameworks)
React is an open-source JavaScript library for building user interfaces or UI components.RequireJS (JavaScript frameworks)
RequireJS is a JavaScript library and file loader which manages the dependencies between JavaScript files and in modular programming.Related reports
Network Intrusion Detection Systems
Suricata /w Emerging Threats Pro
| Timestamp | Severity | Source IP | Destination IP | Alert |
|---|---|---|---|---|
| low | ![]() 172.18.0.9 | ![]() 8.222.203.130 | ET INFO Observed Alibaba Cloud CDN Domain (aliyuncs .com in TLS SNI) |
Threat Detection Systems
| Detection System | Indicator | Verdict | Alert |
|---|---|---|---|
| Quad9 DNS | arms-retcode-sg.aliyuncs.com | malicious | Sinkholed |
JavaScript (60)
No JavaScripts
HTTP Transactions (95)
| URL | IP | Response | Size |
|---|






