Report Overview
URL
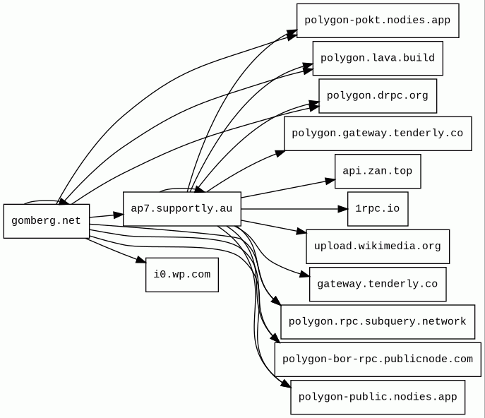
gomberg.net
Finishing URL
gomberg.net/
IP / ASN

104.21.20.172
Title
DOOR - Dapatkan Informasi Terpercaya dalam Sekejap
Malicious - Copy/Paste Social Engineering (ClickFix)
Detections
urlquery
2
Network Intrusion Detection
3
Threat Detection Systems
6
Host Summary
| Host | Rank | Registered | First Seen | Last Seen | Sent | Received | IP | Fingerprints |
|---|---|---|---|---|---|---|---|---|
polygon-pokt.nodies.app | unknown | 2023-05-12 | 2025-08-27 | 2026-04-14 | 1.5 kB | 2.4 kB | ![]() 172.67.70.207 | |
i0.wp.com | 841 | 1997-03-28 | 2013-09-17 | 2026-04-13 | 1.5 kB | 19 kB | ![]() 192.0.77.2 | |
polygon.rpc.subquery.network | unknown | 2020-10-07 | 2025-08-27 | 2026-04-04 | 1.5 kB | 1.5 kB | ![]() 51.254.59.59 | |
api.zan.top | 1528343 | 2023-03-24 | 2023-08-02 | 2026-04-14 | 494 B | 704 B | ![]() 8.219.97.231 | |
polygon.drpc.org | unknown | 2005-01-09 | 2023-12-16 | 2026-04-14 | 1.5 kB | 1.9 kB | ![]() 104.18.11.59 | |
polygon-bor-rpc.publicnode.com | 2163006 | 2016-08-16 | 2024-04-26 | 2026-04-13 | 1.5 kB | 2.1 kB | ![]() 172.66.150.162 | ![]() |
upload.wikimedia.org | 4329 | 2003-03-16 | 2012-05-21 | 2026-04-13 | 473 B | 65 kB | ![]() 185.15.59.240 | |
ap7.supportly.au 32 alert(s) on this Host | unknown | unknown | 2026-04-14 | 2026-04-14 | 3.0 kB | 442 kB | ![]() 104.21.83.184 | |
polygon.gateway.tenderly.co | unknown | 2020-05-11 | 2025-08-03 | 2026-04-14 | 495 B | 541 B | ![]() 35.227.193.242 | ![]() |
gateway.tenderly.co | 1960624 | 2020-05-11 | 2022-05-12 | 2026-04-14 | 501 B | 541 B | ![]() 35.227.193.242 | ![]() |
polygon.lava.build | 7157037 | 2023-09-14 | 2025-08-27 | 2026-04-14 | 1.5 kB | 3.6 kB | ![]() 104.18.24.75 | |
1rpc.io | 47066 | 2022-08-02 | 2022-08-18 | 2026-04-06 | 480 B | 304 B | ![]() 20.105.41.175 | |
gomberg.net 33 alert(s) on this Host | unknown | unknown | No data | No data | 17 kB | 869 kB | ![]() 104.21.20.172 | ![]() ![]() |
polygon-public.nodies.app | unknown | 2023-05-12 | 2025-08-27 | 2026-04-13 | 1.5 kB | 2.4 kB | ![]() 172.67.70.207 |
Cloudflare (CDN)
Cloudflare is a web-infrastructure and website-security company, providing content-delivery-network services, DDoS mitigation, Internet security, and distributed domain-name-server services.Nginx (Web servers, Reverse proxies)
Nginx is a web server that can also be used as a reverse proxy, load balancer, mail proxy and HTTP cache.Express (Web frameworks, Web servers)
Express is a web application framework for Node.js, released as free and open-source software under the MIT License. It is designed for building web applications and APIs.Node.js (Programming languages)
Node.js is an open-source, cross-platform, JavaScript runtime environment that executes JavaScript code outside a web browser.Envoy (Reverse proxies)
Envoy is an open-source edge and service proxy, designed for cloud-native applications.Apache Traffic Server:9.2.13 (Web servers)
Apache Traffic Server is an open-source caching and proxying server that serves as an HTTP/1.1 and HTTP/2 reverse proxy with caching capabilities, load balancing, request routing, SSL termination, and support for advanced HTTP features.Google Cloud CDN (CDN)
Cloud CDN uses Google's global edge network to serve content closer to users.Google Cloud (IaaS)
Google Cloud is a suite of cloud computing services.Cloudflare Bot Management (Security)
Cloudflare bot management solution identifies and mitigates automated traffic to protect websites from bad bots.Slick (JavaScript libraries)
MySQL (Databases)
MySQL is an open-source relational database management system.WordPress (CMS, Blogs)
WordPress is a free and open-source content management system written in PHP and paired with a MySQL or MariaDB database. Features include a plugin architecture and a template system.PHP (Programming languages)
PHP is a general-purpose scripting language used for web development.jQuery Migrate:3.4.1 (JavaScript libraries)
Query Migrate is a javascript library that allows you to preserve the compatibility of your jQuery code developed for versions of jQuery older than 1.9.Yoast SEO:27.3 (SEO, WordPress plugins)
Yoast SEO is a search engine optimisation plugin for WordPress and other platforms.Contact Form 7:6.1.5 (WordPress plugins, Form builders)
Contact Form 7 is an WordPress plugin which can manage multiple contact forms. The form supports Ajax-powered submitting, CAPTCHA, Akismet spam filtering.WordPress Block Editor (Page builders)
Sites using the WordPress Block Editor, also known as Gutenberg.jQuery (JavaScript libraries)
jQuery is a JavaScript library which is a free, open-source software designed to simplify HTML DOM tree traversal and manipulation, as well as event handling, CSS animation, and Ajax.Related reports
Network Intrusion Detection Systems
Suricata /w Emerging Threats Pro
| Timestamp | Severity | Source IP | Destination IP | Alert |
|---|---|---|---|---|
| low | Client IP | ![]() 20.105.41.175 | ET INFO Observed Smart Chain Domain in TLS SNI (1rpc .io) | |
| low | Client IP | ![]() 8.219.97.231 | ET INFO Observed Smart Chain Domain in TLS SNI (api .zan .top) | |
| low | Client IP | ![]() 8.219.97.231 | ET INFO Observed Smart Chain Domain in TLS SNI (api .zan .top) |
Threat Detection Systems
| Detection System | Indicator | Verdict | Alert |
|---|---|---|---|
| DigiCert UltraDNS | gomberg.net | malicious | Sinkholed |
| Cloudflare DNS | ap7.supportly.au | malicious | Sinkholed |
| DigiCert UltraDNS | ap7.supportly.au | malicious | Sinkholed |
| Quad9 DNS | ap7.supportly.au | malicious | Sinkholed |
| Hagezi Threat Feed | ap7.supportly.au | malicious | Sinkholed |
| DNS4EU | ap7.supportly.au | malicious | Sinkholed |
JavaScript (24)
No JavaScripts
HTTP Transactions (65)
| URL | IP | Response | Size |
|---|






