Report Overview
Visitedpublic
2023-12-06 02:37:52
Tags
Submit Tags
URL
www.atk-exotics.com/model.php?modelid=sar092/main.php/main.php/main.php/main.php/main.php/main.php/main.php/main.php/main.php/main.php/main.php/main.php/main.php/main.php/main.php/main.php/main.php/main.php/main.php/main.php/main.php/main.php/main.php/main.php/main.php/main.php/main.php/main.php/main.php/main.php
Finishing URL
www.atk-exotics.com/index.php
IP / ASN

104.21.234.16
Title
Exotic girls, naked black girls, free photos
Detections
urlquery
0
Network Intrusion Detection
0
Threat Detection Systems
0
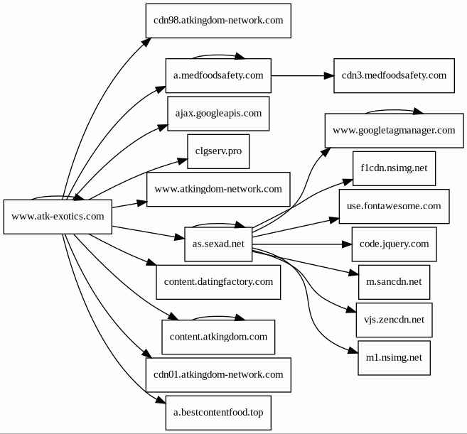
Host Summary
| Host | Rank | Registered | First Seen | Last Seen | Sent | Received | IP | Fingerprints |
|---|---|---|---|---|---|---|---|---|
www.googletagmanager.com | 75 | 2011-11-11 | 2013-05-22 04:07:37 | 2023-12-05 06:24:59 | 775 B | 81 kB | ![]() 142.250.74.168 | |
a.medfoodsafety.com | unknown | 2021-05-03 | 2022-09-08 22:27:23 | 2023-12-04 09:24:22 | 1.2 kB | 2.0 kB | ![]() 172.64.170.12 | |
m.sancdn.net | 89507 | 2011-08-18 | 2012-09-30 01:09:57 | 2023-12-03 16:59:37 | 736 B | 12 kB | ![]() 205.234.175.175 | |
www.atk-exotics.com | unknown | 2002-09-18 | 2012-09-14 07:24:14 | 2023-11-17 15:41:57 | 13 kB | 5.5 MB | ![]() 104.21.234.17 | |
content.atkingdom.com | unknown | 1997-05-21 | 2014-04-23 03:40:17 | 2023-11-28 14:22:52 | 10 kB | 497 kB | ![]() 104.21.234.120 | |
www.atkingdom-network.com | unknown | 2005-02-09 | 2013-01-19 19:27:03 | 2023-11-18 15:31:36 | 786 B | 58 kB | ![]() 216.18.168.177 | |
cdn01.atkingdom-network.com | unknown | 2005-02-09 | 2013-04-26 14:09:35 | 2023-11-18 15:32:59 | 409 B | 59 kB | ![]() 64.210.135.117 | |
as.sexad.net | 86240 | 1999-06-02 | 2012-05-22 05:40:32 | 2023-11-20 02:36:55 | 1.2 kB | 6.1 kB | ![]() 216.127.52.249 | |
code.jquery.com | 634 | 2005-12-10 | 2012-05-21 19:28:02 | 2023-12-05 05:09:20 | 336 B | 30 kB | ![]() 151.101.130.137 | |
vjs.zencdn.net | 4968 | 2011-12-27 | 2012-05-21 10:26:59 | 2023-12-05 05:12:09 | 329 B | 22 kB | ![]() 151.101.194.217 | |
content.datingfactory.com | unknown | 2005-01-14 | 2015-06-26 12:38:57 | 2023-11-24 15:31:57 | 5.2 kB | 406 kB | ![]() 18.198.116.159 | |
clgserv.pro | unknown | 2020-05-20 | 2018-05-27 21:55:48 | 2023-11-28 14:23:14 | 768 B | 4.8 kB | ![]() 147.182.248.211 | |
m1.nsimg.net | 15908 | 2009-07-07 | 2012-05-21 13:08:53 | 2023-12-03 01:16:47 | 1.1 kB | 43 kB | ![]() 207.178.0.93 | |
use.fontawesome.com | 942 | 2012-10-18 | 2017-01-30 05:43:25 | 2023-12-05 05:14:35 | 1.5 kB | 154 kB | ![]() 172.64.141.13 | |
a.bestcontentfood.top 1 alert(s) on this Host | 54526 | 2016-04-25 | 2019-10-07 08:12:20 | 2023-11-19 19:23:01 | 350 B | 2.6 kB | ![]() 172.67.184.237 | |
cdn3.medfoodsafety.com | unknown | 2021-05-03 | 2022-04-05 05:19:12 | 2023-12-04 10:06:38 | 378 B | 53 kB | ![]() 172.64.170.12 | |
f1cdn.nsimg.net | 112037 | 2009-07-07 | 2012-07-20 23:56:05 | 2023-12-03 03:30:18 | 1.7 kB | 467 kB | ![]() 205.234.175.175 | |
ajax.googleapis.com | 12905 | 2005-01-25 | 2013-08-16 11:51:31 | 2023-12-05 08:15:49 | 809 B | 42 kB | ![]() 216.58.207.202 | |
cdn98.atkingdom-network.com | unknown | 2005-02-09 | 2012-10-19 14:55:57 | 2023-11-17 15:41:59 | 404 B | 33 kB | ![]() 64.210.135.114 |
Related reports
Threat Detection Systems
Public InfoSec YARA rules
No alerts detected
OpenPhish
No alerts detected
PhishTank
No alerts detected
mnemonic secure dns
No alerts detected
Quad9 DNS
No alerts detected
ThreatFox
No alerts detected
JavaScript (31)
| HASH | FROM | Size | First Seen | Last Seen | |
|---|---|---|---|---|---|
| fd5f6215133d0917b12e30c413bccc78 | DocumentWrite | 82 B | 2023-03-09 | 2025-10-11 | |
Introduced by DocumentWrite First Seen 2023-03-09 Last Seen 2025-10-11 Times Seen 149 Size 82 B (82 bytes) MD5 fd5f6215133d0917b12e30c413bccc78 SHA1 800719304882e4078b36cbc1359d60a467202abe Loading... | |||||
| 647f43665b371b198a34c7c7458c3475 | DocumentWrite | 77 B | 2023-03-09 | 2025-10-28 | |
Introduced by DocumentWrite First Seen 2023-03-09 Last Seen 2025-10-28 Times Seen 158 Size 77 B (77 bytes) MD5 647f43665b371b198a34c7c7458c3475 SHA1 e00e1ab45ddb37766571680106c41a4c9a74c61e Loading... | |||||
| 99db83f1b04f659b637fcd7a5bb45c7e | DocumentWrite | 4.7 kB | 2024-08-20 | 2024-08-20 | |
Introduced by DocumentWrite First Seen 2024-08-20 Last Seen 2024-08-20 Times Seen 1 Size 4.7 kB (4714 bytes) MD5 99db83f1b04f659b637fcd7a5bb45c7e SHA1 1b7055fbf1111f4c14a8db7713bfb2c3dbd8641f Loading... | |||||
HTTP Transactions (98)
| URL | IP | Response | Size |
|---|

