Report Overview
Visitedpublic
2025-10-18 21:48:27
Tags
Submit Tags
URL
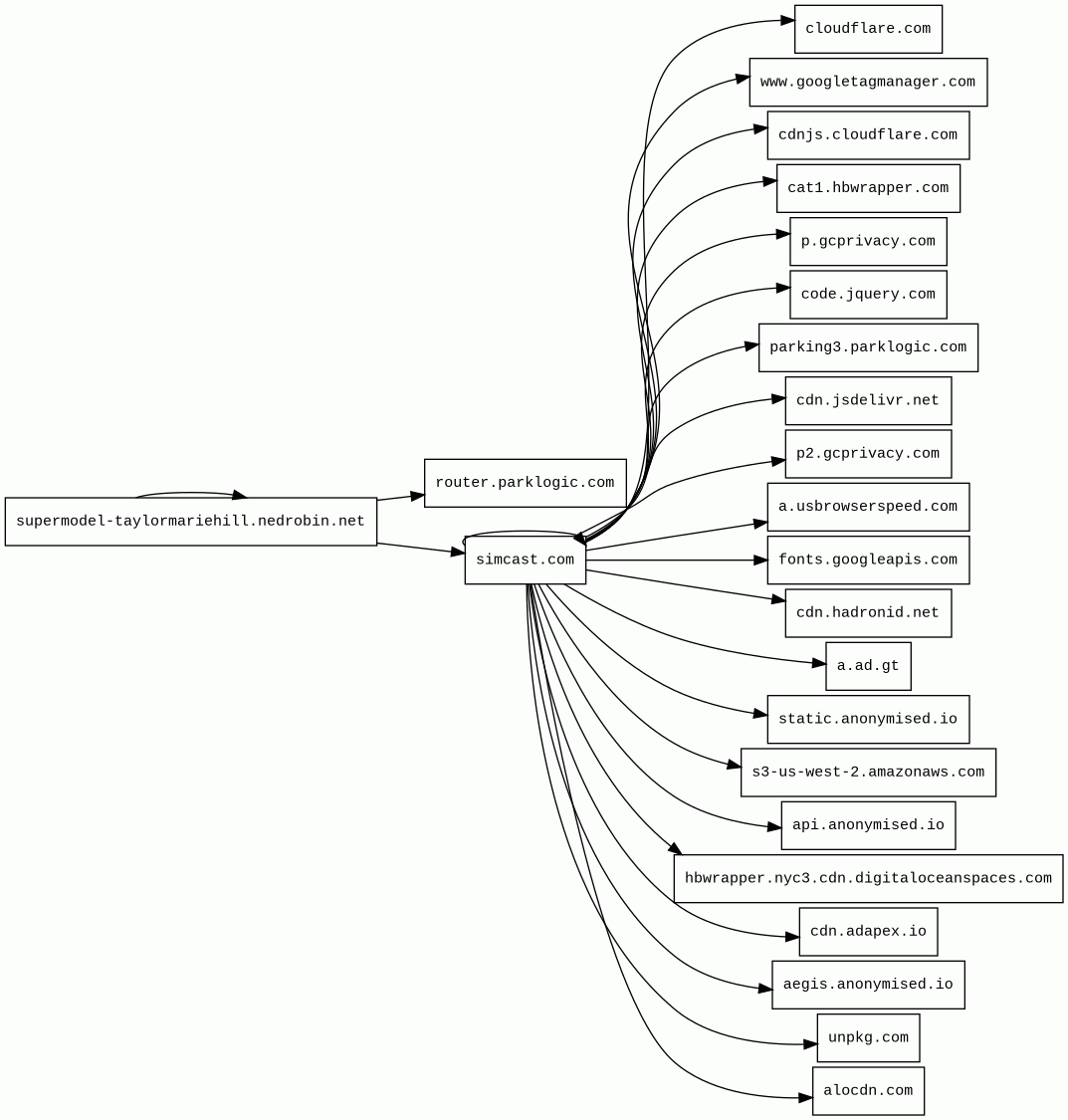
supermodel-taylormariehill.nedrobin.net/
Finishing URL
simcast.com/?d=nedrobin.net&pcid=56&a=false&uuid=53274e5cc9885aeb3ab4d0f2d69c5582
IP / ASN

172.237.146.38
Title
Simcast News portal.
Detections
urlquery
0
Network Intrusion Detection
0
Threat Detection Systems
2
Host Summary
| Host | Rank | Registered | First Seen | Last Seen | Sent | Received | IP | Fingerprints |
|---|---|---|---|---|---|---|---|---|
code.jquery.com | 4915 | 2005-12-10 | 2012-05-21 | 2025-10-12 | 445 B | 89 kB | ![]() 151.101.2.137 | |
cdn.jsdelivr.net | 1678 | 2012-05-16 | 2012-09-30 | 2025-10-12 | 489 B | 2.4 kB | ![]() 151.101.193.229 | |
hbwrapper.nyc3.cdn.digitaloceanspaces.com | 170628 | 2017-02-23 | 2025-03-19 | 2025-10-13 | 558 B | 2.1 kB | ![]() 104.18.42.227 | |
p2.gcprivacy.com | 84620 | 2021-01-18 | 2021-11-10 | 2025-10-17 | 688 B | 1.4 kB | ![]() 52.54.225.75 | |
supermodel-taylormariehill.nedrobin.net 6 alert(s) on this Host | unknown | 2023-04-27 | 2025-10-18 | 2025-10-18 | 1.3 kB | 5.3 kB | ![]() 172.233.219.49 | |
simcast.com | 765811 | 2002-12-28 | 2017-02-01 | 2025-10-14 | 6.0 kB | 178 kB | ![]() 45.79.244.12 | ![]() ![]() |
static.anonymised.io | 57456 | 2022-06-29 | 2023-05-16 | 2025-10-14 | 1.3 kB | 174 kB | ![]() 34.107.217.107 | |
a.usbrowserspeed.com | 16882 | 2022-11-30 | 2022-12-01 | 2025-10-13 | 514 B | 691 B | ![]() 34.213.39.141 | |
cdn.hadronid.net | 11141 | 2022-07-22 | 2022-08-10 | 2025-10-13 | 617 B | 498 B | ![]() 172.66.166.119 | |
router.parklogic.com | 346495 | 2007-02-28 | 2025-03-19 | 2025-10-12 | 546 B | 235 B | ![]() 172.234.216.100 | |
unpkg.com | 1093 | 2016-01-06 | 2016-01-07 | 2025-10-12 | 862 B | 13 kB | ![]() 104.18.1.22 | ![]() |
alocdn.com | 16843 | 2012-09-13 | 2012-12-11 | 2025-10-13 | 984 B | 1.0 kB | ![]() 54.70.132.214 | ![]() |
parking3.parklogic.com | 497061 | 2007-02-28 | 2023-05-10 | 2025-10-12 | 1.0 kB | 1.9 kB | ![]() 172.232.7.47 | |
www.googletagmanager.com | 283 | 2011-11-11 | 2012-10-04 | 2025-10-12 | 1.3 kB | 1.1 MB | ![]() 142.250.74.168 | |
cat1.hbwrapper.com | 206353 | 2020-01-30 | 2024-03-06 | 2025-10-14 | 476 B | 302 B | ![]() 134.122.30.244 | |
p.gcprivacy.com | 96335 | 2021-01-18 | 2021-05-02 | 2025-10-13 | 415 B | 26 kB | ![]() 65.9.46.88 | |
s3-us-west-2.amazonaws.com | 1196509 | 2005-08-18 | 2017-01-29 | 2025-10-13 | 440 B | 23 kB | ![]() 52.92.193.216 | |
a.ad.gt | 12572 | unknown | 2016-10-18 | 2025-10-13 | 590 B | 6.6 kB | ![]() 104.20.35.150 | |
cloudflare.com | 9 | 2009-02-17 | 2012-05-22 | 2025-10-15 | 463 B | 603 B | ![]() 104.16.132.229 | |
api.anonymised.io | 275110 | 2022-06-29 | 2025-08-05 | 2025-10-14 | 1.0 kB | 791 B | ![]() 34.117.250.57 | |
cdn.adapex.io | 180595 | 2016-02-29 | 2017-11-15 | 2025-10-13 | 415 B | 540 kB | ![]() 188.114.96.1 | |
fonts.googleapis.com | 313 | 2005-01-25 | 2012-05-23 | 2025-10-12 | 466 B | 13 kB | ![]() 216.58.211.10 | |
aegis.anonymised.io | 57797 | 2022-06-29 | 2023-04-28 | 2025-10-16 | 538 B | 346 B | ![]() 34.107.217.107 | |
cdnjs.cloudflare.com | 1222 | 2009-02-17 | 2012-05-23 | 2025-10-12 | 921 B | 10 kB | ![]() 104.17.24.14 |
Varnish (Caching)
Varnish is a reverse caching proxy.Nginx (Web servers, Reverse proxies)
Nginx is a web server that can also be used as a reverse proxy, load balancer, mail proxy and HTTP cache.Cloudflare (CDN)
Cloudflare is a web-infrastructure and website-security company, providing content-delivery-network services, DDoS mitigation, Internet security, and distributed domain-name-server services.Amazon Web Services (PaaS)
Amazon Web Services (AWS) is a comprehensive cloud services platform offering compute power, database storage, content delivery and other functionality.Cloudflare Bot Management (Security)
Cloudflare bot management solution identifies and mitigates automated traffic to protect websites from bad bots.jQuery CDN (CDN)
jQuery CDN is a way to include jQuery in your website without actually downloading and keeping it your website's folder.Apache HTTP Server:2.4.38 (Web servers)
Apache is a free and open-source cross-platform web server software.Google Analytics (Analytics)
Google Analytics is a free web analytics service that tracks and reports website traffic.Debian (Operating systems)
Debian is a Linux software which is a free open-source software.jQuery:3.4.1 (JavaScript libraries)
jQuery is a JavaScript library which is a free, open-source software designed to simplify HTML DOM tree traversal and manipulation, as well as event handling, CSS animation, and Ajax.PHP (Programming languages)
PHP is a general-purpose scripting language used for web development.jQuery Modal:0.9.1 (JavaScript libraries)
jQuery Modal is an overlay dialog box or in other words, a popup window that is made to display on the top or 'overlayed' on the current page.cdnjs (CDN)
cdnjs is a free distributed JS library delivery service.Google Cloud Storage (Miscellaneous)
Google Cloud Storage allows world-wide storage and retrieval of any amount of data at any time.Google Cloud (IaaS)
Google Cloud is a suite of cloud computing services.Amazon ELB (Load balancers)
AWS ELB is a network load balancer service provided by Amazon Web Services for distributing traffic across multiple targets, such as Amazon EC2 instances, containers, IP addresses, and Lambda functions.Fly.io (PaaS)
Fly is a platform for running full stack apps and databases.Jetty:11.0.14 (Web servers)
Java (Programming languages)
Java is a class-based, object-oriented programming language that is designed to have as few implementation dependencies as possible.Amazon S3 (CDN)
Amazon S3 or Amazon Simple Storage Service is a service offered by Amazon Web Services (AWS) that provides object storage through a web service interface.Amazon CloudFront (CDN)
Amazon CloudFront is a fast content delivery network (CDN) service that securely delivers data, videos, applications, and APIs to customers globally with low latency, high transfer speeds.Google Cloud CDN (CDN)
Cloud CDN uses Google's global edge network to serve content closer to users.Google Cloud Trace (Performance)
Google Cloud Trace is a distributed tracing system that collects latency data from applications and displays it in the Google Cloud Console.Related reports
Threat Detection Systems
| Detection System | Indicator | Verdict | Alert |
|---|---|---|---|
| DigiCert UltraDNS | supermodel-taylormariehill.nedrobin.net | malicious | Sinkholed |
| Hagezi Threat Feed | supermodel-taylormariehill.nedrobin.net | malicious | Sinkholed |
JavaScript (36)
No JavaScripts
HTTP Transactions (44)
| URL | IP | Response | Size |
|---|




