Report Overview
Visitedpublic
2026-03-02 19:35:28
Tags
Submit Tags
URL
www.allentate.com/
Finishing URL
www.allentate.com/
IP / ASN

104.16.233.228
Title
Real Estate and Homes for Sale | Howard Hanna Allen Tate
Detections
urlquery
0
Network Intrusion Detection
0
Threat Detection Systems
1
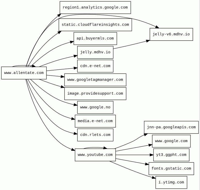
Host Summary
| Host | Rank | Registered | First Seen | Last Seen | Sent | Received | IP | Fingerprints |
|---|---|---|---|---|---|---|---|---|
region1.analytics.google.com | 22257 | 1997-09-15 | 2022-03-17 | 2026-03-01 | 992 B | 851 B | ![]() 216.239.34.36 | |
jelly-v6.mdhv.io | 73285 | 2017-03-08 | 2022-11-07 | 2026-02-28 | 544 B | 0 B | ![]() 0.0.0.0 | |
i.ytimg.com | 436 | 2007-12-11 | 2012-10-03 | 2026-03-02 | 459 B | 141 kB | ![]() 172.217.21.182 | |
jelly.mdhv.io | 47908 | 2017-03-08 | 2017-10-02 | 2026-02-28 | 497 B | 386 B | ![]() 216.239.34.21 | |
yt3.ggpht.com | 1275 | 2008-01-16 | 2014-01-15 | 2026-03-02 | 524 B | 2.8 kB | ![]() 172.217.21.161 | |
fonts.gstatic.com | unknown | 2008-02-11 | 2014-04-02 | 2026-03-01 | 1.1 kB | 82 kB | ![]() 216.58.207.195 | |
jnn-pa.googleapis.com | 1579 | 2005-01-25 | 2021-11-16 | 2026-03-02 | 1.2 kB | 1.2 kB | ![]() 172.217.20.170 | |
www.google.com | 22 | 1997-09-15 | 2015-05-10 | 2026-03-01 | 455 B | 60 kB | ![]() 172.217.19.228 | |
www.google.no | 92680 | 2001-02-26 | 2012-06-26 | 2026-03-01 | 726 B | 580 B | ![]() 142.251.142.227 | |
static.cloudflareinsights.com | 4073 | 2019-08-30 | 2019-09-24 | 2026-03-01 | 512 B | 20 kB | ![]() 104.16.79.73 | |
cdn.rlets.com | 129900 | 2012-07-19 | 2014-05-01 | 2026-02-27 | 429 B | 182 kB | ![]() 34.8.249.37 | |
cdn.e-net.com | 1946168 | 1995-02-23 | 2013-09-02 | 2026-03-01 | 5.0 kB | 896 kB | ![]() 104.16.233.228 | |
www.youtube.com 1 alert(s) on this Host | 286 | 2005-02-15 | 2013-04-13 | 2026-03-02 | 5.2 kB | 3.6 MB | ![]() 216.58.207.206 | |
image.providesupport.com | 225098 | 2003-09-04 | 2014-06-19 | 2026-03-01 | 2.0 kB | 18 kB | ![]() 172.67.151.113 | |
media.e-net.com | 5112783 | 1995-02-23 | 2016-08-24 | 2026-02-22 | 476 B | 406 kB | ![]() 104.16.233.228 | |
api.buyermls.com | 1697622 | 2005-01-29 | 2018-09-21 | 2026-03-02 | 912 B | 27 kB | ![]() 54.85.146.150 | ![]() |
www.googletagmanager.com | 283 | 2011-11-11 | 2012-10-04 | 2026-03-01 | 890 B | 857 kB | ![]() 142.251.142.232 | |
www.allentate.com | 888110 | 1997-04-22 | 2017-04-17 | 2025-11-12 | 40 kB | 4.8 MB | ![]() 104.16.233.228 | ![]() |
Google Cloud Trace (Performance)
Google Cloud Trace is a distributed tracing system that collects latency data from applications and displays it in the Google Cloud Console.Google Cloud (IaaS)
Google Cloud is a suite of cloud computing services.Cloudflare (CDN)
Cloudflare is a web-infrastructure and website-security company, providing content-delivery-network services, DDoS mitigation, Internet security, and distributed domain-name-server services.Google Cloud CDN (CDN)
Cloud CDN uses Google's global edge network to serve content closer to users.Google Cloud Storage (Miscellaneous)
Google Cloud Storage allows world-wide storage and retrieval of any amount of data at any time.Cloudflare Bot Management (Security)
Cloudflare bot management solution identifies and mitigates automated traffic to protect websites from bad bots.Microsoft ASP.NET (Web frameworks)
ASP.NET is an open-source, server-side web-application framework designed for web development to produce dynamic web pages.PHP:5.4.45 (Programming languages)
PHP is a general-purpose scripting language used for web development.Apache HTTP Server:2.2.22 (Web servers)
Apache is a free and open-source cross-platform web server software.Debian (Operating systems)
Debian is a Linux software which is a free open-source software.Microsoft ASP.NET:4.0.30319 (Web frameworks)
ASP.NET is an open-source, server-side web-application framework designed for web development to produce dynamic web pages.Cloudflare Browser Insights (Analytics, RUM)
Cloudflare Browser Insights is a tool that measures the performance of websites from the perspective of users.YouTube (Video players)
YouTube is a video sharing service where users can create their own profile, upload videos, watch, like and comment on other videos.Google Tag Manager (Tag managers)
Google Tag Manager is a tag management system (TMS) that allows you to quickly and easily update measurement codes and related code fragments collectively known as tags on your website or mobile app.Bootstrap:3.3.4 (UI frameworks)
Bootstrap is a free and open-source CSS framework directed at responsive, mobile-first front-end web development. It contains CSS and JavaScript-based design templates for typography, forms, buttons, navigation, and other interface components.jQuery:1.11.3 (JavaScript libraries)
jQuery is a JavaScript library which is a free, open-source software designed to simplify HTML DOM tree traversal and manipulation, as well as event handling, CSS animation, and Ajax.Related reports
Threat Detection Systems
| Detection System | Indicator | Verdict | Alert |
|---|---|---|---|
| Private YARA rules | www.youtube.com/s/player/4eecba16/player_es6.vflset/en_US/base.js | audit | Hunting_JS_WebAssembly |
JavaScript (172)
No JavaScripts
HTTP Transactions (91)
| URL | IP | Response | Size |
|---|


