Report Overview
Visitedpublic
2026-04-07 14:29:21
Tags
Submit Tags
URL
usdtgoumai.com.cn/
Finishing URL
usdtgoumai.com.cn/
IP / ASN

160.124.188.123
Title
USDT购买指南 - 安全购买USDT的完整教程与平台推荐
Detections
urlquery
0
Network Intrusion Detection
0
Threat Detection Systems
2
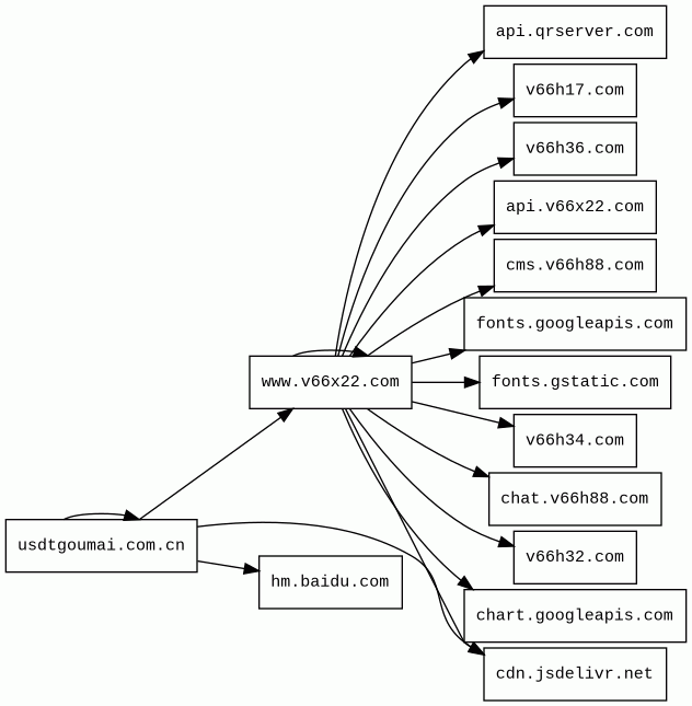
Host Summary
| Host | Rank | Registered | First Seen | Last Seen | Sent | Received | IP | Fingerprints |
|---|---|---|---|---|---|---|---|---|
www.v66x22.com | unknown | 2026-04-06 | 2026-04-06 | 2026-04-06 | 61 kB | 25 MB | ![]() 174.35.84.203 | |
cdn.jsdelivr.net | 1678 | 2012-05-16 | 2012-09-30 | 2026-04-05 | 2.5 kB | 870 kB | ![]() 104.16.174.226 | |
fonts.googleapis.com | 313 | 2005-01-25 | 2012-05-23 | 2026-04-05 | 1.1 kB | 85 kB | ![]() 142.251.38.106 | |
chart.googleapis.com | 440653 | 2005-01-25 | 2012-06-26 | 2026-04-04 | 488 B | 210 B | ![]() 142.251.38.106 | |
v66h34.com | unknown | 2026-03-20 | 2026-03-21 | 2026-04-06 | 866 B | 848 B | ![]() 174.35.84.203 | |
api.v66x22.com | unknown | 2026-04-06 | 2026-04-06 | 2026-04-06 | 32 kB | 4.4 MB | ![]() 174.35.84.203 | |
chat.v66h88.com | unknown | 2025-10-20 | 2025-10-25 | 2026-04-06 | 4.9 kB | 6.5 kB | ![]() 174.35.84.203 | |
api.qrserver.com | 342339 | 2009-05-16 | 2012-06-20 | 2026-04-07 | 496 B | 936 B | ![]() 88.99.85.235 | |
v66h17.com | unknown | 2025-12-28 | 2025-12-31 | 2026-04-06 | 866 B | 464 B | ![]() 38.127.247.236 | |
usdtgoumai.com.cn | unknown | 2026-03-30 | 2026-04-07 | 2026-04-07 | 2.2 kB | 275 kB | ![]() 160.124.188.123 | |
cms.v66h88.com | unknown | 2025-10-20 | 2025-11-11 | 2026-04-06 | 1.2 kB | 1.4 kB | ![]() 174.35.84.203 | |
hm.baidu.com | 54491 | 1999-10-11 | 2012-05-26 | 2026-04-06 | 1.3 kB | 31 kB | ![]() 14.215.182.140 | |
v66h36.com 2 alert(s) on this Host | unknown | 2026-03-30 | 2026-03-31 | 2026-04-07 | 866 B | 846 B | ![]() 174.35.84.203 | |
v66h32.com | unknown | 2026-03-19 | 2026-03-21 | 2026-04-06 | 866 B | 454 B | ![]() 147.161.37.37 | |
fonts.gstatic.com | unknown | 2008-02-11 | 2014-04-02 | 2026-04-05 | 2.7 kB | 125 kB | ![]() 172.217.19.227 |
Node.js (Programming languages)
Node.js is an open-source, cross-platform, JavaScript runtime environment that executes JavaScript code outside a web browser.Vue.js (JavaScript frameworks)
Vue.js is an open-source model–view–viewmodel JavaScript framework for building user interfaces and single-page applications.Nuxt.js (JavaScript frameworks, Web frameworks, Web servers, Static site generator)
Nuxt is a Vue framework for developing modern web applications.Cloudflare (CDN)
Cloudflare is a web-infrastructure and website-security company, providing content-delivery-network services, DDoS mitigation, Internet security, and distributed domain-name-server services.Nginx (Web servers, Reverse proxies)
Nginx is a web server that can also be used as a reverse proxy, load balancer, mail proxy and HTTP cache.Bootstrap:1 (UI frameworks)
Bootstrap is a free and open-source CSS framework directed at responsive, mobile-first front-end web development. It contains CSS and JavaScript-based design templates for typography, forms, buttons, navigation, and other interface components.jsDelivr (CDN)
JSDelivr is a free public CDN for open-source projects. It can serve web files directly from the npm registry and GitHub repositories without any configuration.Apache HTTP Server (Web servers)
Apache is a free and open-source cross-platform web server software.Related reports
Threat Detection Systems
| Detection System | Indicator | Verdict | Alert |
|---|---|---|---|
| Private YARA rules | www.v66x22.com/game/_nuxt/6ed8d30.js | audit | Hunting_JS_WebAssembly |
| DNS4EU | v66h36.com | malicious | Sinkholed |
JavaScript (63)
| HASH | FROM | Size | First Seen | Last Seen | |
|---|---|---|---|---|---|
| 78ac2aa5ccc29c90a345c90aab40b442 | DocumentWrite | 103 B | 2023-03-07 | 2026-04-26 | |
Introduced by DocumentWrite First Seen 2023-03-07 Last Seen 2026-04-26 Times Seen 11771 Size 103 B (103 bytes) MD5 78ac2aa5ccc29c90a345c90aab40b442 SHA1 cac604932faa4add2955602b41de8a8bff362ebd Loading... | |||||
| 50484e4da7f4f3b9dfeb1bb38c8a5e0f | DocumentWrite | 77 B | 2023-03-08 | 2026-04-25 | |
Introduced by DocumentWrite First Seen 2023-03-08 Last Seen 2026-04-25 Times Seen 966 Size 77 B (77 bytes) MD5 50484e4da7f4f3b9dfeb1bb38c8a5e0f SHA1 cdb1227b7bf7dfd6921322cf909efc82df479bf1 Loading... | |||||
| 374ff9457908b59bd93f3cabab31d8a7 | DocumentWrite | 99 B | 2023-03-11 | 2026-04-26 | |
Introduced by DocumentWrite First Seen 2023-03-11 Last Seen 2026-04-26 Times Seen 2834 Size 99 B (99 bytes) MD5 374ff9457908b59bd93f3cabab31d8a7 SHA1 a2ebbbe5cae2c2833ca869397ed833ba31a9c6b9 Loading... | |||||
| b44ed29346227554eaadf9271cd6b495 | DocumentWrite | 184 B | 2026-04-06 | 2026-04-14 | |
Introduced by DocumentWrite First Seen 2026-04-06 Last Seen 2026-04-14 Times Seen 50 Size 184 B (184 bytes) MD5 b44ed29346227554eaadf9271cd6b495 SHA1 1477b3ec5914d597316eacbaad2476842dde1d05 Loading... | |||||
| 0a3a0b592b9c285e050805307cee87c2 | DocumentWrite | 6 B | 2023-03-07 | 2026-04-26 | |
Introduced by DocumentWrite First Seen 2023-03-07 Last Seen 2026-04-26 Times Seen 235055 Size 6 B (6 bytes) MD5 0a3a0b592b9c285e050805307cee87c2 SHA1 125a168e24b2bd38aadb84cbb5f87f316b073c41 Loading... | |||||
HTTP Transactions (222)
| URL | IP | Response | Size |
|---|





