Report Overview
Visitedpublic
2025-07-01 00:50:49
Tags
Submit Tags
URL
cutetube.online/?ad=78203&site=www5.javmost.com&vid=19&comeback=off&utm_medium=clickadilla&utm_content=78203&utm_source=www5.javmost.com&utm_campaign=78203&clickid=1b38b89c-5ae4-3d14-ac9f-1b223c240d2f
Finishing URL
cutetube.online/?ad=78203&site=www5.javmost.com&vid=19&comeback=off&utm_medium=clickadilla&utm_content=78203&utm_source=www5.javmost.com&utm_campaign=78203&clickid=1b38b89c-5ae4-3d14-ac9f-1b223c240d2f#
IP / ASN

167.99.45.197
Title
Young on bed
Detections
urlquery
0
Network Intrusion Detection
0
Threat Detection Systems
0
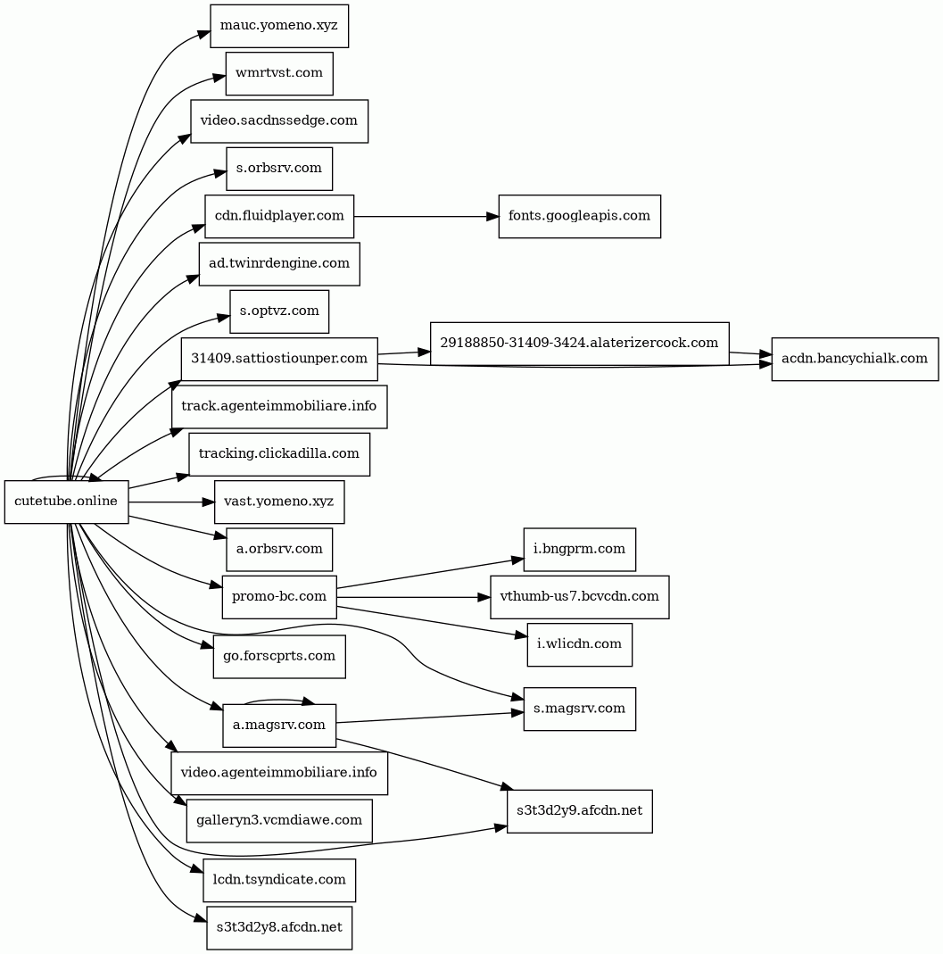
Host Summary
| Host | Rank | Registered | First Seen | Last Seen | Sent | Received | IP | Fingerprints |
|---|---|---|---|---|---|---|---|---|
cutetube.online | unknown | 2022-08-11 | 2023-03-29 | 2025-06-10 | 14 kB | 238 kB | ![]() 167.99.45.197 | |
galleryn3.vcmdiawe.com | unknown | 2023-05-02 | 2023-05-04 | 2025-07-01 | 578 B | 1.6 MB | ![]() 93.93.51.190 | |
31409.sattiostiounper.com | unknown | 2024-10-01 | 2025-06-22 | 2025-06-22 | 561 B | 3.5 kB | ![]() 88.208.22.2 | |
29188850-31409-3424.alaterizercock.com | unknown | 2024-09-20 | 2025-07-01 | 2025-07-01 | 1.8 kB | 371 kB | ![]() 88.208.22.2 | |
wmrtvst.com | unknown | 2025-06-19 | 2025-06-27 | 2025-06-27 | 1.9 kB | 3.4 kB | ![]() 93.93.51.189 | |
i.wlicdn.com | unknown | 2023-08-31 | 2023-08-31 | 2025-06-30 | 480 B | 12 kB | ![]() 195.85.23.30 | |
lcdn.tsyndicate.com | 12634 | 2017-03-08 | 2020-03-31 | 2025-06-29 | 482 B | 3.3 kB | ![]() 45.133.44.70 | |
s.magsrv.com | unknown | 2023-08-01 | 2023-08-04 | 2025-06-29 | 6.9 kB | 43 kB | ![]() 95.211.229.247 | |
go.forscprts.com | unknown | 2025-02-13 | 2025-03-11 | 2025-07-01 | 7.8 kB | 19 kB | ![]() 104.18.40.50 | |
promo-bc.com | 50985 | 2018-08-13 | 2018-08-13 | 2025-06-23 | 1.3 kB | 152 kB | ![]() 185.75.252.140 | |
cdn.fluidplayer.com | 33284 | 2016-09-22 | 2017-08-28 | 2025-06-28 | 889 B | 161 kB | ![]() 95.173.205.15 | |
i.bngprm.com | unknown | 2022-11-07 | 2022-11-10 | 2025-06-23 | 1.3 kB | 140 kB | ![]() 64.210.135.146 | |
track.agenteimmobiliare.info | unknown | 2024-07-15 | 2024-07-18 | 2025-06-24 | 3.5 kB | 22 kB | ![]() 104.21.80.1 | |
s.optvz.com | unknown | 2020-03-25 | 2024-10-14 | 2025-06-27 | 7.8 kB | 9.6 kB | ![]() 95.211.229.245 | |
s.orbsrv.com | unknown | 2020-05-16 | 2020-09-02 | 2025-06-28 | 4.2 kB | 49 kB | ![]() 95.211.229.245 | |
acdn.bancychialk.com | unknown | 2025-02-16 | 2025-04-16 | 2025-06-24 | 486 B | 371 kB | ![]() 45.133.44.4 | |
tracking.clickadilla.com | 804910 | 2016-12-21 | 2020-10-25 | 2025-06-27 | 507 B | 271 B | ![]() 109.206.175.85 | |
s3t3d2y8.afcdn.net | unknown | 2022-06-27 | 2022-08-08 | 2025-06-24 | 2.4 kB | 0 B | ![]() 0.0.0.0 | |
vthumb-us7.bcvcdn.com | unknown | 2020-03-17 | 2020-08-10 | 2024-12-15 | 1.0 kB | 249 kB | ![]() 195.85.23.248 | |
s3t3d2y9.afcdn.net | unknown | 2022-06-27 | 2025-05-07 | 2025-06-27 | 4.6 kB | 1.8 MB | ![]() 95.173.205.15 | |
a.orbsrv.com | unknown | 2020-05-16 | 2023-08-10 | 2025-06-29 | 2.7 kB | 186 kB | ![]() 95.173.205.14 | |
ad.twinrdengine.com | unknown | 2023-06-07 | 2024-01-20 | 2025-06-30 | 1.8 kB | 18 kB | ![]() 34.111.67.216 | |
video.sacdnssedge.com | unknown | 2024-01-30 | 2024-01-31 | 2025-06-28 | 3.3 kB | 2.9 MB | ![]() 95.173.205.14 | |
vast.yomeno.xyz | 44241 | 2019-09-18 | 2019-12-12 | 2025-06-24 | 2.0 kB | 24 kB | ![]() 91.216.220.24 | |
video.agenteimmobiliare.info | unknown | 2024-07-15 | 2024-07-17 | 2025-06-28 | 1.0 kB | 10 kB | ![]() 104.21.80.1 | |
fonts.googleapis.com | 8877 | 2005-01-25 | 2012-05-23 | 2025-06-25 | 487 B | 12 kB | ![]() 142.250.178.74 | |
a.magsrv.com | unknown | 2023-08-01 | 2023-08-04 | 2025-06-27 | 2.7 kB | 371 kB | ![]() 95.173.205.15 | |
mauc.yomeno.xyz | unknown | 2019-09-18 | 2023-10-31 | 2025-06-30 | 8.9 kB | 966 B | ![]() 157.90.40.56 |
Related reports
Threat Detection Systems
Public InfoSec YARA rules
No alerts detected
OpenPhish
No alerts detected
PhishTank
No alerts detected
Quad9 DNS
No alerts detected
ThreatFox
No alerts detected
JavaScript (31)
No JavaScripts
HTTP Transactions (113)
| URL | IP | Response | Size |
|---|






