Report Overview
Visitedpublic
2023-08-23 12:01:29
Tags
Submit Tags
URL
mkto.techtarget.com/MDk1LVBDTi03NTkAAAGNv3hXgfoqk49zkqgTH3dvBsjwUyRJgGMgknldqCt6-HK46nPJ4SsiwapyeTJdyebVmTMAImQ=
Finishing URL
brighttalk-business.webflow.io/ebook/the-power-of-episodic-content-how-webinar-series-create-connections-and-community-with-buyers?utm_source=email&utm_campaign=powerofepisodic&utm_term=send-2&mkt_tok=MDk1LVBDTi03NTkAAAGNv3hXgb_fdFhdqePA4vL_PpVKXNMT-XtBNPlmW6Xzaw3n_eKmC1f4opVqv8yzCfDKXmAYaRVQVFuiv9n-lculE0nKtBXKDxpOLQUqQ8oHS8uuWQ
IP / ASN

104.17.72.206
Title
The Power of Episodic Content: How Webinar Series Create Connections and Community with Buyers
Detections
urlquery
0
Network Intrusion Detection
0
Threat Detection Systems
0
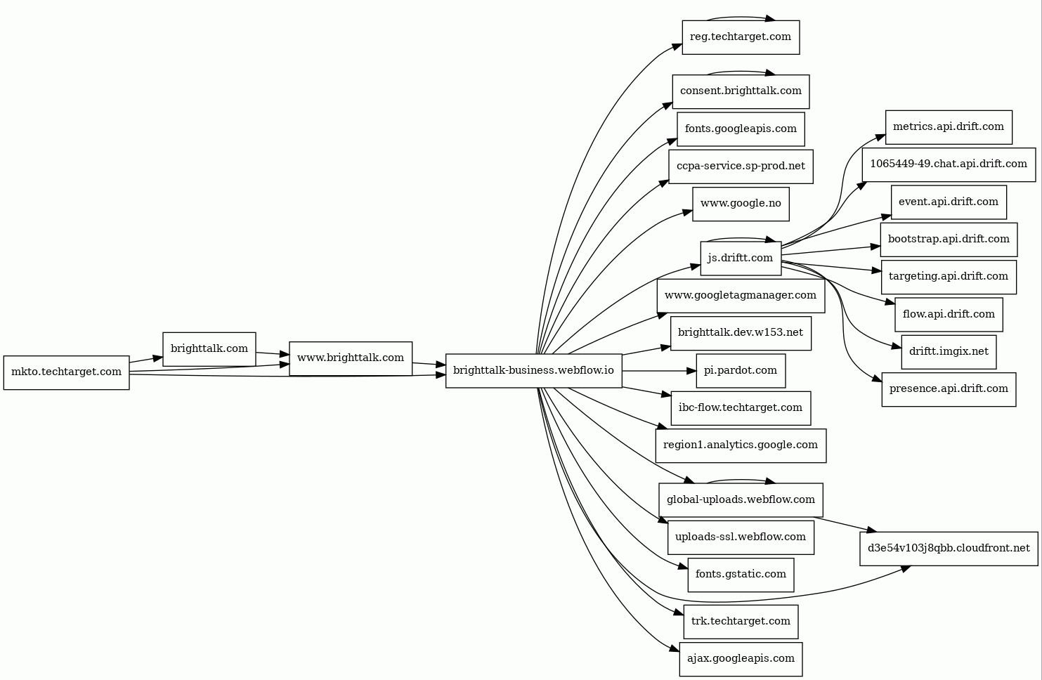
Host Summary
| Host | Rank | Registered | First Seen | Last Seen | Sent | Received | IP | Fingerprints |
|---|---|---|---|---|---|---|---|---|
ccpa-service.sp-prod.net | 12625 | 2015-09-30 | 2019-12-20 14:26:55 | 2023-08-22 10:24:17 | 1.2 kB | 1.9 kB | ![]() 34.239.41.237 | |
1065449-49.chat.api.drift.com | unknown | 1995-04-15 | 2018-12-12 08:41:52 | 2023-08-17 06:00:30 | 1.7 kB | 466 B | ![]() 54.242.117.145 | |
driftt.imgix.net | 14024 | 2011-06-23 | 2017-01-30 11:46:28 | 2023-08-23 05:23:10 | 726 B | 2.0 kB | ![]() 151.101.246.208 | |
ocsp.r2m01.amazontrust.com | unknown | 2007-05-11 | 2022-10-12 22:43:53 | 2023-08-23 04:30:33 | 680 B | 1.9 kB | ![]() 143.204.48.16 | |
region1.analytics.google.com | unknown | 1997-09-15 | 2022-03-17 12:26:33 | 2023-08-22 21:22:45 | 1.2 kB | 461 B | ![]() 216.239.32.36 | |
brighttalk-business.webflow.io | unknown | 2013-05-08 | 2023-07-08 13:56:09 | 2023-08-21 21:24:47 | 826 B | 13 kB | ![]() 151.101.194.188 | |
ibc-flow.techtarget.com | unknown | 1999-09-15 | 2021-10-02 18:23:57 | 2023-08-23 08:31:06 | 1.9 kB | 1.6 kB | ![]() 34.111.208.231 | |
metrics.api.drift.com | 6235 | 1995-04-15 | 2018-08-07 17:52:06 | 2023-08-23 05:21:45 | 1.7 kB | 2.1 kB | ![]() 50.16.7.188 | |
brighttalk.com | 49079 | 2004-10-22 | 2012-06-01 18:11:30 | 2023-08-22 22:13:13 | 820 B | 1.1 kB | ![]() 52.209.162.81 | |
consent.brighttalk.com | unknown | 2004-10-22 | 2022-06-16 18:20:49 | 2023-08-15 17:40:43 | 9.6 kB | 533 kB | ![]() 143.204.55.44 | |
reg.techtarget.com | unknown | 1999-09-15 | 2017-01-31 11:10:21 | 2023-04-08 15:39:19 | 7.1 kB | 476 kB | ![]() 104.17.72.206 | |
fonts.googleapis.com | 8877 | 2005-01-25 | 2013-06-10 22:14:26 | 2023-08-23 00:57:34 | 873 B | 33 kB | ![]() 142.250.74.74 | |
trk.techtarget.com | 13348 | 1999-09-15 | 2019-03-03 05:21:48 | 2023-08-23 08:55:13 | 421 B | 31 kB | ![]() 104.18.36.196 | |
event.api.drift.com | 7238 | 1995-04-15 | 2016-08-04 09:30:07 | 2023-08-23 05:21:47 | 851 B | 1.6 kB | ![]() 50.16.7.188 | |
ajax.googleapis.com | 12905 | 2005-01-25 | 2013-08-16 11:51:31 | 2023-08-23 04:45:03 | 446 B | 6.4 kB | ![]() 142.250.74.74 | |
d3e54v103j8qbb.cloudfront.net | unknown | 2008-04-25 | 2016-03-11 23:08:14 | 2023-08-23 12:12:38 | 993 B | 58 kB | ![]() 143.204.42.215 | |
js.driftt.com | 5753 | 2013-10-31 | 2018-06-14 17:30:16 | 2023-08-23 07:16:51 | 52 kB | 2.6 MB | ![]() 54.230.111.67 | |
bootstrap.api.drift.com | 6517 | 1995-04-15 | 2020-08-26 12:26:04 | 2023-08-23 05:21:45 | 1.1 kB | 8.0 kB | ![]() 50.16.7.188 | |
ocsp.usertrust.com | 899 | 1997-12-05 | 2012-05-21 17:43:18 | 2023-08-23 04:02:03 | 332 B | 1.0 kB | ![]() 104.18.15.101 | |
pi.pardot.com | 4400 | 2007-01-30 | 2012-05-30 21:51:48 | 2023-08-05 10:41:11 | 1.5 kB | 2.8 kB | ![]() 52.54.96.194 | |
ocsp.pki.goog | 175 | 2016-06-13 | 2018-07-01 08:43:07 | 2023-08-22 18:12:05 | 5.0 kB | 10 kB | ![]() 142.250.74.3 | |
www.googletagmanager.com | 75 | 2011-11-11 | 2013-05-22 04:07:37 | 2023-08-23 04:45:54 | 1.3 kB | 360 kB | ![]() 108.177.14.97 | |
fonts.gstatic.com | unknown | 2008-02-11 | 2014-09-09 02:40:21 | 2023-08-23 04:44:16 | 30 kB | 1.5 MB | ![]() 216.58.207.227 | |
ocsp.r2m02.amazontrust.com | unknown | 2007-05-11 | 2022-10-12 16:01:39 | 2023-08-23 02:02:29 | 340 B | 942 B | ![]() 143.204.48.16 | |
targeting.api.drift.com | 6312 | 1995-04-15 | 2019-05-13 07:35:39 | 2023-08-23 05:23:09 | 2.0 kB | 2.0 kB | ![]() 50.16.7.188 | |
flow.api.drift.com | 12085 | 1995-04-15 | 2020-09-10 14:29:30 | 2023-08-23 05:23:10 | 1.4 kB | 3.5 kB | ![]() 50.16.7.188 | |
presence.api.drift.com | 5901 | 1995-04-15 | 2019-04-22 19:02:08 | 2023-08-23 05:21:47 | 868 B | 234 B | ![]() 54.173.95.250 | |
global-uploads.webflow.com | 38912 | 2003-03-31 | 2017-05-15 11:09:00 | 2023-08-22 23:45:49 | 15 kB | 2.1 MB | ![]() 143.204.55.2 | |
uploads-ssl.webflow.com | 16637 | 2003-03-31 | 2018-01-28 09:50:30 | 2023-08-23 08:48:10 | 586 B | 193 kB | ![]() 143.204.55.76 | |
brighttalk.dev.w153.net | unknown | 2016-11-10 | 2022-09-25 04:28:34 | 2023-07-23 14:38:36 | 475 B | 4.7 kB | ![]() 157.90.161.230 | |
www.google.no | 25607 | 2001-02-26 | 2016-04-05 21:50:59 | 2023-08-23 04:23:05 | 546 B | 578 B | ![]() 142.250.74.35 | |
www.brighttalk.com | 102073 | 2004-10-22 | 2012-05-24 10:03:01 | 2023-08-22 14:52:55 | 824 B | 818 B | ![]() 104.110.22.73 |
Related reports
Threat Detection Systems
Public InfoSec YARA rules
No alerts detected
OpenPhish
No alerts detected
PhishTank
No alerts detected
mnemonic secure dns
No alerts detected
Quad9 DNS
No alerts detected
ThreatFox
No alerts detected
JavaScript (76)
No JavaScripts
HTTP Transactions (229)
| URL | IP | Response | Size |
|---|




