Report Overview
Visitedpublic
2026-03-29 19:11:35
Tags
Submit Tags
URL
cyberhackgames.blogspot.com/
Finishing URL
cyberhackgames.blogspot.com/
IP / ASN

142.251.143.129
Title
Hacking Game Blog
Detections
urlquery
0
Network Intrusion Detection
0
Threat Detection Systems
7
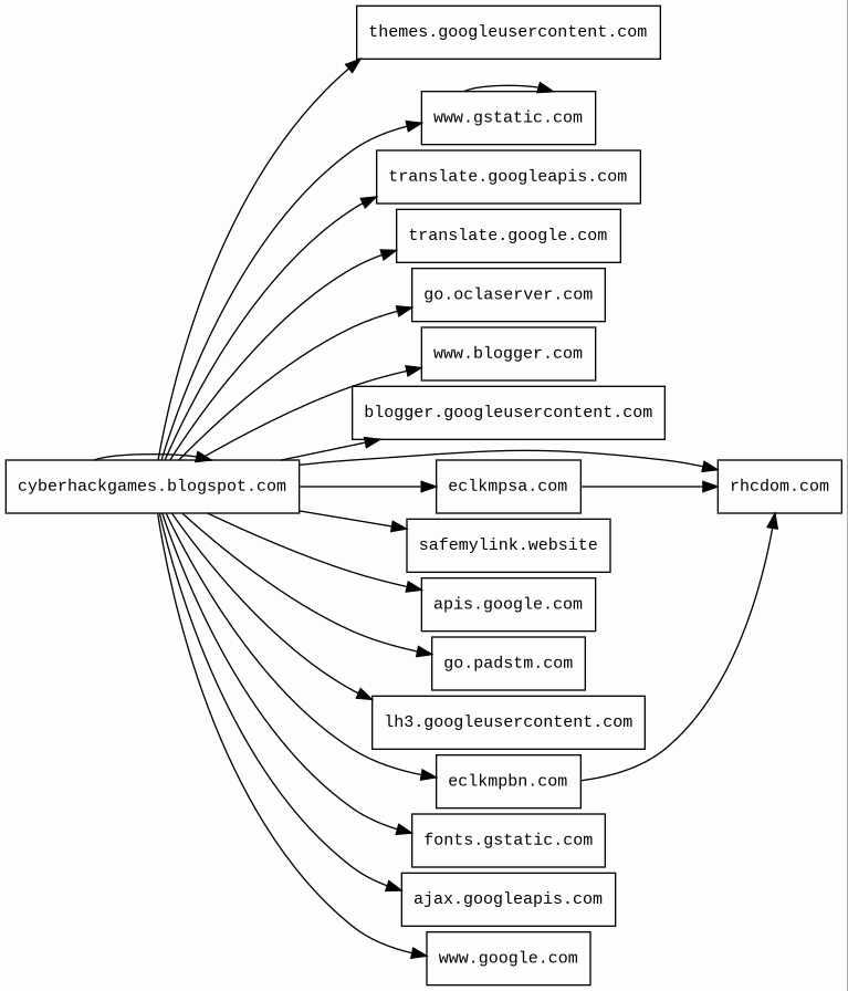
Host Summary
| Host | Rank | Registered | First Seen | Last Seen | Sent | Received | IP | Fingerprints |
|---|---|---|---|---|---|---|---|---|
www.blogger.com | 9514 | 1999-06-22 | 2012-05-22 | 2026-03-23 | 1.5 kB | 181 kB | ![]() 172.217.20.169 | |
go.padstm.com 2 alert(s) on this Host | unknown | 2014-04-10 | 2015-08-20 | 2026-03-27 | 848 B | 0 B | ![]() 0.0.0.0 | |
rhcdom.com | 410481 | 2025-04-01 | 2025-04-03 | 2026-03-26 | 906 B | 624 B | ![]() 52.117.247.211 | |
fonts.gstatic.com | unknown | 2008-02-11 | 2014-04-02 | 2026-03-22 | 478 B | 7.1 kB | ![]() 142.250.178.99 | |
translate.google.com | 609 | 1997-09-15 | 2012-05-30 | 2026-03-23 | 966 B | 83 kB | ![]() 142.250.178.110 | |
apis.google.com | 1075 | 1997-09-15 | 2013-05-06 | 2026-03-23 | 984 B | 228 kB | ![]() 142.250.178.110 | |
ajax.googleapis.com | 3691 | 2005-01-25 | 2012-05-22 | 2026-03-22 | 456 B | 95 kB | ![]() 142.250.178.42 | |
translate.googleapis.com | 6317 | 2005-01-25 | 2012-05-31 | 2026-03-23 | 2.2 kB | 420 kB | ![]() 0.0.0.0 | |
safemylink.website | unknown | unknown | 2015-07-13 | 2025-11-08 | 870 B | 0 B | ![]() 0.0.0.0 | |
cyberhackgames.blogspot.com 3 alert(s) on this Host | unknown | 2000-07-31 | 2017-05-03 | 2025-11-08 | 1.4 kB | 146 kB | ![]() 142.250.178.97 | ![]() ![]() |
eclkmpbn.com 2 alert(s) on this Host | 4048567 | 2015-06-15 | 2015-06-15 | 2026-03-26 | 455 B | 612 B | ![]() 104.21.38.215 | |
themes.googleusercontent.com | 81747 | 2008-11-17 | 2012-05-24 | 2026-03-26 | 1.7 kB | 65 kB | ![]() 172.217.19.225 | |
www.gstatic.com | 146047 | 2008-02-11 | 2012-05-29 | 2026-03-22 | 2.7 kB | 25 kB | ![]() 142.250.178.67 | |
eclkmpsa.com 1 alert(s) on this Host | 5093345 | 2015-06-15 | 2015-06-16 | 2026-03-27 | 455 B | 618 B | ![]() 172.67.213.32 | |
www.google.com | 22 | 1997-09-15 | 2015-05-10 | 2026-03-22 | 455 B | 0 B | ![]() 0.0.0.0 | |
go.oclaserver.com 4 alert(s) on this Host | unknown | 2013-10-01 | 2013-12-27 | 2026-03-27 | 878 B | 1.6 kB | ![]() 104.21.65.154 | |
blogger.googleusercontent.com | 4332 | 2008-11-17 | 2012-05-25 | 2026-03-23 | 2.6 kB | 18 kB | ![]() 172.217.19.225 | |
lh3.googleusercontent.com | 303 | 2008-11-17 | 2012-05-22 | 2026-03-23 | 1.3 kB | 656 B | ![]() 172.217.19.225 |
OpenGSE (Web servers)
OpenGSE is a test suite used for testing servlet compliance. It is deployed by using WAR files that are deployed on the server engine.Java (Programming languages)
Java is a class-based, object-oriented programming language that is designed to have as few implementation dependencies as possible.Nginx (Web servers, Reverse proxies)
Nginx is a web server that can also be used as a reverse proxy, load balancer, mail proxy and HTTP cache.Google Hosted Libraries (CDN)
Google Hosted Libraries is a stable, reliable, high-speed, globally available content distribution network for the most popular, open-source JavaScript libraries.Blogger (Blogs)
Blogger is a blog-publishing service that allows multi-user blogs with time-stamped entries.Python (Programming languages)
Python is an interpreted and general-purpose programming language.jQuery:1.8.3 (JavaScript libraries)
jQuery is a JavaScript library which is a free, open-source software designed to simplify HTML DOM tree traversal and manipulation, as well as event handling, CSS animation, and Ajax.Cloudflare (CDN)
Cloudflare is a web-infrastructure and website-security company, providing content-delivery-network services, DDoS mitigation, Internet security, and distributed domain-name-server services.WordPress (CMS, Blogs)
WordPress is a free and open-source content management system written in PHP and paired with a MySQL or MariaDB database. Features include a plugin architecture and a template system.MySQL (Databases)
MySQL is an open-source relational database management system.PHP (Programming languages)
PHP is a general-purpose scripting language used for web development.Related reports
Threat Detection Systems
| Detection System | Indicator | Verdict | Alert |
|---|---|---|---|
| DNS4EU | go.oclaserver.com | malicious | Sinkholed |
| Cloudflare DNS | go.oclaserver.com | malicious | Sinkholed |
| Hagezi Threat Feed | go.padstm.com | malicious | Sinkholed |
| DNS4EU | eclkmpsa.com | malicious | Sinkholed |
| DNS4EU | cyberhackgames.blogspot.com | malicious | Sinkholed |
| Hagezi Threat Feed | eclkmpbn.com | malicious | Sinkholed |
| DNS4EU | eclkmpbn.com | malicious | Sinkholed |
JavaScript (41)
| HASH | FROM | Size | First Seen | Last Seen | |
|---|---|---|---|---|---|
| 912c64c4e240c6aad0feaf88247b5530 | DocumentWrite | 643 B | 2025-07-12 | 2026-03-29 | |
Introduced by DocumentWrite First Seen 2025-07-12 Last Seen 2026-03-29 Times Seen 5 Size 643 B (643 bytes) MD5 912c64c4e240c6aad0feaf88247b5530 SHA1 e88d47fbbd1d218367c463de95ec9f8853e9f2b0 Loading... | |||||
| d0bd2544d00e643bb51e1866e4e93375 | DocumentWrite | 483 B | 2025-11-08 | 2026-03-29 | |
Introduced by DocumentWrite First Seen 2025-11-08 Last Seen 2026-03-29 Times Seen 3 Size 483 B (483 bytes) MD5 d0bd2544d00e643bb51e1866e4e93375 SHA1 43726b324bf768f84973daa7f0f8faf80245b1b1 Loading... | |||||
| fd05ebbf3bad431be4c78b259af05c1e | DocumentWrite | 566 B | 2025-11-08 | 2026-03-29 | |
Introduced by DocumentWrite First Seen 2025-11-08 Last Seen 2026-03-29 Times Seen 3 Size 566 B (566 bytes) MD5 fd05ebbf3bad431be4c78b259af05c1e SHA1 abec97179b16782e14bc1e57af36c79036e4186f Loading... | |||||
| bbf258e6a4a19d07e1b36e53a0e9e945 | DocumentWrite | 652 B | 2025-11-08 | 2026-03-29 | |
Introduced by DocumentWrite First Seen 2025-11-08 Last Seen 2026-03-29 Times Seen 3 Size 652 B (652 bytes) MD5 bbf258e6a4a19d07e1b36e53a0e9e945 SHA1 3c80452eb955b22ec33dbc431f1fa387434f2513 Loading... | |||||
| ab27cb408bb51c47b8e625f03db610a7 | DocumentWrite | 77 B | 2023-03-07 | 2026-03-29 | |
Introduced by DocumentWrite First Seen 2023-03-07 Last Seen 2026-03-29 Times Seen 1233 Size 77 B (77 bytes) MD5 ab27cb408bb51c47b8e625f03db610a7 SHA1 3979411bfd2a5ba32a11b5300c9bcc782a4b7947 Loading... | |||||
| 95faafa1683d0f3a72534d12aa3c2104 | DocumentWrite | 3.0 kB | 2026-03-26 | 2026-03-29 | |
Introduced by DocumentWrite First Seen 2026-03-26 Last Seen 2026-03-29 Times Seen 185 Size 3.0 kB (3011 bytes) MD5 95faafa1683d0f3a72534d12aa3c2104 SHA1 9416ba237c4965772dbdf10b3f84983dca2fce5c Loading... | |||||
| e7804e3c41e8d01b5ac2bbea8f8e01db | DocumentWrite | 6.3 kB | 2023-03-07 | 2026-03-29 | |
Introduced by DocumentWrite First Seen 2023-03-07 Last Seen 2026-03-29 Times Seen 370 Size 6.3 kB (6344 bytes) MD5 e7804e3c41e8d01b5ac2bbea8f8e01db SHA1 c2eb6a6efaab3711e888eaf6d74ceb4855cce025 Loading... | |||||
HTTP Transactions (41)
| URL | IP | Response | Size |
|---|


