Report Overview
Visitedpublic
2025-09-21 04:26:41
Tags
Submit Tags
URL
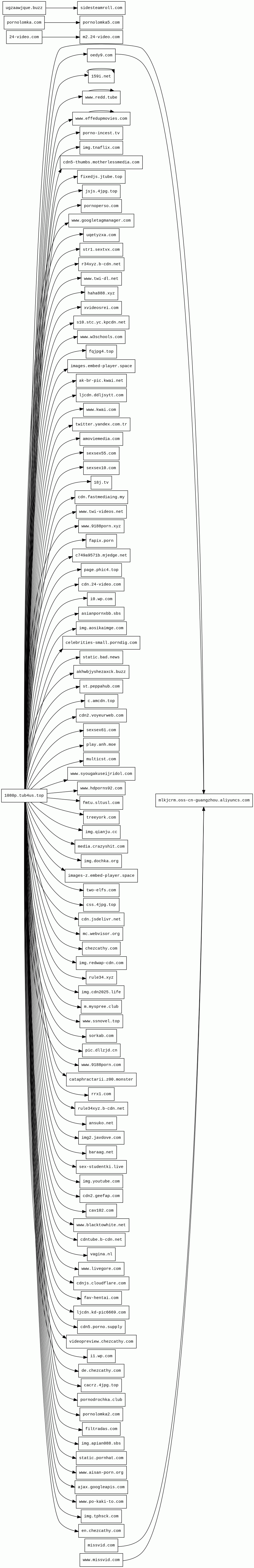
1080p.tub4us.top
Finishing URL
1080p.tub4us.top/
IP / ASN

104.21.60.213
Title
Hot Videos 人気動画-HD-VIDEOS@AV4.us
Detections
urlquery
0
Network Intrusion Detection
3
Threat Detection Systems
31
Host Summary
| Host | Rank | Registered | First Seen | Last Seen | Sent | Received | IP | Fingerprints |
|---|---|---|---|---|---|---|---|---|
multicst.com | 160888 | unknown | No data | No data | 438 B | 73 kB | ![]() 104.21.94.59 | |
www.po-kaki-to.com | 33483 | unknown | No data | No data | 940 B | 173 kB | ![]() 172.67.144.235 | |
ajax.googleapis.com | 3691 | unknown | No data | No data | 892 B | 176 kB | ![]() 142.250.74.42 | |
uenxyaomk.buzz 3 alert(s) on this Host | unknown | unknown | No data | No data | 400 B | 0 B | ![]() 0.0.0.0 | |
media.crazyshit.com | 2942510 | unknown | No data | No data | 1.8 kB | 1.0 MB | ![]() 45.133.44.3 | |
img.dochka.org 4 alert(s) on this Host | unknown | unknown | No data | No data | 902 B | 0 B | ![]() 0.0.0.0 | |
i0.wp.com | 841 | unknown | No data | No data | 933 B | 226 kB | ![]() 192.0.77.2 | |
www.syougakuseijridol.com | 6055036 | unknown | No data | No data | 1.4 kB | 0 B | ![]() 0.0.0.0 | |
cdn.24-video.com | 5086501 | unknown | No data | No data | 448 B | 27 kB | ![]() 51.222.104.21 | |
img2.javdove.com | 4994063 | unknown | No data | No data | 1.4 kB | 19 kB | ![]() 172.67.199.235 | |
sitemaps.brettspizzeria.com | 4372707 | unknown | No data | No data | 413 B | 0 B | ![]() 0.0.0.0 | |
www.effedupmovies.com | 121897 | unknown | No data | No data | 1.8 kB | 30 kB | ![]() 104.21.92.171 | |
cdn2.voyeurweb.com | 5824317 | unknown | No data | No data | 1.1 kB | 746 B | ![]() 169.150.247.33 | |
two-elfs.com | 465028 | unknown | No data | No data | 1.2 kB | 173 kB | ![]() 172.67.149.126 | |
cav102.com | 211254 | unknown | No data | No data | 1.3 kB | 4.9 kB | ![]() 45.145.72.132 | |
cataphractarii.z00.monster | unknown | unknown | No data | No data | 465 B | 17 kB | ![]() 51.79.99.71 | |
fmtu.sltusl.com | unknown | unknown | No data | No data | 4.8 kB | 0 B | ![]() 0.0.0.0 | |
www.blacktowhite.net | 120301 | unknown | No data | No data | 951 B | 137 kB | ![]() 192.243.63.82 | |
cdn.jsdelivr.net | 1678 | unknown | No data | No data | 439 B | 224 kB | ![]() 104.16.175.226 | |
uqetyzxa.com | 169320 | unknown | No data | No data | 1.8 kB | 22 kB | ![]() 208.64.217.23 | |
www.javdove.com | 127831 | unknown | No data | No data | 401 B | 580 B | ![]() 172.67.199.235 | |
sexsex61.com | 155642 | unknown | No data | No data | 434 B | 4.5 kB | ![]() 27.124.42.183 | |
east-asia.uk | 2102308 | unknown | No data | No data | 398 B | 0 B | ![]() 0.0.0.0 | |
rule34xyz.b-cdn.net | 1710936 | unknown | No data | No data | 471 B | 79 kB | ![]() 185.59.220.199 | |
cdn.fastmediaing.my | 4577577 | unknown | No data | No data | 424 B | 53 kB | ![]() 172.67.195.101 | |
www.hdporns92.com | unknown | unknown | No data | No data | 439 B | 15 kB | ![]() 45.194.140.13 | |
www.9188porn.xyz 20 alert(s) on this Host | 3270384 | unknown | No data | No data | 4.9 kB | 0 B | ![]() 0.0.0.0 | |
www.58g.top 1 alert(s) on this Host | unknown | unknown | No data | No data | 397 B | 2.1 kB | ![]() 104.21.23.126 | |
twitter.yandex.com.tr | 1612077 | unknown | No data | No data | 443 B | 3.0 kB | ![]() 87.250.255.11 | |
fav-hentai.com | 75945 | unknown | No data | No data | 888 B | 31 kB | ![]() 104.18.29.11 | ![]() |
cataphractarii.com | 293882 | unknown | No data | No data | 404 B | 702 B | ![]() 104.21.38.242 | |
www.9188porn.com | 3479355 | unknown | No data | No data | 4.2 kB | 6.6 kB | ![]() 104.21.17.41 | |
filtradas.com | 184383 | unknown | No data | No data | 7.0 kB | 834 kB | ![]() 91.234.199.87 | |
haha888.xyz 6 alert(s) on this Host | unknown | unknown | No data | No data | 1.3 kB | 0 B | ![]() 0.0.0.0 | |
www.sexsex2.com | 4970360 | unknown | No data | No data | 401 B | 4.5 kB | ![]() 27.124.42.175 | |
dochka.org | 463502 | unknown | No data | No data | 396 B | 775 B | ![]() 104.21.72.223 | |
www.nsk.kp.ru | 1304770 | unknown | No data | No data | 399 B | 1.2 kB | ![]() 95.181.181.82 | |
rule34vault.com | 59631 | unknown | No data | No data | 401 B | 22 kB | ![]() 104.21.39.210 | |
www.twi-videos.net | 3757802 | unknown | No data | No data | 440 B | 743 B | ![]() 172.67.181.85 | |
sex-studentki.live | 9449 | unknown | No data | No data | 909 B | 164 kB | ![]() 172.66.147.125 | |
img.apian088.sbs | 4180399 | unknown | No data | No data | 1.8 kB | 36 kB | ![]() 104.238.221.35 | |
c749a9571b.mjedge.net | 5682656 | unknown | No data | No data | 468 B | 105 kB | ![]() 95.173.205.14 | ![]() |
cdn2.geefap.com | 4560962 | unknown | No data | No data | 1.4 kB | 67 kB | ![]() 31.10.5.97 | |
ansuko.net | 87799 | unknown | No data | No data | 2.8 kB | 587 kB | ![]() 172.67.138.117 | |
sexsex2.com | 229935 | unknown | No data | No data | 397 B | 4.5 kB | ![]() 202.95.16.31 | |
xvideosrei.com | 80835 | unknown | No data | No data | 1.3 kB | 534 B | ![]() 192.124.249.3 | |
159i.net | 162531 | unknown | No data | No data | 2.7 kB | 111 kB | ![]() 172.67.200.59 | |
sexsex55.com | 409653 | unknown | No data | No data | 434 B | 4.5 kB | ![]() 202.95.16.31 | |
www.googletagmanager.com | 283 | unknown | No data | No data | 436 B | 283 kB | ![]() 142.250.74.168 | |
chezcathy.com | 55670 | unknown | No data | No data | 2.6 kB | 52 kB | ![]() 138.199.36.7 | |
mlkjcrm.oss-cn-guangzhou.aliyuncs.com | unknown | unknown | No data | No data | 1.4 kB | 23 kB | ![]() 8.134.41.213 | |
pic.dllzjd.cn | 3374913 | unknown | No data | No data | 471 B | 0 B | ![]() 0.0.0.0 | |
pornolomka5.com | 1559639 | unknown | No data | No data | 401 B | 149 B | ![]() 91.194.110.16 | |
www.redd.tube | 13819 | unknown | No data | No data | 823 B | 1.5 kB | ![]() 172.67.72.192 | |
eb.spreee.pro | 6146683 | unknown | No data | No data | 399 B | 582 B | ![]() 172.67.204.221 | |
treeyork.com | 453370 | unknown | No data | No data | 880 B | 0 B | ![]() 0.0.0.0 | |
videopreview.chezcathy.com | 4588502 | unknown | No data | No data | 459 B | 12 kB | ![]() 57.129.130.31 | |
img.tphsck.com | unknown | unknown | No data | No data | 966 B | 284 B | ![]() 185.34.144.163 | |
www.sesenovel.com | unknown | unknown | No data | No data | 403 B | 0 B | ![]() 0.0.0.0 | |
ljcdn.kd-pic6669.com | 4584013 | unknown | No data | No data | 908 B | 0 B | ![]() 0.0.0.0 | |
img.youtube.com | 6546 | unknown | No data | No data | 446 B | 22 kB | ![]() 142.250.178.46 | |
s10.stc.yc.kpcdn.net | 2115828 | unknown | No data | No data | 636 B | 139 kB | ![]() 95.181.182.182 | |
akhwbjyshezaxck.buzz 2 alert(s) on this Host | 645482 | unknown | No data | No data | 442 B | 0 B | ![]() 0.0.0.0 | |
sex18.photos | 225743 | unknown | No data | No data | 398 B | 224 B | ![]() 31.10.5.97 | |
baraag.net | 80004 | unknown | No data | No data | 3.9 kB | 15 kB | ![]() 185.178.208.171 | |
img.redwap-cdn.com | 3022826 | unknown | No data | No data | 458 B | 14 kB | ![]() 172.67.128.83 | |
porno-incest.tv | 434120 | unknown | No data | No data | 849 B | 396 kB | ![]() 185.162.11.82 | |
pornolomka2.com | 230553 | unknown | No data | No data | 1.9 kB | 0 B | ![]() 0.0.0.0 | |
asianpornxbb.sbs | 195805 | unknown | No data | No data | 1.6 kB | 360 kB | ![]() 104.21.23.186 | |
sorkab.com | 60433 | unknown | No data | No data | 891 B | 48 kB | ![]() 104.21.87.34 | ![]() |
www.newasiaporn.com | 2680468 | unknown | No data | No data | 405 B | 172 B | ![]() 192.243.50.105 | |
img.qianju.cc 4 alert(s) on this Host | 4763928 | unknown | No data | No data | 964 B | 0 B | ![]() 0.0.0.0 | |
vagina.nl | 86473 | unknown | No data | No data | 431 B | 1.8 kB | ![]() 217.22.19.82 | |
images-z.embed-player.space | 1618632 | unknown | No data | No data | 461 B | 17 kB | ![]() 37.221.208.213 | |
img.tnaflix.com | 508372 | unknown | No data | No data | 472 B | 19 kB | ![]() 156.146.33.141 | ![]() |
18j.tv | 25816 | unknown | No data | No data | 428 B | 702 B | ![]() 172.67.73.62 | |
sidesteamroll.com | unknown | unknown | No data | No data | 402 B | 472 B | ![]() 157.90.33.78 | ![]() ![]() |
m.myspree.club | unknown | unknown | No data | No data | 436 B | 586 B | ![]() 104.21.64.143 | |
ljcdn.ddljsytt.com | 3271371 | unknown | No data | No data | 904 B | 0 B | ![]() 0.0.0.0 | |
www.ssnovel.top 4 alert(s) on this Host | 4005334 | unknown | No data | No data | 922 B | 0 B | ![]() 0.0.0.0 | |
de.chezcathy.com | 5293391 | unknown | No data | No data | 438 B | 2.4 kB | ![]() 138.199.37.230 | |
24-video.com | 184653 | unknown | No data | No data | 398 B | 615 B | ![]() 172.67.173.171 | |
ajyshedfwer.buzz 2 alert(s) on this Host | 3589906 | unknown | No data | No data | 402 B | 0 B | ![]() 0.0.0.0 | |
cdn5-thumbs.motherlessmedia.com | 905009 | unknown | No data | No data | 460 B | 19 kB | ![]() 185.107.92.224 | |
jsjs.4jpg.top 1 alert(s) on this Host | 3562357 | unknown | No data | No data | 420 B | 762 B | ![]() 172.67.211.235 | |
page.phic4.top 2 alert(s) on this Host | 4536559 | unknown | No data | No data | 824 B | 1.4 kB | ![]() 172.67.190.9 | |
images.embed-player.space | 3894588 | unknown | No data | No data | 460 B | 21 kB | ![]() 51.77.85.40 | |
fapix.porn | 207296 | unknown | No data | No data | 447 B | 48 kB | ![]() 188.114.97.1 | |
www.twi-dl.net | 124394 | unknown | No data | No data | 436 B | 745 B | ![]() 172.67.152.230 | |
amoviemedia.com 1 alert(s) on this Host | 445393 | unknown | No data | No data | 437 B | 0 B | ![]() 0.0.0.0 | |
www.missvid.com | 4538635 | unknown | No data | No data | 401 B | 7.5 kB | ![]() 172.83.152.9 | |
st.peppahub.com | unknown | unknown | No data | No data | 477 B | 17 kB | ![]() 167.235.2.93 | |
6b75nd.javdove.com 2 alert(s) on this Host | unknown | unknown | No data | No data | 404 B | 0 B | ![]() 0.0.0.0 | |
awjqxiaokeai.buzz 2 alert(s) on this Host | 225783 | unknown | No data | No data | 403 B | 0 B | ![]() 0.0.0.0 | |
rrx1.com | 248909 | unknown | No data | No data | 434 B | 96 kB | ![]() 172.67.132.43 | |
cdn5.porno.supply | unknown | unknown | No data | No data | 497 B | 43 kB | ![]() 172.67.217.141 | |
celebrities-small.porndig.com | 4941455 | unknown | No data | No data | 502 B | 75 kB | ![]() 185.244.209.62 | |
www.voyeurweb.com | 128839 | unknown | No data | No data | 403 B | 263 B | ![]() 65.108.75.120 | |
www.w3schools.com | 2135 | unknown | No data | No data | 435 B | 24 kB | ![]() 23.36.77.57 | |
image.beckybelike.com | 3852212 | unknown | No data | No data | 454 B | 0 B | ![]() 0.0.0.0 | |
ak-br-pic.kwai.net | 810706 | unknown | No data | No data | 1.7 kB | 56 kB | ![]() 2.21.8.203 | |
r34xyz.b-cdn.net | 1550997 | unknown | No data | No data | 462 B | 104 kB | ![]() 89.187.169.47 | |
pornoperso.com | 25644 | unknown | No data | No data | 897 B | 29 kB | ![]() 104.21.41.194 | |
oedy9.com | 150266 | unknown | No data | No data | 431 B | 7.5 kB | ![]() 172.83.152.8 | |
pornodrochka.org | 235403 | unknown | No data | No data | 402 B | 0 B | ![]() 0.0.0.0 | |
www.livegore.com | 33870 | unknown | No data | No data | 918 B | 27 kB | ![]() 45.14.225.17 | |
rule34.xyz | 25368 | unknown | No data | No data | 432 B | 22 kB | ![]() 172.67.153.56 | |
static.pornhat.com | 973369 | unknown | No data | No data | 968 B | 290 B | ![]() 185.240.28.22 | |
pornolomka.com | 243943 | unknown | No data | No data | 400 B | 249 B | ![]() 91.194.110.16 | |
ugzaawjque.buzz | 5176785 | unknown | No data | No data | 401 B | 336 B | ![]() 54.215.31.113 | |
cdnjs.cloudflare.com | 1222 | unknown | No data | No data | 449 B | 12 kB | ![]() 104.17.24.14 | |
avatars.mds.yandex.net | 37773 | unknown | No data | No data | 1.4 kB | 52 kB | ![]() 87.250.247.182 | |
m2.24-video.com | 1146439 | unknown | No data | No data | 401 B | 592 B | ![]() 188.114.97.1 | |
img.cdn2025.life | 2977506 | unknown | No data | No data | 958 B | 79 kB | ![]() 107.167.21.106 | |
cacrz.4jpg.top 2 alert(s) on this Host | 4780815 | unknown | No data | No data | 834 B | 19 kB | ![]() 172.67.211.235 | |
static.bad.news | 3049996 | unknown | No data | No data | 3.0 kB | 209 kB | ![]() 172.67.73.102 | |
css.4jpg.top 1 alert(s) on this Host | 1675736 | unknown | No data | No data | 432 B | 4.9 kB | ![]() 172.67.211.235 | |
www.ikikiv.uk | 2900058 | unknown | No data | No data | 399 B | 0 B | ![]() 0.0.0.0 | |
motherless.com | 1728 | unknown | No data | No data | 400 B | 1.5 kB | ![]() 185.107.81.233 | |
c.amcdn.top 1 alert(s) on this Host | unknown | unknown | No data | No data | 432 B | 34 kB | ![]() 104.21.53.207 | |
play.anh.moe | 1995834 | unknown | No data | No data | 434 B | 903 B | ![]() 104.21.43.90 | |
www.peppahub.com | unknown | unknown | No data | No data | 402 B | 170 B | ![]() 185.197.163.38 | |
pornodrochka.club | 202390 | unknown | No data | No data | 480 B | 120 kB | ![]() 91.194.110.9 | |
mc.webvisor.org | 99131 | unknown | No data | No data | 3.3 kB | 4.8 kB | ![]() 87.250.250.119 | |
sexsex10.com | 688235 | unknown | No data | No data | 434 B | 0 B | ![]() 0.0.0.0 | |
58g.top 1 alert(s) on this Host | 198270 | unknown | No data | No data | 393 B | 2.1 kB | ![]() 104.21.23.126 | |
en.chezcathy.com | 899677 | unknown | No data | No data | 438 B | 2.3 kB | ![]() 185.111.111.160 | |
str1.sextvx.com | 4783078 | unknown | No data | No data | 1.0 kB | 296 B | ![]() 195.154.199.74 | |
img.aosikaimge.com | 3184584 | unknown | No data | No data | 1.8 kB | 31 kB | ![]() 64.112.78.82 | |
fixedjs.jtube.top 1 alert(s) on this Host | 3735676 | unknown | No data | No data | 438 B | 9.5 kB | ![]() 172.67.159.11 | |
www.aisan-porn.org | 5292813 | unknown | No data | No data | 440 B | 172 B | ![]() 192.243.50.111 | |
sbzytpimg1.com | 160397 | unknown | No data | No data | 13 kB | 1.9 MB | ![]() 173.249.235.41 | |
cdntube.b-cdn.net | 1905183 | unknown | No data | No data | 2.9 kB | 81 kB | ![]() 194.242.11.186 | |
www.kwai.com | 13387 | unknown | No data | No data | 434 B | 3.7 kB | ![]() 95.101.11.138 | |
missvid.com | 151886 | unknown | No data | No data | 397 B | 7.5 kB | ![]() 172.83.152.7 | |
fqjpg4.top 2 alert(s) on this Host | 162173 | unknown | No data | No data | 960 B | 466 B | ![]() 204.188.235.18 | |
www.sexsex61.com | 3526336 | unknown | No data | No data | 402 B | 0 B | ![]() 0.0.0.0 | |
i1.wp.com | 44421 | unknown | No data | No data | 990 B | 110 kB | ![]() 192.0.77.2 | |
www.imyyds.com | unknown | unknown | No data | No data | 400 B | 0 B | ![]() 0.0.0.0 |
Cloudflare (CDN)
Cloudflare is a web-infrastructure and website-security company, providing content-delivery-network services, DDoS mitigation, Internet security, and distributed domain-name-server services.Nginx:1.24.0 (Web servers, Reverse proxies)
Nginx is a web server that can also be used as a reverse proxy, load balancer, mail proxy and HTTP cache.Nginx (Web servers, Reverse proxies)
Nginx is a web server that can also be used as a reverse proxy, load balancer, mail proxy and HTTP cache.Nginx:1.18.0 (Web servers, Reverse proxies)
Nginx is a web server that can also be used as a reverse proxy, load balancer, mail proxy and HTTP cache.Plesk (Hosting panels)
Plesk is a web hosting and server data centre automation software with a control panel developed for Linux and Windows-based retail hosting service providers.MySQL (Databases)
MySQL is an open-source relational database management system.PHP:8.3.25 (Programming languages)
PHP is a general-purpose scripting language used for web development.WordPress (CMS, Blogs)
WordPress is a free and open-source content management system written in PHP and paired with a MySQL or MariaDB database. Features include a plugin architecture and a template system.Bunny (CDN)
Nginx:1.17.6 (Web servers, Reverse proxies)
Nginx is a web server that can also be used as a reverse proxy, load balancer, mail proxy and HTTP cache.LiteSpeed Cache (Caching, WordPress plugins)
LiteSpeed Cache is an all-in-one site acceleration plugin for WordPress.LiteSpeed (Web servers)
LiteSpeed is a high-scalability web server.Litespeed Cache (Caching, WordPress plugins)
LiteSpeed Cache is an all-in-one site acceleration plugin for WordPress.Amazon Web Services (PaaS)
Amazon Web Services (AWS) is a comprehensive cloud services platform offering compute power, database storage, content delivery and other functionality.Ubuntu (Operating systems)
Ubuntu is a free and open-source operating system on Linux for the enterprise server, desktop, cloud, and IoT.CDN77 (CDN)
CDN77 is a content delivery network (CDN).Sucuri (CDN, Security)
Sucuri is a cybersecurity company that provides website security solutions and services.PHP (Programming languages)
PHP is a general-purpose scripting language used for web development.Node.js (Programming languages)
Node.js is an open-source, cross-platform, JavaScript runtime environment that executes JavaScript code outside a web browser.Express (Web frameworks, Web servers)
Express is a web application framework for Node.js, released as free and open-source software under the MIT License. It is designed for building web applications and APIs.Alibaba Cloud Object Storage Service (IaaS)
Alibaba Cloud Object Storage Service (OSS) is a cloud-based object storage service provided by Alibaba Cloud, which allows users to store and access large amounts of data in the cloud.Nginx:1.10.3 (Web servers, Reverse proxies)
Nginx is a web server that can also be used as a reverse proxy, load balancer, mail proxy and HTTP cache.DDoS-Guard (Security)
DDoS-Guard is a Russian Internet infrastructure company which provides DDoS protection, content delivery network services, and web hosting services.OpenResty (Web servers)
OpenResty is a web platform based on nginx which can run Lua scripts using its LuaJIT engine.Perl (Programming languages)
Perl is a family of two high-level, general-purpose, interpreted, dynamic programming languages.Angie (Web servers)
Angie is a drop-in replacement for the Nginx web server aiming to extend the functionality of the original version.C (Programming languages)
C is a general-purpose, procedural computer programming language supporting structured programming, lexical variable scope, and recursion, with a static type system.OpenResty:1.21.4.1 (Web servers)
OpenResty is a web platform based on nginx which can run Lua scripts using its LuaJIT engine.Nginx:1.22.1 (Web servers, Reverse proxies)
Nginx is a web server that can also be used as a reverse proxy, load balancer, mail proxy and HTTP cache.Amazon CloudFront (CDN)
Amazon CloudFront is a fast content delivery network (CDN) service that securely delivers data, videos, applications, and APIs to customers globally with low latency, high transfer speeds.PHP:7.0.33 (Programming languages)
PHP is a general-purpose scripting language used for web development.Apache HTTP Server (Web servers)
Apache is a free and open-source cross-platform web server software.Related reports
Network Intrusion Detection Systems
Suricata /w Emerging Threats Pro
| Timestamp | Severity | Source IP | Destination IP | Alert |
|---|---|---|---|---|
| medium | ![]() 172.18.0.22 | ![]() 104.21.43.90 | ETPRO INFO .moe Domain in TLS SNI | |
| low | ![]() 172.18.0.22 | ![]() 8.134.41.213 | ET INFO Observed Alibaba Cloud CDN Domain (aliyuncs .com in TLS SNI) | |
| low | ![]() 172.18.0.22 | ![]() 8.134.41.213 | ET INFO Observed Alibaba Cloud CDN Domain (aliyuncs .com in TLS SNI) |
Threat Detection Systems
| Detection System | Indicator | Verdict | Alert |
|---|---|---|---|
| DNS0 Zero | c.amcdn.top | malicious | Sinkholed |
| Quad9 DNS | awjqxiaokeai.buzz | malicious | Sinkholed |
| DNS0 Zero | awjqxiaokeai.buzz | malicious | Sinkholed |
| Quad9 DNS | www.9188porn.xyz | malicious | Sinkholed |
| DNS0 Zero | www.9188porn.xyz | malicious | Sinkholed |
| Quad9 DNS | img.qianju.cc | malicious | Sinkholed |
| DNS0 Zero | img.qianju.cc | malicious | Sinkholed |
| Quad9 DNS | uenxyaomk.buzz | malicious | Sinkholed |
| DNS0 Zero | uenxyaomk.buzz | malicious | Sinkholed |
| Cloudflare DNS | uenxyaomk.buzz | malicious | Sinkholed |
| Quad9 DNS | haha888.xyz | malicious | Sinkholed |
| DNS0 Zero | haha888.xyz | malicious | Sinkholed |
| DNS0 Zero | www.58g.top | malicious | Sinkholed |
| Quad9 DNS | img.dochka.org | malicious | Sinkholed |
| DNS0 Zero | img.dochka.org | malicious | Sinkholed |
| Quad9 DNS | www.ssnovel.top | malicious | Sinkholed |
| DNS0 Zero | www.ssnovel.top | malicious | Sinkholed |
| DNS0 Zero | cacrz.4jpg.top | malicious | Sinkholed |
| DNS0 Zero | fqjpg4.top | malicious | Sinkholed |
| DNS0 Zero | fixedjs.jtube.top | malicious | Sinkholed |
| DNS0 Zero | jsjs.4jpg.top | malicious | Sinkholed |
| DNS0 Zero | page.phic4.top | malicious | Sinkholed |
| DNS0 Zero | amoviemedia.com | malicious | Sinkholed |
| DNS0 Zero | css.4jpg.top | malicious | Sinkholed |
| Quad9 DNS | akhwbjyshezaxck.buzz | malicious | Sinkholed |
| DNS0 Zero | akhwbjyshezaxck.buzz | malicious | Sinkholed |
| DNS0 Zero | 58g.top | malicious | Sinkholed |
| Quad9 DNS | ajyshedfwer.buzz | malicious | Sinkholed |
| DNS0 Zero | ajyshedfwer.buzz | malicious | Sinkholed |
| Quad9 DNS | 6b75nd.javdove.com | malicious | Sinkholed |
| DNS0 Zero | 6b75nd.javdove.com | malicious | Sinkholed |
JavaScript (282)
| HASH | FROM | Size | First Seen | Last Seen | |
|---|---|---|---|---|---|
| 2badd01f80cd03eb7ffce90487ab3f71 | DocumentWrite | 43 B | 2023-03-07 | 2026-05-24 | |
Introduced by DocumentWrite First Seen 2023-03-07 Last Seen 2026-05-24 Times Seen 2367 Size 43 B (43 bytes) MD5 2badd01f80cd03eb7ffce90487ab3f71 SHA1 1d0af7cc184466c7d86216085ea60242daeb1eb4 Loading... | |||||
| edc24b7d2fc7536422daee6621435edf | DocumentWrite | 55 B | 2024-04-16 | 2026-05-24 | |
Introduced by DocumentWrite First Seen 2024-04-16 Last Seen 2026-05-24 Times Seen 2338 Size 55 B (55 bytes) MD5 edc24b7d2fc7536422daee6621435edf SHA1 71fd4875b509449d820e6a3dd7d83e5f6c31fac8 Loading... | |||||
| 8da66cae5fc09ad0ad54710cd4960dbd | DocumentWrite | 88 B | 2023-03-07 | 2026-05-24 | |
Introduced by DocumentWrite First Seen 2023-03-07 Last Seen 2026-05-24 Times Seen 2437 Size 88 B (88 bytes) MD5 8da66cae5fc09ad0ad54710cd4960dbd SHA1 01ef404d9c252491d6f0cd6900cce145d4b76db1 Loading... | |||||
| 33e50c65bc34e7205dd72147375dd7ee | DocumentWrite | 228 B | 2024-11-18 | 2025-11-13 | |
Introduced by DocumentWrite First Seen 2024-11-18 Last Seen 2025-11-13 Times Seen 682 Size 228 B (228 bytes) MD5 33e50c65bc34e7205dd72147375dd7ee SHA1 45d7704eefa9421415ddfe589dba26be6f3e0a1e Loading... | |||||
| 01dcb251aa87ce0733fea1fc0ae53b1e | DocumentWrite | 29 B | 2025-09-09 | 2025-11-06 | |
Introduced by DocumentWrite First Seen 2025-09-09 Last Seen 2025-11-06 Times Seen 147 Size 29 B (29 bytes) MD5 01dcb251aa87ce0733fea1fc0ae53b1e SHA1 2d5f366d847815daf4dfec72a13666de040e10ae Loading... | |||||
HTTP Transactions (303)
| URL | IP | Response | Size |
|---|



















