Report Overview
Visitedpublic
2025-07-12 11:42:29
Tags
Submit Tags
URL
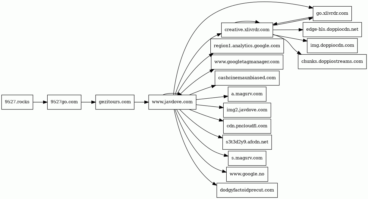
9527.rocks/bxQE5g
Finishing URL
www.javdove.com/?fbuy=bitbucket&comesite=bitbucket&utm_medium=bitbucket&utm_campaign=230523
IP / ASN

172.67.174.75
Title
番号鸽 Jav Dove
Detections
urlquery
0
Network Intrusion Detection
0
Threat Detection Systems
0
Host Summary
| Host | Rank | Registered | First Seen | Last Seen | Sent | Received | IP | Fingerprints |
|---|---|---|---|---|---|---|---|---|
www.javdove.com | unknown | 2018-06-04 | 2018-06-28 | 2025-07-07 | 40 kB | 8.5 MB | ![]() 104.21.74.63 | |
creative.xlivrdr.com | unknown | 2021-06-22 | 2021-07-02 | 2025-07-06 | 36 kB | 660 kB | ![]() 188.114.96.1 | |
cdn.pncloudfl.com | 13313 | 2021-04-20 | 2021-06-07 | 2025-07-08 | 937 B | 1.0 MB | ![]() 172.67.25.161 | |
go.xlivrdr.com | unknown | 2021-06-22 | 2021-07-02 | 2025-07-11 | 5.5 kB | 47 kB | ![]() 104.18.40.50 | |
img.doppiocdn.com | unknown | 2022-02-16 | 2025-02-10 | 2025-07-11 | 9.3 kB | 214 kB | ![]() 104.17.222.114 | |
img2.javdove.com | unknown | 2018-06-04 | 2024-12-07 | 2025-07-07 | 6.3 kB | 194 kB | ![]() 104.21.74.63 | |
edge-hls.doppiocdn.net | unknown | 2022-02-16 | 2023-09-14 | 2025-07-10 | 446 B | 508 B | ![]() 54.240.174.58 | |
s.magsrv.com | unknown | 2023-08-01 | 2023-08-04 | 2025-07-06 | 2.3 kB | 4.4 kB | ![]() 95.211.229.245 | |
9527.rocks | unknown | 2023-03-23 | 2025-07-12 | 2025-07-12 | 485 B | 296 kB | ![]() 104.21.96.79 | |
gezitours.com | unknown | 2025-03-26 | 2025-07-12 | 2025-07-12 | 557 B | 296 kB | ![]() 104.21.19.216 | |
cashcinemaunbiased.com | unknown | 2024-08-28 | 2024-08-28 | 2025-07-05 | 4.2 kB | 172 kB | ![]() 94.242.247.20 | |
dodgyfactoidprecut.com | unknown | 2025-03-26 | 2025-04-22 | 2025-07-08 | 9.6 kB | 516 kB | ![]() 94.242.247.33 | |
s3t3d2y9.afcdn.net | unknown | 2022-06-27 | 2025-05-07 | 2025-07-11 | 550 B | 70 kB | ![]() 95.173.205.15 | |
playhubconnect.com | unknown | 2024-09-25 | 2024-10-01 | 2025-07-12 | 1.5 kB | 2.7 MB | ![]() 104.18.14.39 | |
www.google.no | 25607 | 2001-02-26 | 2012-06-26 | 2025-07-09 | 898 B | 580 B | ![]() 142.250.178.67 | |
a.magsrv.com | unknown | 2023-08-01 | 2023-08-04 | 2025-07-11 | 830 B | 366 kB | ![]() 95.173.205.15 | |
chunks.doppiostreams.com | unknown | 2023-06-23 | 2024-07-05 | 2025-07-05 | 1.1 kB | 902 B | ![]() 188.114.97.1 | |
region1.analytics.google.com | unknown | 1997-09-15 | 2022-03-17 | 2025-07-09 | 2.1 kB | 1.7 kB | ![]() 216.239.32.36 | |
www.googletagmanager.com | 75 | 2011-11-11 | 2012-10-04 | 2025-07-09 | 436 B | 380 kB | ![]() 142.250.74.136 | |
9527go.com | unknown | 2024-07-11 | 2025-07-12 | 2025-07-12 | 485 B | 296 kB | ![]() 188.114.97.1 |
Related reports
Threat Detection Systems
Public InfoSec YARA rules
No alerts detected
OpenPhish
No alerts detected
PhishTank
No alerts detected
Quad9 DNS
No alerts detected
ThreatFox
No alerts detected
JavaScript (35)
No JavaScripts
HTTP Transactions (170)
| URL | IP | Response | Size |
|---|



