Report Overview
Visitedpublic
2026-02-24 18:27:11
Tags
Submit Tags
URL
url8552.raichicago.com/ls/click?upn=u001.KIvLW0WLYdFiDzJPu5Sbs5WCiBNnsw58VWqANuYRATp2z8VTOkRts-2FyX1bIGtjohOEFYNDj5Cw14Ik2J2ydxl2Wv5nplZacug5RaRD2smlWq6XtQW-2B5S7ZOOFosdVMjhXP-2BzxkeHUref16631UsbCgxwhmIpPYCStVyBr9Y9Zf0fQ66x6amuGiuOopCSgLCLNoTJqmGe6omIpzD-2FeCSIfA-3D-3D3ugW_e7ySNRA1c-2BfrXlcadQVQJBjF5GOQGQxpUb4ADrNI0IiVR6v4nf8APcIPERi6PVF23H9ogSXQmp-2FLP8Zc0V8exKf2QtiBDI0U-2FZAHtvOwL8ZqjXf32Hk0-2BFru0Hw3Q42jvucG6PQV9wlRNZTJz1qAPAZ9gKuAxzX30B3bdxnMY87z0xq4Zd5gNQSfH5fOWg2NHaifcQZpPxPsBbHZb-2FXZ8RD82KnsBIQ8ooTukL6kS09cMC-2FxMGos0ZGVbWsBv8w9oeKk3PUOEGt08hf2rtl0VCAmDdg0Ww49deNkeewukPG5PTZ4uuESB-2FmiRsdYzUoJbPudpuzn-2FQiurblnpE2Nc3-2Fb7b7c-2B5CBjnuBpdQpUsA-3D
Finishing URL
raimediainc.com/?utm_campaign=google-analytics-track-email-campaign&utm_medium=email-to-home-page&utm_source=email-marketing-blasts
IP / ASN

3.20.194.73
Title
Start Your Digital Advertising Journey Today | RAI Media Inc
Detections
urlquery
0
Network Intrusion Detection
0
Threat Detection Systems
1
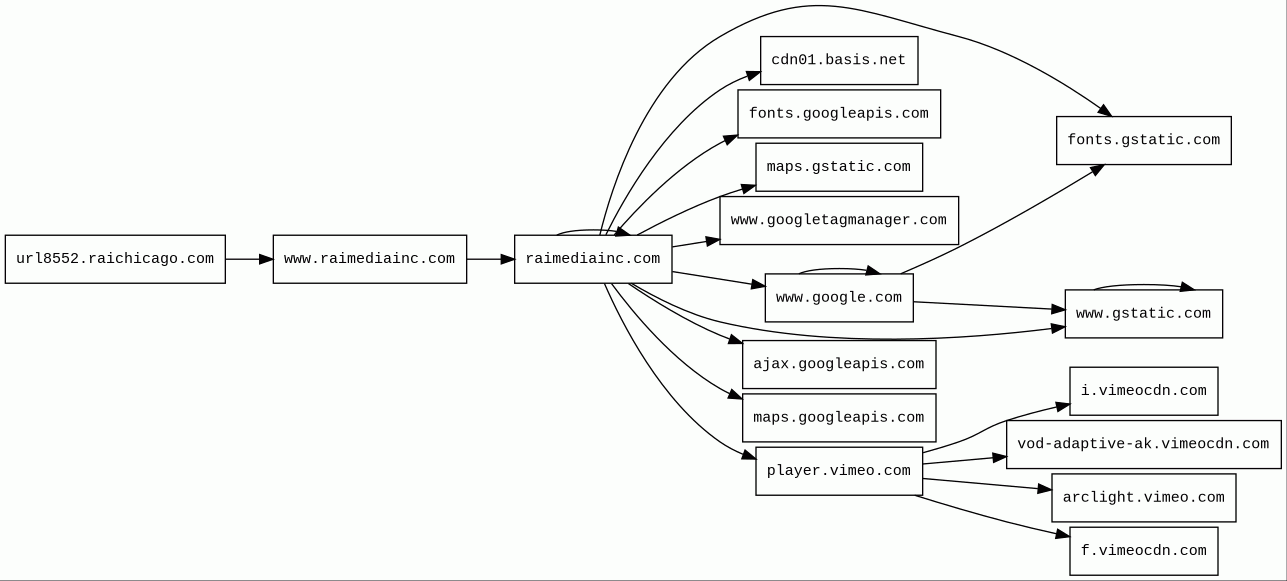
Host Summary
| Host | Rank | Registered | First Seen | Last Seen | Sent | Received | IP | Fingerprints |
|---|---|---|---|---|---|---|---|---|
arclight.vimeo.com | 24414 | 2004-12-15 | 2024-11-18 | 2026-02-23 | 3.8 kB | 1.7 kB | ![]() 34.120.202.204 | |
i.vimeocdn.com | 24258 | 2010-04-21 | 2014-03-27 | 2026-02-23 | 1.0 kB | 30 kB | ![]() 151.101.192.217 | |
maps.googleapis.com 1 alert(s) on this Host | 3442 | 2005-01-25 | 2012-05-22 | 2026-02-22 | 3.6 kB | 1.3 MB | ![]() 216.58.211.10 | |
f.vimeocdn.com | 25524 | 2010-04-21 | 2014-04-09 | 2026-02-18 | 1.8 kB | 1.3 MB | ![]() 151.101.192.217 | |
www.google.com | 22 | 1997-09-15 | 2015-05-10 | 2026-02-22 | 6.2 kB | 118 kB | ![]() 142.251.38.100 | |
url8552.raichicago.com | unknown | 2004-06-09 | 2026-02-23 | 2026-02-23 | 2.2 kB | 706 kB | ![]() 0.0.0.0 | |
cdn01.basis.net | 42884 | 2000-05-15 | 2017-07-10 | 2026-02-19 | 421 B | 6.6 kB | ![]() 23.36.76.154 | |
fonts.googleapis.com | 313 | 2005-01-25 | 2012-05-23 | 2026-02-22 | 917 B | 88 kB | ![]() 216.58.211.10 | |
vod-adaptive-ak.vimeocdn.com | 36736 | 2010-04-21 | 2024-05-07 | 2026-02-18 | 10 kB | 4.6 MB | ![]() 23.214.96.144 | |
www.raimediainc.com | unknown | 2016-06-23 | 2026-02-24 | 2026-02-24 | 603 B | 707 kB | ![]() 107.154.149.88 | |
ajax.googleapis.com | 3691 | 2005-01-25 | 2012-05-22 | 2026-02-22 | 443 B | 14 kB | ![]() 142.251.38.106 | |
raimediainc.com | unknown | 2016-06-23 | 2017-05-12 | 2024-10-27 | 146 kB | 5.7 MB | ![]() 45.60.97.88 | ![]() ![]() |
maps.gstatic.com | unknown | 2008-02-11 | 2012-05-22 | 2026-02-23 | 949 B | 6.6 kB | ![]() 142.251.143.131 | |
player.vimeo.com | 132 | 2004-12-15 | 2013-09-26 | 2026-02-23 | 1.0 kB | 52 kB | ![]() 162.159.138.60 | |
fonts.gstatic.com | unknown | 2008-02-11 | 2014-04-02 | 2026-02-22 | 1.6 kB | 72 kB | ![]() 142.250.178.35 | |
www.googletagmanager.com | 283 | 2011-11-11 | 2012-10-04 | 2026-02-22 | 1.3 kB | 1.3 MB | ![]() 142.251.142.232 | |
www.gstatic.com | 146047 | 2008-02-11 | 2012-05-29 | 2026-02-22 | 3.3 kB | 3.6 MB | ![]() 172.217.20.163 |
Google Cloud CDN (CDN)
Cloud CDN uses Google's global edge network to serve content closer to users.Google Cloud (IaaS)
Google Cloud is a suite of cloud computing services.Varnish (Caching)
Varnish is a reverse caching proxy.Nginx (Web servers, Reverse proxies)
Nginx is a web server that can also be used as a reverse proxy, load balancer, mail proxy and HTTP cache.Apache HTTP Server (Web servers)
Apache is a free and open-source cross-platform web server software.Imperva (Security, CDN)
Imperva is a cyber security software and services company for networking, data, and application security.Elementor:3.35.0 (Page builders, WordPress plugins)
Elementor is a website builder platform for professionals on WordPress.Basis Technologies (Advertising)
Basis Technologies, formerly ‘Centro,’ provides cloud-based workflow automation and business intelligence software for marketing.MySQL (Databases)
MySQL is an open-source relational database management system.Google Analytics (Analytics)
Google Analytics is a free web analytics service that tracks and reports website traffic.jQuery (JavaScript libraries)
jQuery is a JavaScript library which is a free, open-source software designed to simplify HTML DOM tree traversal and manipulation, as well as event handling, CSS animation, and Ajax.Google Tag Manager (Tag managers)
Google Tag Manager is a tag management system (TMS) that allows you to quickly and easily update measurement codes and related code fragments collectively known as tags on your website or mobile app.WordPress:6.9.1 (CMS, Blogs)
WordPress is a free and open-source content management system written in PHP and paired with a MySQL or MariaDB database. Features include a plugin architecture and a template system.Google Font API (Font scripts)
Google Font API is a web service that supports open-source font files that can be used on your web designs.Google Hosted Libraries (CDN)
Google Hosted Libraries is a stable, reliable, high-speed, globally available content distribution network for the most popular, open-source JavaScript libraries.PHP (Programming languages)
PHP is a general-purpose scripting language used for web development.Tippy.js (JavaScript libraries)
Tippy.js is the complete tooltip, popover, dropdown, and menu solution for the web, powered by Popper.Google Maps (Maps)
Google Maps is a web mapping service. It offers satellite imagery, aerial photography, street maps, 360° interactive panoramic views of streets, real-time traffic conditions, and route planning for traveling by foot, car, bicycle and air, or public transportation.jQuery Migrate (JavaScript libraries)
Query Migrate is a javascript library that allows you to preserve the compatibility of your jQuery code developed for versions of jQuery older than 1.9.Font Awesome (Font scripts)
Font Awesome is a font and icon toolkit based on CSS and Less.Popper (Miscellaneous)
Popper is a positioning engine, its purpose is to calculate the position of an element to make it possible to position it near a given reference element.MailOptin (Widgets, WordPress plugins)
WordPress plugin to create email signup forms that convert visitors into subscribers combined with email automation and newsletter features.reCAPTCHA (Security)
reCAPTCHA is a free service from Google that helps protect websites from spam and abuse.Swiper (JavaScript libraries)
Swiper is a JavaScript library that creates modern touch sliders with hardware-accelerated transitions.FancyBox (JavaScript libraries)
FancyBox is a tool for displaying images, html content and multi-media in a Mac-style 'lightbox' that floats overtop of web page.Cloudflare (CDN)
Cloudflare is a web-infrastructure and website-security company, providing content-delivery-network services, DDoS mitigation, Internet security, and distributed domain-name-server services.Cloudflare Bot Management (Security)
Cloudflare bot management solution identifies and mitigates automated traffic to protect websites from bad bots.Amazon S3 (CDN)
Amazon S3 or Amazon Simple Storage Service is a service offered by Amazon Web Services (AWS) that provides object storage through a web service interface.Amazon Web Services (PaaS)
Amazon Web Services (AWS) is a comprehensive cloud services platform offering compute power, database storage, content delivery and other functionality.Related reports
Threat Detection Systems
| Detection System | Indicator | Verdict | Alert |
|---|---|---|---|
| Private YARA rules | maps.googleapis.com/maps-api-v3/api/js/64/1c/common.js | audit | Hunting_JS_WebAssembly |
JavaScript (96)
| HASH | FROM | Size | First Seen | Last Seen | |
|---|---|---|---|---|---|
| 9cf0f3162cd13d194a27dfac9c5c4e73 | DocumentWrite | 90 B | 2024-03-21 | 2026-02-24 | |
Introduced by DocumentWrite First Seen 2024-03-21 Last Seen 2026-02-24 Times Seen 2586 Size 90 B (90 bytes) MD5 9cf0f3162cd13d194a27dfac9c5c4e73 SHA1 ddd52e04aa4a836b1a957c974bb5c9ad2f74b6db Loading... | |||||
HTTP Transactions (229)
| URL | IP | Response | Size |
|---|



