Report Overview
Visitedpublic
2025-05-11 12:42:16
Tags
Submit Tags
URL
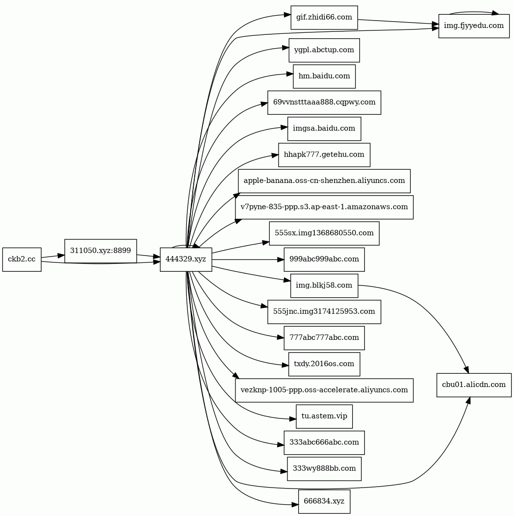
ckb2.cc/
Finishing URL
444329.xyz/
IP / ASN

198.16.60.58
Title
黄色仓库-huangsecangku.net
Detections
urlquery
0
Network Intrusion Detection
0
Threat Detection Systems
0
Host Summary
| Host | Rank | Registered | First Seen | Last Seen | Sent | Received | IP | Fingerprints |
|---|---|---|---|---|---|---|---|---|
cbu01.alicdn.com | 44205 | 2008-06-25 | 2015-04-17 | 2025-05-09 | 1.4 kB | 713 kB | ![]() 163.181.253.194 | |
hhapk777.getehu.com | unknown | 2024-07-01 | 2025-02-25 | 2025-05-08 | 1.8 kB | 759 kB | ![]() 58.218.215.99 | |
img.blkj58.com | unknown | 2021-02-19 | 2024-12-10 | 2025-05-09 | 461 B | 274 kB | ![]() 128.1.52.179 | |
555sx.img1368680550.com | unknown | unknown | No data | No data | 446 B | 433 kB | ![]() 156.243.244.252 | |
gif.zhidi66.com | unknown | 2024-08-29 | 2025-03-27 | 2025-05-08 | 869 B | 608 kB | ![]() 47.242.20.187 | |
311050.xyz | unknown | 2025-04-18 | 2025-05-11 | 2025-05-11 | 532 B | 215 B | ![]() 198.16.60.50 | |
images.537images23.com 1 alert(s) on this Host | unknown | unknown | No data | No data | 450 B | 475 kB | ![]() 154.83.95.216 | |
ygpl.abctup.com | unknown | 2025-05-09 | 2025-05-09 | 2025-05-09 | 436 B | 335 kB | ![]() 104.21.46.65 | |
hm.baidu.com | 8254 | 1999-10-11 | 2012-05-26 | 2025-05-07 | 1.1 kB | 31 kB | ![]() 111.45.11.83 | |
zb.ww57988tc.com | unknown | 2025-04-30 | 2025-05-08 | 2025-05-08 | 439 B | 4.6 MB | ![]() 154.83.95.216 | |
333wy888bb.com | unknown | 2024-11-26 | 2024-12-04 | 2025-04-24 | 454 B | 368 kB | ![]() 104.160.179.228 | |
777abc777abc.com 1 alert(s) on this Host | unknown | 2025-04-11 | 2025-04-16 | 2025-05-10 | 456 B | 795 kB | ![]() 104.160.179.194 | |
xm55511.img9879125675.com | unknown | 2025-04-09 | 2025-05-08 | 2025-05-08 | 452 B | 322 kB | ![]() 156.231.117.216 | |
444329.xyz | unknown | 2025-04-15 | 2025-05-11 | 2025-05-11 | 5.1 kB | 339 kB | ![]() 172.247.166.38 | |
pg555111.img6857783384.com | unknown | 2025-04-09 | 2025-05-08 | 2025-05-08 | 452 B | 762 kB | ![]() 154.83.95.216 | |
999abc999abc.com | unknown | 2025-03-17 | 2025-04-03 | 2025-04-24 | 456 B | 520 kB | ![]() 104.160.179.194 | |
69vvnstttaaa888.cqpwy.com | unknown | 2024-08-24 | 2025-04-26 | 2025-05-09 | 473 B | 245 kB | ![]() 183.60.255.95 | |
imgsa.baidu.com | 139015 | 1999-10-11 | 2017-01-29 | 2025-05-08 | 478 B | 1.4 MB | ![]() 121.14.156.48 | |
ckb2.cc | unknown | 2023-01-29 | 2025-05-11 | 2025-05-11 | 868 B | 552 B | ![]() 198.16.60.58 | |
555jnc.img3174125953.com | unknown | unknown | No data | No data | 446 B | 734 kB | ![]() 198.200.56.161 | |
333abc666abc.com | unknown | 2025-03-17 | 2025-03-27 | 2025-04-24 | 456 B | 528 kB | ![]() 104.160.179.194 | |
img.fjyyedu.com | unknown | 2015-12-30 | 2025-04-16 | 2025-05-08 | 1.6 kB | 1.2 MB | ![]() 123.6.18.119 | |
666834.xyz | unknown | 2022-02-19 | 2022-11-28 | 2025-04-24 | 4.1 kB | 2.5 MB | ![]() 23.224.148.243 | |
v7pyne-835-ppp.s3.ap-east-1.amazonaws.com | unknown | 2005-08-18 | 2025-04-11 | 2025-04-24 | 489 B | 46 kB | ![]() 3.5.238.168 | |
images.835images20.com | unknown | 2024-12-29 | 2024-12-29 | 2025-04-24 | 448 B | 643 kB | ![]() 154.83.95.216 | |
images.40images1.com | unknown | unknown | No data | No data | 446 B | 678 kB | ![]() 154.83.95.216 | |
txdy.2016os.com | unknown | 2016-01-20 | 2025-02-06 | 2025-05-09 | 429 B | 465 kB | ![]() 58.218.215.107 | |
vezknp-1005-ppp.oss-accelerate.aliyuncs.com | unknown | 2012-04-01 | 2025-03-26 | 2025-04-24 | 491 B | 79 kB | ![]() 47.254.187.151 | |
apple-banana.oss-cn-shenzhen.aliyuncs.com | unknown | 2012-04-01 | 2025-01-18 | 2025-04-24 | 455 B | 53 kB | ![]() 112.74.1.166 | |
images.607images.com | unknown | 2025-02-06 | 2025-02-17 | 2025-04-27 | 448 B | 396 kB | ![]() 154.83.95.216 | |
tu.astem.vip | unknown | 2019-12-06 | 2025-05-11 | 2025-05-11 | 440 B | 142 kB | ![]() 90.84.161.22 |
Related reports
Threat Detection Systems
Public InfoSec YARA rules
No alerts detected
OpenPhish
No alerts detected
PhishTank
No alerts detected
Quad9 DNS
| Scan Date | Severity | Indicator | Alert |
|---|---|---|---|
| 2025-05-11 | medium | 777abc777abc.com | Sinkholed |
| 2025-05-11 | medium | 537images23.com | Sinkholed |
ThreatFox
No alerts detected
JavaScript (13)
No JavaScripts
HTTP Transactions (62)
| URL | IP | Response | Size |
|---|









