Report Overview
Visitedpublic
2026-03-04 21:07:15
Tags
Submit Tags
URL
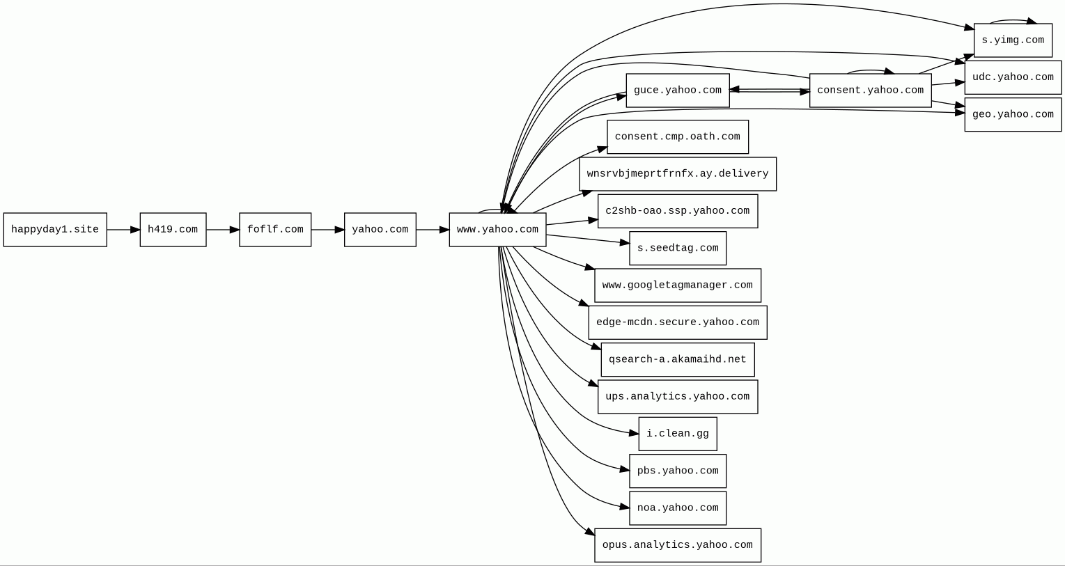
happyday1.site/c3aml6k.php?key=e29a9282694f427964c2&visitor_id=1053167949260529665&cost=0.001600&zoneid=10597778&campaignid=9468388&banner=23749168&browser=safari&os=ios&osversion=ios17&country=NG&language=en&device={device}&user_activity=medium&subzoneId=9&browserVersion=17&adFormat=onclick&zoneType=&carrier=?
Finishing URL
www.yahoo.com/?expires=1772659005&ip=91.90.42.154&md5Ip=MHPj_wwUvMB2rYHKiCFSag&sg=4uBYVZCjEToLWZMcRSP4vg&sgi=eY35idpg5ATFpAH8i-O6gw&sgp=I6AlxL3k4jyTjt_B8ChtUg&sgr=oEK6srRtAywmI_7IUoN14Q&sgt=1772658405&sgu=rDndH1b_o8iRurir8cAJDQ&zdekrIp=WFZeWbTNeuqHz7f_oTNUOQ&guccounter=1
IP / ASN

49.12.173.231
Title
Yahoo | Mail, Weather, Search, Politics, News, Finance, Sports & Videos
Detections
urlquery
0
Network Intrusion Detection
0
Threat Detection Systems
0
Host Summary
| Host | Rank | Registered | First Seen | Last Seen | Sent | Received | IP | Fingerprints |
|---|---|---|---|---|---|---|---|---|
s.yimg.com | 4553 | 1997-05-14 | 2012-05-20 | 2026-03-02 | 40 kB | 3.6 MB | ![]() 87.248.119.252 | |
opus.analytics.yahoo.com | 25593 | 1995-01-18 | 2019-06-04 | 2026-03-01 | 5.6 kB | 15 kB | ![]() 52.84.50.119 | |
geo.yahoo.com | 8380 | 1995-01-18 | 2012-05-25 | 2026-03-01 | 23 kB | 3.8 kB | ![]() 188.125.72.139 | ![]() |
www.googletagmanager.com | 283 | 2011-11-11 | 2012-10-04 | 2026-03-01 | 434 B | 469 kB | ![]() 172.217.19.232 | |
foflf.com | 86864 | 2020-03-14 | 2025-05-21 | 2026-03-01 | 669 B | 98 kB | ![]() 172.64.154.96 | |
noa.yahoo.com | 18745 | 1995-01-18 | 2023-09-19 | 2026-03-01 | 67 kB | 14 kB | ![]() 188.125.72.139 | ![]() |
c2shb-oao.ssp.yahoo.com | 19669 | 1995-01-18 | 2023-08-09 | 2026-03-01 | 24 kB | 7.1 kB | ![]() 54.247.59.118 | |
edge-mcdn.secure.yahoo.com | 67381 | 1995-01-18 | 2019-03-13 | 2026-03-02 | 2.6 kB | 9.4 kB | ![]() 188.125.94.204 | |
consent.cmp.oath.com | 25512 | 1996-02-24 | 2018-04-13 | 2026-03-01 | 427 B | 264 kB | ![]() 3.164.230.35 | |
i.clean.gg | 10789 | 2018-04-01 | 2018-05-23 | 2026-02-27 | 994 B | 1.0 kB | ![]() 34.95.69.49 | |
h419.com | 618499 | 2023-02-08 | 2025-04-26 | 2026-03-03 | 530 B | 98 kB | ![]() 172.64.154.96 | |
yahoo.com | 64 | 1995-01-18 | 2012-05-21 | 2026-03-01 | 722 B | 97 kB | ![]() 98.137.11.164 | |
consent.yahoo.com | 12070 | 1995-01-18 | 2019-02-20 | 2026-02-26 | 3.4 kB | 1.6 MB | ![]() 52.30.58.110 | |
qsearch-a.akamaihd.net | 13022 | 2009-09-14 | 2014-02-27 | 2026-02-27 | 972 B | 296 B | ![]() 23.214.96.146 | |
wnsrvbjmeprtfrnfx.ay.delivery | 25334 | 2020-06-05 | 2024-08-01 | 2026-03-02 | 472 B | 463 kB | ![]() 104.21.41.177 | |
pbs.yahoo.com | 5845 | 1995-01-18 | 2024-03-14 | 2026-02-27 | 4.1 kB | 37 kB | ![]() 188.125.94.204 | ![]() |
www.yahoo.com | 1472 | 1995-01-18 | 2012-05-20 | 2026-02-26 | 51 kB | 2.7 MB | ![]() 188.125.94.204 | ![]() ![]() |
s.seedtag.com | 6731 | 2013-09-04 | 2018-07-02 | 2026-02-27 | 484 B | 602 B | ![]() 104.16.55.62 | |
ups.analytics.yahoo.com | 4136 | 1995-01-18 | 2019-05-09 | 2026-02-28 | 12 kB | 2.6 kB | ![]() 188.125.94.204 | |
happyday1.site | 112173 | 2025-04-13 | 2025-04-21 | 2026-02-23 | 780 B | 97 kB | ![]() 49.12.173.231 | |
guce.yahoo.com | 23222 | 1995-01-18 | 2018-03-16 | 2026-02-27 | 3.4 kB | 1.6 MB | ![]() 54.154.75.87 | |
udc.yahoo.com | 20752 | 1995-01-18 | 2017-01-30 | 2026-02-25 | 20 kB | 5.3 kB | ![]() 188.125.72.139 | ![]() |
Apache Traffic Server (Web servers)
Apache Traffic Server is an open-source caching and proxying server that serves as an HTTP/1.1 and HTTP/2 reverse proxy with caching capabilities, load balancing, request routing, SSL termination, and support for advanced HTTP features.Amazon Web Services (PaaS)
Amazon Web Services (AWS) is a comprehensive cloud services platform offering compute power, database storage, content delivery and other functionality.Amazon CloudFront (CDN)
Amazon CloudFront is a fast content delivery network (CDN) service that securely delivers data, videos, applications, and APIs to customers globally with low latency, high transfer speeds.Amazon S3 (CDN)
Amazon S3 or Amazon Simple Storage Service is a service offered by Amazon Web Services (AWS) that provides object storage through a web service interface.Envoy (Reverse proxies)
Envoy is an open-source edge and service proxy, designed for cloud-native applications.Cloudflare (CDN)
Cloudflare is a web-infrastructure and website-security company, providing content-delivery-network services, DDoS mitigation, Internet security, and distributed domain-name-server services.Google Cloud (IaaS)
Google Cloud is a suite of cloud computing services.Nginx:1.29.0 (Web servers, Reverse proxies)
Nginx is a web server that can also be used as a reverse proxy, load balancer, mail proxy and HTTP cache.Google Cloud CDN (CDN)
Cloud CDN uses Google's global edge network to serve content closer to users.Express (Web frameworks, Web servers)
Express is a web application framework for Node.js, released as free and open-source software under the MIT License. It is designed for building web applications and APIs.Node.js (Programming languages)
Node.js is an open-source, cross-platform, JavaScript runtime environment that executes JavaScript code outside a web browser.Lightbox (JavaScript libraries)
Lightbox is small javascript library used to overlay images on top of the current page.Related reports
Threat Detection Systems
No alerts detected
JavaScript (53)
| HASH | FROM | Size | First Seen | Last Seen | |
|---|---|---|---|---|---|
| efd7a68b9d1673901985c18396dfb55b | DocumentWrite | 79 B | 2023-05-07 | 2026-03-04 | |
Introduced by DocumentWrite First Seen 2023-05-07 Last Seen 2026-03-04 Times Seen 3180 Size 79 B (79 bytes) MD5 efd7a68b9d1673901985c18396dfb55b SHA1 d12b4a7c36c6f1ed2a02b8e18e8387bfe1eb4052 Loading... | |||||
| f315f5f2c187a05af1ace62d5f6aa477 | DocumentWrite | 54 B | 2023-03-07 | 2026-03-04 | |
Introduced by DocumentWrite First Seen 2023-03-07 Last Seen 2026-03-04 Times Seen 31384 Size 54 B (54 bytes) MD5 f315f5f2c187a05af1ace62d5f6aa477 SHA1 47d77a2a1665cb6202028ecd89b50920287d9148 Loading... | |||||
HTTP Transactions (193)
| URL | IP | Response | Size |
|---|






