Report Overview
Visitedpublic
2026-04-09 12:08:20
Tags
Submit Tags
URL
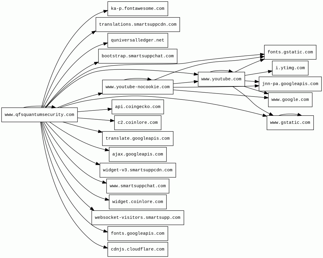
www.qfsquantumsecurity.com/
Finishing URL
www.qfsquantumsecurity.com/
IP / ASN

198.251.81.49
Title
Quantum Financial System : Most Secure Crypto Ledger
Detections
urlquery
0
Network Intrusion Detection
0
Threat Detection Systems
3
Host Summary
| Host | Rank | Registered | First Seen | Last Seen | Sent | Received | IP | Fingerprints |
|---|---|---|---|---|---|---|---|---|
www.google.com | 22 | 1997-09-15 | 2015-05-10 | 2026-04-05 | 919 B | 126 kB | ![]() 142.251.157.119 | |
jnn-pa.googleapis.com | 1579 | 2005-01-25 | 2021-11-16 | 2026-04-06 | 2.4 kB | 2.3 kB | ![]() 142.250.178.74 | |
api.coingecko.com | 442226 | 2014-03-26 | 2018-05-18 | 2026-04-03 | 1.2 kB | 3.3 kB | ![]() 172.66.172.219 | |
translations.smartsuppcdn.com | 560346 | 2018-11-20 | 2022-11-04 | 2026-04-09 | 512 B | 7.7 kB | ![]() 185.76.9.27 | ![]() |
fonts.googleapis.com | 313 | 2005-01-25 | 2012-05-23 | 2026-04-05 | 509 B | 22 kB | ![]() 142.251.38.106 | |
ka-p.fontawesome.com | 22175 | 2012-10-18 | 2019-12-16 | 2026-04-06 | 1.0 kB | 586 B | ![]() 104.18.40.68 | |
ajax.googleapis.com | 3691 | 2005-01-25 | 2012-05-22 | 2026-04-05 | 455 B | 73 kB | ![]() 192.178.25.10 | |
bootstrap.smartsuppchat.com | 425291 | 2014-02-02 | 2018-01-29 | 2026-04-09 | 545 B | 1.6 kB | ![]() 18.193.21.76 | |
widget-v3.smartsuppcdn.com | 532262 | 2018-11-20 | 2022-10-03 | 2026-04-09 | 1.4 kB | 325 kB | ![]() 185.76.9.11 | ![]() |
fonts.gstatic.com | unknown | 2008-02-11 | 2014-04-02 | 2026-04-05 | 5.0 kB | 368 kB | ![]() 172.217.19.227 | |
quniversalledger.net | unknown | unknown | 2026-04-09 | 2026-04-09 | 450 B | 0 B | ![]() 0.0.0.0 | |
widget.coinlore.com | unknown | 2016-10-04 | 2019-07-14 | 2026-03-23 | 497 B | 1.1 kB | ![]() 104.26.0.30 | |
websocket-visitors.smartsupp.com | 411464 | 2012-08-25 | 2021-07-12 | 2026-04-09 | 615 B | 224 B | ![]() 3.122.30.117 | |
www.qfsquantumsecurity.com 70 alert(s) on this Host | unknown | 2026-02-03 | 2026-02-05 | 2026-02-05 | 36 kB | 2.4 MB | ![]() 198.251.81.49 | ![]() ![]() |
www.gstatic.com | 146047 | 2008-02-11 | 2012-05-29 | 2026-04-05 | 2.1 kB | 29 kB | ![]() 172.217.20.163 | |
www.youtube.com 1 alert(s) on this Host | 286 | 2005-02-15 | 2013-04-13 | 2026-04-06 | 8.0 kB | 5.0 MB | ![]() 172.217.19.238 | ![]() |
i.ytimg.com | 436 | 2007-12-11 | 2012-10-03 | 2026-04-06 | 453 B | 78 kB | ![]() 142.250.178.118 | |
c2.coinlore.com | unknown | 2016-10-04 | 2018-11-08 | 2026-03-23 | 451 B | 4.7 kB | ![]() 104.26.0.30 | |
cdnjs.cloudflare.com | 1222 | 2009-02-17 | 2012-05-23 | 2026-04-05 | 1.6 kB | 365 kB | ![]() 104.17.24.14 | |
www.smartsuppchat.com | 491650 | 2014-02-02 | 2017-01-30 | 2026-04-09 | 431 B | 18 kB | ![]() 185.76.9.12 | ![]() |
translate.googleapis.com | 6317 | 2005-01-25 | 2012-05-31 | 2026-04-06 | 2.3 kB | 440 kB | ![]() 142.250.178.74 | |
www.youtube-nocookie.com 1 alert(s) on this Host | 20734 | 2009-01-23 | 2012-05-31 | 2026-04-08 | 6.6 kB | 2.2 MB | ![]() 172.217.19.238 | ![]() |
Cloudflare (CDN)
Cloudflare is a web-infrastructure and website-security company, providing content-delivery-network services, DDoS mitigation, Internet security, and distributed domain-name-server services.CDN77 (CDN)
CDN77 is a content delivery network (CDN).LiteSpeed (Web servers)
LiteSpeed is a high-scalability web server.cdnjs (CDN)
cdnjs is a free distributed JS library delivery service.AB Tasty (A/B Testing)
AB Tasty is a customer experience optimisation company. AB Tasty offers AI-driven experimentation, personalisation, and product optimisation platforms for user testing.WPML:4.6.3 (WordPress plugins, Translation)
WPML plugin makes it possible to build and run fully multilingual WordPress sites.Font Awesome (Font scripts)
Font Awesome is a font and icon toolkit based on CSS and Less.YouTube (Video players)
YouTube is a video sharing service where users can create their own profile, upload videos, watch, like and comment on other videos.WordPress (CMS, Blogs)
WordPress is a free and open-source content management system written in PHP and paired with a MySQL or MariaDB database. Features include a plugin architecture and a template system.jQuery (JavaScript libraries)
jQuery is a JavaScript library which is a free, open-source software designed to simplify HTML DOM tree traversal and manipulation, as well as event handling, CSS animation, and Ajax.OneTrust (Cookie compliance)
OneTrust is a cloud-based data privacy management compliance platform.Google Tag Manager (Tag managers)
Google Tag Manager is a tag management system (TMS) that allows you to quickly and easily update measurement codes and related code fragments collectively known as tags on your website or mobile app.Yoast SEO:20.8 (SEO, WordPress plugins)
Yoast SEO is a search engine optimisation plugin for WordPress and other platforms.Apache Traffic Server (Web servers)
Apache Traffic Server is an open-source caching and proxying server that serves as an HTTP/1.1 and HTTP/2 reverse proxy with caching capabilities, load balancing, request routing, SSL termination, and support for advanced HTTP features.Related reports
Threat Detection Systems
| Detection System | Indicator | Verdict | Alert |
|---|---|---|---|
| Private YARA rules | www.youtube.com/s/player/2430d1b0/player_embed_es6.vflset/en_US/base.js | audit | Hunting_JS_WebAssembly |
| Private YARA rules | www.youtube-nocookie.com/s/player/2430d1b0/player_embed_es6.vflset/en_US/base.js | audit | Hunting_JS_WebAssembly |
| DNS4EU | www.qfsquantumsecurity.com | malicious | Sinkholed |
JavaScript (256)
No JavaScripts
HTTP Transactions (134)
| URL | IP | Response | Size |
|---|





