Report Overview
Visitedpublic
2025-10-29 15:11:22
Tags
Submit Tags
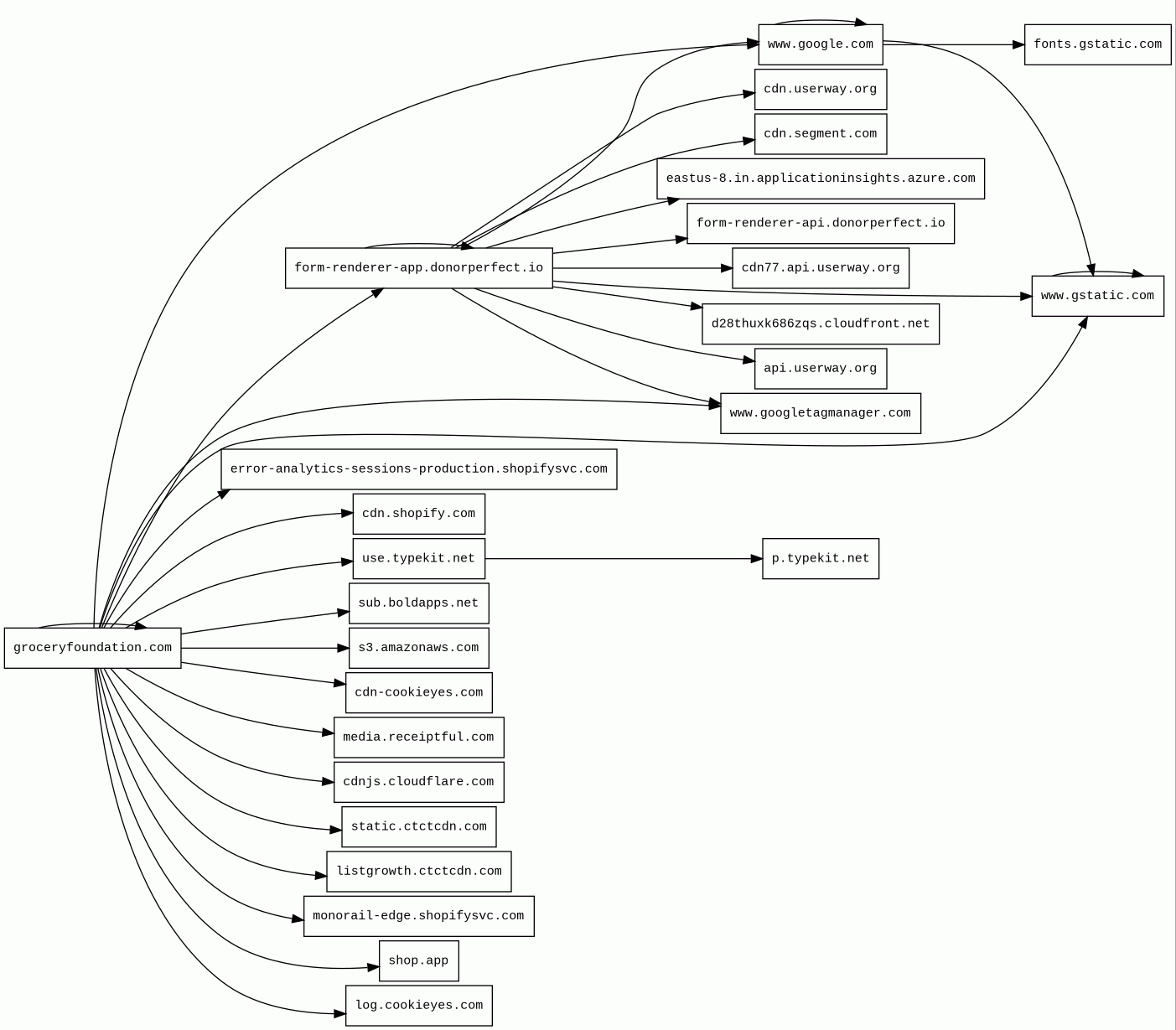
URL
groceryfoundation.com/
Finishing URL
groceryfoundation.com/
IP / ASN

23.227.38.32
Title
The Grocery Foundation – groceryfoundation.com
Detections
urlquery
0
Network Intrusion Detection
0
Threat Detection Systems
0
Host Summary
| Host | Rank | Registered | First Seen | Last Seen | Sent | Received | IP | Fingerprints |
|---|---|---|---|---|---|---|---|---|
cdn.userway.org | 24688 | 2016-07-10 | 2018-03-28 | 2025-10-26 | 6.0 kB | 2.8 MB | ![]() 185.76.9.27 | ![]() |
groceryfoundation.com | unknown | 2007-10-30 | 2025-10-29 | 2025-10-29 | 45 kB | 2.0 MB | ![]() 23.227.38.32 | ![]() ![]() |
form-renderer-app.donorperfect.io | 4791135 | 2018-11-15 | 2022-06-17 | 2025-10-22 | 20 kB | 2.5 MB | ![]() 104.18.4.2 | |
eastus-8.in.applicationinsights.azure.com | 24427 | 1994-10-25 | 2021-12-08 | 2025-10-27 | 2.3 kB | 1.5 kB | ![]() 52.179.73.34 | |
static.ctctcdn.com | 85621 | 2012-09-21 | 2013-10-29 | 2025-10-27 | 2.5 kB | 1.1 MB | ![]() 172.64.147.103 | |
s3.amazonaws.com | 1245 | 2005-08-18 | 2020-05-13 | 2025-10-27 | 910 B | 532 B | ![]() 52.216.238.45 | |
listgrowth.ctctcdn.com | 109377 | 2012-09-21 | 2017-10-31 | 2025-10-27 | 492 B | 11 kB | ![]() 3.167.2.41 | |
cdn.segment.com | 9348 | 1998-07-06 | 2014-04-11 | 2025-10-27 | 2.5 kB | 322 kB | ![]() 3.167.6.134 | |
cdn.shopify.com | 3587 | 2005-03-11 | 2012-06-22 | 2025-10-26 | 3.1 kB | 2.0 MB | ![]() 23.227.39.200 | |
error-analytics-sessions-production.shopifysvc.com | 24150 | 2017-09-29 | 2024-12-03 | 2025-10-26 | 2.6 kB | 2.2 kB | ![]() 34.73.251.59 | ![]() |
sub.boldapps.net | 421697 | 2012-12-14 | 2019-07-05 | 2025-10-27 | 1.4 kB | 1.3 MB | ![]() 104.17.2.182 | |
form-renderer-api.donorperfect.io | unknown | 2018-11-15 | 2022-08-16 | 2025-10-08 | 1.8 kB | 1.6 kB | ![]() 104.18.4.2 | |
shop.app | 3567 | 2018-05-01 | 2020-04-15 | 2025-10-26 | 954 B | 5.5 kB | ![]() 185.146.173.20 | |
cdn77.api.userway.org | 44819 | 2016-07-10 | 2023-11-14 | 2025-10-27 | 2.2 kB | 1.6 kB | ![]() 185.76.9.11 | ![]() |
www.gstatic.com | 146047 | 2008-02-11 | 2012-05-29 | 2025-10-26 | 8.7 kB | 8.5 MB | ![]() 142.250.178.67 | |
fonts.gstatic.com | unknown | 2008-02-11 | 2014-04-02 | 2025-10-26 | 6.3 kB | 195 kB | ![]() 142.250.74.35 | |
use.typekit.net | 4054 | 2010-08-02 | 2012-07-05 | 2025-10-26 | 2.9 kB | 127 kB | ![]() 23.36.77.115 | |
www.googletagmanager.com | 283 | 2011-11-11 | 2012-10-04 | 2025-10-26 | 1.8 kB | 1.4 MB | ![]() 142.250.74.168 | |
media.receiptful.com | 1923378 | 2014-04-23 | 2015-02-03 | 2025-10-27 | 433 B | 46 kB | ![]() 54.240.174.110 | |
p.typekit.net | 4638 | 2010-08-02 | 2012-05-23 | 2025-10-26 | 515 B | 340 B | ![]() 23.36.77.57 | |
cdn-cookieyes.com | 9847 | 2020-04-22 | 2020-04-26 | 2025-10-27 | 4.3 kB | 125 kB | ![]() 104.18.19.62 | |
cdnjs.cloudflare.com | 1222 | 2009-02-17 | 2012-05-23 | 2025-10-26 | 462 B | 18 kB | ![]() 104.17.25.14 | |
api.userway.org | 24639 | 2016-07-10 | 2019-12-30 | 2025-10-26 | 2.2 kB | 4.3 kB | ![]() 52.35.42.57 | |
monorail-edge.shopifysvc.com | 11124 | 2017-09-29 | 2019-08-29 | 2025-10-26 | 502 B | 1.2 kB | ![]() 34.120.87.25 | |
log.cookieyes.com | 39345 | 2018-06-03 | 2022-05-25 | 2025-10-27 | 542 B | 253 B | ![]() 166.117.27.6 | |
d28thuxk686zqs.cloudfront.net | unknown | 2008-04-25 | 2022-08-16 | 2025-10-08 | 585 B | 96 kB | ![]() 54.230.245.42 | |
www.google.com | 22 | 1997-09-15 | 2015-05-10 | 2025-10-26 | 10 kB | 465 kB | ![]() 142.250.74.100 |
CDN77 (CDN)
CDN77 is a content delivery network (CDN).Amazon CloudFront (CDN)
Amazon CloudFront is a fast content delivery network (CDN) service that securely delivers data, videos, applications, and APIs to customers globally with low latency, high transfer speeds.Amazon Web Services (PaaS)
Amazon Web Services (AWS) is a comprehensive cloud services platform offering compute power, database storage, content delivery and other functionality.Cloudflare (CDN)
Cloudflare is a web-infrastructure and website-security company, providing content-delivery-network services, DDoS mitigation, Internet security, and distributed domain-name-server services.Shopify (Ecommerce, CMS)
Shopify is a subscription-based software that allows anyone to set up an online store and sell their products. Shopify store owners can also sell in physical locations using Shopify POS, a point-of-sale app and accompanying hardware.CookieYes (Cookie compliance)
Google Analytics (Analytics)
Google Analytics is a free web analytics service that tracks and reports website traffic.Constant Contact (Marketing automation, Email)
Constant Contact is a marketing automation and email marketing solution.Adobe Fonts (Font scripts)
Adobe Fonts is a web-based service providing access to a vast library of high-quality fonts for web and print design.Amazon S3 (CDN)
Amazon S3 or Amazon Simple Storage Service is a service offered by Amazon Web Services (AWS) that provides object storage through a web service interface.ZURB Foundation (UI frameworks)
Zurb Foundation is used to prototype in the browser. Allows rapid creation of websites or applications while leveraging mobile and responsive technology. The front end framework is the collection of HTML, CSS, and Javascript containing design patterns.Typekit (Font scripts)
Typekit is an online service which offers a subscription library of fonts.Google Tag Manager (Tag managers)
Google Tag Manager is a tag management system (TMS) that allows you to quickly and easily update measurement codes and related code fragments collectively known as tags on your website or mobile app.Node.js (Programming languages)
Node.js is an open-source, cross-platform, JavaScript runtime environment that executes JavaScript code outside a web browser.Cloudflare Bot Management (Security)
Cloudflare bot management solution identifies and mitigates automated traffic to protect websites from bad bots.Express (Web frameworks, Web servers)
Express is a web application framework for Node.js, released as free and open-source software under the MIT License. It is designed for building web applications and APIs.Microsoft HTTPAPI:2.0 (Web servers)
Microsoft HTTPAPI is a kernel-mode HTTP driver in the Windows operating system responsible for handling HTTP requests and responses with efficiency, scalability, and security.Envoy (Reverse proxies)
Envoy is an open-source edge and service proxy, designed for cloud-native applications.Google Cloud (IaaS)
Google Cloud is a suite of cloud computing services.Google Cloud CDN (CDN)
Cloud CDN uses Google's global edge network to serve content closer to users.PayPal (Payment processors)
PayPal is an online payments system that supports online money transfers and serves as an electronic alternative to traditional paper methods like checks and money orders.hCaptcha (Security)
hCaptcha is an anti-bot solution that protects user privacy and rewards websites.Nginx (Web servers, Reverse proxies)
Nginx is a web server that can also be used as a reverse proxy, load balancer, mail proxy and HTTP cache.Related reports
Threat Detection Systems
No alerts detected
JavaScript (120)
No JavaScripts
HTTP Transactions (188)
| URL | IP | Response | Size |
|---|







