Report Overview
Visitedpublic
2026-04-03 18:59:26
Tags
Submit Tags
URL
et.smart-p-box.com/e/c/ec2Ken?referCode=prod_ec26627FcjlMe&shortLink=cGwmU&longLink=H4sIAAAAAAAA_2SOT08DIRBHv83e1l0of4oJMfGknr03BKgQHQeZIcZvb9Bemh7nzXvJrzA3ut82LjkinH-oYGe6iwhb65hGZNr-HitxzxzL-m-s35XL2jC-Z6aHi_qcvDC73bUVWjmhtBG7klIedqX1Qjh6zL4gL9ROMUAL9e3TG-GsPU4EOdUBPkOoH_O-BAShcxtUlsFw0012FU5wUxZkajgHvhyeHs-YX_vXQulUk7fauaM0QjknjZH2NwAA__8pAD-GEgEAAA==&ecSource=ec2&referId=7599826149926627/1/010e019d5365f098-5902f0a2-d6d4-4617-b0a3-b669e4f7fb5c-000000/s0yd3zxWRjmMPYf3pceKHK7RSac=257
Finishing URL
thecomfyshorts.com/products/comfy-stretch-shorts-with-pockets?productId=16070571549145610422230455&source=hot&sp_campaign=619778&sp_medium=email&sp_source=smartpush&utm_campaign=619778&utm_medium=email&utm_source=smartpush&hotspotId=J3HBfoeTrq&sd_id=7599826149926627
IP / ASN

54.251.115.27
Title
Comfy Stretch Shorts with Pockets for Everyday Wear – The Comfy Shorts
Detections
urlquery
0
Network Intrusion Detection
21
Threat Detection Systems
0
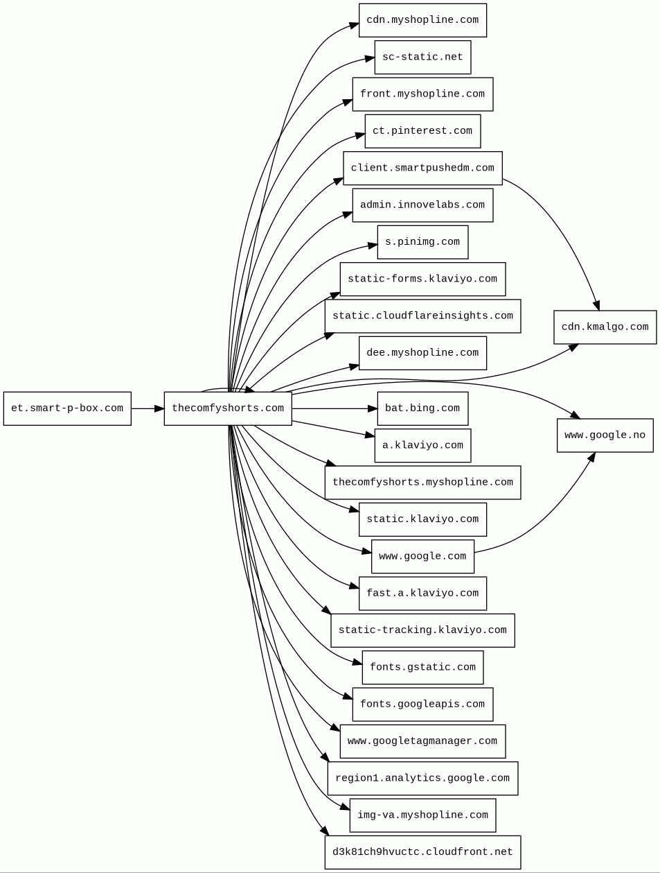
Host Summary
| Host | Rank | Registered | First Seen | Last Seen | Sent | Received | IP | Fingerprints |
|---|---|---|---|---|---|---|---|---|
static-forms.klaviyo.com | 21447 | 2012-03-29 | 2021-05-06 | 2026-03-30 | 478 B | 24 kB | ![]() 151.101.194.133 | |
img-va.myshopline.com | 236727 | 2015-04-11 | 2021-09-09 | 2026-04-02 | 10 kB | 415 kB | ![]() 52.84.50.90 | |
thecomfyshorts.com | 1520886 | 2019-04-29 | 2025-03-06 | 2025-03-06 | 230 kB | 2.8 MB | ![]() 104.17.232.29 | |
admin.innovelabs.com | 368859 | 2021-09-14 | 2021-10-18 | 2026-04-02 | 2.6 kB | 1.7 kB | ![]() 54.175.203.63 | |
fonts.googleapis.com | 313 | 2005-01-25 | 2012-05-23 | 2026-03-29 | 1.2 kB | 63 kB | ![]() 142.250.178.42 | |
dee.myshopline.com | 371513 | 2015-04-11 | 2025-04-25 | 2026-04-02 | 914 B | 300 kB | ![]() 52.84.50.28 | |
static.klaviyo.com | 17868 | 2012-03-29 | 2018-04-18 | 2026-03-30 | 12 kB | 721 kB | ![]() 151.101.2.133 | |
fast.a.klaviyo.com | 22057 | 2012-03-29 | 2018-04-18 | 2026-04-01 | 500 B | 2.1 kB | ![]() 151.101.66.133 | |
fonts.gstatic.com | unknown | 2008-02-11 | 2014-04-02 | 2026-03-29 | 1.2 kB | 64 kB | ![]() 172.217.19.227 | |
www.googletagmanager.com | 283 | 2011-11-11 | 2012-10-04 | 2026-03-29 | 1.8 kB | 2.0 MB | ![]() 142.250.178.104 | |
region1.analytics.google.com | 22257 | 1997-09-15 | 2022-03-17 | 2026-03-29 | 2.8 kB | 1.7 kB | ![]() 216.239.34.36 | |
static.cloudflareinsights.com | 4073 | 2019-08-30 | 2019-09-24 | 2026-03-29 | 514 B | 32 kB | ![]() 104.16.79.73 | |
sc-static.net | 3142 | 2017-03-16 | 2017-09-05 | 2026-04-01 | 419 B | 59 kB | ![]() 3.163.248.4 | |
thecomfyshorts.myshopline.com | unknown | 2015-04-11 | 2026-04-03 | 2026-04-03 | 1.4 kB | 27 kB | ![]() 172.64.151.240 | |
www.google.com | 22 | 1997-09-15 | 2015-05-10 | 2026-03-29 | 19 kB | 18 kB | ![]() 142.251.150.119 | |
www.google.no | 92680 | 2001-02-26 | 2012-06-26 | 2026-03-29 | 11 kB | 5.5 kB | ![]() 142.250.178.67 | |
client.smartpushedm.com | 377025 | 2022-09-20 | 2023-09-15 | 2026-03-31 | 2.8 kB | 258 kB | ![]() 54.251.115.27 | |
cdn.myshopline.com | 261722 | 2015-04-11 | 2021-05-26 | 2026-04-03 | 1.6 kB | 12 kB | ![]() 52.84.50.39 | |
bat.bing.com | 2924 | 1996-01-29 | 2014-04-08 | 2026-03-30 | 3.0 kB | 63 kB | ![]() 150.171.27.10 | |
et.smart-p-box.com | unknown | 2021-10-15 | 2024-01-27 | 2026-02-28 | 957 B | 908 kB | ![]() 54.251.115.27 | |
cdn.kmalgo.com | 359974 | 2020-07-17 | 2023-02-21 | 2026-04-02 | 2.4 kB | 452 kB | ![]() 3.167.2.49 | |
front.myshopline.com | unknown | 2015-04-11 | 2025-12-12 | 2026-04-02 | 27 kB | 1.5 MB | ![]() 52.84.50.90 | |
ct.pinterest.com | 5144 | 2009-11-26 | 2015-03-12 | 2026-03-30 | 6.5 kB | 7.1 kB | ![]() 151.101.128.84 | ![]() |
d3k81ch9hvuctc.cloudfront.net | unknown | 2008-04-25 | 2016-02-04 | 2026-04-01 | 504 B | 18 kB | ![]() 52.84.50.10 | |
static-tracking.klaviyo.com | 20795 | 2012-03-29 | 2021-12-02 | 2026-03-30 | 3.7 kB | 87 kB | ![]() 151.101.66.133 | |
a.klaviyo.com | 20004 | 2012-03-29 | 2013-06-03 | 2026-03-30 | 2.7 kB | 5.0 kB | ![]() 172.64.147.119 | ![]() |
s.pinimg.com | 5793 | 2010-05-29 | 2017-01-13 | 2026-03-30 | 841 B | 117 kB | ![]() 151.101.128.84 |
Amazon S3 (CDN)
Amazon S3 or Amazon Simple Storage Service is a service offered by Amazon Web Services (AWS) that provides object storage through a web service interface.Amazon Web Services (PaaS)
Amazon Web Services (AWS) is a comprehensive cloud services platform offering compute power, database storage, content delivery and other functionality.Varnish (Caching)
Varnish is a reverse caching proxy.Alibaba Cloud Object Storage Service (IaaS)
Alibaba Cloud Object Storage Service (OSS) is a cloud-based object storage service provided by Alibaba Cloud, which allows users to store and access large amounts of data in the cloud.Amazon CloudFront (CDN)
Amazon CloudFront is a fast content delivery network (CDN) service that securely delivers data, videos, applications, and APIs to customers globally with low latency, high transfer speeds.Cloudflare (CDN)
Cloudflare is a web-infrastructure and website-security company, providing content-delivery-network services, DDoS mitigation, Internet security, and distributed domain-name-server services.Cloudflare Browser Insights (Analytics, RUM)
Cloudflare Browser Insights is a tool that measures the performance of websites from the perspective of users.Klaviyo (Marketing automation)
Klaviyo is an email and SMS marketing platform for online businesses.Apache APISIX (Web servers)
Apache APISIX is an open-source, cloud-native API gateway developed by the Apache Software Foundation. It provides a scalable and high-performance solution for managing and securing API traffic.Nginx (Web servers, Reverse proxies)
Nginx is a web server that can also be used as a reverse proxy, load balancer, mail proxy and HTTP cache.Cloudflare Bot Management (Security)
Cloudflare bot management solution identifies and mitigates automated traffic to protect websites from bad bots.Envoy (Reverse proxies)
Envoy is an open-source edge and service proxy, designed for cloud-native applications.Related reports
Network Intrusion Detection Systems
Suricata /w Emerging Threats Pro
Threat Detection Systems
No alerts detected
JavaScript (159)
No JavaScripts
HTTP Transactions (277)
| URL | IP | Response | Size |
|---|





