Report Overview
Visitedpublic
2026-03-11 17:05:13
Tags
Submit Tags
URL
hallgrimskirkja.is/
Finishing URL
www.hallgrimskirkja.is/
IP / ASN

18.197.248.23
Title
Hallgrímskirkja
Detections
urlquery
0
Network Intrusion Detection
0
Threat Detection Systems
1
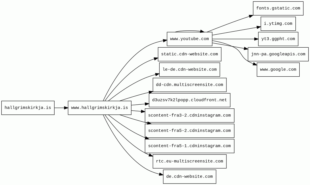
Host Summary
| Host | Rank | Registered | First Seen | Last Seen | Sent | Received | IP | Fingerprints |
|---|---|---|---|---|---|---|---|---|
i.ytimg.com | 436 | 2007-12-11 | 2012-10-03 | 2026-03-09 | 2.2 kB | 122 kB | ![]() 192.178.203.119 | |
hallgrimskirkja.is | 1370270 | 1999-04-09 | 2025-10-31 | 2025-10-31 | 487 B | 656 kB | ![]() 52.59.120.70 | |
dd-cdn.multiscreensite.com | 437435 | 2013-11-10 | 2014-03-17 | 2026-03-06 | 936 B | 3.7 kB | ![]() 52.84.50.80 | |
rtc.eu-multiscreensite.com | 2895903 | 2018-07-29 | 2021-02-02 | 2026-03-07 | 4.4 kB | 2.3 kB | ![]() 3.78.82.156 | |
de.cdn-website.com | 2059871 | 2018-07-18 | 2019-03-03 | 2026-03-09 | 14 kB | 1.7 MB | ![]() 52.84.50.14 | |
static.cdn-website.com | 151520 | 2018-07-18 | 2021-03-30 | 2026-03-05 | 12 kB | 1.1 MB | ![]() 52.84.50.111 | |
yt3.ggpht.com | 1275 | 2008-01-16 | 2014-01-15 | 2026-03-09 | 2.0 kB | 7.9 kB | ![]() 192.178.203.132 | |
scontent-fra5-2.cdninstagram.com | 109758 | 2014-05-01 | 2022-10-04 | 2026-03-11 | 990 B | 256 kB | ![]() 157.240.253.63 | |
d3uzsv7k2lpopp.cloudfront.net | unknown | 2008-04-25 | 2021-01-11 | 2026-03-09 | 1.3 kB | 52 kB | ![]() 54.192.209.158 | |
www.youtube.com 4 alert(s) on this Host | 286 | 2005-02-15 | 2013-04-13 | 2026-03-09 | 20 kB | 13 MB | ![]() 192.178.203.93 | |
jnn-pa.googleapis.com | 1579 | 2005-01-25 | 2021-11-16 | 2026-03-09 | 4.7 kB | 4.8 kB | ![]() 192.178.202.95 | |
www.google.com | 22 | 1997-09-15 | 2015-05-10 | 2026-03-08 | 1.8 kB | 240 kB | ![]() 142.251.154.119 | |
www.hallgrimskirkja.is | unknown | 1999-04-09 | 2014-11-30 | 2025-10-31 | 491 B | 656 kB | ![]() 52.59.120.70 | ![]() |
scontent-fra3-2.cdninstagram.com | 117509 | 2014-05-01 | 2023-06-09 | 2026-03-06 | 1.0 kB | 332 kB | ![]() 157.240.0.63 | |
fonts.gstatic.com | unknown | 2008-02-11 | 2014-04-02 | 2026-03-08 | 4.4 kB | 328 kB | ![]() 192.178.202.94 | |
le-de.cdn-website.com | 2093703 | 2018-07-18 | 2020-03-23 | 2026-03-08 | 8.3 kB | 3.1 MB | ![]() 52.84.50.67 | |
scontent-fra5-1.cdninstagram.com | 112195 | 2014-05-01 | 2023-03-27 | 2026-03-10 | 2.0 kB | 966 kB | ![]() 57.144.244.192 |
Nginx (Web servers, Reverse proxies)
Nginx is a web server that can also be used as a reverse proxy, load balancer, mail proxy and HTTP cache.Amazon S3 (CDN)
Amazon S3 or Amazon Simple Storage Service is a service offered by Amazon Web Services (AWS) that provides object storage through a web service interface.Amazon CloudFront (CDN)
Amazon CloudFront is a fast content delivery network (CDN) service that securely delivers data, videos, applications, and APIs to customers globally with low latency, high transfer speeds.Amazon Web Services (PaaS)
Amazon Web Services (AWS) is a comprehensive cloud services platform offering compute power, database storage, content delivery and other functionality.YouTube (Video players)
YouTube is a video sharing service where users can create their own profile, upload videos, watch, like and comment on other videos.Related reports
Threat Detection Systems
| Detection System | Indicator | Verdict | Alert |
|---|---|---|---|
| Private YARA rules | www.youtube.com/s/player/18d29a11/player_es6.vflset/en_US/base.js | audit | Hunting_JS_WebAssembly |
JavaScript (324)
No JavaScripts
HTTP Transactions (139)
| URL | IP | Response | Size |
|---|


