Report Overview
Visitedpublic
2026-01-04 12:53:33
Tags
Submit Tags
URL
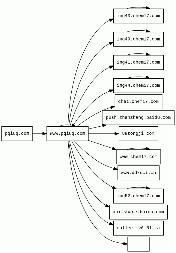
pqiuq.com/
Finishing URL
www.pqiuq.com/
IP / ASN

50.3.75.91
Title
以诚为本赢在诚信9001(中国)有限公司
Detections
urlquery
0
Network Intrusion Detection
0
Threat Detection Systems
1
Host Summary
| Host | Rank | Registered | First Seen | Last Seen | Sent | Received | IP | Fingerprints |
|---|---|---|---|---|---|---|---|---|
www.ddksci.cn | unknown | unknown | No data | No data | 9.0 kB | 200 kB | ![]() 180.163.146.118 | ![]() |
fcl.xueyuxingfeng.com 1 alert(s) on this Host | unknown | 2021-06-17 | 2021-06-17 | 2026-01-03 | 425 B | 3.6 kB | ![]() 27.124.44.6 | |
api.share.baidu.com | 1421601 | 1999-10-11 | 2013-04-25 | 2025-12-30 | 375 B | 0 B | ![]() 0.0.0.0 | |
collect-v6.51.la | 348646 | 2005-01-17 | 2021-03-08 | 2025-12-29 | 776 B | 721 B | ![]() 43.159.107.113 | |
89tongji.com | 3345724 | 2023-08-03 | 2023-08-03 | 2026-01-03 | 409 B | 0 B | ![]() 0.0.0.0 | |
www.pqiuq.com | unknown | unknown | No data | No data | 13 kB | 803 kB | ![]() 50.3.75.91 | |
test.xinxiyidiantong.com | unknown | 2019-08-03 | 2021-06-25 | 2025-12-30 | 6.2 kB | 231 kB | ![]() 27.124.44.50 | |
img41.chem17.com | unknown | 2003-03-17 | 2016-11-12 | 2025-12-29 | 858 B | 339 B | ![]() 0.0.0.0 | |
pinganfafa.com | 6845800 | 2024-12-12 | 2024-12-18 | 2025-12-27 | 765 B | 3.3 kB | ![]() 143.92.57.25 | |
img43.chem17.com | unknown | 2003-03-17 | 2016-09-09 | 2025-12-21 | 3.8 kB | 1.3 kB | ![]() 0.0.0.0 | |
img44.chem17.com | unknown | 2003-03-17 | 2017-02-06 | 2026-01-01 | 858 B | 332 B | ![]() 120.39.165.50 | |
img52.chem17.com | unknown | 2003-03-17 | 2013-11-27 | 2025-12-26 | 4.3 kB | 1.7 kB | ![]() 221.229.162.62 | |
pqiuq.com | unknown | unknown | No data | No data | 872 B | 189 B | ![]() 0.0.0.0 | |
chat.chem17.com | unknown | 2003-03-17 | 2014-05-27 | 2026-01-03 | 846 B | 1.8 kB | ![]() 180.163.146.116 | ![]() |
push.zhanzhang.baidu.com | 1485849 | 1999-10-11 | 2015-07-22 | 2025-12-31 | 336 B | 426 B | ![]() 14.215.182.161 | |
www.chem17.com | 3165666 | 2003-03-17 | 2013-06-12 | 2026-01-01 | 1.3 kB | 5.9 kB | ![]() 180.163.146.112 | ![]() |
img49.chem17.com | unknown | 2003-03-17 | 2018-01-22 | 2026-01-01 | 1.7 kB | 677 B | ![]() 0.0.0.0 |
Tengine (Web servers)
Tengine is a web server which is based on the Nginx HTTP server.Nginx (Web servers, Reverse proxies)
Nginx is a web server that can also be used as a reverse proxy, load balancer, mail proxy and HTTP cache.PHP:5.4.41 (Programming languages)
PHP is a general-purpose scripting language used for web development.jQuery:3.6.0 (JavaScript libraries)
jQuery is a JavaScript library which is a free, open-source software designed to simplify HTML DOM tree traversal and manipulation, as well as event handling, CSS animation, and Ajax.OpenResty (Web servers)
OpenResty is a web platform based on nginx which can run Lua scripts using its LuaJIT engine.jQuery (JavaScript libraries)
jQuery is a JavaScript library which is a free, open-source software designed to simplify HTML DOM tree traversal and manipulation, as well as event handling, CSS animation, and Ajax.Microsoft ASP.NET:4.0.30319 (Web frameworks)
ASP.NET is an open-source, server-side web-application framework designed for web development to produce dynamic web pages.Related reports
Threat Detection Systems
| Detection System | Indicator | Verdict | Alert |
|---|---|---|---|
| DNS4EU | fcl.xueyuxingfeng.com | malicious | Sinkholed |
JavaScript (26)
| HASH | FROM | Size | First Seen | Last Seen | |
|---|---|---|---|---|---|
| 4d14415e19c22cec55e1f6184cf3bff1 | DocumentWrite | 133 B | 2023-03-07 | 2026-04-02 | |
Introduced by DocumentWrite First Seen 2023-03-07 Last Seen 2026-04-02 Times Seen 124 Size 133 B (133 bytes) MD5 4d14415e19c22cec55e1f6184cf3bff1 SHA1 76f09bf3037a2de1695e2c4ea49c94c181416153 Loading... | |||||
| 735988be16b42a235d8736f80e9cd19e | DocumentWrite | 228 B | 2026-01-04 | 2026-01-04 | |
Introduced by DocumentWrite First Seen 2026-01-04 Last Seen 2026-01-04 Times Seen 1 Size 228 B (228 bytes) MD5 735988be16b42a235d8736f80e9cd19e SHA1 1fc169e53c00f93e4db248a23c8c77eca8d19402 Loading... | |||||
| c3ca4ba6c01c13e6a51ee2c51ccf2d3d | DocumentWrite | 605 B | 2024-12-18 | 2026-04-04 | |
Introduced by DocumentWrite First Seen 2024-12-18 Last Seen 2026-04-04 Times Seen 109 Size 605 B (605 bytes) MD5 c3ca4ba6c01c13e6a51ee2c51ccf2d3d SHA1 41566e9de7847112faa799e017e327b75437bc8c Loading... | |||||
| 4948e87ff90354f9aa958fe3aae5ee9f | DocumentWrite | 508 B | 2023-06-17 | 2026-03-29 | |
Introduced by DocumentWrite First Seen 2023-06-17 Last Seen 2026-03-29 Times Seen 108 Size 508 B (508 bytes) MD5 4948e87ff90354f9aa958fe3aae5ee9f SHA1 49a5806481fc3de5de79121750759ad03fee7200 Loading... | |||||
| 12128d15721186848a63fbc2b633723a | DocumentWrite | 508 B | 2024-08-20 | 2026-03-16 | |
Introduced by DocumentWrite First Seen 2024-08-20 Last Seen 2026-03-16 Times Seen 12 Size 508 B (508 bytes) MD5 12128d15721186848a63fbc2b633723a SHA1 c84238fa69de3eb11edda8f86bf9f6292e807022 Loading... | |||||
| ced45f00ebb2e79b6c6a66647bd89fbc | DocumentWrite | 78 B | 2023-11-23 | 2026-04-02 | |
Introduced by DocumentWrite First Seen 2023-11-23 Last Seen 2026-04-02 Times Seen 124 Size 78 B (78 bytes) MD5 ced45f00ebb2e79b6c6a66647bd89fbc SHA1 0525aaba011f7b314a407d666e5fad6a61370fbc Loading... | |||||
HTTP Transactions (111)
| URL | IP | Response | Size |
|---|



