Report Overview
Visitedpublic
2025-11-09 08:39:09
Tags
Submit Tags
URL
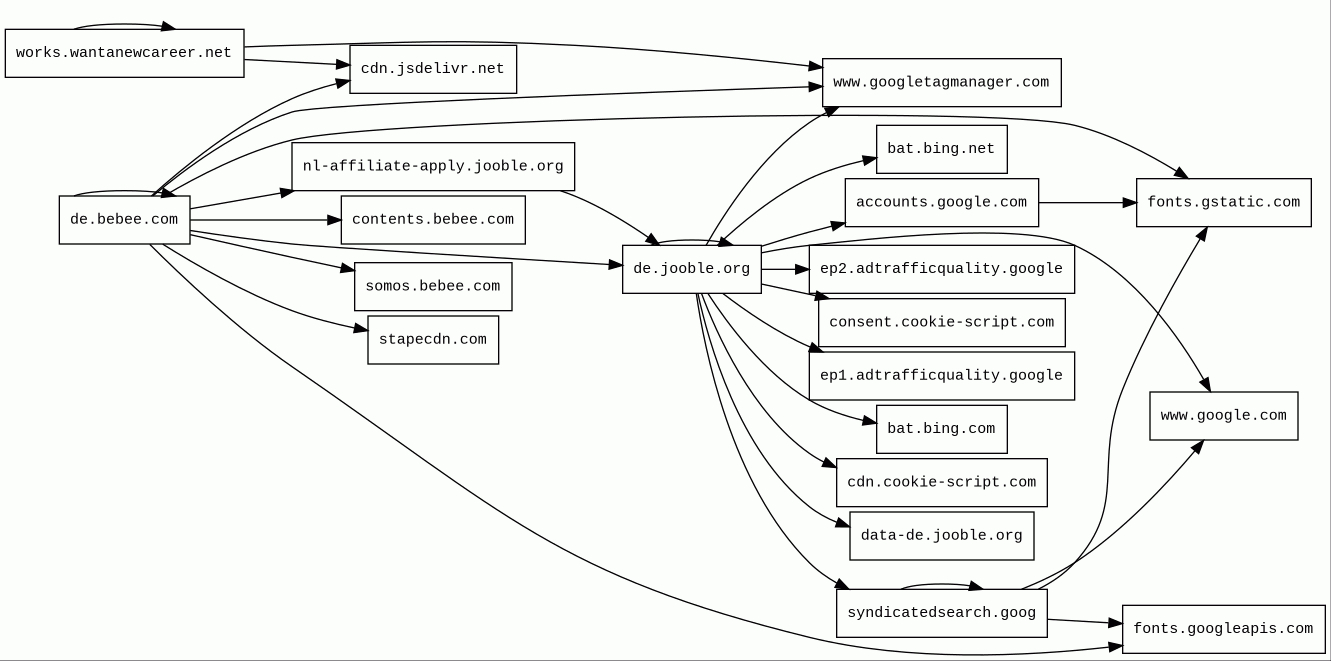
works.wantanewcareer.net/provider/bebee_de/category/post
Finishing URL
de.jooble.org/SearchResult?closedJob=True&extrlInt=8227890649444773990&loc=4&rgns=Fuchstal&searchSource=174&ukw=postbote%2F%20zusteller%2F%20kurier%20f%C3%BCr%20pakete%20und%20briefe%20%28m%2Fw%2Fd%29
IP / ASN

66.29.143.89
Title
Dringend! Postbote/ zusteller/ kurier für pakete und briefe (m/w/d) Jobs in Fuchstal (mit Gehaltsangabe!) - November 2025 - Jooble
Detections
urlquery
0
Network Intrusion Detection
0
Threat Detection Systems
0
Host Summary
| Host | Rank | Registered | First Seen | Last Seen | Sent | Received | IP | Fingerprints |
|---|---|---|---|---|---|---|---|---|
www.google.com | 22 | 1997-09-15 | 2015-05-10 | 2025-11-02 | 1.3 kB | 216 kB | ![]() 172.217.21.164 | |
de.jooble.org | 131924 | 2010-06-15 | 2015-03-10 | 2025-10-09 | 45 kB | 5.2 MB | ![]() 104.18.20.223 | |
fonts.googleapis.com | 313 | 2005-01-25 | 2012-05-23 | 2025-11-02 | 1.5 kB | 34 kB | ![]() 216.58.211.10 | |
somos.bebee.com | 2084475 | 2003-04-10 | 2025-03-29 | 2025-10-28 | 5.2 kB | 68 B | ![]() 51.159.84.34 | |
bat.bing.net | 24312 | 1997-09-03 | 2023-11-04 | 2025-11-02 | 1.8 kB | 1.1 kB | ![]() 150.171.28.10 | |
accounts.google.com | 103 | 1997-09-15 | 2012-05-23 | 2025-11-02 | 2.4 kB | 518 kB | ![]() 64.233.161.84 | |
fonts.gstatic.com | unknown | 2008-02-11 | 2014-04-02 | 2025-11-02 | 2.7 kB | 218 kB | ![]() 142.250.74.3 | |
stapecdn.com | 26447 | 2024-06-19 | 2024-06-24 | 2025-11-04 | 408 B | 20 kB | ![]() 172.67.72.56 | |
www.googletagmanager.com | 283 | 2011-11-11 | 2012-10-04 | 2025-11-02 | 4.5 kB | 3.4 MB | ![]() 142.251.38.104 | |
cdn.cookie-script.com | 107384 | 2013-05-28 | 2020-07-25 | 2025-11-03 | 1.8 kB | 1.1 MB | ![]() 165.232.93.253 | |
works.wantanewcareer.net | unknown | 2020-04-28 | 2025-05-28 | 2025-10-26 | 1.0 kB | 3.9 kB | ![]() 66.29.143.89 | ![]() |
ep1.adtrafficquality.google | 3093 | 2023-11-17 | 2024-07-24 | 2025-11-02 | 527 B | 12 kB | ![]() 142.250.74.34 | |
nl-affiliate-apply.jooble.org | unknown | 2010-06-15 | 2024-10-17 | 2025-11-01 | 1.2 kB | 473 kB | ![]() 89.35.127.1 | |
ep2.adtrafficquality.google | 3229 | 2023-11-17 | 2024-08-13 | 2025-11-02 | 984 B | 34 kB | ![]() 142.250.178.33 | |
bat.bing.com | 2924 | 1996-01-29 | 2014-04-08 | 2025-11-02 | 825 B | 59 kB | ![]() 150.171.28.10 | |
data-de.jooble.org | 6670604 | 2010-06-15 | 2025-10-09 | 2025-11-01 | 24 kB | 238 kB | ![]() 89.35.127.68 | |
contents.bebee.com | 1781523 | 2003-04-10 | 2020-10-05 | 2025-11-05 | 29 kB | 313 kB | ![]() 3.167.2.59 | |
cdn.jsdelivr.net | 1678 | 2012-05-16 | 2012-09-30 | 2025-11-02 | 1.5 kB | 179 kB | ![]() 151.101.65.229 | |
consent.cookie-script.com | 183561 | 2013-05-28 | 2018-05-24 | 2025-11-04 | 535 B | 434 B | ![]() 206.189.8.180 | |
syndicatedsearch.goog | 5365 | 2023-04-14 | 2023-09-25 | 2025-11-02 | 6.7 kB | 208 kB | ![]() 216.58.207.238 | |
de.bebee.com | 1022682 | 2003-04-10 | 2017-01-22 | 2025-10-28 | 8.0 kB | 19 kB | ![]() 3.167.2.2 |
Cloudflare (CDN)
Cloudflare is a web-infrastructure and website-security company, providing content-delivery-network services, DDoS mitigation, Internet security, and distributed domain-name-server services.Express (Web frameworks, Web servers)
Express is a web application framework for Node.js, released as free and open-source software under the MIT License. It is designed for building web applications and APIs.Node.js (Programming languages)
Node.js is an open-source, cross-platform, JavaScript runtime environment that executes JavaScript code outside a web browser.Strapi (CMS)
Strapi is an open-source headless CMS used for building fast and easily manageable APIs written in JavaScript.Google Cloud Storage (Miscellaneous)
Google Cloud Storage allows world-wide storage and retrieval of any amount of data at any time.Google Cloud (IaaS)
Google Cloud is a suite of cloud computing services.Nginx:1.26.3 (Web servers, Reverse proxies)
Nginx is a web server that can also be used as a reverse proxy, load balancer, mail proxy and HTTP cache.Google Tag Manager (Tag managers)
Google Tag Manager is a tag management system (TMS) that allows you to quickly and easily update measurement codes and related code fragments collectively known as tags on your website or mobile app.Bootstrap:5.1.3 (UI frameworks)
Bootstrap is a free and open-source CSS framework directed at responsive, mobile-first front-end web development. It contains CSS and JavaScript-based design templates for typography, forms, buttons, navigation, and other interface components.Phusion Passenger:6.1.0 (Web servers)
Phusion Passenger is a free web server and application server with support for Ruby, Python and Node.js.Nginx (Web servers, Reverse proxies)
Nginx is a web server that can also be used as a reverse proxy, load balancer, mail proxy and HTTP cache.Nginx:1.20.1 (Web servers, Reverse proxies)
Nginx is a web server that can also be used as a reverse proxy, load balancer, mail proxy and HTTP cache.Amazon CloudFront (CDN)
Amazon CloudFront is a fast content delivery network (CDN) service that securely delivers data, videos, applications, and APIs to customers globally with low latency, high transfer speeds.Amazon Web Services (PaaS)
Amazon Web Services (AWS) is a comprehensive cloud services platform offering compute power, database storage, content delivery and other functionality.Amazon S3 (CDN)
Amazon S3 or Amazon Simple Storage Service is a service offered by Amazon Web Services (AWS) that provides object storage through a web service interface.Google Web Server (Web servers)
autoComplete.js:9.1.1 (JavaScript libraries)
autoComplete.js is a simple, pure vanilla Javascript library.jsDelivr (CDN)
JSDelivr is a free public CDN for open-source projects. It can serve web files directly from the npm registry and GitHub repositories without any configuration.Related reports
Threat Detection Systems
No alerts detected
JavaScript (127)
| HASH | FROM | Size | First Seen | Last Seen | |
|---|---|---|---|---|---|
| f315f5f2c187a05af1ace62d5f6aa477 | DocumentWrite | 54 B | 2023-03-07 | 2026-04-04 | |
Introduced by DocumentWrite First Seen 2023-03-07 Last Seen 2026-04-04 Times Seen 32274 Size 54 B (54 bytes) MD5 f315f5f2c187a05af1ace62d5f6aa477 SHA1 47d77a2a1665cb6202028ecd89b50920287d9148 Loading... | |||||
HTTP Transactions (127)
| URL | IP | Response | Size |
|---|



