Report Overview
Visitedpublic
2025-03-15 12:38:05
Tags
Submit Tags
URL
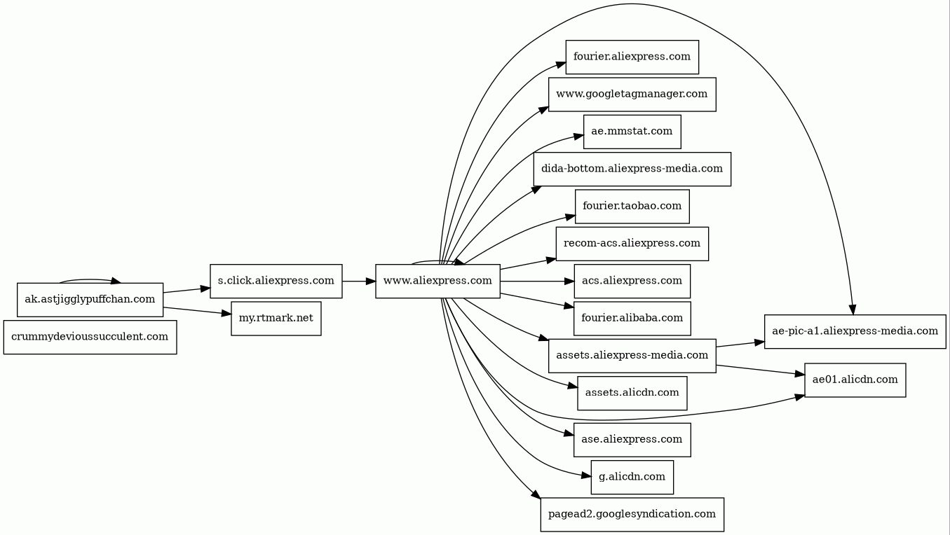
crummydevioussucculent.com/2006626/?var=6786568_3055297&ymid=924754196907958272
Finishing URL
www.aliexpress.com/p/popular-landing/aliexpress.html?af=8592177&dp=924754884132352681&aff_fcid=9f98c725784f4e428694d5d0ad1d21ce-1742042265202-02496-_DFAXD1L&tt=CPS_NORMAL&aff_fsk=_DFAXD1L&aff_platform=portals-promotion&sk=_DFAXD1L&aff_trace_key=9f98c725784f4e428694d5d0ad1d21ce-1742042265202-02496-_DFAXD1L&terminal_id=bce364142b8e4a70bdb0582a9137547f&_immersiveMode=true&OLP=1104100108_f&o_s_id=1104100108
IP / ASN

94.242.247.28
Title
aliexpress.com/p/popular-landing/aliexpress.html?af=8592177&dp=924754884132352681&aff_fcid=9f98c725784f4e428694d5d0ad1d21ce-1742042265202-02496-_DFAXD1L&tt=CPS_NORMAL&aff_fsk=_DFAXD1L&aff_platform=portals-promotion&sk=_DFAXD1L&aff_trace_key=9f98c725784f4e428694d5d0ad1d21ce-1742042265202-02496-_DFAXD1L&terminal_id=bce364142b8e4a70bdb0582a9137547f&_immersiveMode=true&OLP=1104100108_f&o_s_id=1104100108
Detections
urlquery
0
Network Intrusion Detection
0
Threat Detection Systems
0
Host Summary
| Host | Rank | Registered | First Seen | Last Seen | Sent | Received | IP | Fingerprints |
|---|---|---|---|---|---|---|---|---|
my.rtmark.net | 9054 | 2014-10-29 | 2015-02-04 | 2025-03-12 | 549 B | 771 B | ![]() 172.64.146.234 | |
s.click.aliexpress.com | 23301 | 2006-04-16 | 2013-12-16 | 2025-03-08 | 534 B | 55 kB | ![]() 23.49.27.47 | |
fourier.aliexpress.com | unknown | 2006-04-16 | 2022-05-16 | 2025-03-11 | 5.6 kB | 936 B | ![]() 47.246.146.234 | |
crummydevioussucculent.com | unknown | 2024-05-17 | 2024-05-20 | 2025-03-05 | 1.0 kB | 94 kB | ![]() 94.242.247.28 | |
fourier.taobao.com | 12218 | 2003-04-21 | 2019-10-09 | 2025-03-14 | 975 B | 1.9 kB | ![]() 123.183.232.34 | |
acs.aliexpress.com | 18249 | 2006-04-16 | 2018-02-03 | 2025-03-08 | 10 kB | 3.2 kB | ![]() 47.246.146.126 | |
fourier.alibaba.com | 245815 | 1999-04-15 | 2017-12-29 | 2025-03-09 | 1.9 kB | 524 B | ![]() 47.246.165.65 | |
ae-pic-a1.aliexpress-media.com | unknown | 2021-06-25 | 2024-04-10 | 2025-03-11 | 22 kB | 256 kB | ![]() 54.240.174.6 | |
assets.aliexpress-media.com | unknown | 2021-06-25 | 2024-10-16 | 2025-03-11 | 11 kB | 2.1 MB | ![]() 54.240.174.29 | |
ae01.alicdn.com | 7254 | 2008-06-25 | 2015-11-26 | 2025-03-08 | 6.7 kB | 173 kB | ![]() 54.240.174.6 | |
ase.aliexpress.com | unknown | 2006-04-16 | 2024-08-02 | 2025-03-11 | 3.6 kB | 1.3 kB | ![]() 47.246.146.199 | |
ae.mmstat.com | 22052 | 2007-12-25 | 2021-09-17 | 2025-03-08 | 16 kB | 13 kB | ![]() 47.246.110.42 | |
pagead2.googlesyndication.com | 101 | 2003-01-21 | 2012-05-21 | 2025-03-12 | 477 B | 157 kB | ![]() 142.250.74.130 | |
www.aliexpress.com | 19989 | 2006-04-16 | 2012-05-31 | 2025-03-11 | 4.3 kB | 55 kB | ![]() 23.49.27.47 | |
www.googletagmanager.com | 75 | 2011-11-11 | 2012-10-04 | 2025-03-12 | 1.0 kB | 861 kB | ![]() 142.250.74.136 | |
recom-acs.aliexpress.com | unknown | 2006-04-16 | 2024-02-26 | 2025-03-11 | 5.8 kB | 169 kB | ![]() 47.89.80.239 | |
assets.alicdn.com | 9636 | 2008-06-25 | 2014-10-08 | 2025-03-13 | 4.5 kB | 678 kB | ![]() 23.49.27.47 | |
ak.astjigglypuffchan.com 5 alert(s) on this Host | unknown | 2024-12-06 | 2025-01-05 | 2025-03-05 | 3.5 kB | 84 kB | ![]() 23.36.77.137 | |
dida-bottom.aliexpress-media.com | unknown | 2021-06-25 | 2025-03-11 | 2025-03-11 | 1.2 kB | 355 kB | ![]() 47.246.44.224 | |
g.alicdn.com | 6787 | 2008-06-25 | 2014-10-06 | 2025-03-14 | 896 B | 302 kB | ![]() 163.181.131.244 |
Related reports
Threat Detection Systems
Public InfoSec YARA rules
No alerts detected
OpenPhish
No alerts detected
PhishTank
No alerts detected
Quad9 DNS
| Scan Date | Severity | Indicator | Alert |
|---|---|---|---|
| 2025-03-15 | medium | astjigglypuffchan.com | Sinkholed |
| 2025-03-15 | medium | astjigglypuffchan.com | Sinkholed |
| 2025-03-15 | medium | astjigglypuffchan.com | Sinkholed |
| 2025-03-15 | medium | astjigglypuffchan.com | Sinkholed |
| 2025-03-15 | medium | astjigglypuffchan.com | Sinkholed |
ThreatFox
No alerts detected
JavaScript (63)
| HASH | FROM | Size | First Seen | Last Seen | |
|---|---|---|---|---|---|
| 307a647aed7ff64fc52f7e430c9882ee | DocumentWrite | 30 B | 2023-03-07 | 2026-04-25 | |
Introduced by DocumentWrite First Seen 2023-03-07 Last Seen 2026-04-25 Times Seen 23010 Size 30 B (30 bytes) MD5 307a647aed7ff64fc52f7e430c9882ee SHA1 061cb2a0b893008a8c66563d96199a58b149141c Loading... | |||||
| 574a8ca5d918c7f38918f23044be4e06 | DocumentWrite | 168 B | 2024-11-04 | 2026-04-25 | |
Introduced by DocumentWrite First Seen 2024-11-04 Last Seen 2026-04-25 Times Seen 11792 Size 168 B (168 bytes) MD5 574a8ca5d918c7f38918f23044be4e06 SHA1 66a2de13ba1fb60e8ba3c2c5b54e550c0346e66a Loading... | |||||
HTTP Transactions (149)
| URL | IP | Response | Size |
|---|






