Report Overview
Visitedpublic
2026-04-03 16:54:56
Tags
Submit Tags
URL
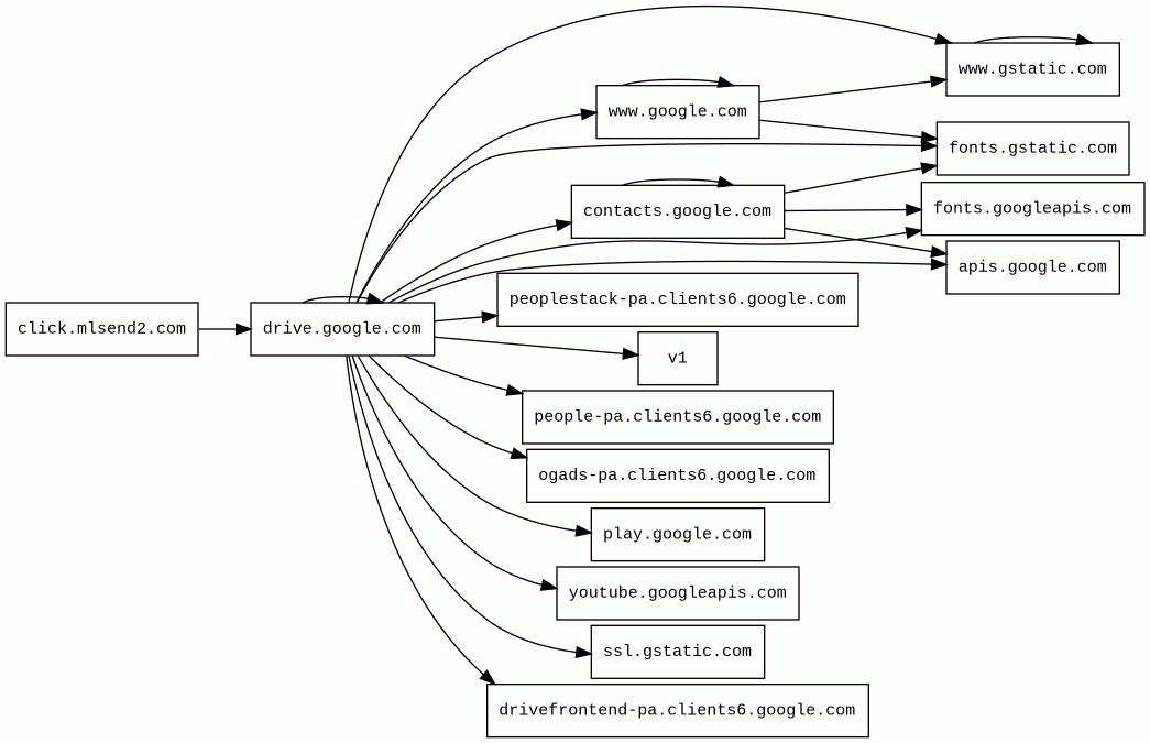
click.mlsend2.com/link/c/YT0yOTc5MzUzMTMyMzk3NDk5NDE0JmM9YzNzNyZlPTIwOTIyNTUxJmI9MTUzMTMzNTc0OCZkPXI2ZzB0MGs=.Mz4wWP5HnuxuekRg7U4Bq7gQqklRI1dsEOtUQzP9fyw
Finishing URL
drive.google.com/drive/folders/19YzSNxEPHDeEG21FcjOwOYXw9Xaf3keJ
IP / ASN

172.67.81.191
Title
Trafalgar meadows - Sales Package – Google Disk
Detections
urlquery
0
Network Intrusion Detection
0
Threat Detection Systems
0
Host Summary
| Host | Rank | Registered | First Seen | Last Seen | Sent | Received | IP | Fingerprints |
|---|---|---|---|---|---|---|---|---|
v1 | unknown | unknown | 2025-11-24 | 2026-04-03 | 3.3 kB | 0 B | ![]() 0.0.0.0 | |
play.google.com | 48 | 1997-09-15 | 2013-05-30 | 2026-03-30 | 7.3 kB | 4.9 kB | ![]() 142.251.143.142 | |
fonts.gstatic.com | unknown | 2008-02-11 | 2014-04-02 | 2026-03-29 | 5.5 kB | 375 kB | ![]() 172.217.19.227 | |
www.google.com | 22 | 1997-09-15 | 2015-05-10 | 2026-03-29 | 4.8 kB | 59 kB | ![]() 142.251.151.119 | |
click.mlsend2.com | 2028203 | 2013-07-09 | 2017-11-10 | 2026-04-03 | 621 B | 351 kB | ![]() 104.25.189.14 | ![]() |
drivefrontend-pa.clients6.google.com | 3996 | 1997-09-15 | 2023-01-10 | 2026-03-31 | 14 kB | 12 kB | ![]() 142.251.142.234 | |
drive.google.com | 108 | 1997-09-15 | 2012-10-03 | 2026-04-02 | 67 kB | 14 MB | ![]() 172.217.19.238 | |
ssl.gstatic.com | 2547953 | 2008-02-11 | 2012-05-23 | 2026-03-30 | 2.3 kB | 59 kB | ![]() 142.251.142.227 | |
people-pa.clients6.google.com | 6643 | 1997-09-15 | 2016-02-01 | 2026-03-31 | 1.3 kB | 2.9 kB | ![]() 172.217.20.170 | |
ogads-pa.clients6.google.com | 508 | 1997-09-15 | 2025-03-25 | 2026-03-30 | 1.7 kB | 1.8 kB | ![]() 142.251.38.106 | |
fonts.googleapis.com | 313 | 2005-01-25 | 2012-05-23 | 2026-03-29 | 952 B | 54 kB | ![]() 142.251.38.106 | |
apis.google.com | 1075 | 1997-09-15 | 2013-05-06 | 2026-03-30 | 7.3 kB | 529 kB | ![]() 142.251.142.238 | |
youtube.googleapis.com | 19257 | 2005-01-25 | 2012-06-26 | 2026-03-28 | 889 B | 36 kB | ![]() 142.251.38.106 | |
peoplestack-pa.clients6.google.com | 3787 | 1997-09-15 | 2020-01-21 | 2026-03-31 | 6.5 kB | 8.2 kB | ![]() 142.251.38.106 | |
www.gstatic.com | 146047 | 2008-02-11 | 2012-05-29 | 2026-03-29 | 4.7 kB | 3.0 MB | ![]() 172.217.20.163 | |
contacts.google.com | 4097 | 1997-09-15 | 2013-08-25 | 2026-03-31 | 8.9 kB | 1.1 MB | ![]() 142.251.142.238 |
Envoy (Reverse proxies)
Envoy is an open-source edge and service proxy, designed for cloud-native applications.Cloudflare (CDN)
Cloudflare is a web-infrastructure and website-security company, providing content-delivery-network services, DDoS mitigation, Internet security, and distributed domain-name-server services.Related reports
Threat Detection Systems
No alerts detected
JavaScript (79)
No JavaScripts
HTTP Transactions (125)
| URL | IP | Response | Size |
|---|

