Report Overview
Visitedpublic
2025-02-13 18:57:19
Tags
Submit Tags
URL
clk.mediaiq.net/cgi-bin/clk?drivonic+37666-7+67ae319180bd49bf7ab5fba2+siamak@cipherex.com+65846858656901ec9e888b0c
Finishing URL
www.hilltopkia.com/used-inventory/index.htm?sortBy=internetPrice+asc&utm_source=R2Conquest&utm_medium=email&utm_campaign=HK1FebPO
IP / ASN

216.127.156.4
Title
Pre-Owned Cars For Sale | Hilltop Kia
Detections
urlquery
0
Network Intrusion Detection
0
Threat Detection Systems
0
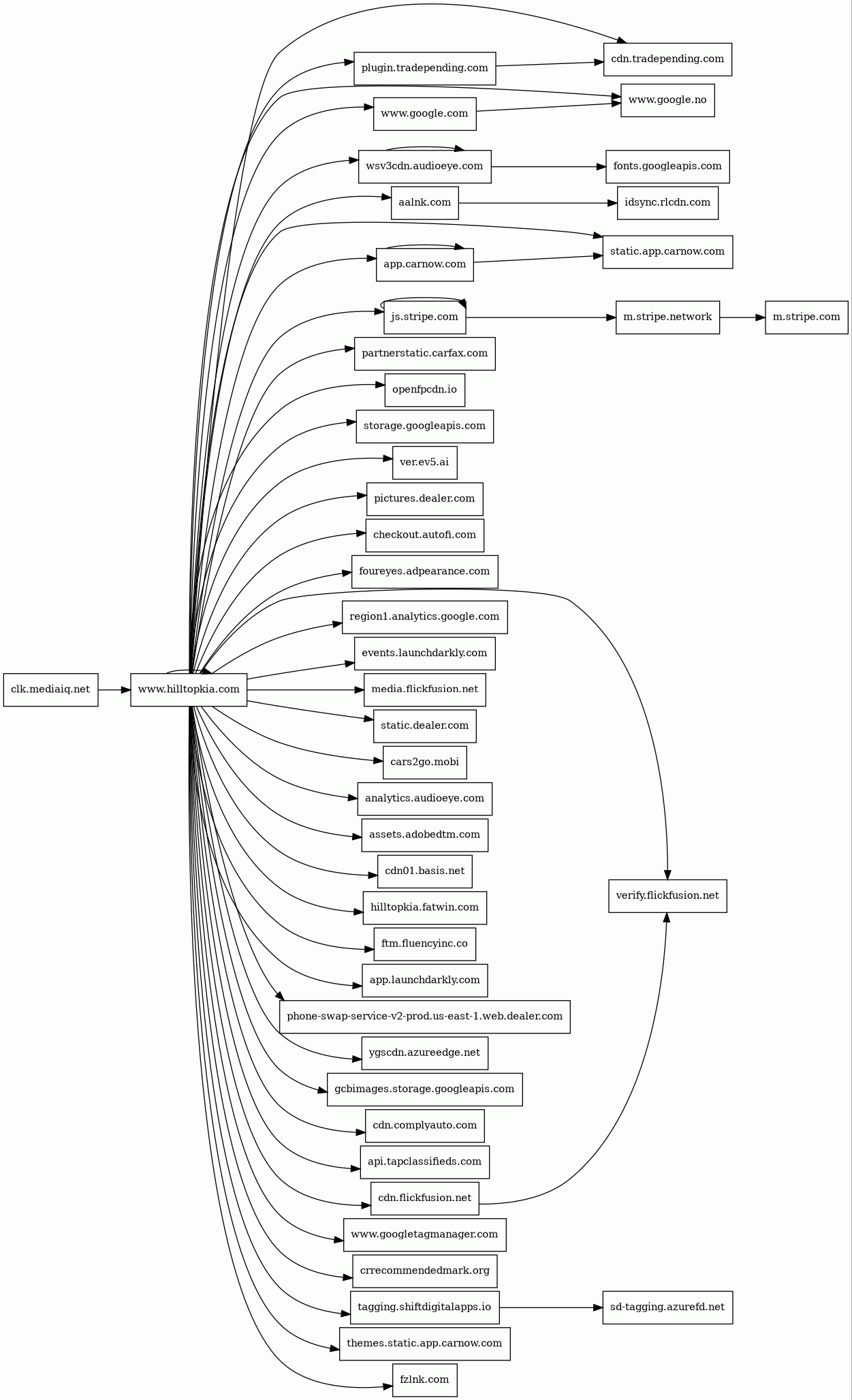
Host Summary
| Host | Rank | Registered | First Seen | Last Seen | Sent | Received | IP | Fingerprints |
|---|---|---|---|---|---|---|---|---|
cdn01.basis.net | 6554 | 2000-05-15 | 2017-07-10 | 2025-02-10 | 844 B | 5.2 kB | ![]() 95.101.10.82 | |
foureyes.adpearance.com | 25896 | 2009-08-12 | 2013-11-12 | 2025-02-13 | 588 B | 263 B | ![]() 52.43.229.173 | |
fonts.googleapis.com | 8877 | 2005-01-25 | 2012-05-23 | 2025-02-12 | 481 B | 1.6 kB | ![]() 142.250.74.10 | |
assets.adobedtm.com | 512 | 2013-11-22 | 2014-01-28 | 2025-02-12 | 1.5 kB | 79 kB | ![]() 96.6.17.25 | |
static.dealer.com | 34069 | 1995-07-27 | 2012-07-02 | 2025-02-12 | 458 B | 461 B | ![]() 95.101.10.114 | |
ftm.fluencyinc.co | 39808 | 2017-11-01 | 2021-04-26 | 2025-02-08 | 417 B | 2.7 kB | ![]() 3.131.170.5 | |
hilltopkia.fatwin.com | unknown | 2004-03-12 | 2017-05-17 | 2023-10-27 | 1.1 kB | 342 B | ![]() 3.234.69.185 | |
checkout.autofi.com | 47113 | 2014-06-29 | 2017-04-07 | 2025-02-12 | 1.8 kB | 189 kB | ![]() 143.204.55.113 | |
app.launchdarkly.com | 1861 | 2014-07-15 | 2015-06-15 | 2025-02-07 | 3.4 kB | 4.3 kB | ![]() 151.101.130.217 | |
ver.ev5.ai | unknown | unknown | 2024-02-23 | 2025-02-13 | 1.8 kB | 24 kB | ![]() 64.49.225.40 | |
tagging.shiftdigitalapps.io | unknown | 2023-10-13 | 2024-11-16 | 2025-02-10 | 996 B | 6.2 kB | ![]() 13.107.246.53 | |
wsv3cdn.audioeye.com | 3722 | 2002-04-11 | 2017-03-09 | 2025-02-07 | 3.0 kB | 277 kB | ![]() 104.18.29.155 | |
clk.mediaiq.net | unknown | 2020-02-21 | 2025-02-13 | 2025-02-13 | 774 B | 580 B | ![]() 216.127.156.4 | |
www.hilltopkia.com | unknown | 2009-09-16 | 2015-02-12 | 2024-10-10 | 133 kB | 2.3 MB | ![]() 95.101.10.97 | |
cdn.complyauto.com | 59865 | 2019-08-03 | 2022-10-27 | 2025-02-11 | 949 B | 191 kB | ![]() 3.164.68.74 | |
themes.static.app.carnow.com | unknown | 2004-07-25 | 2024-05-18 | 2025-02-12 | 726 B | 199 kB | ![]() 104.18.12.177 | |
static.app.carnow.com | unknown | 2004-07-25 | 2024-06-03 | 2025-02-06 | 2.7 kB | 106 kB | ![]() 54.240.174.14 | |
m.stripe.com | 1092 | 1995-09-12 | 2017-01-30 | 2025-02-12 | 494 B | 1.1 kB | ![]() 34.211.88.67 | |
pictures.dealer.com | 19039 | 1995-07-27 | 2012-07-31 | 2025-02-08 | 3.2 kB | 158 kB | ![]() 95.101.10.162 | |
www.google.com | 7 | 1997-09-15 | 2015-05-10 | 2025-02-12 | 5.7 kB | 10 kB | ![]() 142.250.74.100 | |
verify.flickfusion.net | 49978 | 2008-07-21 | 2017-11-14 | 2025-02-13 | 451 B | 3.6 kB | ![]() 174.143.186.10 | |
region1.analytics.google.com | unknown | 1997-09-15 | 2022-03-17 | 2025-02-12 | 6.3 kB | 4.2 kB | ![]() 216.239.34.36 | |
partnerstatic.carfax.com | 58324 | 1997-07-30 | 2020-05-19 | 2025-02-13 | 464 B | 1.3 kB | ![]() 143.204.55.59 | |
openfpcdn.io | 238589 | 2021-11-10 | 2021-11-11 | 2025-02-11 | 451 B | 15 kB | ![]() 54.240.174.124 | |
cars2go.mobi | unknown | 2007-02-09 | 2013-04-21 | 2021-02-02 | 431 B | 0 B | ![]() 0.0.0.0 | |
fzlnk.com | 14787 | 2014-09-05 | 2014-10-14 | 2025-02-13 | 409 B | 7.8 kB | ![]() 44.215.193.111 | |
app.carnow.com | 25314 | 2004-07-25 | 2017-01-31 | 2025-02-06 | 4.4 kB | 117 kB | ![]() 104.18.12.177 | |
js.stripe.com | 1149 | 1995-09-12 | 2012-09-30 | 2025-02-12 | 1.1 kB | 2.5 kB | ![]() 151.101.128.176 | |
cdn.flickfusion.net | 42375 | 2008-07-21 | 2014-01-29 | 2025-02-13 | 420 B | 426 B | ![]() 159.135.51.114 | |
ygscdn.azureedge.net | 70486 | 2014-01-22 | 2021-06-18 | 2025-02-08 | 436 B | 174 kB | ![]() 13.107.246.53 | |
events.launchdarkly.com | 1653 | 2014-07-15 | 2016-02-06 | 2025-02-07 | 1.2 kB | 1.0 kB | ![]() 52.6.53.6 | |
storage.googleapis.com | 420 | 2005-01-25 | 2012-08-06 | 2025-02-12 | 913 B | 47 kB | ![]() 142.250.74.187 | |
gcbimages.storage.googleapis.com | 131827 | 2005-01-25 | 2022-01-07 | 2023-12-06 | 938 B | 18 kB | ![]() 172.217.21.187 | |
www.googletagmanager.com | 75 | 2011-11-11 | 2012-10-04 | 2025-02-12 | 8.6 kB | 1.8 MB | ![]() 142.250.74.136 | |
cdn.tradepending.com | 42551 | 2012-07-11 | 2018-03-28 | 2025-02-07 | 1.4 kB | 36 kB | ![]() 143.204.55.17 | |
api.tapclassifieds.com | unknown | 2012-08-16 | 2023-11-26 | 2025-02-13 | 1.0 kB | 2.9 kB | ![]() 54.83.205.39 | |
m.stripe.network | 1204 | 2017-03-16 | 2017-05-17 | 2025-02-12 | 524 B | 2.1 kB | ![]() 54.240.174.84 | |
plugin.tradepending.com | 31245 | 2012-07-11 | 2015-01-29 | 2025-02-07 | 886 B | 3.1 kB | ![]() 99.83.220.108 | |
aalnk.com | 33807 | 2019-07-30 | 2019-08-30 | 2025-02-10 | 1.5 kB | 4.1 kB | ![]() 3.225.66.210 | |
analytics.audioeye.com | 4123 | 2002-04-11 | 2018-08-17 | 2025-02-06 | 477 B | 123 B | ![]() 54.244.142.224 | |
media.flickfusion.net | 46202 | 2008-07-21 | 2014-04-14 | 2025-02-13 | 453 B | 931 B | ![]() 74.205.34.113 | |
phone-swap-service-v2-prod.us-east-1.web.dealer.com | unknown | 1995-07-27 | 2024-04-17 | 2025-02-05 | 1.2 kB | 106 kB | ![]() 34.225.172.5 | |
crrecommendedmark.org | 31568 | 2020-01-22 | 2020-01-30 | 2025-02-08 | 12 kB | 8.9 kB | ![]() 104.18.40.213 | |
www.google.no | 25607 | 2001-02-26 | 2012-06-26 | 2025-02-12 | 3.6 kB | 1.8 kB | ![]() 142.250.74.131 |
Related reports
Threat Detection Systems
Public InfoSec YARA rules
No alerts detected
OpenPhish
No alerts detected
PhishTank
No alerts detected
Quad9 DNS
No alerts detected
ThreatFox
No alerts detected
JavaScript (311)
| HASH | FROM | Size | First Seen | Last Seen | |
|---|---|---|---|---|---|
| 9cf0f3162cd13d194a27dfac9c5c4e73 | DocumentWrite | 90 B | 2024-03-21 | 2026-04-03 | |
Introduced by DocumentWrite First Seen 2024-03-21 Last Seen 2026-04-03 Times Seen 2915 Size 90 B (90 bytes) MD5 9cf0f3162cd13d194a27dfac9c5c4e73 SHA1 ddd52e04aa4a836b1a957c974bb5c9ad2f74b6db Loading... | |||||
HTTP Transactions (221)
| URL | IP | Response | Size |
|---|

