Report Overview
Visitedpublic
2025-09-23 23:42:59
Tags
Submit Tags
URL
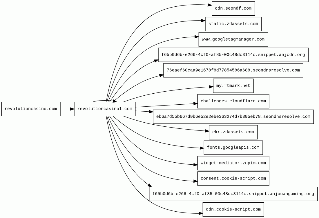
revolutioncasino.com/en/
Finishing URL
revolutioncasino1.com/en/
IP / ASN

185.207.198.70
Title
Online casino and online betting site - Revolution Casino
Detections
urlquery
0
Network Intrusion Detection
1
Threat Detection Systems
1
Host Summary
| Host | Rank | Registered | First Seen | Last Seen | Sent | Received | IP | Fingerprints |
|---|---|---|---|---|---|---|---|---|
challenges.cloudflare.com | 11393 | 2009-02-17 | 2021-10-20 | 2025-09-21 | 893 B | 99 kB | ![]() 104.18.94.41 | |
ekr.zdassets.com | 18657 | 2013-01-28 | 2018-06-13 | 2025-09-21 | 490 B | 2.2 kB | ![]() 216.198.54.3 | ![]() |
76eaef60caa9e1678f8d77854586a688.seondnsresolve.com | unknown | unknown | No data | No data | 501 B | 257 B | ![]() 52.51.118.191 | |
www.googletagmanager.com | 283 | 2011-11-11 | 2012-10-04 | 2025-09-21 | 898 B | 750 kB | ![]() 142.250.74.136 | |
cdn.cookie-script.com | 107384 | 2013-05-28 | 2020-07-25 | 2025-09-22 | 453 B | 704 kB | ![]() 188.166.63.236 | |
consent.cookie-script.com | 183561 | 2013-05-28 | 2018-05-24 | 2025-09-22 | 551 B | 434 B | ![]() 206.189.8.180 | |
static.zdassets.com | 16846 | 2013-01-28 | 2018-06-23 | 2025-09-21 | 3.2 kB | 1.2 MB | ![]() 216.198.54.3 | |
eb6a7d55b667d9b6e52e2ebe363274d7b395eb78.seondnsresolve.com | 569757 | 2017-11-23 | 2023-03-14 | 2025-09-22 | 489 B | 998 B | ![]() 54.74.124.88 | |
fonts.googleapis.com | 313 | 2005-01-25 | 2012-05-23 | 2025-09-21 | 476 B | 8.3 kB | ![]() 142.250.178.74 | |
my.rtmark.net | 43911 | 2014-10-29 | 2015-02-04 | 2025-09-21 | 1.1 kB | 2.1 kB | ![]() 104.18.41.22 | |
f65b0d6b-e266-4cf0-af85-00c48dc3114c.snippet.anjcdn.org 2 alert(s) on this Host | unknown | unknown | No data | No data | 1.2 kB | 19 kB | ![]() 54.240.174.29 | |
widget-mediator.zopim.com | 38190 | 2006-11-16 | 2019-04-23 | 2025-09-22 | 609 B | 564 B | ![]() 18.159.82.174 | |
revolutioncasino.com | 1818517 | 2018-05-09 | 2017-10-03 | 2025-08-25 | 492 B | 194 kB | ![]() 185.207.198.70 | |
revolutioncasino1.com | 4876059 | 2023-01-27 | 2023-04-26 | 2025-08-24 | 86 kB | 7.5 MB | ![]() 185.207.197.211 | ![]() |
cdn.seondf.com | 742603 | 2021-06-30 | 2021-07-27 | 2025-09-22 | 427 B | 655 kB | ![]() 104.21.95.212 | |
f65b0d6b-e266-4cf0-af85-00c48dc3114c.snippet.anjouangaming.org | unknown | 2023-05-22 | 2025-03-30 | 2025-08-24 | 468 B | 3.6 kB | ![]() 54.240.174.29 |
Cloudflare (CDN)
Cloudflare is a web-infrastructure and website-security company, providing content-delivery-network services, DDoS mitigation, Internet security, and distributed domain-name-server services.Envoy (Reverse proxies)
Envoy is an open-source edge and service proxy, designed for cloud-native applications.Nginx:1.26.3 (Web servers, Reverse proxies)
Nginx is a web server that can also be used as a reverse proxy, load balancer, mail proxy and HTTP cache.Nginx (Web servers, Reverse proxies)
Nginx is a web server that can also be used as a reverse proxy, load balancer, mail proxy and HTTP cache.Amazon Web Services (PaaS)
Amazon Web Services (AWS) is a comprehensive cloud services platform offering compute power, database storage, content delivery and other functionality.Amazon CloudFront (CDN)
Amazon CloudFront is a fast content delivery network (CDN) service that securely delivers data, videos, applications, and APIs to customers globally with low latency, high transfer speeds.Amazon S3 (CDN)
Amazon S3 or Amazon Simple Storage Service is a service offered by Amazon Web Services (AWS) that provides object storage through a web service interface.Amazon ALB (Load balancers)
Amazon Application Load Balancer (ALB) distributes incoming application traffic to increase availability and support content-based routing.Cloudflare Bot Management (Security)
Cloudflare bot management solution identifies and mitigates automated traffic to protect websites from bad bots.Google Tag Manager (Tag managers)
Google Tag Manager is a tag management system (TMS) that allows you to quickly and easily update measurement codes and related code fragments collectively known as tags on your website or mobile app.Related reports
Network Intrusion Detection Systems
Suricata /w Emerging Threats Pro
| Timestamp | Severity | Source IP | Destination IP | Alert |
|---|---|---|---|---|
| low | ![]() 172.18.0.25 | ![]() 74.125.250.129 | ET INFO Session Traversal Utilities for NAT (STUN Binding Request On Non-Standard High Port) |
Threat Detection Systems
| Detection System | Indicator | Verdict | Alert |
|---|---|---|---|
| DNS0 Zero | f65b0d6b-e266-4cf0-af85-00c48dc3114c.snippet.anjcdn.org | malicious | Sinkholed |
JavaScript (64)
No JavaScripts
HTTP Transactions (136)
| URL | IP | Response | Size |
|---|





