Report Overview
Visitedpublic
2025-10-06 23:53:00
Tags
Submit Tags
URL
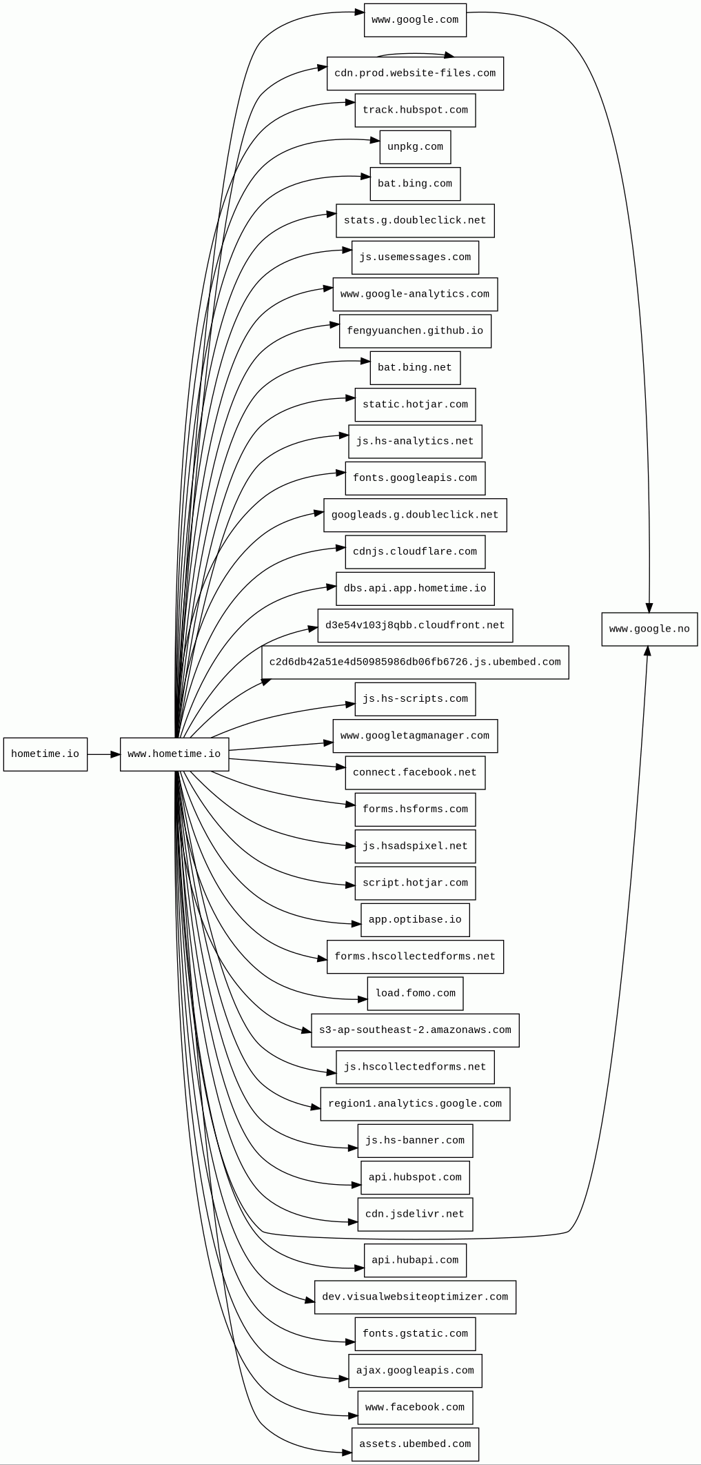
hometime.io/
Finishing URL
www.hometime.io/
IP / ASN

198.202.211.1
Title
Property Management Services & Solutions | Hometime
Detections
urlquery
0
Network Intrusion Detection
0
Threat Detection Systems
0
Host Summary
| Host | Rank | Registered | First Seen | Last Seen | Sent | Received | IP | Fingerprints |
|---|---|---|---|---|---|---|---|---|
bat.bing.net | 24312 | 1997-09-03 | 2023-11-04 | 2025-10-05 | 1.2 kB | 1.1 kB | ![]() 150.171.28.10 | |
forms.hscollectedforms.net | 36910 | 2017-01-23 | 2023-03-02 | 2025-10-06 | 526 B | 1.0 kB | ![]() 104.16.110.254 | |
track.hubspot.com | 17480 | 2005-02-06 | 2012-05-23 | 2025-09-30 | 719 B | 1.4 kB | ![]() 104.17.92.187 | |
www.facebook.com | 357 | 1997-03-29 | 2012-05-21 | 2025-10-06 | 2.1 kB | 928 B | ![]() 157.240.200.35 | |
fonts.googleapis.com | 313 | 2005-01-25 | 2012-05-23 | 2025-10-05 | 675 B | 40 kB | ![]() 142.250.74.42 | |
stats.g.doubleclick.net | 958 | 1996-01-16 | 2012-07-01 | 2025-10-02 | 739 B | 849 B | ![]() 209.85.233.157 | |
d3e54v103j8qbb.cloudfront.net | unknown | 2008-04-25 | 2016-03-11 | 2025-10-05 | 511 B | 90 kB | ![]() 3.164.226.122 | |
cdn.jsdelivr.net | 1678 | 2012-05-16 | 2012-09-30 | 2025-10-05 | 4.9 kB | 414 kB | ![]() 151.101.65.229 | |
ajax.googleapis.com | 3691 | 2005-01-25 | 2012-05-22 | 2025-10-05 | 443 B | 14 kB | ![]() 142.250.74.138 | |
js.hscollectedforms.net | 36221 | 2017-01-23 | 2017-03-02 | 2025-10-06 | 459 B | 78 kB | ![]() 104.16.110.254 | |
www.google-analytics.com | 341 | 2005-07-18 | 2012-06-28 | 2025-09-30 | 1.5 kB | 54 kB | ![]() 142.250.74.174 | |
js.hs-banner.com | 17150 | 2020-03-09 | 2020-03-26 | 2025-10-05 | 425 B | 71 kB | ![]() 104.18.40.240 | |
cdnjs.cloudflare.com | 1222 | 2009-02-17 | 2012-05-23 | 2025-10-05 | 451 B | 2.6 kB | ![]() 104.17.24.14 | |
c2d6db42a51e4d50985986db06fb6726.js.ubembed.com | unknown | 2016-03-18 | 2025-03-04 | 2025-10-02 | 436 B | 1.2 kB | ![]() 172.64.148.75 | |
www.google.com | 22 | 1997-09-15 | 2015-05-10 | 2025-10-05 | 4.8 kB | 5.3 kB | ![]() 142.250.74.100 | |
www.googletagmanager.com | 283 | 2011-11-11 | 2012-10-04 | 2025-10-05 | 1.8 kB | 1.8 MB | ![]() 142.250.74.72 | |
forms.hsforms.com | 29940 | 2013-09-18 | 2018-03-07 | 2025-10-06 | 495 B | 1.0 kB | ![]() 104.18.80.204 | |
www.hometime.io | unknown | 2016-06-21 | 2025-10-06 | 2025-10-06 | 577 B | 400 kB | ![]() 198.202.211.1 | |
js.hs-analytics.net | 17585 | 2013-09-18 | 2013-09-26 | 2025-09-30 | 442 B | 79 kB | ![]() 104.17.175.201 | |
dev.visualwebsiteoptimizer.com | 18329 | 2009-11-13 | 2012-05-21 | 2025-10-02 | 511 B | 450 B | ![]() 34.107.218.251 | |
js.hsadspixel.net | 23453 | 2017-04-21 | 2017-07-25 | 2025-10-05 | 411 B | 7.3 kB | ![]() 104.17.223.152 | |
js.hs-scripts.com | 18499 | 2016-07-11 | 2016-08-09 | 2025-10-06 | 416 B | 3.5 kB | ![]() 104.16.141.209 | |
assets.ubembed.com | 102017 | 2016-03-18 | 2017-02-28 | 2025-10-01 | 450 B | 191 kB | ![]() 108.157.229.42 | |
hometime.io | 3017746 | 2016-06-21 | 2025-10-06 | 2025-10-06 | 480 B | 400 kB | ![]() 198.202.211.1 | |
fonts.gstatic.com | unknown | 2008-02-11 | 2014-04-02 | 2025-10-05 | 16 kB | 932 kB | ![]() 142.250.74.67 | |
cdn.prod.website-files.com | 20159 | 2019-01-23 | 2023-11-01 | 2025-10-05 | 12 kB | 3.8 MB | ![]() 104.18.160.117 | |
fengyuanchen.github.io | 1617116 | 2013-03-08 | 2014-04-03 | 2025-10-04 | 454 B | 4.9 kB | ![]() 185.199.109.153 | |
dbs.api.app.hometime.io | unknown | 2016-06-21 | 2025-10-06 | 2025-10-06 | 1.1 kB | 173 kB | ![]() 54.253.246.98 | |
bat.bing.com | 2924 | 1996-01-29 | 2014-04-08 | 2025-10-05 | 828 B | 55 kB | ![]() 150.171.28.10 | |
app.optibase.io | 550907 | 2023-12-12 | 2023-12-21 | 2025-09-30 | 443 B | 82 kB | ![]() 172.67.218.134 | |
static.hotjar.com | 6122 | 2007-01-23 | 2014-11-01 | 2025-10-02 | 860 B | 32 kB | ![]() 3.164.240.25 | |
www.google.no | 92680 | 2001-02-26 | 2012-06-26 | 2025-10-05 | 2.8 kB | 1.2 kB | ![]() 216.58.211.3 | |
api.hubapi.com | 23958 | 2008-05-24 | 2012-06-25 | 2025-10-06 | 505 B | 1.5 kB | ![]() 104.16.50.78 | |
s3-ap-southeast-2.amazonaws.com | 2522804 | 2005-08-18 | 2012-12-12 | 2025-09-30 | 4.6 kB | 1.5 MB | ![]() 52.95.129.184 | |
connect.facebook.net | 1088 | 2004-04-01 | 2012-05-22 | 2025-09-30 | 3.5 kB | 535 kB | ![]() 157.240.200.14 | |
googleads.g.doubleclick.net | 252 | 1996-01-16 | 2012-05-21 | 2025-10-06 | 1.1 kB | 759 B | ![]() 216.58.211.2 | |
region1.analytics.google.com | 22257 | 1997-09-15 | 2022-03-17 | 2025-10-05 | 1.0 kB | 849 B | ![]() 216.239.34.36 | |
api.hubspot.com | 36166 | 2005-02-06 | 2017-02-28 | 2025-09-30 | 1.4 kB | 3.4 kB | ![]() 104.17.91.187 | |
js.usemessages.com | 39054 | 2015-12-07 | 2017-10-05 | 2025-10-06 | 429 B | 103 kB | ![]() 104.16.76.142 | |
load.fomo.com | 370618 | 1996-05-11 | 2018-08-09 | 2025-10-06 | 439 B | 67 kB | ![]() 104.21.23.127 | |
unpkg.com | 1093 | 2016-01-06 | 2016-01-07 | 2025-10-05 | 891 B | 38 kB | ![]() 104.18.1.22 | ![]() |
script.hotjar.com | 7765 | 2007-01-23 | 2020-11-05 | 2025-10-02 | 437 B | 232 kB | ![]() 3.164.230.85 |
Cloudflare Bot Management (Security)
Cloudflare bot management solution identifies and mitigates automated traffic to protect websites from bad bots.Cloudflare (CDN)
Cloudflare is a web-infrastructure and website-security company, providing content-delivery-network services, DDoS mitigation, Internet security, and distributed domain-name-server services.Amazon CloudFront (CDN)
Amazon CloudFront is a fast content delivery network (CDN) service that securely delivers data, videos, applications, and APIs to customers globally with low latency, high transfer speeds.Amazon S3 (CDN)
Amazon S3 or Amazon Simple Storage Service is a service offered by Amazon Web Services (AWS) that provides object storage through a web service interface.Amazon Web Services (PaaS)
Amazon Web Services (AWS) is a comprehensive cloud services platform offering compute power, database storage, content delivery and other functionality.Google Font API (Font scripts)
Google Font API is a web service that supports open-source font files that can be used on your web designs.Optibase (A/B Testing)
Optibase is an A/B testing app for Webflow, enabling data-driven decisions by testing various elements such as copy, design, or entire pages, aimed at improving site conversions.jQuery:3.5.1 (JavaScript libraries)
jQuery is a JavaScript library which is a free, open-source software designed to simplify HTML DOM tree traversal and manipulation, as well as event handling, CSS animation, and Ajax.Google Hosted Libraries (CDN)
Google Hosted Libraries is a stable, reliable, high-speed, globally available content distribution network for the most popular, open-source JavaScript libraries.jsDelivr (CDN)
JSDelivr is a free public CDN for open-source projects. It can serve web files directly from the npm registry and GitHub repositories without any configuration.cdnjs (CDN)
cdnjs is a free distributed JS library delivery service.Moment.js (JavaScript libraries)
Moment.js is a free and open-source JavaScript library that removes the need to use the native JavaScript Date object directly.Google Cloud CDN (CDN)
Cloud CDN uses Google's global edge network to serve content closer to users.Google Cloud (IaaS)
Google Cloud is a suite of cloud computing services.Fastly (CDN)
Fastly is a cloud computing services provider. Fastly's cloud platform provides a content delivery network, Internet security services, load balancing, and video & streaming services.Varnish (Caching)
Varnish is a reverse caching proxy.GitHub Pages (PaaS)
GitHub Pages is a static site hosting service.Nginx (Web servers, Reverse proxies)
Nginx is a web server that can also be used as a reverse proxy, load balancer, mail proxy and HTTP cache.Vercel (PaaS)
Vercel is a cloud platform for static frontends and serverless functions.Fly.io (PaaS)
Fly is a platform for running full stack apps and databases.Related reports
Threat Detection Systems
No alerts detected
JavaScript (50)
No JavaScripts
HTTP Transactions (126)
| URL | IP | Response | Size |
|---|



