Report Overview
Visitedpublic
2025-03-04 19:02:20
Tags
Submit Tags
URL
www.porntry.com/videos/22496671/89dc048619bfa5b87d69e0c6842df671/
Finishing URL
www.porntry.com/videos/22496671/89dc048619bfa5b87d69e0c6842df671/
IP / ASN

188.114.96.1
Title
Two lingerie models get punished and fucked by Maitresse Madeline / Kink - PornTry.com
Detections
urlquery
0
Network Intrusion Detection
0
Threat Detection Systems
0
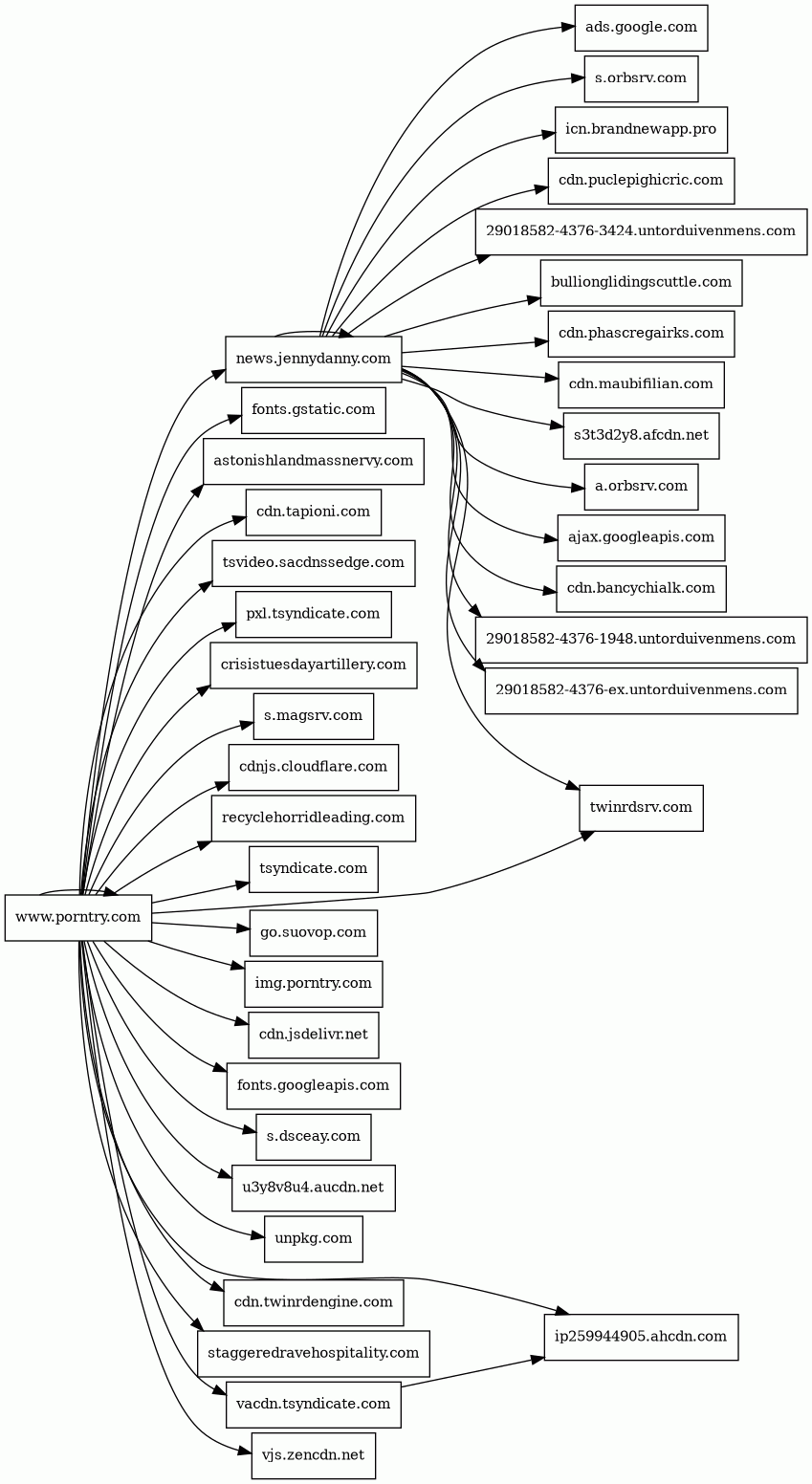
Host Summary
| Host | Rank | Registered | First Seen | Last Seen | Sent | Received | IP | Fingerprints |
|---|---|---|---|---|---|---|---|---|
crisistuesdayartillery.com | unknown | 2020-09-22 | 2020-09-22 | 2025-02-19 | 918 B | 1.2 kB | ![]() 172.240.253.132 | |
fonts.googleapis.com | 8877 | 2005-01-25 | 2012-05-23 | 2025-02-26 | 452 B | 17 kB | ![]() 142.250.74.10 | |
twinrdsrv.com | 22283 | 2019-11-19 | 2019-12-10 | 2025-02-28 | 38 kB | 89 kB | ![]() 104.18.34.192 | |
staggeredravehospitality.com | unknown | 2022-03-15 | 2022-03-15 | 2025-02-23 | 922 B | 1.2 kB | ![]() 192.243.61.225 | |
vjs.zencdn.net | 4968 | 2011-12-27 | 2012-05-21 | 2025-02-27 | 856 B | 548 kB | ![]() 151.101.130.217 | |
s.orbsrv.com | unknown | 2020-05-16 | 2020-09-02 | 2025-03-03 | 3.0 kB | 5.6 kB | ![]() 95.211.229.247 | |
cdn.twinrdengine.com | unknown | 2023-06-07 | 2023-09-25 | 2025-02-25 | 1.1 kB | 1.2 kB | ![]() 185.76.9.12 | |
29018582-4376-ex.untorduivenmens.com 1 alert(s) on this Host | unknown | 2024-10-03 | 2025-03-04 | 2025-03-04 | 1.3 kB | 22 kB | ![]() 88.208.22.1 | |
a.orbsrv.com | unknown | 2020-05-16 | 2023-08-10 | 2025-03-03 | 838 B | 366 kB | ![]() 95.173.205.15 | |
cdn.puclepighicric.com | unknown | 2024-08-29 | 2024-08-29 | 2025-02-27 | 482 B | 40 kB | ![]() 185.244.209.62 | |
tsvideo.sacdnssedge.com | unknown | 2024-01-30 | 2024-02-27 | 2025-02-27 | 1.6 kB | 1.1 MB | ![]() 185.76.9.5 | |
29018582-4376-1948.untorduivenmens.com 1 alert(s) on this Host | unknown | 2024-10-03 | 2025-03-04 | 2025-03-04 | 1.7 kB | 572 B | ![]() 88.208.22.1 | |
cdn.pncloudfl.com | 13313 | 2021-04-20 | 2021-06-07 | 2025-02-26 | 452 B | 38 kB | ![]() 104.22.59.221 | |
img.porntry.com | 822704 | 2003-07-14 | 2020-04-22 | 2025-02-23 | 13 kB | 950 kB | ![]() 188.114.97.1 | |
bullionglidingscuttle.com | unknown | 2024-05-17 | 2024-05-17 | 2025-03-03 | 14 kB | 187 kB | ![]() 94.242.247.20 | |
icn.brandnewapp.pro | 285059 | 2020-06-25 | 2020-06-25 | 2025-02-15 | 448 B | 84 kB | ![]() 88.208.22.3 | |
astonishlandmassnervy.com | unknown | 2024-05-17 | 2024-05-21 | 2025-02-19 | 474 B | 5.0 kB | ![]() 94.242.247.27 | |
go.suovop.com | unknown | unknown | No data | No data | 1.8 kB | 6.5 kB | ![]() 172.64.147.206 | |
ip259944905.ahcdn.com | 338471 | 2009-02-25 | 2021-08-10 | 2025-02-27 | 711 B | 823 kB | ![]() 31.14.235.196 | |
www.porntry.com | 733614 | 2003-07-14 | 2014-03-12 | 2025-02-23 | 7.5 kB | 616 kB | ![]() 188.114.97.1 | |
recyclehorridleading.com | unknown | 2023-06-24 | 2023-06-24 | 2025-02-19 | 914 B | 1.2 kB | ![]() 172.240.108.68 | |
cdn.tapioni.com | 167297 | 2021-05-27 | 2021-07-01 | 2025-02-28 | 412 B | 2.3 kB | ![]() 104.22.38.71 | |
29018582-4376-3424.untorduivenmens.com 4 alert(s) on this Host | unknown | 2024-10-03 | 2025-03-04 | 2025-03-04 | 6.9 kB | 2.3 kB | ![]() 88.208.22.1 | |
cdn.phascregairks.com | unknown | 2025-02-16 | 2025-02-20 | 2025-02-20 | 481 B | 294 kB | ![]() 185.244.209.62 | |
s3t3d2y8.afcdn.net | unknown | 2022-06-27 | 2022-08-08 | 2025-02-28 | 1.1 kB | 72 kB | ![]() 95.173.205.15 | |
cdn.jsdelivr.net | 439 | 2012-05-16 | 2012-09-30 | 2025-02-26 | 939 B | 4.4 kB | ![]() 151.101.1.229 | |
s.magsrv.com | unknown | 2023-08-01 | 2023-08-04 | 2025-02-28 | 5.3 kB | 34 kB | ![]() 95.211.229.245 | |
cdnjs.cloudflare.com | 235 | 2009-02-17 | 2012-05-23 | 2025-02-26 | 945 B | 9.3 kB | ![]() 104.17.24.14 | |
ajax.googleapis.com | 12905 | 2005-01-25 | 2012-05-22 | 2025-02-26 | 444 B | 97 kB | ![]() 142.250.74.106 | |
pxl.tsyndicate.com | 14763 | 2017-03-08 | 2017-07-05 | 2025-03-02 | 3.2 kB | 564 B | ![]() 78.46.40.103 | |
ads.google.com | 27064 | 1997-09-15 | 2013-08-25 | 2025-03-04 | 407 B | 208 B | ![]() 142.250.178.110 | |
vacdn.tsyndicate.com | unknown | 2017-03-08 | 2024-01-30 | 2025-02-26 | 677 B | 823 kB | ![]() 185.185.15.2 | |
unpkg.com | 11693 | 2016-01-06 | 2016-01-07 | 2025-02-26 | 974 B | 44 kB | ![]() 104.17.248.203 | |
cdn.maubifilian.com | unknown | 2025-02-17 | 2025-02-20 | 2025-02-27 | 478 B | 22 kB | ![]() 185.244.209.62 | |
news.jennydanny.com | unknown | 2024-11-20 | 2024-11-22 | 2025-02-19 | 35 kB | 2.3 MB | ![]() 37.27.230.125 | |
s.dsceay.com | unknown | 2024-11-13 | 2025-02-19 | 2025-03-01 | 929 B | 17 kB | ![]() 95.211.229.247 | |
fonts.gstatic.com | unknown | 2008-02-11 | 2014-04-02 | 2025-02-26 | 1.7 kB | 123 kB | ![]() 142.250.74.35 | |
cdn.bancychialk.com | unknown | 2025-02-16 | 2025-02-20 | 2025-02-27 | 958 B | 332 kB | ![]() 185.244.209.62 | |
tsyndicate.com | 13042 | 2017-03-08 | 2017-03-16 | 2025-02-28 | 1.4 kB | 24 kB | ![]() 148.251.2.75 | |
u3y8v8u4.aucdn.net | unknown | 2022-06-27 | 2022-08-08 | 2025-03-02 | 1.1 kB | 6.7 MB | ![]() 109.61.92.50 |
Related reports
Threat Detection Systems
Public InfoSec YARA rules
No alerts detected
OpenPhish
No alerts detected
PhishTank
No alerts detected
Quad9 DNS
| Scan Date | Severity | Indicator | Alert |
|---|---|---|---|
| 2025-03-04 | medium | untorduivenmens.com | Sinkholed |
| 2025-03-04 | medium | untorduivenmens.com | Sinkholed |
| 2025-03-04 | medium | untorduivenmens.com | Sinkholed |
| 2025-03-04 | medium | untorduivenmens.com | Sinkholed |
| 2025-03-04 | medium | untorduivenmens.com | Sinkholed |
| 2025-03-04 | medium | untorduivenmens.com | Sinkholed |
ThreatFox
No alerts detected
JavaScript (84)
| HASH | FROM | Size | First Seen | Last Seen | |
|---|---|---|---|---|---|
| f6e380290e15d81e88ef4565bb0fb0c1 | DocumentWrite | 244 B | 2023-08-15 | 2025-08-19 | |
Introduced by DocumentWrite First Seen 2023-08-15 Last Seen 2025-08-19 Times Seen 246 Size 244 B (244 bytes) MD5 f6e380290e15d81e88ef4565bb0fb0c1 SHA1 6f26ab136d44062e1fa6e2061ca1ef119e0d03fe Loading... | |||||
| 5cd5e57fbd47775b0a45c82c131f9bfa | DocumentWrite | 3.1 kB | 2023-03-13 | 2025-03-29 | |
Introduced by DocumentWrite First Seen 2023-03-13 Last Seen 2025-03-29 Times Seen 85 Size 3.1 kB (3062 bytes) MD5 5cd5e57fbd47775b0a45c82c131f9bfa SHA1 cb5c191a437309e523bac3eed740d46abb2d6f09 Loading... | |||||
| 141f4375055a2a05115aa80556d3feab | DocumentWrite | 147 B | 2024-05-22 | 2025-10-08 | |
Introduced by DocumentWrite First Seen 2024-05-22 Last Seen 2025-10-08 Times Seen 128 Size 147 B (147 bytes) MD5 141f4375055a2a05115aa80556d3feab SHA1 bc216ad48e6d696c71419b7317372ed108664e57 Loading... | |||||
| 36fc6c4d09131653458daa5a921cfec5 | DocumentWrite | 244 B | 2023-08-19 | 2025-11-04 | |
Introduced by DocumentWrite First Seen 2023-08-19 Last Seen 2025-11-04 Times Seen 522 Size 244 B (244 bytes) MD5 36fc6c4d09131653458daa5a921cfec5 SHA1 858cd28b56aa37464c92ca7f3fdcd964fbde28ee Loading... | |||||
| aa6383f001f302b0fc1381a828682825 | DocumentWrite | 120 B | 2023-03-08 | 2025-11-09 | |
Introduced by DocumentWrite First Seen 2023-03-08 Last Seen 2025-11-09 Times Seen 34 Size 120 B (120 bytes) MD5 aa6383f001f302b0fc1381a828682825 SHA1 f40a11fa54f9f5f2590090525292d98eddca55e8 Loading... | |||||
HTTP Transactions (174)
| URL | IP | Response | Size |
|---|








